Thomson T32E32DU - инструкции и руководства
Телевизоры Thomson T32E32DU - инструкции пользователя по применению, эксплуатации и установке на русском языке читайте онлайн в формате pdf
Инструкции:
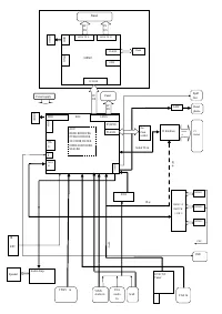
Инструкция по эксплуатации Thomson T32E32DU
1
2
3
4
5
6
7
8
9
10
11
12
13
14
15
16
17
18
19
20
21
22
23
24
25
Thomson Телевизоры Инструкции
-
Thomson 20LB040S5(U)
Инструкция по эксплуатации
-
Thomson 23LB040S5(U)
Инструкция по эксплуатации
-
Thomson 27LB052B5
Инструкция по эксплуатации
-
Thomson 27LB130S5
Инструкция по эксплуатации
-
Thomson 27LB132B5
Инструкция по эксплуатации
-
Thomson 27LB137B5
Инструкция по эксплуатации
-
Thomson 27LB138B5
Инструкция по эксплуатации
-
Thomson 32LB052B5
Инструкция по эксплуатации
-
Thomson 32LB130S5
Инструкция по эксплуатации
-
Thomson 32LB132B5
Инструкция по эксплуатации
-
Thomson 32LB137B5
Инструкция по эксплуатации
-
Thomson 32LB138B5
Инструкция по эксплуатации
-
Thomson 32LB320B5
Инструкция по эксплуатации
-
Thomson 37LB130S5
Инструкция по эксплуатации
-
Thomson 37LB132B5
Инструкция по эксплуатации
-
Thomson 37LB137B5
Инструкция по эксплуатации
-
Thomson 37LB138B5
Инструкция по эксплуатации
-
Thomson T19E08U
Инструкция по эксплуатации
-
Thomson T19E09DU
Инструкция по эксплуатации
-
Thomson T19E27U
Инструкция по эксплуатации