Страница 2 - многолетний опыт и профессионализм при изготовлении продукции.; Поздравляем Вас с приобретением; Внешний вид изделий или отдельных компонентов может отличаться; Филиал АО «НПО» Тепломаш» в Москве
2 Руководство по эксплуатации и монтажу. Технический паспорт Завод НПО «Тепломаш» старается всегда удовлетворять запросы своих клиентов, используя многолетний опыт и профессионализм при изготовлении продукции. Для того, чтобы Вам проще было научиться работать с приобретённым изделием, и чтобы Вы смо...
Страница 3 - Содержание
Серия 200 Потолочная с электрическим источником тепла 3 Содержание МЕРЫ БЕЗОПАСНОСТИ ........................................................................................................................ 4 Места для установки ...........................................................................
Страница 4 - ОПАСНО; МЕРЫ БЕЗОПАСНОСТИ
4 Руководство по эксплуатации и монтажу. Технический паспорт МЕРЫ БЕЗОПАСНОСТИ Внимательно прочитайте меры безопасности перед установкой и подключением изделия. После завершения монтажа во время пусконаладочной операции убедитесь, что изделие работает должным образом. Проинструктируйте обслуживающий...
Страница 5 - за советом и информацией.; ВНИМАНИЕ; в технических характеристиках.; Не устанавливайте завесу в следующих местах:; г внутри рефрижератора или другого холодильного оборудования; ПРЕДУПРЕЖДЕНИЕ; Места для установки
Серия 200 Потолочная с электрическим источником тепла 5 МЕРЫ БЕЗОПАСНОСТИ • Не оставляйте без присмотра детей или людей со сложностями в передвижении вблизи работающей завесы. • Не пытайтесь самостоятельно ремонтировать, перемещать, модифицировать или переустанавливать завесу, так как неправильная р...
Страница 6 - Срок службы завесы составляет не менее 5 лет; Шум и вибрация
6 Руководство по эксплуатации и монтажу. Технический паспорт МЕРЫ БЕЗОПАСНОСТИ ■ Основными источниками шума завесы служат вентиляторы. Аэродинамический шум, производимый вентиляторами, не является следствием неправильной работы изделия. При выборе типа и модели завесы следует ориентироваться на акус...
Страница 7 - Маркировка воздушно-тепловых завес; МАРКИРОВКА И ЗНАКИ; Серийный номер
Серия 200 Потолочная с электрическим источником тепла 7 МАРКИРОВКА И ЗНАКИ Каждое изделие продукции Тепломаш ® маркируется фирменной табличкой, позволяющей отличить оригинальную продукцию по индексу модели, серийному номеру и артикулу. На нашем сайте www.teplomash.ru реализован поиск моделей по их а...
Страница 8 - Знаки нанесенные на изделие:; Предупреждающие знаки
8 Руководство по эксплуатации и монтажу. Технический паспорт МАРКИРОВКА И ЗНАКИ Знак Обозначение Примечание ТМ990000 Осторожно! Электрическое напряжение Опасность поражения электрическим током ТМ990001 Защитное заземление Указывает на заземлённое оборудование или место (точку) заземления ТМ990002 Не...
Страница 9 - Обязательный комплект поставки; КОМПЛЕКТНОСТЬ
Серия 200 Потолочная с электрическим источником тепла 9 КОМПЛЕКТНОСТЬ Номер Наименование Количество 1 Воздушно-тепловая завеса «Потолочная» с электрическим источником тепла -1 шт 2 Кабель управления 7*0,5мм 2 Подключен на заводе-изготовителе 1,8 – 2,6 м 3 Пульт HL10 с электронным термостатом: -прово...
Страница 10 - ТЕХНИЧЕСКИЕ ХАРАКТЕРИСТИКИ
10 Руководство по эксплуатации и монтажу. Технический паспорт ТЕХНИЧЕСКИЕ ХАРАКТЕРИСТИКИ ТЕХНИЧЕСКИЕ ХАРАКТЕРИСТИКИ МОДЕЛЬ КЭВ 6П2271Е 9П2071Е Артикул 122036 122038 Серия 200 Потолочная (L=1130 мм) ОСНОВНЫЕ ПОКАЗАТЕЛИ Номинальная тепловая мощность * 1 I - ступень / II - ступень кВт 4 / 6 4,5 / 9 Про...
Страница 12 - Функциональные возможности:; НАЗНАЧЕНИЕ И УСТРОЙСТВО; Назначение и функции
12 Руководство по эксплуатации и монтажу. Технический паспорт НАЗНАЧЕНИЕ И УСТРОЙСТВО Воздушно-тепловые завесы серии 200 «Потолочная» с электрическим источником тепла, далее по тексту завесы, предназначены для защиты рабочих зон общественных и административных зданий от прямого контакта с наружным в...
Страница 13 - не снабжены самовозвратным механизмом.; аварийный термовыключатель; Аварийное отключение нагревателей
Серия 200 Потолочная с электрическим источником тепла 13 НАЗНАЧЕНИЕ И УСТРОЙСТВО Для восстановления рабочего состояния нагревательных элементов необходимо: • обесточить завесу на силовом щите потребителя; • дождаться пока она остынет; • выяснить и устранить причины срабатывания термовыключателя; • о...
Страница 14 - Принудительное включение вентилятора
14 Руководство по эксплуатации и монтажу. Технический паспорт НАЗНАЧЕНИЕ И УСТРОЙСТВО При аварийном отключении электроэнергии или отключении питания с силового щита потребителя, устройство принудительного включения вентилятора работать не будет. В таких условиях возможно срабатывание аварийного терм...
Страница 15 - Проводной пульт HL10 с электронным термостатом; находится внутри упаковочной коробки.; Пульт HL10 с электронным термостатом; УПРАВЛЕНИЕ; Пульт дистанционного управления
Серия 200 Потолочная с электрическим источником тепла 15 УПРАВЛЕНИЕ ВКЛ / ВЫКЛ : Нажмите на кнопку , чтобы включить или выключить завесу. При выключении завесы заданные режимы записываются в память (ЭСППЗУ) пульта. ИК-приёмник: Приемное устройство инфракрасного сигнала. LCD-дисплей: Жидкокристалличе...
Страница 16 - Панель дисплея; Room; Установка скорости вентилятора:; Управление завесой
16 Руководство по эксплуатации и монтажу. Технический паспорт УПРАВЛЕНИЕ Панель дисплея Область цифрового дисплея: В данной области отображается текущая температура в помещении – Room или заданная температура – Set To . Единица измерения: В данной области отображается выбранная шкала температур °С –...
Страница 17 - Установка заданной температуры:; При нажатии кнопок на пульте
Серия 200 Потолочная с электрическим источником тепла 17 УПРАВЛЕНИЕ Установка заданной температуры: • В нормальном режиме нажмите на кнопки или пульта HL10 или пульта дистанционного управления. • После нажатия, текущая температура в помещении (Room) сменится на заданную (Set To). Выберете желаемую т...
Страница 18 - Установка/снятие защиты от низких температур:; Установка параметров пульта
18 Руководство по эксплуатации и монтажу. Технический паспорт УПРАВЛЕНИЕ Номер параметра Название Значение параметра Значение параметра по умолчанию 01 Защита от низких температур 00: снято 01: установлено 01: установлено 02 Блокировка кнопок 00: снято 01: установлено 00: снято 04 Режим энергосбереж...
Страница 19 - Выбор единицы измерения температуры С; Коды ошибок пульта; Режим энергосбережения:; скорость вращения вентилятора вернётся в прежнее положение.
Серия 200 Потолочная с электрическим источником тепла 19 УПРАВЛЕНИЕ Выбор единицы измерения температуры С ° / F ° : • Выключите пульт, если он был включён, нажав на кнопку пульта HL10 или пульта дистанционного управления. • Нажмите одновременно кнопки + и удерживайте их в течении 3-х секунд. На дисп...
Страница 20 - ПУЛЬТ; *Красный провод изолировать; Lo; Схема подключения группы завес; с медными многопроволочными жилами.; Управление группой
20 Руководство по эксплуатации и монтажу. Технический паспорт УПРАВЛЕНИЕ Lo H2 H1 Me Hi L N бе лый серый синий чёрный жёлт о-з елёный коричневый красный* ПУЛЬТ HL10 2 Кабель 7*0,5 мм Кабель управления ( Master ) Кабель управления ( Slave ) Кабель управления ( Slave ) *Красный провод изолировать для ...
Страница 21 - Подключение концевого выключателя; • Контакты КВ замкнуты; продувки ТЭНов для удаления остаточного тепла.; КВ; Ведущая; Монтажная коробка; Схема подключения концевого выключателя
Серия 200 Потолочная с электрическим источником тепла 21 УПРАВЛЕНИЕ Подключение концевого выключателя Концевой выключатель (КВ) с нормально разомкнутым контактом задаёт определённую логику работы завесе или группе завес: • Контакты КВ замкнуты . Независимо от установленного режима работы, а также пр...
Страница 22 - Чтобы подключить ПКП к завесе или к их группе необходимо:; Подключение ПКП охранно-пожарной сигнализации; ПКП
22 Руководство по эксплуатации и монтажу. Технический паспорт УПРАВЛЕНИЕ Приёмно-контрольный прибор (ПКП) охранно-пожарной сигнализации должен быть с нормально открытым контактом. Принцип работы: При срабатывании ПКП (передача сигнала «ПОЖАР» завесе), контактное соединение замыкается, цепи управлени...
Страница 23 - поставлено за отдельную плату по желанию заказчика.; Наименование оборудования может; Опционное оборудование
Серия 200 Потолочная с электрическим источником тепла 23 УПРАВЛЕНИЕ Опционное оборудование в обязательный комплект поставки завесы не входит и может быть поставлено за отдельную плату по желанию заказчика. Наименование Артикул Блок подключения дополнительного оборудования БЛОК-WA (ver.E) 500233 Конц...
Страница 24 - Модель; МОНТАЖ, ПОДКЛЮЧЕНИЕ И ОБСЛУЖИВАНИЕ ЗАВЕСЫ; МОНТАЖ; Габаритные и установочные размеры
24 Руководство по эксплуатации и монтажу. Технический паспорт МОНТАЖ Модель Размеры, мм Размеры сопла A A1 B C C1 L 1 L 2 L 3 W Д*Ш, мм кол-во КЭВ-6П2271Е КЭВ-9П2071Е 1130 1105 200 420 390 818 427 300 1000 796*55 1 КЭВ-6П2281Е КЭВ-9П2081Е КЭВ-12П2081Е 1620 1595 1309 1500 578*55 2 Размеры указаны без...
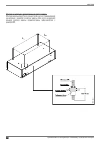
Страница 25 - max W; Основные этапы монтажа:; Подвешивание к потолку
Серия 200 Потолочная с электрическим источником тепла 25 МОНТАЖ Особенности монтажа: Монтаж завесы производится внутри помещения, сверху открытого проёма в пространстве между основным и подвесным потолками. Ширина и эффективная длина струи должны соответствовать размерам дверного проёма или расчётам...
Страница 26 - Монтаж на шпильки, закрепленные в корпус завесы.
26 Руководство по эксплуатации и монтажу. Технический паспорт МОНТАЖ Монтаж на шпильки, закрепленные в корпус завесы. Монтаж завесы может быть осуществлён за счет подвешивания на шпильки с резьбой к корпусу завесы. Для этого на верхней крышки корпуса завесы предусмотрены гайки-заклёпки с резьбой М6....
Страница 27 - ПОДКЛЮЧЕНИЕ К ЭЛЕКТРОСЕТИ; Защитные устройства
Серия 200 Потолочная с электрическим источником тепла 27 ПОДКЛЮЧЕНИЕ К ЭЛЕКТРОСЕТИ МОНТАЖ, ПОДКЛЮЧЕНИЕ И ОБСЛУЖИВАНИЕ ЗАВЕСЫ ДОЛЖЕН ПРОИЗВОДИТЬ СПЕЦИАЛЬНО ПОДГОТОВЛЕННЫЙ ПЕРСОНАЛ ИЛИ УПОЛНОМОЧЕННАЯ ОРГАНИЗАЦИЯ! ⚠ ВНИМАНИЕ Устройство защитного отключения (УЗО) в цепи питания завес применяется для пре...
Страница 28 - Основные этапы подключения:; Монтажный люк завесы; Ведущая завеса; Ведомая завеса; Схема подключения к электросети
28 Руководство по эксплуатации и монтажу. Технический паспорт ПОДКЛЮЧЕНИЕ К ЭЛЕКТРОСЕТИ Питание завес осуществляется от электросети переменного тока с номинальным напряжением ~380 (400) В, за исключением завес КЭВ-6П2271Е и КЭВ-6П2281Е. Основные этапы подключения: . а Установите в электрощите автома...
Страница 29 - • удалить две перемычки с клеммной колодки завесы
Серия 200 Потолочная с электрическим источником тепла 29 ПОДКЛЮЧЕНИЕ К ЭЛЕКТРОСЕТИ Особенности подключения КЭВ-6П2271Е и КЭВ-6П2281Е: Питание завес КЭВ-6П2271Е и КЭВ-6П2281Е осуществляется от электросети переменного тока с номинальным напряжением ~220 (230) В по умолчанию с завода- изготовителя. При...
Страница 30 - Перед включением выполнить следующие проверки:; завесу на 20 минут в хорошо проветриваемом помещении.; Транспортные повреждения:; Проверка безопасности; ВВОД В ЭКСПЛУАТАЦИЮ; Пробный пуск; ТРАНСПОРТИРОВКА
30 Руководство по эксплуатации и монтажу. Технический паспорт ВВОД В ЭКСПЛУАТАЦИЮ Убедитесь в том, что монтаж и установка были выполнены надлежащим образом (см. раздел «Монтаж»), и что все механические и электрические защитные устройства и уплотнения установлены, не повреждены и подсоединены. Перед ...
Страница 31 - Перечень работ по техническому обслуживанию:; отключение нагревателей».; УХОД И ТЕХНИЧЕСКОЕ ОБСЛУЖИВАНИЕ; Периодичность технического обслуживания
Серия 200 Потолочная с электрическим источником тепла 31 УХОД И ТЕХНИЧЕСКОЕ ОБСЛУЖИВАНИЕ МОНТАЖ, ПОДКЛЮЧЕНИЕ И ОБСЛУЖИВАНИЕ ЗАВЕСЫ ДОЛЖЕН ПРОИЗВОДИТЬ СПЕЦИАЛЬНО ПОДГОТОВЛЕННЫЙ ПЕРСОНАЛ ИЛИ УПОЛНОМОЧЕННАЯ ОРГАНИЗАЦИЯ! ⚠ ВНИМАНИЕ Периодичность проведения технического обслуживания завесы устанавливаетс...
Страница 32 - Проблема; Устранение неисправностей
32 Руководство по эксплуатации и монтажу. Технический паспорт УХОД И ТЕХНИЧЕСКОЕ ОБСЛУЖИВАНИЕ Проблема Признак Возможная причина Устранение Завеса не включается • не работает проводной пульт управления • Отсутствие питания переменного тока • Проверьте проводку в соединении с клеммной колодкой завесы...
Страница 33 - Страна происхождения товара: Российская Федерация; СВЕДЕНИЯ О СЕРТИФИКАЦИИ; AC; ALLIANCE CERTIFICATION; национальная
Серия 200 Потолочная с электрическим источником тепла 33 СВЕДЕНИЯ О СЕРТИФИКАЦИИ Товар сертифицирован на территории государств-членов Таможенного союза (ТС) в составе Евразийского экономического союза (ЕАЭС). Соответствует требованиям: ТР ТС 004/2001 «О безопасности низковольтного оборудования» ТР Т...
Страница 34 - Для заметок
34 Руководство по эксплуатации и монтажу. Технический паспорт Для заметок ______________________________________________________________________________________________ ______________________________________________________________________________________________ ____________________________________...
Страница 36 - Печатное издание доступно в электронном формате PDF.
Изготовитель: АО «НПО «Тепломаш» 195279, Санкт-Петербург, шоссе Революции, д.90, лит. А Отдел продаж: +7 (812) 301-99-40 root@teplomash.ru; www.teplomash.ru Печатное издание доступно в электронном формате PDF. QR-код Произведено в Российской Федерации 200ECL0318R0321-2 © 2021, АО «НПО «Тепломаш». Вс...