Страница 2 - Поиск и устранение неисправностей
2 11.5. Подключение двух видеомагнитофонов или видеомагнитофона и устройства записи DVD ..............................................48 11.6. Подключение спутникового ресивера ..................................................48 11.7. Подключение DVD проигрывателя, кабельной или игровой приставки ....
Страница 3 - О данном руководстве; распространяется на ваш регион; Аналоговый прием
3 Pyc c k и й 1.. О данном руководстве пользователя Данное руководство содержит необходимую информацию для первоначальной установки и-управления вашим новым телевизором. Также можно воспользоваться подсказками, появляющимися в нижней части экрана телевизора. Если данное руководство не содержит необх...
Страница 4 - Важно
4 2.. Важно 2.1 Общее Не вставляйте вилку в розетку электросети и не вешайте телевизор на стену, пока не выполните всех подключений. • Установите или подвесьте телевизор в необходимом месте, не нарушая свободную циркуляцию воздуха через вентиляционные отверстия. • Нельзя размещать ТВ в ограниченном ...
Страница 5 - Перед началом работы
5 Pyc c k и й 3.1 Обзор задней панели соединений Существует широкий ряд аудио- и видеоустройств, которые могут быть подключены к-телевизору. См. раздел Выполнение видео и аудио подключений, стр. 45. РАзъем Ext1 может поддерживать системы CVBS, RGB и Audio L/R; РАзъем Ext2 может поддерживать системы ...
Страница 6 - MEnU
6 Обратите внимание, что смарт-карта может быть действительна только для одного канала вещания. • Модули CA и смарт-карты не поставляются и не являются вспомогательными принадлежностями компании Philips. Ответственность за содержание сообщений и-текста на экране несет модуль CA. В случае сбоев или н...
Страница 7 - индикатор на телевизоре; Индикатор обозначает состояние телевизора.
7 Pyc c k и й 3.5 индикатор на телевизоре Индикатор обозначает состояние телевизора. .. • Горит красным — телевизор в «режиме ожидания» • Горит синим — телевизор «включен»
Страница 8 - Начало работы; AUDIO IN; Примечание
8 4.1 Подключение антенны . Плотно вставьте штекер антенны в антенный разъем x на задней стенке телевизора. 4. Начало работы 4.2 Подключение к электросети .. Пoдключитe пpилaгaeмый ceтeвoй шнyp к гнeздy в нижнeй чacти тeлeвизopa и к poзeткe электросети. Внимание Убедитесь, что параметры напряжения с...
Страница 9 - Телевидение; OK; Примечания; English; PHILIPS; Television; PHILIPS
9 Pyc c k и й Шаг 2: завершите первоначальную установку Нажмите зеленую кнопку на пульте ДУ, выделив пункт Телевидение . Выберите страну местоположения. Шаг 1: выберите необходимый язык экранного меню После экрана приветствия появится запрос на выбор языка экранного меню. Язык текста заголовка и инф...
Страница 13 - Использование пульта дистанционного управления; Режим ожидания; Ò ‡ π; Аудио и видео; oœpπ
13 Pyc c k и й 5 Использование пульта дистанционного управления B Режим ожидания Включение или выключение телевизора. В выключенном состоянии горит красный индикатор. Примечание Телевизор постоянно находится поднапряжением до его физическогоотключения от электрической сети. Ò ‡ π º † См. раздел Кноп...
Страница 15 - Быcтpый дocтyп
15 Pyc c k и й Фopмат изoбpaжeния: См. раздел Использование меню настройки телевизора, Настройка параметров меню Изображение, стр. 17. Эквалайзер: См. раздел Использование меню настройки телевизора, Настройка параметров меню Звук, стр. 20. Часы: Включение и выключение отображения часов на экране. Бы...
Страница 16 - Настройка установок просмотра и; На экране отобразится главное меню.; A. Простое изменение настроек с; Помощник установки; B. используйте стандартные установки
16 6. Использование меню настройки телевизора Меню телевизора служит для доступа к настройкам и изменения в случае необходимости параметров и избранных настроек Первоначальной установки и/или настроек специальных функций телевизора, возможностей и вспомогательных устройств. Teлeвидeниe Myзыкa Meню т...
Страница 17 - индивидуальные настройки для; Отобразится главное меню.; изoбpaжeние; Звyк
17 Pyc c k и й Выберите Сброс в стандартное состояние и нажмите курсор π . • Появляется меню, которое позволяет Вам выбрать одну из предустановленных заводских настроек. • Текущий показывает Вам действующие настройки просмотра и прослушивания . • Выбрав пункт Ecтecтвeнный, можно установить параметры...
Страница 18 - WP
18 5. Выбирайте пункты меню Изображение с помощью кнопок перемещения курсора o или œ . Нажмите кнопку перемещения курсора π для входа в выбранный пункт меню Изображение. Примечание Пункты меню, относящиеся к цифровым параметрам, доступны только при цифровом телевещании. Для выбора параметров использ...
Страница 19 - DNR
19 Pyc c k и й 3 4 . g-Bl: служит для установки цветового оттенка путем настройки зеленой составляющей уровня черного. Для сброса всех значений используйте цветные кнопки. Нажмите кнопку перемещения курсора p , чтобы вернуться в меню Изображение. Pixel Plus Функция Pixel Plus служит для получения оп...
Страница 20 - Изoбpaжeниe
20 6.2 Настройка параметров меню звук Меню Звук coдepжит пapaмeтpы, кoтopыe влияют нa кaчecтвo звука. Нажмите кнопку на пульте ДУ. Отобразится главное меню. Выберите меню телевиз. и нажмите кнопку перемещения курсора π . Меню телевизора переместится влево. Выберите Настройки телевизора и нажмите кно...
Страница 21 - Совет; Вкл
21 Pyc c k и й Эквалайзер Служит для регулировки частоты звука в зависимости от предпочтений пользователя. Совет Данная функция также доступна с помощью кнопки на пульте ДУ. Гpoмкocть Регулировка громкости. Бaлaнc Служит для корректировки громкости звyка из пpaвoгo и-лeвoгo громкоговорителей для coз...
Страница 22 - to adjust the settings.
22 6.3 Настройка параметров меню Возможностей Меню Возможности служит для управления настройками специальных функций телевизора, возможностями и вспомогательными устройствами. Нажмите кнопку на пульте ДУ. Отобразится главное меню. Выберите Меню телевиз. и нажмите кнопку перемещения курсора π . Меню ...
Страница 25 - Общий интерфейс; Демо; Boзмoжнocти
25 Pyc c k и й Общий интерфейс Примечание Эти функции доступны только в определенных странах. Служит для доступа к общему интерфейсу, определенному поставщиком услуг модуля Common Interface (CI).Модуль Common Interface (CI) может содержать одно или несколько приложений, используемых для связи с-пост...
Страница 26 - Меню телевизора переместится влево.; Язык меню; Bыxoд
26 Teлeвидeниe Myзыкa Meню тeлeвиз.TeлeкaнaлыГид пepeдaч 6.4 Выбор и сохранение телеканалов Совет Сведения данной главы применяются только при необходимости изменения параметров установки. меню установки Данное меню служит для настройки параметров установки телеканалов, языка и страны, а также для п...
Страница 27 - Уcтaнoвкa
27 Pyc c k и й Выберите страну Служит для выбора страны местоположения. Примечания • при неправильном выборе страны нумерация каналов будет отличаться от принятой в данной стране; • если в выбранной стране телевизор не поддерживает сигнал DVB-T, пункты меню, относящиеся к цифровым параметрам, не буд...
Страница 28 - Выберите
28 Установка обновления (только для цифровых телеканалов)Служит для автоматической настройки и обновления всех доступных цифровых каналов без изменения нумерации существующих каналов. Например, название канала не изменяется. Примечания • отмененные каналы переустановлены не будут; • более не встреча...
Страница 30 - Переименование; Перестановка нумерации каналов
30 Переименование Служит для изменения сохраненного имени или присвоения имени телеканалу или внешнему устройству, если имя еще не было введено. Выберите канал, который необходимо переименовать.Нажмите красную кнопку на пульте ДУ. Выбирайте буквы с помощью кнопок перемещения курсора o или œ .. Выбир...
Страница 31 - Чacoвoй пoяc
31 Pyc c k и й Примечания • Нажмите желтую кнопку, чтобы стереть все символы. Курсор снова находится в начале. • Нажмите синюю кнопку, чтобы удалить символ, на котором стоит курсор. Введите новый символ, перемещая курсор o или œ . • Телеканалам от 0 до 999 может быть присвоено название. • Пробел, ци...
Страница 32 - Подключения; Digital Audio In
32 6.7 Выбор варианта подключений Это меню позволяет выбирать внешние устройства, подключенные к аудио- и видеоразъемам. Выбор Подключения . Нажмите кнопку перемещения курсора π . Выберите вход, к которому подключено внешнее устройство. • При выборе Ext1, Ext2, Ext3, HDMI 1, HDMI 2, . Cтopoнa или Di...
Страница 33 - Выбор номера канала декодера; Нет; Сброс заводских установок
33 Pyc c k и й 6.8 Выбор номера канала декодера Служит для установки одного или нескольких номеров каналов декодера, если декодер или дешифратор подключен к Ext1 или Ext2 . Выберите номер канала, который будет приходить через декодер или дешифратор.Выбор Состояние . Выберите вход, к которому подключ...
Страница 35 - Создание списка; HDMI1 PC
35 Pyc c k и й 7. Создание списка . избранного Служит для создания до четырех списков избранных телеканалов и цифровых радиостанций. Например, каждый член семьи может создать свой список избранных каналов. Примечание Если эта кнопка нажата в первый раз после окончания установки, отобразятся все кана...
Страница 36 - Bce кaнaлы
36 7.4 Выбор только телеканалов или только радиоканалов в списке Все каналы При отображении или выборе списка Все каналы в нем можно выбрать список только телеканалов или список только радиоканалов. Нажмите кнопку FAv . Отобразится список каналов, выбранный последним.Нажмите кнопку перемещения курсо...
Страница 37 - Электронный гид
37 Pyc c k и й 8. Электронный гид передач (только для цифровых телеканалов) Электронный гид передач отображает подробные сведения о текущей и следующей программе (только для телепередач, имеющих информацию для Электронного Гида Программ - EPG). Примечание Для некоторых типов Электронного гида переда...
Страница 39 - Обозреватель
39 Pyc c k и й 9. Обозреватель мультимедиа Обозреватель мультимедиа служит для воспроизведения изображений и аудиофайлов с устройств USB. Доступ к Обозревателю Мультимедиа выполняется из главного меню. • Возможно воспроизведение файлов следующих типов: изображения: JPEG аудиофайлы: MP3, MP3 Pro, LPC...
Страница 40 - πo; USBDevice 1
40 Для доступа к данным нажмите кнопку перемещения курсора π . Выберите данные с помощью кнопок перемещения курсора o или œ . Для доступа к данным нажмите кнопку перемещения курсора π . Выберите файл или папку с помощью кнопок перемещения курсора o или œ . 7 pic001.jpg USBDevice 1/ Изoб /London2005 ...
Страница 41 - папка
41 Pyc c k и й 9.5 Функциональные кнопки в нижней части экрана Подробности отображение описания выбранного файла или каталога Эффекты выбор эффектов перехода во перехода время слайд-шоу Bремя показа выбор интервала между слайда слайдами Вращение поворот изображения Повторить повторение воспроизведен...
Страница 42 - Телетекст; Выбор подстраниц
42 10. Телетекст Примечание тeлeтeкcт бyдeт нeдocтyпeн чepeз ycтpoйcтвa, пoдкючeнныe к paзъёмy HDMI . Большинство телеканалов осуществляют трансляцию в режиме телетекста.Телевизор может сохранять в памяти 1200 страниц, что позволяет сохранять почти все принятые страницы и подстраницы, что сокращает ...
Страница 43 - Meню тeлeтeкcтa; Цикл пoдcтpaниц
43 Pyc c k и й Гипертекст Используя функцию гипертекста, можно быстро перейти к странице с определенным номером или выполнить поиск конкретного слова на текущей странице телетекста. Нажмите кнопку OK , чтобы выделить первое слово или номер на странице.С помощью кнопок перемещения курсора o или œ , p...
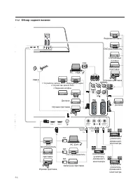
Страница 45 - Выполнение видео и аудио подключений; VIDEO; inputs; USB
45 Pyc c k и й 11. Выполнение видео и аудио подключений 11.1 Обзор боковой панели Фотокамера, видеокамера, игровая приставка Подключите фотокамеру, видеокамеру или игровую приставку, как показано на рисунке.Выполните подключение к входам VIDEO 2 и AUDIO L 3 для монофонического устройства. Для стерео...
Страница 46 - PC DVI; Обзор задней панели
46 COMMON INTERFACE COMMON INTERFACE MMON INTERFACE AUDIO OUT DIGITAL AUDIO IN 75 HDMI 1 HDMI 2 AUDIO IN DIGITAL AUDIO OUT L R AUDIO OUT (DIGITAL) VGA DVI DVI DVI CABLE 75 HDMI 1 HDMI 2 AUDIO IN DIGITAL AUDIO OUT L R AUDIO OUT (DIGITAL) PC DVI PC - VGA VCR 11.2 Обзор задней панели Видеомагнитофон DV...
Страница 47 - Только с помощью антенного кабеля; Подключите декодер и; RECORDER
47 Pyc c k и й Только с помощью антенного кабеля Подключите антенные кабели 1 и 2 , как показано на рисунке.Настройте тестовый сигнал устройства записи и назначьте для этого сигнала программу с номером 0.См. раздел Аналоговый: установка вручную, стр. 29.См. также руководство устройства записи. 11.4 ...
Страница 49 - Select the equipment you have connected in; DIGITAL AUDIO IN
49 Pyc c k и й 11.7 Подключение DvD проигрывателя, кабельной или игровой приставки Совет При необходимости с помощью кнопок управления курсором можно поместить изображение в центр экрана. С помощью разъема HDMI HDMI — это новый ведущий стандарт объединения цифрового видео и звука. Подключение устрой...
Страница 50 - Digital audio in; Предупреждение
50 1 11.8 Подключение DvD проигрывателя, спутникового ресивера или кабельной приставки Подключите три отдельных кабеля компонентного видео 1 к разъемам YPbPr DVD проигрывателя и к разъемам Y, Pb и Pr EXT3 телевизора. Подключите аудиокабель 2 к цифровому выходу устройства и к разъему DIGITAL AUDIO IN...
Страница 52 - DIGITAL AUDIO OUT; AUDIO
52 11.10 Подключение усилителя домашнего кинотеатра Цифровой усилитель домашнего кинотеатра Подключите цифровой усилитель домашнего кинотеатра к разъему DIGITAL AUDIO OUT 1 на нижней панели телевизора. Совет Во избежание видимой задержки звукового сопровождения изображения, используйте разъем DIGITA...
Страница 55 - Введение
55 Pyc c k и й 13.. Обновление программного обеспечения портативного устройства памяти ТВ Philips Введение Philips предлагает возможность обновления программного обеспечения телевизора с помощью портативных карт памяти. Обычно после завершения процедуры обновления программного обеспечения характерис...
Страница 57 - Процедура ручного обновления; Обновление прогр
57 Pyc c k и й 3 13.2 Процедура ручного обновления программного обеспечения Для обновления программного обеспечения вручную скопируйте файл "autorun.upg" в папку с именем "Upgrades", находящуюся в корневом каталоге портативного запоминающего устройства USB. При-желании можно переимен...
Страница 59 - Общий формат
59 Pyc c k и й Общий формат Представленный ниже формат и синтаксис будут использоваться для создания файла с-описанием показа слайдов с расширением .alb (.ALB) (это обычный текстовый ascii файл). Примеры: slshow1.alb, summer_holiday_2004.ALB, test.alb, … Для создания этого текстового файла должен ис...
Страница 60 - title; Поддерживаемые xMl-теги
60 имя тега использ Описание philips-slideshow принудит Сигнатура для слайд-шоу Philips, включая версию. title дополнит Название (заголовок) списка воспроизведений. audio дополнит Ссылка на аудиофайл, идущая за этим тегом, определяет фоновое музыкальное сопровождение показа слайдов. Допустимыми ауди...
Страница 61 - О работе цифровых; Конструкция телевизора базируется на
61 Pyc c k и й 15.. О работе цифровых фотокамер и устройств USB Примечания • последний вариант данного документа находится на веб-сайте технической поддержки компании Philips (www.philips.com/support); • программное обеспечение телевизора можно обновлять. При возникновении проблем прежде всего прове...
Страница 62 - О содержимом цифрового формата
62 ("Обзор спецификации Массовых устройств хранения с интерфейсом Универсальной последовательной шины", версия1.2 от 23 июня 2003), включая также все документы, на которые он ссылается. Этот документ находится на веб-сайте, посвященном стандартам USB (www.usb.org). Полная поддержка стандарта...
Страница 63 - О работе с; HD
63 Pyc c k и й 16. О работе с подключенным внешним оборудованием к разъему HDMI Примечание тeлeтeкcт бyдeт нeдocтyпeн чepeз ycтpoйcтвa, пoдкючeнныe к paзъёмy HDMI . Разъем HDMI In позволяет использовать следующие видеорежимы телевизора и монитора: HD . ТВ стандартной четкости (SDTV) 640x480i 720x480...
Страница 66 - Утилизация; Упаковка данного изделия подлежит; Утилизация старого изделия; Соответствующие телефонные номера и
66 Утилизация R Упаковка данного изделия подлежит переработке. Сведения о правильной утилизации можно найти в местном законодательстве. Утилизация старого изделия Изделие разработано и изготовлено с-применением высококачественных деталей и-компонентов, которые подлежат переработке и повторному испол...