Panasonic AJ-SD755E - инструкции и руководства
Видеомагнитофон Panasonic AJ-SD755E - инструкции пользователя по применению, эксплуатации и установке на русском языке читайте онлайн в формате pdf
Инструкции:
Инструкция по эксплуатации Panasonic AJ-SD755E
1
2
3
4
5
6
7
8
9
10
11
12
13
14
15
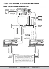
16
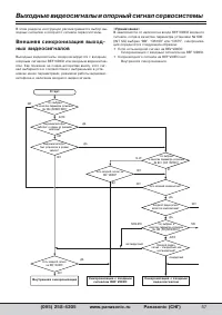
17
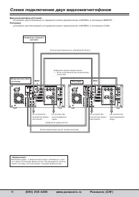
18
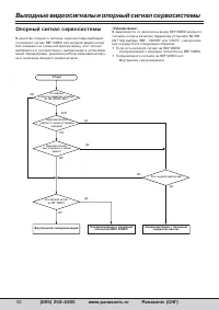
19
20
21
22
23
24
25
26
27
28
29
30
31
32
33
34
35
36
37
38
39
40
41
42
43
44
45
46
47
48
49
50
51
52
53
54
55
56
57
58
59
60
61
62
63
64
65
66
67
68
69
70
71
72
73
74
75
76
77
78
Panasonic Видеомагнитофоны Инструкции
-
Panasonic AG-8600E_AG-8700E
Инструкция по эксплуатации
-
Panasonic AJ-D455E
Инструкция по эксплуатации
-
Panasonic AJ-HD1200AE
Инструкция по эксплуатации
-
Panasonic NV-HS830EE_NV-HS880EE
Инструкция по эксплуатации
-
Panasonic NV-HD750AM
Инструкция по эксплуатации
-
Panasonic NV-VP23_NV-VP28_NV-VP33
Инструкция по эксплуатации
-
Panasonic NV-SR55EU
Инструкция по эксплуатации
-
Panasonic NV-HS1000EGC
Инструкция по эксплуатации
-
Panasonic NV-HS800EE
Инструкция по эксплуатации
-
Panasonic NV-HD100AM
Инструкция по эксплуатации
-
Panasonic NV-HD95MC
Инструкция по эксплуатации
-
Panasonic AJ-SD93E(P)
Инструкция по эксплуатации
-
Panasonic AJ-HD1700E(P)
Инструкция по эксплуатации
-
Panasonic AJ-D960E(EG)
Инструкция по эксплуатации
-
Panasonic AJ-D250E
Инструкция по эксплуатации
-
Panasonic AG-DV2500E
Инструкция по эксплуатации
-
Panasonic NV-MV40EE(GCU)
Инструкция по эксплуатации
-
Panasonic NV-VP32EE
Инструкция по эксплуатации
-
Panasonic NV-VP31EE
Инструкция по эксплуатации
-
Panasonic NV-HV51_NV-HV61_NV-MV16_NV-SV121
Инструкция по эксплуатации