Страница 2 - Меры предосторожности при работе с сетью; ТОЛЬКО ДЛЯ ВЕЛИКОБРИТАНИИ:; ВАЖНО; Как заменить предохранитель
Меры предосторожности при работе с сетью В ЦЕЛЯХ БЕЗОПАСНОСТИ ПРОСИМ ВАС ВНИМАТЕЛЬНО ПРОЧЕСТЬ ПРИВЕДЕННЫЙ НИЖЕ ТЕКСТ. Это изделие оснащено 2 типами кабелей для подключения к сети переменного тока. Один предназначен для использова-ния в континентальной Европе и других странах, второй – только для Вел...
Страница 3 - Это устройство должно быть заземлено; Особенности эксплуатации; ВНИМАНИЕ
■ Это устройство должно быть заземлено Для обеспечения безопасной эксплуатации трехконтак-тная вилка должна вставляться только в стандартнуютрехконтактную розетку, имеющую эффективное зазем-ление через обычную бытовую электропроводку.Используемые с эти устройством удлинительные шну-ры должны быть тр...
Страница 5 - Основные сведения и функции; Функции и характеристики:
5 Настоящее устройство представляет собой цифровой видеомагнитофон, использующий 1/4-дюймо-вую пленку .Видеомагнитофон использует технологию цифрового сжатия, которая позволяет свести к минимумуухудшения качества изображения и звука при копировании по сравнению с существующими аналого-выми системами...
Страница 6 - Многофункциональные интерфейсы ввода/вывода; Аналоговый ввод/вывод; Имеются входные и выходные разъемы компонентного (Y, P; Цифровой аудиовход/выход; Входные и выходные разъемы AES/ЕСВ аудио BNC сигналов.; Последовательный цифровой ввод/вывод; Имеются входной и выходной разъем дорожки режиссерского канала.; Задание режимов работы с помощью меню
6 Многофункциональные интерфейсы ввода/вывода ● Аналоговый ввод/вывод Имеются входные и выходные разъемы компонентного (Y, P B , P R ), композитного и S1-VIDEO сигналов. ● Цифровой аудиовход/выход Входные и выходные разъемы AES/ЕСВ аудио BNC сигналов. ● Последовательный цифровой ввод/вывод * Последо...
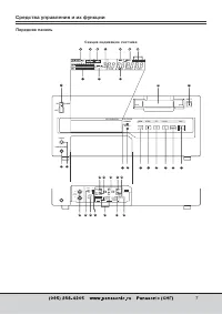
Страница 11 - Переключает входные видеосигналы.; Переключатель AUDIO INPUT; Переключает входные аудиосигналы.; Переключатель REMOTE/LOCAL
11 Кнопка DIAG При нажатии этой кнопки выводится информация видеомагнитофона. При ее повторном нажатиивосстанавливается исходная индикация.Существует два типа информации видеомагнитофона: информация “Счетчика времени” (“HOURSMETER”) и “Предупреждения” (“WARNING”). Переключение между этими типами инф...
Страница 14 - Разъем MONITOR OUT; чаям использования кассет DV или DVCAM.; Разъемы ANALOG AUDIO OUT; Разъемы ввода аналоговых аудиосигналов СН1 и СН2.
14 Разъем MONITOR OUT На этот разъем выводятся аудио ИКМ сигналы СН1 и/или СН2 (или сигналы воспроизведения сдорожки режиссерского канала). ИКМ аудиосигналы подаются в режиме PLAY и в скоростном ди-апазоне от –0.43х (-0.5х) до +1х; во всех остальных случаях автоматически выводятся сигналы режис-серс...
Страница 15 - Кассеты и пленки
15 <Меры предосторожности при воспроизведении с кассет потребительского фор-мата DV и DVCAM> ● Воспроизведение с кассет потребительского формата DV, запись на которых сделана в режимеLongPlay, невозможно. ● Если Вам нужно смонтировать материалы, записанные на потребительские пленки DV или DVCA...
Страница 17 - Смена файла; , чтобы переключиться; Пользовательский файл; Каждый пользовательский файл содержит следующие элементы:
17 Видеомагнитофон может хранить до 5 пользовательских файлов (от User 1 до User 5), содержащихустановки меню, причем эти файлы можно выбирать и использовать. Смена файла Нажмите кнопку MENU. Удерживая нажатой кнопку FILE, нажмите кнопку перемещения курсора , чтобы переключиться на следующий пользов...
Страница 18 - Включение и отмена режима блокировки LOCK; Для включения блокировки:; 03 DISPLAY SEL T&STA; Меню установок
18 Для защиты установок в системных и пользовательских файлах (USER2 – USER5) можно установитьрежим блокировки. После включения этого режима изменить установки меню будет невозможно.Для включения и отмены режима блокировки системных и пользовательских файлов используйте ус-тановочный элемент №30 (ME...
Страница 19 - Загрузка пользовательских файлов
19 Содержимое файлов USER2 – USER 5 можно скопировать (загрузить) в файл USER1. Кроме того,содержимое файла USER1 может быть скопировано (сохранено) в файлах USER2 – USER5. Загрузка пользовательских файлов Нажмите кнопку MENU. Удерживая нажатой кнопку FILE, нажмите кнопку перемещения курсора или и в...
Страница 20 - Сохранение пользовательского файла
20 Сохранение пользовательского файла Нажмите кнопку MENU. Удерживая нажатой кнопку FILE, нажмите кнопку перемещения курсора или и выберите USER1. Нажатием кнопок или переместите курсор (*) в окно меню, чтобы задать установочный эле- мент № А01 (SAVE). Нажмите кнопку перемещения курсора или выберите...
Страница 39 - Временной код/биты пользователя; Временной код
39 Временной код используется, когда сигналы временного кода, образованные генератором времен-ных кодов, должны быть записаны на пленку, их значения должны быть считаны устройством считыва-ния временного кода, а абсолютное положение пленки должно быть выведено на дисплей в часах,минутах, секундах и ...
Страница 40 - Примечание; Запись внутренних/внешних временных кодов
40 1. Задание внутреннего временного кода Установите режим Стоп. Нажатием кнопки CTL/TC/UB/REMAIN выберите ТС. Установите переключатель TC IN/EXT во положение INT. (Выбран внутренний временной код.) Задайте режим работы генератора RUN MODE (элемент № 510 установочного меню). REC(RUN ): Временной код...
Страница 41 - Восстановление временного кода/ битов пользователя; T R
41 Установите режим Стоп. Нажатием кнопки CTL/TC/UB/REMAIN выберите ТС или UB. TC: На дисплее отображается временной код. UB: На дисплее отображаются биты пользователя. ● Если считывание временного кода больше невозможно, он интерполируется с использованиемсигнала CTL. Нажмите кнопку PLAY.Начнется в...
Страница 42 - Используемые символы; Экран наложения; STOP; TCR; TCR
42 Наложенные индикации имеют вид, показанный ниже. Управляющий сигнал, временной код и т.д. обо-значаются сокращениями: CTL ( управляющий сигнал)TCR (временной код воспроизведения)TCG (значение генератора временных кодов)UBR (значение ТС битов пользователя для воспроиз-ведению)UBG (значение генерат...
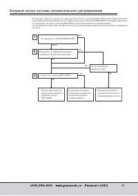
Страница 43 - Опорный сигнал системы автоматического регулирования; Ïîäàåòñÿ ëè ñèãíàë REF VIDEO?
43 В качестве опорного сигнала системы автоматического регулирования видеомагнитофон автомати-чески выбирает входной видеосигнал, выбранный переключателем VIDEO INPUT, опорный видеосигнал,поступающий с входного разъема REF VIDEO, или внутренний сигнал синхронизации.После выбора сигнала система автом...
Страница 44 - Монтаж в стойку; Температура внутри стойки должна быть от 5 до 40; Монтажные адаптеры
44 Видеомагнитофон может быть вмонтирован в стандартную 19-дюймовую стойку, если используютсядополнительные монтажные адаптеры (AJ-MA75P). Рекомендуется использовать салазки и скобы длястандартных 18-дюймовых шасси (модель СС3061-99-0400). (Панасоник не поставляет полный комп-лект монтажных приспосо...
Страница 45 - Не заграждайте вентиляционные отверстия.; Чистка видеоголовок; Установка пылезащитного механизма; Конденсация; Механизм защиты от пыли
45 Видеомагнитофон оснащен функцией автоматической чистки видеоголовок, которая автоматически уда-ляет грязь. Однако, для повышения надежности видеомагнитофона рекомендуется проводить чисткувидео головок по необходимости.С вопросами о способах чистки видеоголовок обращайтесь к нашим сервисным компан...
Страница 46 - Сообщения об ошибках; Меню DIAG; Отображение меню DIAG
46 При возникновении проблемы на дисплее появляется номер ошибки. При открытии меню DIAG на эк-ран монитора будет выведено описание ошибки. Кроме того, при обнаружении нарушений в работевидеомагнитофона на дисплее будет мигать номер ошибки. Отображает информацию видеомагнитофона.Информация видеомагн...
Страница 49 - REMOTE; Сигналы на разъемах
49 VIDEO IN SERIAL IN (ЦИФРОВОЙ) BNC x 2 активный проходной (дополнительно) Y, P B , P R (АНАЛОГОВЫЙ) BNC x 3 VIDEO IN BNC x 2 проходной вход с 75 Ом переключателем REF VIDEO IN BNC x 2 проходной вход с 75 Ом переключателем S1-VIDEO IN 4-штырьковый х 1 VIDEO OUT SERIAL OUT (Цифровой) BNC x 3 (дополн...
Страница 51 - Печатная плата
51 Печатная плата ВНИМАНИЕ: Эти инструкции предназначены только для квалифици-рованных специалистов по обслуживанию. Во избежа-ние поражения электрическим током не пытайтесь вы-полнять сервисные работы, помимо описанных в инст-рукции по эксплуатации, если у Вас нет соответствую-щей квалификации. я а...
Страница 52 - ВИДЕО; Питание; ЗВУК; Технические характеристики
52 Рабочая температураРабочая влажностьВесРазмеры (ШхВхГ)Формат записиЗапись видеосигналовЗапись аудиосигналовЗаписывающие дорожки Скорость пленкиВремя записи Пленка Время перемотки Точность монтажа Точность таймера пленки Время блокировки системы авто-матического регулирования ВИДЕО Цифровое видео ...