Omron Comp AIR Elite NE-C30 - инструкции и руководства
Небулайзер Omron Comp AIR Elite NE-C30 - инструкции пользователя по применению, эксплуатации и установке на русском языке читайте онлайн в формате pdf
Инструкции:
Инструкция по эксплуатации Omron Comp AIR Elite NE-C30
Краткое содержание
Nébuliseur à compresseur Modèle NE-C30-E • Instruction Manual• Mode d’emploi• Gebrauchsanweisung• Manuale di istruzioni• Manual de instrucciones• Gebruiksaanwijzing• РУКОВОДСТВО ПО ЭКСПЛУАТАЦИИ TM 3 5 IM-NE-C30-E-06-11/2011 EN FR DE IT ES NL AR RU NE-C30_main.book Page 37 Tuesday, December 13, 2011 ...
218 До использования устройства Содержание До использования устройства Введение ................................................................................................... 219 Назначение ............................................................................................... 219 Инстр...
219 RU Введение Благодарим за приобретение продукта Comp Air Elite компании OMRON. Данное устройство было разработано в сотрудничестве с пульмонологами в целях повышения эффективности лечения астмы , хронического бронхита , а также респираторных заболеваний аллергической и прочей этиологии . Компрес...
220 Инструкция по технике безопасности До начала использования данного устройства , прочтите до конца руководство по эксплуатации и всю прочую документацию , вложенную в упаковку устройства . При использовании электроприбора , особенно в присутствии детей , надлежит всегда соблюдать основные правила...
221 Инструкция по технике безопасности RU • Не используйте основной блок , адаптер переменного тока , дополнительную аккумуляторную батарею и зарядное устройство , если они влажные , и не подсоединяйте их к электрической розетке или другим приборам мокрыми руками . • Компрессор , адаптер переменного...
222 Инструкция по технике безопасности • Не наливайте в резервуар для лекарственных средств более 7 мл лекарства . • Не переносите и не оставляйте небулайзер без присмотра , пока в резервуаре для лекарственных средств содержится лекарство . • Не оставляйте прибор без внимания в присутствии детей или...
223 Инструкция по технике безопасности RU Основные меры предосторожности • Осматривайте прибор и его детали перед каждым использованием и проверяйте , все ли в порядке . В частности , обязательно убедитесь в следующем : - Что отбойник , сопло или воздуховодная трубка не повреждены . - Что сопло не з...
224 1. Ознакомьтесь с Вашим прибором A. Компрессор ( основной блок ) A1. Индикатор питания A2. Выключатель A3. Индикатор заряда A4. Разъем для воздушной трубки A5. Крышка фильтра (* внутри находится воздушный фильтр ) A6. Держатель небулайзерной камеры A7. Гнездо адаптера переменного тока A8. Разъем...
226 2. Руководство по использованию прибора Comp Air Elite Подготовка небулайзерной камеры к работе ( раздел 3) Примечание : Очистите и продезинфицируйте небулайзерную камеру и прилагаемые к ней насадки до первого использования прибора либо в случае , если он не использовался свыше одной недели . Пр...
228 3. Подготовка небулайзерной камеры к работе 3.2 Добавление лекарственных средств и сборка деталей 1. Извлеките загубник и заглушку из небулайзерной камеры . 2. Снимите крышку небулайзерной камеры с резервуара для лекарственных средств . 1) Поверните крышку небулайзерной камеры против часовой стр...
231 3. Подготовка небулайзерной камеры к работе RU 8. Подсоедините воздуховодную трубку . 1) Присоедините воздуховодную трубку к разъему для воздуховодной трубки компрессора . 2) Присоедините другой конец воздуховодной трубки к разъему для воздуховодной трубки резервуара для лекарственных средств . ...
232 4. Прием лекарственного средства 1. Держите небулайзерную камеру так , как показано справа . Внимание : Не наклоняйте небулайзерную камеру под углом более 45°. Лекарственное средство может вытечь в рот . 2. Нажмите на выключатель . Компрессор включается и начинается распыление . Примечания : • Е...
235 RU Уход и обслуживание 5. Очистка и ежедневная дезинфекция 5.1 Очистка Выполнение указаний по очистке после каждого применения предотвратит высыхание оставшегося в резервуаре лекарственного средства , что может привести к неэффективной работе небулайзера , а также позволит избежать инфекций . Пр...
236 5. Очистка и ежедневная дезинфекция 6. После очистки и дезинфекции деталей тщательно промойте их чистой водой и дайте им высохнуть на воздухе в чистом помещении . 7. Если компрессор загрязнился , протрите его мягкой тканью , смоченной в воде или мягком моющем средстве . Внимание : Компрессор не ...
237 5. Очистка и ежедневная дезинфекция RU Обращение с отбойником Отбойник – это важная деталь небулайзерной камеры , поскольку используется для распыления лекарственных препаратов . При обращении с отбойником соблюдайте следующие меры предосторожности . Внимание : • Промывайте отбойник после каждог...
238 6. Уход и хранение Для того , чтобы поддерживать Ваш прибор в хорошем состоянии и защитить его от повреждений , следуйте данным указаниям : Внимание : • Не оставляйте прибор без внимания в присутствии детей или недееспособных лиц . • Не подвергайте прибор или его детали сильным ударам , например...
240 8. Устранение неисправностей В случае если Ваш прибор отказал во время работы , проверьте следующие пункты . Вы также можете ознакомиться с соответствующими страницами данного руководства для получения более подробных инструкций . Симптом Причина Способ решения Ничего не происходит при нажатии н...
243 9. Технические характеристики RU Технические характеристики компрессора OMRON Comp Air с небулайзерной камерой OMRON V.V.T. (Virtual Valve Technology — технология виртуального клапана ): *MMAD (Mass Median Aerodynamic Diameter) — средний аэродинамический диаметр массы Примечания : • Функциониров...
244 9. Технические характеристики Примечания : • Не используйте прибор там , где может произойти его контакт с легковоспламеняющимся газом . • Данный прибор удовлетворяет положениям директивы по электронным коммуникациям 93/42/EEC ( Директива по медицинским приборам ), а также европейскому стандарту...
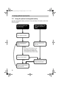
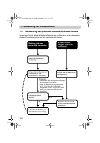
252 11. Использование дополнительных принадлежностей Сделано в Китае Производитель OMRON HEALTHCARE Co., Ltd. 53, Kunotsubo, Terado-cho, Muko, Kyoto, 617-0002 ЯПОНИЯ Представитель в ЕС OMRON HEALTHCARE EUROPE B.V. Scorpius 33, 2132 LR Hoofddorp НИДЕРЛАНДЫ www.omron-healthcare.com Производственное по...
IM-NE-C30-E-06-11/2011 TM ﺥﺎﺨﺒﻟﺍ ﻂﻏﺎﺿ NE-C30-E ﺯﺍﺮﻄﻟﺍ • Instruction Manual• Mode d’emploi• Gebrauchsanweisung• Manuale di istruzioni• Manual de instrucciones• Gebruiksaanwijzing • EN FR DE IT ES NL AR RU • РУКОВОДСТВО ПО ЭКСПЛУАТАЦИИ 3 5
Omron Небулайзеры Инструкции
-
Omron Comp Air NE-C21 basic
Инструкция по эксплуатации
-
Omron Comp AIR NE-C24
Инструкция по эксплуатации
-
Omron Comp AIR NE-C24 Kids
Инструкция по эксплуатации
-
Omron Comp AIR NE-C28
Инструкция по эксплуатации
-
Omron Comp Air NE-C801KD
Инструкция по эксплуатации
-
Omron Comp AIR Pro NE-C29
Инструкция по эксплуатации
-
Omron Comp AIR Pro NE-C900
Инструкция по эксплуатации
-
Omron Micro AIR NE-U22
Инструкция по эксплуатации
-
Omron Ultra Air NE-U17
Инструкция по эксплуатации
-
Omron Micro AIR NE-U100
Инструкция по эксплуатации
-
Omron Duo Baby NE-C301
Инструкция по эксплуатации
-
Omron Comp Air NE-C803 basic
Инструкция по эксплуатации
-
Omron Comp Air NE-C801
Инструкция по эксплуатации
-
Omron Comp Air NE-C28P
Инструкция по эксплуатации
-
Omron Comp Air NE-C28 Plus
Инструкция по эксплуатации
-
Omron Comp Air NE-C300 Complete
Инструкция по эксплуатации
-
Omron Comp AIR NE-C20 basic
Инструкция по эксплуатации