Страница 2 - Содержание; Электрические соединения
2 Содержание 1. Меры предосторожности ................................................................................................................... 3 2. Назначение .....................................................................................................................................
Страница 3 - Меры предосторожности; При установке
3 1. Меры предосторожности Чтобы избежать получения травм и нанесения ущерба другим людям и имуществу, вниматель- но прочтите и соблюдайте следующие инструк- ции. Данное оборудование не предназначено для использования маленькими детьми и людьми с ограниченной подвижностью, находящимися без надлежаще...
Страница 5 - Правила электробезопасности
5 • не препятствуйте прямому воздушному по- току. Кондиционер может выключиться рань- ше, чем охладит все помещение; • регулярно очищайте фильтры. Загрязнен- ные фильтры ведут к снижению эффектив- ности работы оборудования. Правила электробезопасности • Все подключения должны проводиться ква- лифици...
Страница 6 - Прочтите внимательно перед началом работы; Никогда не делайте этого!
6 Прочтите внимательно перед началом работы Никогда не делайте этого! Всегда делайте так! Удостоверьтесь в правиль- ности электрического напря- жения в сети. Слишком вы- сокое напряжение может привести к выходу из строя электронной платы, слишком низкое — к поломке компрес- сора и вентиляторов. Нико...
Страница 9 - Назначение; ществляется электронным блоком управления.; Принцип работы кондиционера в режиме охлаждения; температуре может привести к неисправности оборудования.; Функция защиты от обмерзания; нимется до определенного значения.
9 2. Назначение Сплит-система состоит из внутреннего и наружного блоков, предназначена для изменения, регу- лирования и поддержания заданной температуры воздуха в помещении. Принцип действия осно- ван на переносе тепла из помещения на улицу (и наоборот). Перенос тепла достигается за счет изменения а...
Страница 10 - Авторестарт
10 Принцип работы системы оттаивания кондиционера в режиме обогрева При работе кондиционера в режиме обогрева при отрицательных температурах наружного воз- духа кондиционер может автоматически останавливаться для оттаивания теплообменника наруж- ного блока. При этом останавливаются вентиляторы наруж...
Страница 11 - Комплектность сплит-системы; вида аксессуаров, представленных в настоящем руководстве.
11 3. Комплектность сплит-системы Сплит-система поставляется в комплекте с аксессуарами указанными ниже. Для установки конди- ционера воздуха используйте аксессуары, входящие в комплект поставки. Неправильный монтаж может привести к протечке конденсата, поражению электрическим током и возгоранию, а ...
Страница 12 - Технические характеристики
12 4. Технические характеристики Внутренний блок LS- H07KPA2C LS- H09KPA2C LS- H12KPA2 LS- H18KPA2 LS- H24KPA2 LS- H28KPA2 LS- H36KPA2 Наружный блок LU- H07KPA2C LU- H09KPA2C LU- H12KPA2 LU- H18KPA2 LU- H24KPA2 LU- H28KPA2 LU- H36KPA2 Производи- тельность Охлажде- ние Втu 7600 9000 12000 18000 24000...
Страница 14 - Расположение элементов
14 5. Расположение элементов Внутренний блок 1 2 3 4 Вход воздуха Выход воздуха Наружный блок Вход воздуха Выход воздуха 7 6 5 1. Кабель питания 2. Передняя панель 3. Фильтр 4. Жалюзи 5. Монтажный скотч6. Соединительные трубы, провода 7. Слив конденсата Внешний вид представленного на иллюстрациях об...
Страница 15 - Дистанционный инфракрасный пульт; M O D E; Пульт управления Intellect; ния с эргономичным дизайном, который получил название Intellect.
15 6. Дистанционный инфракрасный пульт Внимание: не оставляйте пульт управления под прямыми солнечными лучами, не нагревай - те, не мойте пульт жидкими моющими средствами, не бросайте пульт управления. M O D E FA N T E M P S L E E P F R E S H L E D F O L L O W M E T U R B O S E L F C L E A N O N / O...
Страница 16 - Кнопки управления; MODE; AUTO; FAN; FP; TIMER ON
16 Кнопки управления ON/OFF Нажмите для включения кондиционера; повторное нажатие выключит кондиционер. MODE Кнопка выбора режимов работы. AUTO COOL DRY HEAT FAN FAN Используйте эту кнопку для выбора комфортной скорости работы вентилятора. Всего в кондици- онере 4 режима работы вентилятора: • — низк...
Страница 17 - люзи. В этом случае их настройка возможна только вручную!; TURBO
17 TIMER OFF Таймер выключения оборудования. Первое нажатие кнопки приведет ко входу в режим выстав- ления времени. Каждое следующее нажатие будет менять значение выставленного времени на 0,5 часа. При удерживании кнопки в нажатом состоянии время будет меняться быстрее. Если не нажимать кнопки в теч...
Страница 18 - Данная функция является опцией.; LED
18 SELF CLEAN не очистит фильтры вашего кондиционера, это придется делать самостоятельно. Данная функция является опцией. LED Нажатие приведет к отключению или включению LED-дисплея внутреннего блока. Дисплей полно- стью отключается при нажатии этой кнопки. Повторное нажатие включает дисплей внут ре...
Страница 19 - Индикация на дисплее; действия пульта управления может уменьшаться!
19 Индикация на дисплее Индикатор работы кондиционера A U TO Индикатор работы в автоматическом режиме C O O L Индикатор работы в режиме охлаждения D RY Индикатор работы в режиме осушения H E AT Индикатор работы в режиме обогрева FA N Индикатор работы в режиме вентиляции Индикатор передачи данных Инд...
Страница 20 - Управление режимами работы; Автоматическая работа; Примечание
20 Управление режимами работы При выборе режима работы все настройки сохраняются в памяти блока. Поэтому, если вы хотите, чтобы кондиционер работал при таких же условиях, что и раньше, просто включите его кнопкой ON/OFF. Автоматическая работа M O D E FA N T E M P S L E E P F R E S H L E D F O L L O ...
Страница 21 - Осушение; Таймер; Примечания
21 Осушение M O D E FA N T E M P S L E E P F R E S H L E D F O L L O W M E T U R B O S E L F C L E A N O N / O F F T I M E R O N T I M E R O F F 3 1 2 SILENCE FP Перед началом работы убедитесь в наличии электропитания. 1. Нажмите кнопку MODE для выбора режима работы. • DRY для режима осушения. 2. Кн...
Страница 22 - Пример настройки таймера
22 Пример настройки таймера Таймер включения (TIMER ON) Выключен Начало работы 6 часов спустя Настройка Функция TIMER ON очень удобна, если Вам нужно включить кондиционер автоматически (например, перед возвращением домой). Кондиционер автоматически включится через заданный промежуток времени. Для за...
Страница 24 - Изменение положения жалюзи; Ручной запуск кондиционера
24 Изменение положения жалюзи При включенном кондиционере используй- те кнопку SWING. На пульте дистанционного управления установить направление (горизон- тальный угол) воздушного потока. Внимание! При использовании режимов COOL или DRY не устанавливайте горизонтальные жалю - зи под слишком большим ...
Страница 25 - Замена элементов питания
25 Замена элементов питания Беспроводной пульт управления для работы требует два элемента питания типа LR03. Всегда ис- пользуйте элементы питания одинакового типа, при замене соблюдайте полярность. • После замены элементов питания не используйте старые элементы питания вместе с новыми. • Если пульт...
Страница 26 - Дисплей передней панели; о работе кондиционера прямо через переднюю панель.
26 7. Дисплей передней панели Внутренний блок оснащен дисплеем скрытого типа, позволяющим проецировать индикацию о работе кондиционера прямо через переднюю панель. В рабочем режиме отображаются настройки температуры. В режиме вентиляции (FAN) отображается текущая температура в помещении. При необход...
Страница 27 - Обслуживание и чистка кондиционера; Очистка фильтра; Лицевая панель; Фильтр
27 8. Обслуживание и чистка кондиционера Внимание! Перед любыми работами кондиционер необходимо выключить и обесточить. Мойка вклю - ченного кондиционера может привести к поражению электрическим током! Внимание! Если ваш кондиционер оборудован плазменным фильтром, запрещается прикасаться к кор - пус...
Страница 28 - на место до тех пор, пока он не высохнет.; Установите дополнительные фильтры на свои места.; Очистка жалюзи; Горизонтальные жалюзи
28 Встряхните фильтр после мойки, чтобы убрать лишнюю воду. Не устанавливайте мокрый фильтр на место до тех пор, пока он не высохнет. Дополнительный фильтр (опция) Установите дополнительные фильтры на свои места. Установите большие фильтры на место. Аккуратно вставьте фильтр в пазы, и двигайте его. ...
Страница 31 - Отпустите 5 крючков в задней части лицевой панели.; Крючки
31 5. Отпустите 5 крючков в задней части лицевой панели. Крючки 6. Вымойте переднюю панель в воде с нейтральными моющими средствами. Перед мойкой сни- мите дисплей с передней панели.Температура воды не должна быть выше 40 °С. 7. Установите панель на место.
Страница 32 - Поиск и устранение неисправностей; Не пытайтесь самостоятельно ремонтировать кондиционер.
32 9. Поиск и устранение неисправностей Внимание! • Не пытайтесь самостоятельно ремонтировать кондиционер. • Обращайтесь в авторизованный сервисный центр или к вашему дилеру. Неисправность Причина Что делать? Кондиционер не запускается Отключено электроснабжение Ждите восстановления питания Установк...
Страница 33 - Не пытайтесь устранять эти поломки самостоятельно:
33 Шум во внутреннем и наруж- ном блоке Шум во время работы: вызвано движением хладагента в системе.Шум при запуске системы: блок только что перестал работать или размора- живается, шум является нормальным и вызван остановкой или изменением направления движения хладагента.Скрипучий звук: расширение ...
Страница 34 - Коды ошибок; ближайшим сервисным центром или вашим дилером.
34 10. Коды ошибок RUN (Operation) TIMER Индикация на дисплее Неисправность или защита 1 раз х Е1 Ошибка EEPROM внутреннего блока 2 раза х Е2 Ошибка несущей частоты 3 раза х Е3 Нет контроля скорости вентилятора внутреннего блока 5 раз х Е5 Ошибка датчика температуры воздуха внутреннего блока...
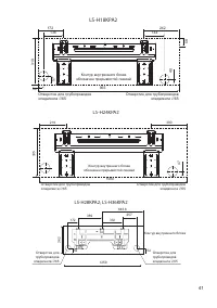
Страница 35 - Габаритные размеры; ное значение имеет реальный внешний вид оборудования.
35 11. Габаритные размеры Внутренний блок А B C Модель Ширина (А), мм Глубина (С), мм Высота (В), мм LS-H07KPA2С 722 187 290 LS-H09KPA2С 722 187 290 LS-H12KPA2 802 189 297 LS-H18KPA2 965 215 319 LS-H24KPA2 1080 226 335 LS-H28KPA2 1259 282 362 LS-H36KPA2 1260 283 362 Все иллюстрации в данном руководс...
Страница 36 - Наружный блок
36 Наружный блок Ш Г В А В Модель Размеры наружного блока, мм Ш × В × Г Размеры установочные Расстояние A, мм Расстояние B, мм LU-H07KPA2С 720 × 270 ×495 452 255 LU-H09KPA2С 720 × 270 × 495 452 255 LU-H12KPA2 770 × 300 × 555 487 298 LU-H18KPA2 770 × 300 × 555 487 298 LU-H24KPA2 845 × 363 × 702 5...
Страница 37 - Монтаж внутреннего блока; Порядок монтажа (краткое описание этапов монтажа)
37 12. Монтаж внутреннего блока Порядок монтажа (краткое описание этапов монтажа) Закрепите монтажную пластину внутреннего блока 1 2 3 12 см 2,3 м 12 см 15 см Выберите место монтажа внутреннего блока Определите положение отверстий для трубопроводов 5 6 Подключите трубопроводы Подключите провода 4 Сд...
Страница 38 - НЕ устанавливайте блок в следующих местах:
38 9 Установите внутренний блок на монтажную пластину Перед установкой внутреннего блока проверьте этикетку на коробке изделия, чтобы убедиться, что модель внутреннего блока совпадает с моделью наружного блока. Этап 1. Выбор места установки. Перед установкой внутреннего блока необходимо выбрать подх...
Страница 39 - положить трубопроводы как с правой, так и с левой стороны блока.; Этап 3. Крепление монтажной пластины к стене.; правильность монтажа с помощью уровня.; Правильное расположение монтажной пластины; Этап 4. Сверление отверстия в стене для коммуникаций.; Просверлите отверстие
39 При отсутствии уже смонтированных коммуникаций следует предусмотреть достаточно места для отверстия в стене (см. этап 4) для сигнального кабеля и трубопровода хладагента, соединяющих внутренний и наружный блоки. По умолчанию все трубопроводы располагаются с правой стороны внутреннего блока (если ...
Страница 42 - Этап 5. Подготовка к монтажу трубопроводов хладагента.; Шаг 1. Закрепите внутренний блок на монтажной пластине.; Сдвиньте вправо или влево
42 Если соединительная труба со стороны газа имеет ∅ 16 мм или более, отверстие в стене должно быть ∅ 90 мм. Этап 5. Подготовка к монтажу трубопроводов хладагента. Трубопровод хладагента находится внутри теплоизолирующего рукава, прикрепленного сзади блока. Перед прокладкой трубопровода через отверс...
Страница 43 - Шаг 2. Подготовка блока к монтажу труб хладагента.; Wedge; Шаг 3. Подсоедините трубопровод хладагента.; ратно и тщательно выполняйте подготовку труб.
43 Шаг 2. Подготовка блока к монтажу труб хладагента. Используйте скобу или клин, чтобы поддержать устройство, тем самым предоставляя вам до- статочно места для подключения трубопроводов хладагента, сигнального кабеля и сливного шланга. Клин(скоба) 30° Wedge Шаг 3. Подсоедините трубопровод хладагент...
Страница 44 - штуцер потребует замены в условиях сервисного центра.; ПЕРЕД ВЫПОЛНЕНИЕМ ЛЮБЫХ ЭЛЕКТРИЧЕСКИХ РАБОТ; правилам и подключаться квалифицированным специалистом.
44 Плашка Медная труба Зажим Метка Конус Скоба Зажим Плашка «A» Гайка Медная труба Наружный диаметр, мм А, мм Максимально Минимально ∅ 6,35 1,3 0,7 ∅ 9,53 1,6 1,0 ∅ 12,7 1,8 1,0 ∅ 15,88 2,2 2,0 • Соедините соосно трубу и штуцер. Накрутите гайку рукой, без усилий. Если сразу же исполь- зовать гае...
Страница 45 - Подключите сигнальный кабель.
45 4. Напряжение питания должно быть в пределах 90–110% от номинального напряжения. Недо- статочный источник питания может стать причиной неисправности, поражения электрическим током или пожара. 5. При подключении питания установите УЗО и основной выключатель электропитания емкостью в 1,5 раза больш...
Страница 46 - Подсоедините дренажный шланг.; допус кайте того, чтобы дренажная труба болталась.; Этап 9. Установка внутреннего блока
46 Этап 7. Подсоединение дренажного шланга. Подсоедините дренажный шланг. Внутренний блок имеет два отверстия для удаления конденсата. При необходимости изменить сторону выхода конденсата снимите заглушку с противоположной стороны дренажной ванночки, снимите дренажный шланг и установите его на место...
Страница 47 - Монтаж наружного блока
47 13. Монтаж наружного блока Установка блока осуществляется в соответствии с локальными нормами и правилами, которые могут несколько отличаться в разных регионах. • Устанавливайте наружный блок на дополнительных опорах для предотвращения вибрации и шумов. Опоры не поставляются в комплекте (опция). ...
Страница 48 - ЗАПРЕЩАЕТСЯ устанавливать агрегат в следующих местах:; Установка ветрозащитного экрана; Неверно
48 ЗАПРЕЩАЕТСЯ устанавливать агрегат в следующих местах: • рядом с препятствиями, которые будут блокировать воздухозаборники и розетки; • вблизи улицы общего пользования, переполненных районов или там, где шум от оборудования будет мешать окружающим; • возле животных или растений, которые могут пост...
Страница 49 - При установке на крышу
49 Выясните, возможна ли установка на крышу или фасадные стены в вашем регионе. Установка в труднодоступном месте может затруднить дальнейшее обслуживание блока. Соединение между стеной и кронштейнами, а также между кронштейнами и кондиционером должно быть устойчивым, надежным и проверенным. При уст...
Страница 50 - Электрические соединения; коквалифицированным персоналом.
50 14. Электрические соединения Напряжение питания должно быть в диапазоне 90–110% от указанной в спецификации оборудо- вания. Все подключения должны выполняться согласно государственным и местным требованиям, высо- коквалифицированным персоналом. Оборудование должно быть подключено к индивидуальной...
Страница 52 - Заправка хладагентом; системы приведены в разделе «Удаление воздуха ваку умным насосом».; Удаление воздуха вакуумным насосом; систему необходимо как минимум 2 часа.; Порядок действий; под давлением до 25 кг/см
52 15. Заправка хладагентом Внимание! Перед запуском кондиционера обязательно удалите воздух из кондиционера! В против ном случае воздух, оставшийся в системе, может вызвать сбои в работе кондиционера и при - вести к серьезным неисправностям! При работе с хладагентом R410A рекоменду ется ис - пользо...
Страница 55 - Дозаправка системы; Все вентили на манометрическом коллекторе; Последовательность операций; лабив крепление на коллекторе.
55 Дозаправка системы Наружные блоки заправлены на заводе и рассчитаны на 5 м длины трассы. ДОПОЛНИТЕЛЬНОЕ КОЛИЧЕСТВО ХЛАДАГЕНТА В ЗАВИСИМОСТИ ОТ ДЛИНЫ ТРУБЫ Хладагент Жидкостная труба ∅ 6,35 > 5 м Жидкостная труба ∅ 9,52 > 5 м R410А 15 г/м 30 г/м Произведите дозаправку системы расчетным колич...
Страница 56 - Процедура проверки; Точки проверки обозначены на рисунке ниже.; более 20 минут, потребуется полная смена масла в компрессоре
56 Процедура проверки Порядок действий 1. Плотно закройте (завинтите) заглушки на всех портах наружного блока. 2. Проверьте с помощью течеискателя или мыльной пены отсутствие утечек в точках проверки. Точки проверки обозначены на рисунке ниже. • Точка проверки 1: место соединения трубопроводов с вну...
Страница 57 - Проверка утечек электроэнергии и хладагента; теме; Проверка электрических соединений перед тестовым запуском; Существует два способа проверки утечек хладагента:
57 16. Проверка утечек электроэнергии и хладагента Тестовый запуск выполняется только после выполнения следующих шагов: • проверка электробезопасности — проверьте все электрические соединения системы; • проверка утечки газа — проверьте все соединения фреонопроводов и убедитесь, что в сис теме отсутс...
Страница 58 - Тестовый запуск; Тестовый запуск должен выполняться 30 минут.; ЕСЛИ ТЕМПЕРАТУРА В ПОМЕЩЕНИИ НИЖЕ 17 °C
58 17. Тестовый запуск Тестовый запуск должен выполняться 30 минут. – Подключите питание к блоку. – Нажмите кнопку ON/OFF (ВКЛ/ВЫКЛ) на пульте дистанционного управления для включения кондиционера. – Нажмите кнопку MODE (режим) для просмотра следующих режимов: 1. COOL — установите на пульте наименьшу...
Страница 59 - Регламент технического обслуживания
59 18. Регламент технического обслуживания Каждый кондиционер нуждается в периодическом техническом обслуживании. Указанное обслу- живание может выполнить специально обученный персонал согласно данному регламенту. Внимание! Отсутствие периодического квалифицированного технического обслуживания либо ...
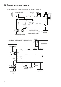
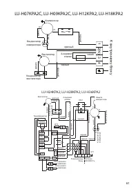
Страница 60 - Электрические схемы
60 19. Электрические схемы CN4 CN12 CN2 CN3 1 2(N) 3 4 Плата дисплея CN_T3 CN5 CN15 CN1 Трансформа тор Датчик темп. трубы Датчик темп. помещения Детектор тока CN16 CN7 К наружному блоку синий желтый JX1 CN6 Вентилятор Жалюзи CN112 синий или белый коричневый или черный L N Пит ание 220 В/50 Гц CN1 1 ...
Страница 62 - экологического законодательства.
62 20. Вывод из эксплуатации и утилизация оборудования Для вывода оборудования из эксплуатации необходимо его обесточить, произвести утилизацию хладагента с помощью специального оборудования и произвести демонтаж системы. Убедитесь, что выполнены все требования по технике безопасности. После разборк...
Страница 63 - Класс энергоэффективности оборудования; EER; nergy; COP; oefficient
63 21. Класс энергоэффективности оборудования Модель EER / COP (класс энергоэффективности) LS/LU-H07KPA2С 3,21 (A) / 3,61 (A) LS/LU-H09KPA2С 3,21 (A) / 3,61 (A) LS/LU-H12KPA2 3,21 (A) / 3,61 (A) LS/LU-H18KPA2 3,21 (A) / 3,61 (A) LS/LU-H24KPA2 2,81 (С) / 3,2 (C) LS/LU-H28KPA2 3,21 (A) / 3,61 (A) LS/L...
Страница 64 - Условия гарантии
64 22. Условия гарантии Принимая оборудование, заказчик (покупатель) должен убедиться в отсутствии явных поврежде- ний и в комплектности поставки. В случае повреждений или недоставки он должен немедленно уведомить об этом транспортную компанию, а также сделать соответствующую запись в транс- портной...
Страница 66 - Дата производства сплит-системы; зволяют определить дату производства и прочие данные.
66 23. Дата производства сплит-системы На внутреннем и наружном блоках под шильдой с наименованием и техническими параметрами блока имеется информация с серийным номером данного блока. Данные серийного номера по- зволяют определить дату производства и прочие данные. 2411321290793290165004 где xxxxxx...
Страница 67 - Место производства оборудования
67 24. Место производства оборудования Наименование изготовителя: GD Midea Air-Conditioning Equipment Co., Ltd Местонахождение изготовителя и информация для связи: Китай, Midea headquarter building, №6 Midea Avenue, Beijiao, Shunde, Foshan, Guangdong Импортер: ООО «ТРЕЙДКОН», ИНН 7838058932 Местонах...