Страница 4 - Описание знаков безопасности
Аппарат для аргонодуговой сварки MultiTIG-2000P DC/3200P DC www.kedrweld.ru Горячая линия КЕДР +7 (495) 134-47-47 4 1. БЕЗОПАСНОСТЬ Перед установкой, вводом в эксплуатацию и использованием аппарата тщательно изучите все правила техники безопасности. Несмотря на то, что в процессе проектирования и пр...
Страница 5 - Опасность поражения электрическим током
Аппарат для аргонодуговой сварки MultiTIG-2000P DC/3200P DC www.kedrweld.ru Горячая линия КЕДР +7 (495) 134-47-47 5 Опасность поражения электрическим током Не касайтесь электрических деталей, находящихся под напряжением. Отключите аппарат, отсоедините питание с помощью автоматического выключател...
Страница 6 - Надевайте сварочную маску с соответствующим светофильтром; Взрыв деталей аппарата может причинить вред здоровью; Ссылки на инструкции
Аппарат для аргонодуговой сварки MultiTIG-2000P DC/3200P DC www.kedrweld.ru Горячая линия КЕДР +7 (495) 134-47-47 6 Надевайте сварочную маску с соответствующим светофильтром Надевайте маску и защитные перчатки, обувайте защитную обувь, пользуйтесь берушами, надевайте сварочную маску и пользуйтесь ...
Страница 7 - Сварочная дуга может вызвать повреждения глаз и кожи
Аппарат для аргонодуговой сварки MultiTIG-2000P DC/3200P DC www.kedrweld.ru Горячая линия КЕДР +7 (495) 134-47-47 7 Падение оборудования может привести к повреждению аппарата и к причинению вреда здоровью Пользуйтесь оборудованием с достаточной грузоподъемностью для подъема аппарата. Для подъема...
Страница 8 - Электромагнитное поле
Аппарат для аргонодуговой сварки MultiTIG-2000P DC/3200P DC www.kedrweld.ru Горячая линия КЕДР +7 (495) 134-47-47 8 1.3 Электромагнитное поле Электрический ток, протекающий по любому проводнику, создает локальное электромагнитное поле (ЭМП). Влияние ЭМП исследуется специалистами по всему миру. До на...
Страница 10 - Описание аппарата; Сварка на постоянном токе
Аппарат для аргонодуговой сварки MultiTIG-2000P DC/3200P DC www.kedrweld.ru Горячая линия КЕДР +7 (495) 134-47-47 10 2.2 Описание аппарата Описание названия модели аппарата (описан аппарат КЕДР MultiTIG-2000P DC). MultiTIG – 2000 P DC Сварка на постоянном токе Сварка импульсной дугой Максимальный св...
Страница 12 - Установка и настройка; Сеть питания
Аппарат для аргонодуговой сварки MultiTIG-2000P DC/3200P DC www.kedrweld.ru Горячая линия КЕДР +7 (495) 134-47-47 12 3. Установка и настройка 3.1 Параметры Параметр MultiTIG-2000P DC MultiTIG-3200P DC Сеть питания 220В±15% , 1Ф 380В±15% , 3Ф Потребляемый ток в режиме TIG, А 27.5 21,3 Потребляемый то...
Страница 14 - Продолжительность включения и перегрев; Выбор места для установки и перемещение аппарата
Аппарат для аргонодуговой сварки MultiTIG-2000P DC/3200P DC www.kedrweld.ru Горячая линия КЕДР +7 (495) 134-47-47 14 3.2 Продолжительность включения и перегрев Буква “X” обозначает продолжительность включения, которая определяется как отрезок времени, в течение которого аппарат может работать непрер...
Страница 15 - Подключение электропитания; Подключение полярности в режиме ручной дуговой сварки
Аппарат для аргонодуговой сварки MultiTIG-2000P DC/3200P DC www.kedrweld.ru Горячая линия КЕДР +7 (495) 134-47-47 15 3.4 Подключение электропитания Электропитание аппаратов КЕДР MultiTIG-2000P DC осуществляется от сети 220В. Электропитание аппаратов КЕДР MultiTIG-3200P DC осуществляется от сети 380В...
Страница 17 - Внешний вид аппарата; Отрицательный силовой разъем:
Аппарат для аргонодуговой сварки MultiTIG-2000P DC/3200P DC www.kedrweld.ru Горячая линия КЕДР +7 (495) 134-47-47 17 4. Эксплуатация 4.1 Внешний вид аппарата КЕДР MultiTIG-2000P DC КЕДР MultiTIG-3200P DC 1 Отрицательный силовой разъем: Подключение аргонодуговой горелки. 2 12-pin разъем: Кабель управ...
Страница 19 - Обзор
Аппарат для аргонодуговой сварки MultiTIG-2000P DC/3200P DC www.kedrweld.ru Горячая линия КЕДР +7 (495) 134-47-47 19 Обзор Основная особенность панели управления – логичное расположение органов управления. Все основные параметры, необходимые для ежедневной работы, можно легко - выбрать с помощью кно...
Страница 21 - I кратера
Аппарат для аргонодуговой сварки MultiTIG-2000P DC/3200P DC www.kedrweld.ru Горячая линия КЕДР +7 (495) 134-47-47 21 I кратера Ток заварки кратера (только при выборе 4-тактного режима сварки) Единица измерения A (Ампер) MultiTIG-2000P DC 5–200 MultiTIG-3200P DC 5–320 T газ после сварки Время подачи ...
Страница 22 - (5) Дисплеи отображения режимов сварки и настройки
Аппарат для аргонодуговой сварки MultiTIG-2000P DC/3200P DC www.kedrweld.ru Горячая линия КЕДР +7 (495) 134-47-47 22 (5) Дисплеи отображения режимов сварки и настройки Для MultiTIG-2000P DC: Амперметр. До начала сварки отображается предустановленное значение сварочного тока. После начала сварки на д...
Страница 25 - Примечание
Аппарат для аргонодуговой сварки MultiTIG-2000P DC/3200P DC www.kedrweld.ru Горячая линия КЕДР +7 (495) 134-47-47 25 предотвращает его прилипание и продлевает срок его эксплуатации. 3) MMA: Если электрод касается свариваемого изделия дольше 2 секунд, сварочный ток автоматически упадет до 0, чтобы за...
Страница 26 - Параметры сварки
Аппарат для аргонодуговой сварки MultiTIG-2000P DC/3200P DC www.kedrweld.ru Горячая линия КЕДР +7 (495) 134-47-47 26 4.4 Параметры сварки 4.4.1 Виды сварных соединений при TIG/MMA сварке 4.4.2 Пояснения по качеству сварки Соотношение цвета зоны сварки и защитного эффекта нержавеющей стали Цвет зоны ...
Страница 29 - Управление током с переключателя горелки
Аппарат для аргонодуговой сварки MultiTIG-2000P DC/3200P DC www.kedrweld.ru Горячая линия КЕДР +7 (495) 134-47-47 29 4.5 Управление током с переключателя горелки В случае применения аргонодуговой горелки с кнопками настройки режимов сварки: нажатие на кнопку «+» увеличивает рабочее значение сварочно...
Страница 30 - Дистанционное управление; Условия эксплуатации
Аппарат для аргонодуговой сварки MultiTIG-2000P DC/3200P DC www.kedrweld.ru Горячая линия КЕДР +7 (495) 134-47-47 30 4.6 Дистанционное управление Педаль дистанционного управления (опция). Для работы на стационарных постах применяется педаль дистанционного управления, которая задает желаемый ток свар...
Страница 31 - Техническое обслуживание
Аппарат для аргонодуговой сварки MultiTIG-2000P DC/3200P DC www.kedrweld.ru Горячая линия КЕДР +7 (495) 134-47-47 31 смотрите на сварочную дугу без защитных устройств. ● Поддерживайте хорошую вентиляцию для увеличения продолжительности включения. ● По окончании эксплуатации отключайте питание аппара...
Страница 32 - Устранение неисправностей
Аппарат для аргонодуговой сварки MultiTIG-2000P DC/3200P DC www.kedrweld.ru Горячая линия КЕДР +7 (495) 134-47-47 32 предметы убраны, подтолкните его в сторону вращения. Если вентилятор стал нормально вращаться, замените пусковой конденсатор. В противном случае замените вентилятор. Проверьте плотнос...
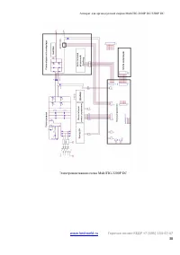
Страница 37 - Электромонтажная схема
Аппарат для аргонодуговой сварки MultiTIG-2000P DC/3200P DC www.kedrweld.ru Горячая линия КЕДР +7 (495) 134-47-47 37 5.4 Электромонтажная схема Электромонтажная схема MultiITIG-2000P DC
Страница 39 - Список запасных частей; Наименование
Аппарат для аргонодуговой сварки MultiTIG-2000P DC/3200P DC www.kedrweld.ru Горячая линия КЕДР +7 (495) 134-47-47 39 5.5 Список запасных частей MultiTIG-2000P DC № Наименование 1 Рукоятка 2 Корпус 3 Панель задняя (пластик) 4 Выключатель питания 5 Ввод кабельный 6 Панель задняя (металл) 7 Клапан газо...
Страница 43 - Сервисное обслуживание
Аппарат для аргонодуговой сварки MultiTIG-2000P DC/3200P DC www.kedrweld.ru Горячая линия КЕДР +7 (495) 134-47-47 43 6.Сервисное обслуживание По всем вопросам, связанными с эксплуатацией и обслуживанием аппарата аргонодуговой сварки «КЕДР», Вы можете получить консультацию у специалистов нашей компан...