Страница 9 - INDICE; СОДЕРЖАНИЕ
INDICE Página ELEMENTOS PRINCIPALES ......................................................... 1 ELEMENTOS PRINCIPALES ......................................................... 2 ACCESORIOS.................................................................................... 3 FUNCIONAMIENTO DE LA MÁQU...
Страница 11 - PIÉCES PRINCIPALES
2 PRINCIPAL PARTS a Pattern selection dial b Buttonhole fine-adjusting screw c Thread take-up lever d Extension table with accessory storage e Upper tension control dial f Reverse sewing lever g Thread cutter h Presser foot holder assembly i Presser foot screw j Presser foot (Zigzag) k Needle plate ...
Страница 12 - ACCESSORIES; ACCESSOIRES; ПРИНАДЛЕЖНОСТИ
3 1 X59369-251 2 X59370-051 7 XA3442-151 9 130920-051 3 X59375-051 4 129583-001 5 X57521-001 6 X52800-150 8 X55467-051 ACCESSORIES a Buttonhole foot (1 pc.) b Zipper foot (1 pc.) c Button sewing Foot (1 pc.) d Needle set (regular single needle No. 14) (3 pcs.) e Twin needle (1 pc.) f Bobbins (3 pcs....
Страница 13 - Connecting Plugs; FONCTIONNEMENT DE LA; Raccordement; FUNCIONAMIENTO DE LA; Conexión de los enchufes; РАБОТА НА ШВЕЙНОЙ; Подключение электропитания
4 OPERATING YOUR SEWING MACHINE Connecting Plugs 1. Insert the foot controller plug, located between the foot controller and the power supply plug on the cord, into thejack on the machine. 2. Insert the power supply plug into an electrical outlet. CAUTION:1. When changing the light bulb or when the ...
Страница 14 - Main Power and Sewing Light Switches; Foot Controller; Interrupteur principal et de la lampe; Interruptor principal y de luz; Выключатель питания и лампочки
5 1 2 1 Main Power and Sewing Light Switches This switch turns the main power and sewing light on or off. (See fig. A .) a Turn on (toward the “I” mark) b Turn off (toward the “O” mark) Foot Controller When the foot controller is depressed lightly, the machine willrun at a low speed. When the pressu...
Страница 15 - Inserting the Needle; Checking the Needle; Pour mettre l’aiguille en place; Vérification de l’aiguille; Comprobación de la aguja; Установка иглы; Проверка иглы
6 1 1 Inserting the Needle Turn power switch to “O”.1. Remove the power supply plug from the electrical outlet.2. Raise the needle bar to its highest position.3. Lower the presser foot.4. If a needle is already installed, remove the needle by loosening the needle clamp with a coin and pulling thenee...
Страница 16 - Changing the Presser Foot; Cambio del prensatelas; Замена прижимной лапки
7 Changing the Presser Foot It may be necessary to change the presser foot according to yoursewing needs. SNAP-ON TYPE Turn power switch to “O”.1. Raise the needle to its highest position by turning the balance wheel toward you (counterclockwise), and raise the presserfoot lever. 2. Release the foot...
Страница 17 - Converting to Free-Arm Style; Steadying the Machine; Modèle bras libre; Pour stabiliser la machine; Para estabilizar la máquina; Переоборудование машины для работы с; Обеспечение устойчивости машины
8 1 Converting to Free-Arm Style Free-Arm sewing is convenient for sewing tubular and hard-to-reach areas on garments. To change your machine to the free-armstyle, lift up on the extension table and pull it out. a Lift the bottom of the extension table up toward you. b Pull the extension table out t...
Страница 18 - ac; VARIOUS CONTROLS; Pattern Selection Dial; DESCRIPTIF DES DIFFERENTES; DISTINTOS MANDOS; Selector de puntadas; ОРГАНЫ УПРАВЛЕНИЯ; Ручка выбора вида строчки
9 b ac 1 d 2 c a 3 4 5 12 14 13 11 1 6 7 8 9 10 VARIOUS CONTROLS Pattern Selection Dial To select a stitch, simply turn the pattern selection dial in eitherdirection. Stitch widths and lengths are shown on the followingpage. a Pattern selection dial DESCRIPTIF DES DIFFERENTES COMMANDES Sélecteur de ...
Страница 20 - DIBUJO Y NOMBRE DE LOS PUNTOS
11 НАИМЕНОВАНИЯ СТРОЧЕК И СООТВЕТСТВУЮЩИЕ ИМ ПОЗИЦИИ ПЕРЕКЛЮЧАТЕЛЯ ПОЗИЦИЯ НАИМЕНОВАНИЕ СТРОЧКИ СТРАНИЦЫ С ИНСТРУКЦИE ЯМИ 1(a*b*c*d) Автоматическое выметывание петель за четыре приема 30 2 Строчка «ЗИГЗАГ» 26 3 Строчка «ЗИГЗАГ» 26 4 Строчка «ЗИГЗАГ» 26 5 Строчка «ЗИГЗАГ» (атласная) 26 6*10 Прямая ст...
Страница 21 - Reverse Sewing Lever; THREADING THE MACHINE; Winding the Bobbin; Levier de couture en marche arrière; ENFILAGE DE LA MACHINE; Remplissage de la canette; Palanca de retroceso; Клавиша шитья в обратном направлении
12 Reverse Sewing Lever To sew in reverse, press down the reverse sewing lever as far aspossible and hold it in that position while lightly stepping on thefoot controller. To sew forward, release the reverse sewing lever.Reverse sewing is used for locking and reinforcing seams. THREADING THE MACHINE...
Страница 22 - ENHEBRADO DE LA MÁQUINA; Bobinado de la canilla; ЗАПРАВКА НИТИ В МАШИНУ; Намотка шпульки
13 2 3 4 ENHEBRADO DE LA MÁQUINA Bobinado de la canilla 1. Coloque un carrete de hilo en el porta carretes y pase el hilo por el disco de tensión de bobinado de la canilla a Disco de tensión de bobinado de la canilla b Bobinado de la canilla 2. Pase el extremo del hilo por el orificio de la canilla ...
Страница 26 - Para sacar el hilo de la canilla
17 1 2 1 2 3 4 5 6 7 7 8 3 1 Drawing Up Lower (bobbin) Thread 1. Raise the presser foot and the needle to their highest positions.2. With your left hand, hold the end of the upper thread. With your right hand, turn the balance wheel toward you(counterclockwise) until the needle moves down and back u...
Страница 28 - Costura con aguja doble; Шитье двойной иглой; УСТАНОВКА ДВОЙНОЙ ИГЛЫ; ЗАПРАВКА ДВОЙНОЙ ИГЛЫ НИТЬЮ
19 Costura con aguja doble Su máquina de coser ha sido concebida para poder utilizar una agujadoble y permitir la costura con dos hilos superiores. Puede usar elmismo color de hilo o dos hilos de colores distintos para puntadasdecorativas. Las costuras con aguja doble dan muy buenos resultadoscon la...
Страница 29 - Thread Tension; Tension des fils; Tensión de los hilos; Натяжение нитей; Возможные затруднения и методы их разрешения.; AE1 Дисковый регулятор натяжения верхней нити; BE1 Дисковый регулятор натяжения верхней нити
20 Thread Tension Thread tension will affect the quality of your stitches. It may needto be adjusted when you change fabric or thread type. NOTE: It is recommended that a test sample be made on a fabric scrapbefore sewing on your project.The basic thread tension setting is “5”. Possible problems and...
Страница 30 - Слишком слабое натяжение нижней нити.
21 2 1 2 1 NOTE: The bobbin thread tension has already been adjusted at thefactory for general use. For most sewing applications, noadjustment is needed.When sewing with thin thread on thin fabrics, the thread tensionmay not be adjusted adequately with the upper tension controldial. Therefore, the t...
Страница 32 - TABLA DE RELACIÓN ENTRE TEJIDOS, HILOS Y AGUJAS; ТАБЛИЦА РЕКОМЕНДУЕМЫХ КОМБИНАЦИЙ ТКАНЕЙ,
23 TABLA DE RELACIÓN ENTRE TEJIDOS, HILOS Y AGUJAS NOTA: 1.Elija la aguja y el hilo correctos en la tabla arriba.2.Utilice el mismo tamaño de hilo para los hilos superior (carrete) e inferior (canilla). TEJIDOS TAMAÑO DE AGUJA TAMAÑO DE HILO MUY FINO Punto fino, Encaje fino, Lino fino, Seda, Tul, Ga...
Страница 35 - Zigzag Stitching; ZIGZAG STITCH; Points zigzag; Puntadas zigzag; Шитьё строчкой «зигзаг»; СТРОЧКА «ЗИГЗАГ»
26 Zigzag Stitching ZIGZAG STITCH Set the pattern selection dial to the appropriate Zigzag Stitch (2, 3or 4) with the desired width.It is recommended to sew using the Straight Stitch at thebeginning and end of the Zigzag Stitches. ZIGZAG (SATIN) STITCH The Satin Stitch can be used for making decorat...
Страница 36 - Blind Hem Stitching; Point élastique invisible; Puntadas invisibles; Потайная строчкаEмережка
27 A B C D Blind Hem Stitching The Stretch Blind Stitch is used to finish the edge of projects madewith stretch fabrics without the stitch showing.1. Set the pattern selection dial to 12.2. Both the threads should be the same color as the fabric.3. Fold back the fabric to the desired location of the...
Страница 37 - Elastic Stitching; MENDING; JOINING FABRIC; Point élastique; Puntada elástica; Эластичная строчка; РЕМОНТ ТКАНИ; ПРИШИВАНИЕ ЭЛАСТИЧНОЙ ТЕСЬМЫ; СТАЧИВАНИЕ ТКАНЕЙ
28 Elastic Stitching The Elastic Stitch can be used in 3 ways: mending, sewing elasticor joining fabric. Each is explained below. Set the pattern selection dial to 14. MENDING 1. Place the reinforcement fabric under the tear to be mended.2. Following the line of the tear, sew using the Elastic Stitc...
Страница 38 - Shell Tuck Stitching; Point picot; Puntada ondas; СтрочкаEракушка
29 Shell Tuck Stitching The Shell Tuck Stitch can be used to sew a picot (lace-like) edgeon a lightweight fabric.1. Set the pattern selection dial to 13.2. Use a tighter thread tension than normal.3. At a slow speed, sew the fabric on the bias, placing it under the presser foot so that the straight ...
Страница 39 - Making a Buttonhole; MAKING A BUTTONHOLE; Création d’une boutonnière; Para coser ojales; Выметывание петель; ВЫПОЛНЕНИЕ ВЫМЕТЫВАНИЯ ПЕТЕЛЬ
30 2 1 Making a Buttonhole NOTE: 1. It is recommended to practice making a buttonhole on a scrap piece of fabric before attempting it on the actual garment. 2. When making buttonholes on soft fabrics, place stabilizer material on the underside of the fabric. Buttonhole-making is a simple process tha...
Страница 42 - ЗАКРЕПЛЕНИЕ СТРОЧКИ И ПРОРЕЗКА ПЕТЛИ
33 SECURING THE STITCHING AND CUTTING THE BUTTONHOLE 1. To secure the stitching, turn the material 90 degrees counterclockwise, set the pattern selection dial to the StraightStitch (6-10) with the desired length and sew to the edge of thefront bar tack. 2. Remove the fabric from the machine. It is r...
Страница 43 - Buttonhole Fine Adjustment; Equilibrage des boutonnières; Ajuste fino de los ojales; Точная настройка при выметывании
34 1 2 + – 3 4 + – Buttonhole Fine Adjustment If the stitching on the two sides of the buttonhole do not appearuniform, the following adjustments can be made.1. After sewing the left side of the buttonhole, stitch the right side and observe the feeding. 2. If the right side is too coarse or fine com...
Страница 44 - Button Sewing; Pour coudre un bouton; Coser botones; Пришивание пуговиц
35 Button Sewing 1. Measure the distance between the buttonholes and set the pattern selection dial to the Zigzag Stitch (2, 3 or 4) with thedesired width. 2. Attach the button sewing foot.3. Place the darning plate on the needle plate as shown in fig. A . 4. Place a button between the foot and the ...
Страница 45 - Zipper Insertion; Insertion de fermeture à glissière; Poner de cremalleras; Вшивание застежки «молния»
36 Zipper Insertion The zipper foot is used to sew on various types of zippers and caneasily be positioned to the right or left side of the needle. When sewing the right side of the zipper, attach the shank to theleft pin of the zipper foot. When sewing the left side of the zipper,attach the shank t...
Страница 46 - Gathering; Pour froncer un tissu; Fruncido; Выполнение сборок
37 1 2 3 4 4 Gathering 1. Set the pattern selection dial to the Straight Stitch (6-10) with the desired length. 2. Loosen the tension of the upper thread (to about 2) so that the lower thread lies on the underside of the fabric. 3. Sew a single row or evenly-spaced multiple rows of Straight Stitches...
Страница 47 - Darning; Reprisage; Zurcido; Штопка
38 Darning 1. Place the darning plate on the needle plate as shown in fig. A . 2. Set the pattern selection dial to the Straight Stitch (6-10) with the desired length. 3. Place the portion to be darned under the presser foot together with a fabric underlay for reinforcement. 4. Either remove both th...
Страница 48 - Appliques; Aplicaciones; Аппликации
39 Appliques An applique is created by cutting a contrasting piece of fabricinto a shape to be used as a decoration on a garment or project.1. Baste the cut design to the fabric in the desired location where desired. 2. Carefully sew around the edge of the cutout design with the appropriate Zigzag S...
Страница 49 - Monogramming and Embroidering; PREPARING FOR MONOGRAMMING AND EMBROIDERING; Monogrammes et broderies; Monogramas y bordados; Выстрачивание монограмм и вышивание
40 Monogramming and Embroidering PREPARING FOR MONOGRAMMING AND EMBROIDERING 1. Place the darning plate on the needle plate.2. Set the pattern selection dial to the appropriate Zigzag Stitch (2, 3, 4 or 5). 3. Draw the lettering (for monogramming) or design (for embroidering) on the surface of the f...
Страница 51 - Changing the Bulb; Remplacement de l’ampoule; Cambio de la bombilla; Замена лампочки подсветки
42 1 3 2 Changing the Bulb 1. Remove the power supply plug from the electrical outlet.2. Loosen the face plate screw as shown in fig. A . 3. Remove the face plate from the machine as illustrated in fig. B . 4. Replace the sewing light bulb. See fig. C . a Bulb b Loosen c Tighten 5. Reattach the face...
Страница 52 - Removing the Shuttle Hook; Graissage; Engrasado; Смазка
43 Oiling 1. Remove the power supply plug from the outlet.2. Put 2 to 3 drops of oil at each of the points indicated in fig. A . 3. After oiling, run the machine at a fast speed without thread installed for a short time. 4. Be sure to wipe any excess oil off the machine. NOTE: The machine should be ...
Страница 53 - Cleaning the Shuttle Race; Limpieza; Чистка; Извлечение челнока
44 1 2 6 1 5 1 3 4 NOTE: When the needle is lowered, the shuttle hook cannot beremoved. Cleaning the Shuttle Race 1. Remove any accumulated lint and thread with a brush from the retaining ring, hook, driver and race body. 2. A cloth dampened with machine oil should be used to wipe the shuttle race c...
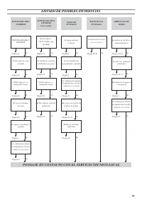
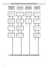
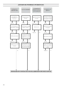
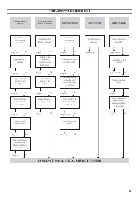
Страница 54 - Cleaning the Feed Dogs; Performance Checklist; Liste de vérification en cas de; Listado de posibles incidencias; Очистка гребенок транспортера; Таблица контрольных проверок
45 Cleaning the Feed Dogs 1. Remove the presser foot holder and the needle.2. Remove the needle plate using a coin or screwdriver to take out the screws. 3. Clean the lint from the upper part of the feed dogs and shuttle race body with a brush. Performance Checklist Whenever sewing difficulties are ...
Страница 63 - Repacking the Machine; Emballage de la machine; IMPORTANT; Embalaje de la máquina; IMPORTANTE; Повторная упаковка машины; ВАЖНО
54 Repacking the Machine Keep the carton and packing materials for future use. It maybecome necessary to reship the sewing machine. Improperpacking or improper packing material could result in damageduring shipping. Instructions for repacking the machine areillustrated below. IMPORTANT This packing ...
Страница 67 - УКАЗАТЕЛЬ
58 УКАЗАТЕЛЬ Стр. А Аппликация .............................................................................. 9 В Виды строчек Атласная строчка .......................................................... 26Потайная строчка*мережка.......................................... 27Прямая строчка...............