Страница 2 - BLACKVUE; Содержание; Воспроизведение и управление видеофайлами с; Советы по оптимизации; Изменение настроек с помощью смартфона
2 BLACKVUE Содержание Введение .....................................................................5Важная информация по технике безопасности ...6Обзор ...........................................................................9 Комплектация изделия ....................................................
Страница 3 - Изменение настроек с помощью компьютера; РУ
DR750-2CH LTE 3 Настройки времени ..................................................................................................................... 54Настройки видео .......................................................................................................................... 56 Разр...
Страница 4 - Комплект оборудования для работы на автостоянке
4 BLACKVUE Дополнительное оборудование ...........................95 Комплект оборудования для работы на автостоянке (дополнительно) ................................................................... 95Батарея для режима парковки (дополнительно) ............ 96Батарея Power Magic Battery (B-112) .....
Страница 5 - Введение; Примечание
DR750-2CH LTE 5 Введение Благодарим за приобретение автомобильного видеорегистратора BlackVue от Pittasoft Co., Ltd. Данное руководство содержит информацию об эксплуатации вашего видеорегистратора. Рекомендуем ознакомиться с руководством для обеспечения бесперебойной работы устройства. В целях улучш...
Страница 6 - Важная информация по технике безопасности; ОПАСНОСТЬ; Обратитесь в сервисный центр для проведения ремонта.; Не настраивайте устройство во время вождения.; Это может привести к аварии.; Не работайте с устройством мокрыми руками.; Это может привести к поражению электрическим током.
6 BLACKVUE Важная информация по технике безопасности С целью обеспечения безопасности пользователя и во избежание повреждения имущества внимательно прочитайте это руководство и следуйте указаниям по технике безопасности для корректной эксплуатации устройства. Невыполнение следующих указаний может пр...
Страница 7 - Не оставляйте устройство рядом с детьми или домашними животными.; Обратитесь в сервисный центр или свяжитесь с продавцом.; Сохраняйте штекеры шнура питания в чистоте.; Невыполнение этого требования может вызвать перегрев и пожар.; Используйте правильное входное напряжение.; Невыполнение этого требования может привести к пожару.; Не накрывайте устройство какими-либо материалами.
DR750-2CH LTE 7 Невыполнение следующих указаний может привести к смерти или серьезным травмам: ПРЕДУПРЕЖДЕНИЕ! y Не оставляйте устройство рядом с детьми или домашними животными. Существует риск проглатывания мелких деталей и/или попадания их слюны внутрь устройства, в результате чего может произойти...
Страница 8 - ПРЕДУПРЕЖДЕНИЕ; Не распыляйте чистящие средства на устройство.
8 BLACKVUE Невыполнение следующих указаний может привести к травмам или повреждению имущества: ПРЕДУПРЕЖДЕНИЕ y Не распыляйте чистящие средства на устройство. Это может привести к изменению цвета, появлению трещин или неисправности. y Использование устройства за пределами оптимального диапазона темп...
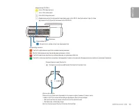
Страница 10 - Внешний вид; Передняя камера
10 BLACKVUE Внешний вид На схемах ниже представлены все части видеорегистратора BlackVue. Передняя камера 43 мм Объектив камеры Кронштейн Передний индикатор безопасности : Светится в нормальном режиме, в режиме покадровой записи на парковке, а также в режиме ожидания обнаружения движения на парковке...
Страница 13 - Снятие и установка передней камеры
DR750-2CH LTE 13 Снятие и установка передней камеры Гнездо для SIM-карты Табличка сведений о подключении: – SSID Wi-Fi по умолчанию – Пароль Wi-Fi по умолчанию – код Cloud – Серийный номер – QR-код y Чтобы вынуть видеорегистратор из кронштейна, нажмите кнопку LOCK и вытащите видеорегистратор. y Для ...
Страница 14 - Задняя камера
14 BLACKVUE Задняя камера Задний индикатор безопасности : горит во всех режимах записи, но его можно отключить в настройках программной прошивки. Видеовыход (порт для подключения передней камеры) Кронштейн Объектив камеры 31 мм 67,4 мм 25 мм Снятие и установка задней камеры y Чтобы вынуть заднюю кам...
Страница 15 - Предупреждение
DR750-2CH LTE 15 Установка Установка видеорегистратора BlackVue Установите переднюю камеру над зеркалом заднего вида. Установите заднюю камеру в верхней части заднего стекла. Перед установкой удалите все посторонние предметы с ветрового стекла, очистите его и протрите насухо. Предупреждение y Не уст...
Страница 18 - BlackVue Power Magic; BlackVue Viewer на ПК.
18 BLACKVUE 8 Вставьте кабель питания в разъем прикуривателя и подключите его к передней камере. 9 С помощью специального рычажка приподнимите края резинового уплотнителя по краю ветрового стекла и подоткните под него кабель питания. Шнур питания Кабель для подключения задней камеры 10 Запустите дви...
Страница 19 - Воспроизведение и управление видео; Воспроизведение и управление видеофайлами с помощью смартфона; Воспроизведение видеофайлов; Настройки; в вашем смартфоне, выберите
DR750-2CH LTE 19 Воспроизведение и управление видео Воспроизведение и управление видеофайлами с помощью смартфона (Android/iOS) Воспроизведение видеофайлов 1 Найдите приложение BlackVue в магазине Google Play или App Store и установите его на своем смартфоне. 2 Выполните сопряжение смартфона с видео...
Страница 20 - e. Откройте приложение BlackVue и выберите
20 BLACKVUE c. Выберите видеорегистратор BlackVue в списке сетей. Сетевое имя видеорегистратора (SSID) по умолчанию начинается с номера модели (например, BlackVue 750LTE******). d. Введите пароль и нажмите «Присоединиться».* По умолчанию имя сети Wi-Fi (SSID) и пароль напечатаны на этикетке видеорег...
Страница 21 - Экранный интерфейс сети Wi-Fi
DR750-2CH LTE 21 Экранный интерфейс сети Wi-Fi Активация SIM-картыФильтр типа файлов Фильтр даты Функция Live ViewПрограммные настройки Источник видеосигнала Множественный выбор Список видео Тип файла Меню видеофайлов Примечание y Все иллюстрации приведены только для примера. Фактический интерфейс п...
Страница 22 - Воспроизведение видео; Используйте кнопки; «Дополнительное оборудование» на странице 95; для получения более подробной информации.
22 BLACKVUE Воспроизведение видео Воспроизведение видео Выберите в списке файл видеозаписи, который вы хотите воспроизвести. Чтобы обновить список видео, выполните прокрутку вверх/вниз на экране. Примечание y Воспроизведение видео с самым высоким разрешением (чрезвычайно высокое) зависит от аппаратн...
Страница 23 - Проверка отображаемого времени и данных GPS; «Настройки времени» на странице 54; или; Скорость автомобиля отображается в левом нижнем углу видео.
DR750-2CH LTE 23 Проверка отображаемого времени и данных GPS При воспроизведении время записи отображается в левом нижнем углу видео. Если на записанных видео отображается неверное время, обратитесь к главе «Настройки времени» на странице 54 или 74 . Панорамный вид Коснитесь экрана Дата, время и ско...
Страница 24 - Потоковая передача видео в реальном времени (Live View); На смартфоне выберите; и выполните подключение к видеорегистратору.
24 BLACKVUE Потоковая передача видео в реальном времени (Live View) Вы можете просматривать записываемое видео в реальном времени, подключив смартфон к видеорегистратору по Wi-Fi Direct. 1 На смартфоне выберите Настройки > Wi-Fi и выполните подключение к видеорегистратору. 2 Откройте приложение B...
Страница 25 - Управление видео; Управление видеофайлами в меню сети Wi-Fi; для выбора всех файлов. Выберите пункт «Загрузить».
DR750-2CH LTE 25 Управление видео Управление видеофайлами в меню сети Wi-Fi Вы можете управлять записанными видео с помощью приложения BlackVue. Примечание y При заполнении карты microSD новые файлы видеозаписи записываются поверх наиболее старых (в циклическом режиме). Благодаря этому у вас всегда ...
Страница 26 - Управление видеофайлами во внутренней памяти; Откройте приложение BlackVue и выберите пункт; Внутренняя память
26 BLACKVUE Управление видеофайлами во внутренней памяти Откройте приложение BlackVue и выберите пункт Внутренняя память . Нажмите , чтобы посмотреть список действий с файлом. Вы можете удалять, копировать, перемещать, и переименовывать файлы.
Страница 27 - и выберите; Удалить; удалить, или нажмите
DR750-2CH LTE 27 Удаление видео Чтобы удалить отдельный файл, нажмите рядом с видео, которое хотите удалить. Выберите Удалить . Чтобы одновременно удалить несколько файлов со смартфона, нажмите и выберите Удалить . Выберите файлы, которые нужно удалить, или нажмите для выбора всех файлов. Нажмите , ...
Страница 28 - Создание новой папки
28 BLACKVUE Создание новой папки Чтобы создать новую папку, нажмите . Введите имя новой папки и нажмите Добавить . Удаление папки Чтобы удалить папку, нажмите и выберите Удалить . Копирование видео в другую папку Чтобы скопировать отдельный файл, нажмите рядом с видео, которое хотите скопировать. Вы...
Страница 30 - Воспроизведение и управление видео с помощью компьютера; Извлечение карты microSD; Отсоедините шнур питания, чтобы отключить видеорегистратор.
30 BLACKVUE Воспроизведение и управление видео с помощью компьютера (Windows/macOS) Извлечение карты microSD 1 Отсоедините шнур питания, чтобы отключить видеорегистратор. 2 Откройте крышку слота карты microSD. 3 Чтобы извлечь карту microSD, нажмите на нее, а затем аккуратно вытащите из слота. Чтобы ...
Страница 31 - Воспроизведение видеофайлов в BlackVue Viewer; Извлеките карту microSD из видеорегистратора.; SD Card Viewer
DR750-2CH LTE 31 Воспроизведение видеофайлов в BlackVue Viewer 1 Извлеките карту microSD из видеорегистратора. 2 Вставьте карту в устройство для считывания карт microSD и подключите устройство к ПК. 3 Загрузите программу BlackVue Viewer с сайта www.blackvue.com > Support > Downloads и установи...
Страница 33 - Проверка отображаемого времени
DR750-2CH LTE 33 Воспроизведение видео Воспроизведение видео В BlackVue Viewer дважды щелкните видеофайл для воспроизведения. BlackVue Viewer по умолчанию отображает файлы на карте microSD. Для просмотра файлов из другой папки нажмите кнопку и выберите папку. Определение видеофайлов по типу записи И...
Страница 34 - Использование BlackVue Viewer
34 BLACKVUE Использование BlackVue Viewer Захват изображения (приостановлено) Отразить по горизонтали Повернуть по вертикали Регулировка громкости Расширить вид второй камеры Управление скоростью воспроизведения Время воспроизведения Следующий кадр Воспроизведение/пауза Предыдущий кадр Имя файла Зак...
Страница 35 - Просмотр временной шкалы и графика гироскопа
DR750-2CH LTE 35 Просмотр временной шкалы и графика гироскопа Посмотреть информацию о чувствительности к внешним воздействиям (Гироскоп) можно в линейном графике. Показания гироскопа Гироскоп РУ ССКИЙ
Страница 36 - Изменение масштаба; Полноэкранный режим
36 BLACKVUE Изменение масштаба y Используйте колесо мыши для увеличения. Нажатие кнопки мыши восстановит размер видео по умолчанию. y Вы можете изменить размер окна воспроизведения или окна BlackVue Viewer, перетаскивая границы. y Полноэкранный режим : Во время воспроизведения дважды щелкните по экр...
Страница 38 - Снимок изображения видео и печать
38 BLACKVUE Управление видео В программе BlackVue Viewer можно управлять записанными видео. Вы также можете отформатировать карту microSD. Примечание y При заполнении карты microSD видеорегистратор по умолчанию перезаписывает старые видео. Снимок изображения видео и печать 1 Дважды щелкните по файлу...
Страница 39 - Экспорт видео; Нажмите; Экспорт; экспорта видео без звука выберите опцию; Звук ВЫКЛ
DR750-2CH LTE 39 Экспорт видео 1 Переместите курсор на видеофайл, который вы хотите экспортировать, и щелкните правой кнопкой мыши. 2 Нажмите Экспорт . 3 Если вы хотите извлечь часть файла, отредактируйте начальные и конечные вторые точки в меню Выбрать сегмент . Для экспорта видео без звука выберит...
Страница 40 - Загрузка видео
40 BLACKVUE 4 Нажмите кнопку Экспорт . 5 Выберите папку, в которую следует сохранить файл, и введите имя файла. 6 Нажмите Сохранить . Загрузка видео 1 Переместите курсор на видеофайл, который вы хотите загрузить, и щелкните правой кнопкой мыши. 2 Нажмите Загрузить . 3 Укажите папку, в которую будет ...
Страница 41 - Советы по оптимизации производительности; Форматирование карты microSD; Форматирование карты в BlackVue; BlackVue Viewer
DR750-2CH LTE 41 Советы по оптимизации производительности Форматирование карты microSD ПРЕДУПРЕЖДЕНИЕ y Создайте резервную копию видеофайлов перед форматированием карты microSD. При форматировании с карты microSD будут удалены все записи, включая заблокированные. Сохраненные настройки изменены не бу...
Страница 42 - Форматирование с помощью BlackVue Viewer (macOS); Загрузите; на вашем компьютере.
42 BLACKVUE Форматирование с помощью BlackVue Viewer (macOS) 1 Вставьте карту в устройство для считывания карт microSD и подключите устройство к ПК. 2 Загрузите BlackVue Viewer (macOS) на сайте www.blackvue.com > Support > Downloads и установите на ваш компьютер. 3 Запустите BlackVue Viewer на...
Страница 43 - Рекомендуется форматировать карту microSD раз в месяц.
DR750-2CH LTE 43 5 После выбора карты microSD нажмите вкладку «Очистить» в основном окне. 6 Выберите «MS-DOS (FAT)» из выпадающего меню «Форматирование хранилища» и нажмите «Очистить». Примечание y Рекомендуется форматировать карту microSD раз в месяц. y Выполните форматирование карты microSD, если ...
Страница 44 - Обновление прошивки; Использование Wi-Fi Direct
44 BLACKVUE Обновление прошивки Регулярно обновляйте программную прошивку, чтобы улучшить производительность и обновить функции устройства. Обновления прошивки будут доступны для скачивания на сайте www.blackvue.com > Support > Downloads . Обновление прошивки не влияет на сохраненные настройки...
Страница 45 - перейдите в меню
DR750-2CH LTE 45 6 перейдите в меню Настройки в вашем смартфоне, выберите Wi-Fi и убедитесь, что сеть Wi-Fi включена. 7 Выберите видеорегистратор BlackVue в списке сетей. Сетевое имя видеорегистратора (SSID) по умолчанию начинается с номера модели (например, BlackVue 750LTE******). 8 Введите пароль ...
Страница 46 - Откройте приложение BlackVue. Выберите; Загрузить; к нарушению работы видеорегистратора.
46 BLACKVUE 9 Откройте приложение BlackVue. Выберите Wi-Fi > > Обновление прошивки . Примечание y Первой в списке указана текущая версия прошивки, установленная на карту microSD. Под ней указана версия прошивки, загруженная во время шага 4. 10 Нажмите Загрузить , чтобы применить обновление про...
Страница 47 - Over the Cloud (удаленное обновление прошивки); Облако
DR750-2CH LTE 47 Over the Cloud (удаленное обновление прошивки) Примечание y Когда новая прошивка будет доступна, рядом с именем видеорегистратора появится значок. y Прошивку можно обновить только при подключении видеорегистратора к облаку. 1 Откройте приложение BlackVue. Выберите Облако . Нажмите ....
Страница 48 - Удаленное обновление прошивки > Загрузить; привести к нарушению работы видеорегистратора.
48 BLACKVUE 2 Нажмите Удаленное обновление прошивки > Загрузить . После этого видеорегистратор начнет загружать прошивку и автоматически установит ее. ПРЕДУПРЕЖДЕНИЕ Убедитесь, что на видеорегистратор подается питание до тех пор, пока не начнется запись в нормальном режиме после завершения обновл...
Страница 50 - «Форматирование карты microSD» на
50 BLACKVUE Обновление прошивки с помощью компьютера (Windows/macOS) Поддерживайте актуальность вашего видеорегистратора BlackVue, устанавливая последние версии прошивки. Посетите сайт BlackVue ( www.blackvue.com ), чтобы проверить наличие новых версий прошивки для вашей модели видеорегистратора. 1 ...
Страница 51 - Распакуйте архив и скопируйте папку BlackVue на карту microSD.; Обновление прошивки не влияет на сохраненные настройки.
DR750-2CH LTE 51 7 Распакуйте архив и скопируйте папку BlackVue на карту microSD. 8 Вставьте карту microSD в видеорегистратор и подключите его к сети питания для запуска обновления прошивки. Не отключайте видеорегистратор от сети питания до завершения обновления. Отключение или сбой подачи питания м...
Страница 52 - Идет изменение настроек; «Воспроизведение видеофайлов» на странице 19; Сохранить; Перед изменением настроек; времени; выполните резервное копирование необходимых
52 BLACKVUE Идет изменение настроек Изменение настроек с помощью смартфона (Android/iOS) Подключите ваш смартфон к видеорегистратору BlackVue по Wi-Fi Direct (для получения подробной информации см. раздел «Воспроизведение видеофайлов» на странице 19 ). 1 На смартфоне выберите Настройки > Wi-Fi и ...
Страница 54 - Настройки времени; Настройка времени вручную.
54 BLACKVUE Настройки времени Выберите часовой пояс для автоматической синхронизации с временем GPS или задайте время и дату вручную после активации параметра Настройка времени вручную.
Страница 55 - приведет к изменению времени на час вперед.
DR750-2CH LTE 55 Примечание y По умолчанию выбрано GMT -11.Примеры смещения времени GMT: - GMT-7: Лос-Анджелес - GMT-4: Нью-Йорк - GMT+0: Лондон - GMT+1: Париж - GMT+3: Москва - GMT+8: Сингапур - GMT+9: Сеул - GMT+10: Сидней Если вы не знаете смещение времени по GMT, найдите свой город на сайте http...
Страница 56 - Настройки видео; Разрешение
56 BLACKVUE Настройки видео Разрешение В режиме FHD/60 к/с + FHD/30 к/с для разрешения и частоты кадров используются фиксированные значения. Это означает, что передняя камера записывает видео с разрешением Full HD с частотой 60 кадров в секунду, а задняя камера — с разрешением Full HD с частотой 30 ...
Страница 57 - Вы можете настроить уровень яркости передней камеры.
DR750-2CH LTE 57 Качество изображения В режиме FHD/60 к/с + FHD/30 к/с для разрешения используются фиксированные значения. Вы можете настроить качество записи (скорость передачи данных). Вы можете выбрать: y Наивысшее (чрезвычайно высокое) (передняя камера: 25 Мбит/с, для задней: 10 Мбит/с) y Наивыс...
Страница 58 - Параметры записи; Обычная съемка
58 BLACKVUE Параметры записи Обычная съемка Если отключить эту функцию, то видеорегистратор перестает записывать в обычном режиме. Запись в режиме парковки Если режим активирован, то видеорегистратор перейдет из обычного режима в режим парковки через 5 минут после остановки автомобиля. Есть два вари...
Страница 59 - Включение/отключение отображения даты и времени на видео.
DR750-2CH LTE 59 Запись с задней камеры в режиме парковки При включении этой функции передняя и задняя камеры записывают видео вместе. При отключении этой функции задняя камера останавливает запись через 5 минут после перехода в режим парковки. Запись с задней камеры возобновляется после перехода в ...
Страница 63 - Системные настройки; Индикатор; Состояние записи; Вы можете включить/выключить индикатор состояния записи.; Задний индикатор безопасности
DR750-2CH LTE 63 Системные настройки Индикатор Состояние записи Вы можете включить/выключить индикатор состояния записи. Безопасность спереди (обычный режим) Вы можете включить/выключить передний индикатор безопасности в обычном режиме. Безопасность спереди (режим парковки) Вы можете включить/выключ...
Страница 64 - Датчик присутствия; Вы можете выбрать функцию датчика присутствия. Доступные опции:; Голосовое управление
64 BLACKVUE LTE/Wi-Fi Вы можете включить/выключить индикатор LTE/Wi-Fi. Датчик присутствия Вы можете выбрать функцию датчика присутствия. Доступные опции: - Включение/выключение записи звука (по умолчанию) - Включение записи вручную Датчик также может быть отключен полностью. Голосовое управление Вы...
Страница 66 - Вы можете изменить SSID видеорегистратора и пароль Wi-Fi.
66 BLACKVUE LTE/Wi-Fi Автовыключение Wi-Fi Когда функция «Автоотключение Wi-Fi» включена, модуль Wi-Fi автоматически выключается, если он не активен в течение 10 минут. Если эта функция отключена, модуль Wi-Fi активен постоянно. Вы можете нажать физическую кнопку Wi-Fi на видеорегистраторе, чтобы вр...
Страница 68 - Настройки точки подключения к Cloud
68 BLACKVUE Настройки точки подключения к Cloud Можно сохранить до трех SSID точек доступа Wi-Fi (например, домашней сети, переносного устройства и рабочей сети). Выберите точку доступа Wi-Fi из списка и введите пароль. Нажмите 2 и 3 для настройки дополнительных точек доступа. Видеорегистратор Black...
Страница 72 - Настройки BlackVue Viewer; Выберите язык; Выберите из списка язык интерфейса BlackVue Viewer.; Ед. измерения скорости на карте; Измените единицы скорости, отображаемые на карте.; Выбрать карты; Измените используемую карточную службу.
72 BLACKVUE Настройки BlackVue Viewer Выберите язык Выберите из списка язык интерфейса BlackVue Viewer. Ед. измерения скорости на карте Измените единицы скорости, отображаемые на карте. Выбрать карты Измените используемую карточную службу. Режим «картинка в картинке» (pictute-in-picture) На некоторы...
Страница 73 - Программные настройки
DR750-2CH LTE 73 Программные настройки Выберите язык прошивки из раскрывающегося списка языков прошивки. Голосовые оповещения видеорегистратора будут воспроизводиться на выбранном языке. ПРЕДУПРЕЖДЕНИЕ y Перед изменением настроек времени и качества изображения выполните резервное копирование необход...
Страница 76 - – Запись в режиме парковки; – Ед. измерения скорости
76 BLACKVUE – Запись в режиме парковки Если режим активирован, то видеорегистратор перейдет из обычного режима в режим парковки через 5 минут после остановки автомобиля. Есть два варианта режима парковки. Выберите «Обнаружение движения и удара», чтобы сохранить записи при обнаружении движения на авт...
Страница 80 - Нажмите кнопку; Расширенные настройки; Событие будет записано; Сохранить и закрыть
80 BLACKVUE 1 Нажмите кнопку Расширенные настройки . 2 Дважды щелкните видео в списке, которое вы хотите использовать как справочные данные гироскопа. 3 Для настройки порога перемещайте ползунки, расположенные рядом с каждой осью гироскопа. Если значения гироскопа на одной из 3 осей будут выше устан...
Страница 81 - Расширенные настройки обнаружения движения (выбор зоны)
DR750-2CH LTE 81 Расширенные настройки обнаружения движения (выбор зоны) Вы также можете вручную выбрать зоны обнаружения, чтобы уменьшить риск запуска записи при ложном обнаружении движения из-за деревьев, качающихся на ветру, далеких движущихся объектов и т. д. По умолчанию выбраны все зоны. Если ...
Страница 84 - Громкость
84 BLACKVUE Громкость Вы можете настроить громкость голосового управления (оповещения). Запланированная перезагрузка Раз в день видеорегистратор автоматически перезагружается в заданное время для обеспечения стабильной работы. Если в заданное для перезагрузки время камера производит запись, запланир...
Страница 85 - Автовыключение Wi-Fi
DR750-2CH LTE 85 Настройки LTE/Wi-Fi Четные данные Wi-Fi Вы можете изменить SSID видеорегистратора и пароль Wi-Fi. Автовыключение Wi-Fi Когда функция «Автоотключение Wi-Fi» включена, модуль Wi-Fi автоматически выключается, если он не активен в течение 10 минут. Если эта функция отключена, модуль Wi-...
Страница 87 - Применение настроек; Сброс; в нижней части панели настроек.
DR750-2CH LTE 87 Примечание Видеорегистратор DR750-2CH LTE несовместим с беспроводными сетями 5 ГГц. Включить Cloud Отключите Cloud, если вы его не используете. Применение настроек Вы можете автоматически принять настройки, установив карту microSD в видеорегистратор BlackVue и включив его. Установит...
Страница 88 - О сервисе Cloud; Подключение к BLACKVUE CLOUD
88 BLACKVUE О сервисе Cloud Активируйте SIM-карту и выберите тарифный план, чтобы видеорегистратор LTE мог подключаться к сети!После подключения видеорегистратора к Интернету воспользуйтесь следующими функциями в приложениях BlackVue и BlackVue Cloud Viewer: Просмотр в реальном времени — средство, п...
Страница 89 - Добавьте камеру вручную:
DR750-2CH LTE 89 2 Регистрация видеорегистратора в учетной записи (i) В приложении BlackVue выберите Cloud и зайдите в свою учетную запись. (ii) Нажмите +, а затем выберите (iii) Коснитесь Да , чтобы включить push-уведомления (этот параметр вы можете изменить в любое время). (iv) Зарегистрируйте сво...
Страница 90 - , или перейдите в главное меню и выберите; Помощь; раздел
90 BLACKVUE 3 Подключите видеорегистратор BlackVue к точке доступа Wi-Fi, чтобы связаться с сервисом CloudНажмите здесь, чтобы открыть пошаговые видеоуроки , или перейдите в главное меню и выберите Помощь > Видеоуроки . (i) Убедитесь, что ваш видеорегистратор BlackVue и точка доступа к Wi-Fi на м...
Страница 91 - После завершения нажмите
DR750-2CH LTE 91 (iv) Убедитесь, что опция Включить Cloud активна. Выберите Настройки точки подключения к Cloud . (v) Выберите точку доступа Wi-Fi из списка и введите пароль. Нажмите 2 и 3 для настройки дополнительных точек доступа. После завершения нажмите Сохранить . Примечание y Можно сохранить д...
Страница 92 - Процедура активации SIM-карты; (i) Откройте приложение BlackVue и выберите
92 BLACKVUE Активация SIM-карты Чтобы использовать службу BlackVue Cloud, SIM-карта должна быть активирована для доступа в Интернет через сеть LTE. Для получения более подробной информации см. «Руководство по активации SIM-карты», которое входит в комплект поставки. Процедура активации SIM-карты (i)...
Страница 94 - для
94 BLACKVUE Примечание y Если SIM-карта заблокирована с помощью PIN-кода или PUK-кода, приложение будет отображать следующее сообщение. Пакет SIM-карты включает PIN-код и PUK-код. Введите PIN-код или PUK-код, если необходимо, и нажмите Далее для продолжения. ПРЕДУПРЕЖДЕНИЕ: y После трех неудачных по...
Страница 95 - Дополнительное оборудование; Комплект оборудования для работы на автостоянке (дополнительно)
DR750-2CH LTE 95 Дополнительное оборудование Комплект оборудования для работы на автостоянке (дополнительно) Видеорегистратор BlackVue отключается автоматически при выключении двигателя автомобиля. Для записи видео с выключенным двигателем требуется комплект оборудования для работы на автостоянке (н...
Страница 96 - Батарея для режима парковки (дополнительно)
96 BLACKVUE Батарея для режима парковки (дополнительно) Чтобы записывать видео с выключенным двигателем и без использования аккумулятора автомобиля, можно установить дополнительную батарею для режима парковки (например, Power Magic Ultra Battery или Power Magic Battery Pack). Батарея Power Magic Bat...
Страница 98 - Устранение неисправностей; Изменение/сброс имени и пароля сети Wi-Fi; Изменение SSID и пароля Wi-Fi с помощью Cloud; Выполните вход в приложение BlackVue.
98 BLACKVUE Устранение неисправностей Изменение/сброс имени и пароля сети Wi-Fi Вы можете изменить/сбросить имя и пароль сети Wi-Fi видеорегистратора следующими способами. *Вы можете найти имя и пароль сети Wi-Fi по умолчанию на этикетке передней камеры, сняв ее с кронштейна, или на подкладке издели...
Страница 102 - Технические характеристики устройства
102 BLACKVUE Технические характеристики устройства Модель DR750-2CH LTE LTE Встроенный модуль 4G LTE поддерживает карты nano-SIM Цвет/размер/вес Передняя камера: Черный/ширина 137,6 мм x высота 43 мм/166 г Задняя камера: Черный/ширина 67,4 мм x высота 25 мм/25 г Память Карта памяти microSD (32 Гб/64...
Страница 104 - Время записи; Объем памяти
104 BLACKVUE Время записи При подключении к источнику питания видеорегистратор автоматически включится и начнет запись. Объем памяти Качество изображения Разрешение (передняя камера + задняя камера) Full HD/60 к/с + Full HD/30 к/с 16 ГБ Экстрим 55 мин Наивысшее 1 ч 25 мин Высокое 1 ч 50 мин Обычное ...
Страница 106 - Информация о переработке и утилизации; последствия для окружающей среды и здоровья человека.
106 BLACKVUE Информация о переработке и утилизации Утилизация видеорегистратора BlackVue 1. Все электрические и электронные изделия должны утилизироваться отдельно от бытовых отходов в специальных пунктах сбора, назначенных правительством или местными органами власти. Свяжитесь с местными органами в...