Автомобили Fiat ALBEA 2009 - инструкция пользователя по применению, эксплуатации и установке на русском языке. Мы надеемся, она поможет вам решить возникшие у вас вопросы при эксплуатации техники.
Если остались вопросы, задайте их в комментариях после инструкции.
"Загружаем инструкцию", означает, что нужно подождать пока файл загрузится и можно будет его читать онлайн. Некоторые инструкции очень большие и время их появления зависит от вашей скорости интернета.

59
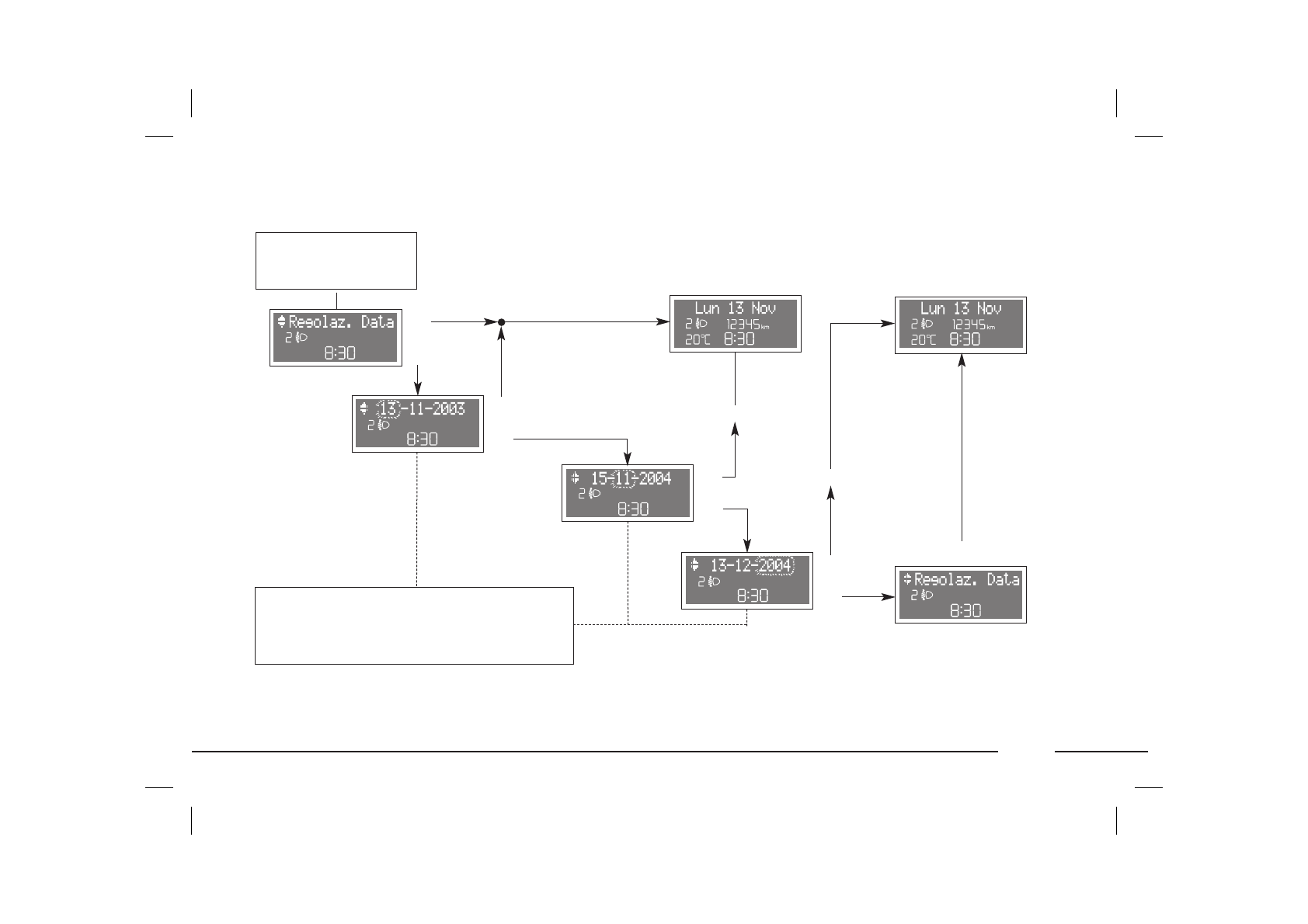
“ñòàíîâêà äàòû
“ñòàíîâêà äàòû (äíß, ìåñßöà è ãîäà) îñóùåñòâëßåòñß, êàê ïîêàçàíî íà ñõåìå.
R
Q
O
N
R
Q
Q
O
N
O
N
Q
O
N
R
Q
Q
R
R
‘ì. "„èàãíîñòèêà ïðè âêëþ÷åíèè"
è "„îñòóï ê ñòðàíèöå ìåíþ"
‚îçâðàò ê ïðåäûäóùåé
àêòèâíîé ñòðàíèöå, íàïðèìåð:
‚îçâðàò ê ïðåäûäóùåé
àêòèâíîé ñòðàíèöå, íàïðèìåð:
Šàæäîå íàæàòèå íà ñîîòâåòñòâóþùóþ êëàâèøó
N
/
O
óâåëè÷èâàåò
èëè óìåíüøàåò çíà÷åíèå íà îäíó åäèíèöó. …ñëè óäåðæèâàòü êëàâèøó
N
/
O
íàæàòîé, çíà÷åíèå íà÷èíàåò àâòîìàòè÷åñêè èçìåíßòüñß
â óñêîðåííîì ðåæèìå.
‚îçâðàò ê ñòðàíèöå ìåíþ
Q
= àæàòèå ìåíåå äâóõ ñåêóíä êëàâèøè MODE
R
= àæàòèå áîëåå äâóõ ñåêóíä êëàâèøè MODE
