Автомобили Fiat ALBEA 2009 - инструкция пользователя по применению, эксплуатации и установке на русском языке. Мы надеемся, она поможет вам решить возникшие у вас вопросы при эксплуатации техники.
Если остались вопросы, задайте их в комментариях после инструкции.
"Загружаем инструкцию", означает, что нужно подождать пока файл загрузится и можно будет его читать онлайн. Некоторые инструкции очень большие и время их появления зависит от вашей скорости интернета.

49
„ƒ‘’Š ‚Š‹—…
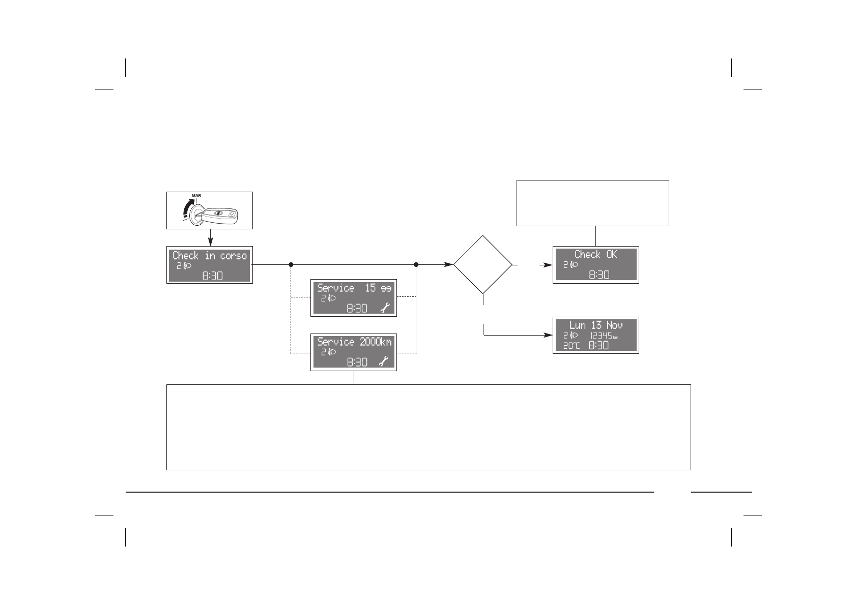
îñëå òîãî êàê êëþ÷ â çàìêå çàæèãàíèß ïîâåðíóò â ïîëîæåíèå
MAR
, íà äèñïëåå ïîßâëßåòñß ñîîáùåíèå Check in corso
(èäåò äèàãíîñòèêà): íà÷èíàåòñß äèàãíîñòèêà âñåõ ýëåêòðîííûõ ñèñòåì àâòîìîáèëß. òà äèàãíîñòèêà äëèòñß íåñêîëüêî ñåêóíä.
…ñëè ïðè ñàìîäèàãíîñòèêå íåèñïðàâíîñòåé íå îáíàðóæåíî, ïîñëå çàïóñêà äâèãàòåëß íà äèñïëåé âûâîäèòñß ñîîáùåíèå Check
OK. …ñëè æå âûâåäåíî ñîîáùåíèå î íåèñïðàâíîñòè, íåîáõîäèìî îáðàòèòüñß ê ðàçäåëó "Šîíòðîëüíûå ëàìïû è ñîîáùåíèß".
…ñëè íà äèñïëåå ïîßâèòñß ñîîáùåíèå
î íàëè÷èè íåèñïðàâíîñòè, ñì. ðàçäåë
"Šîíòðîëüíûå ëàìïû è ñîîáùåíèß".
èëè
ðè îòñóòñòâèè
íåèñïðàâíîñòåé
‘òàíäàðòíàß
ñòðàíèöà
„
…’
„âèãàòåëü
çàïóùåí?
ðîãðàììà ïëàíîâîãî òåõîáñëóæèâàíèß ïðåäóñìàòðèâàåò òåõîáñëóæèâàíèå àâòîìîáèëß ÷åðåç êàæäûå 15000 êì (èëè 9000 ìèëü) èëè
åæåãîäíî. òî íàïîìèíàíèå ïîßâëßåòñß àâòîìàòè÷åñêè ïðè óñòàíîâêå êëþ÷à çàæèãàíèß â ïîëîæåíèå
MAR
ïîñëå ïðîáåãà 2000 êì (èëè
1240 ìèëü) ëèáî ÷åðåç 30 äíåé ïîñëå ýòîãî ñðîêà è ïîâòîðßåòñß ÷åðåç êàæäûå 200 êì (èëè 124 ìèëè) ëèáî ÷åðåç 3 äíß. Šîãäà
ïðèáëèæàåòñß ïðåäóñìîòðåííûé ñðîê ïëàíîâîãî òåõîáñëóæèâàíèß, ïðè óñòàíîâêå êëþ÷à çàæèãàíèß â ïîëîæåíèå
MAR
íà äèñïëåå
ïîßâëßåòñß íàäïèñü Service, ïîñëå ÷åãî ñëåäóåò óêàçàíèå êîëè÷åñòâà êèëîìåòðîâ èëè äíåé, îñòàâøèõñß äî ïëàíîâîãî òåõîáñëóæèâàíèß
àâòîìîáèëß. íôîðìàöèß î ïëàíîâîì òåõîáñëóæèâàíèè âûâîäèòñß â êèëîìåòðàõ (km) èëè ìèëßõ (mi) ëèáî â äíßõ (gg), â çàâèñèìîñòè îò
òîãî, êàêîé ñðîê íàñòóïàåò ïåðâûì. áðàùàéòåñü â
ñåòü ñåðâèñíîãî îáñëóæèâàíèß ”’
, ãäå âûïîëíßò âñå ðàáîòû ïî
òåõîáñëóæèâàíèþ, ïðåäóñìîòðåííûå ïðîãðàììîé ïëàíîâîãî òåõîáñëóæèâàíèß ëèáî ïðîãðàììîé åæåãîäíîãî îáñëóæèâàíèß, à òàêæå
âûïîëíßò îáíóëåíèå óêàçàííîãî âûøå ïîêàçàòåëß.
