Водонагреватели Stiebel Eltron SH 10 SLi Медный бак - инструкция пользователя по применению, эксплуатации и установке на русском языке. Мы надеемся, она поможет вам решить возникшие у вас вопросы при эксплуатации техники.
Если остались вопросы, задайте их в комментариях после инструкции.
"Загружаем инструкцию", означает, что нужно подождать пока файл загрузится и можно будет его читать онлайн. Некоторые инструкции очень большие и время их появления зависит от вашей скорости интернета.

36
Указание:
_
при первом процессе нагрева вода, рас
-
ширяющаяся при нагревании, может ка
-
пать из выходного отверстия арматуры.
Передача прибора:
_
объяснить пользователю функциони
-
рование прибора и ознакомить с его
использованием. указать на возможные
опасности (ожог). передать данную инс
-
трукцию по эксплуатации.
2.9 Указания по сервисному
обслуживанию
при проведении всех работ при
-
бор отключать от электросети и
снимать со стены.
•
Открыть прибор
_
G
а
снять ручку пегулятора температуры
и кольцо ограничителя температуры.
Выкрутить винты.
b
Фиксирующие болты опустить.
с
крышку корпуса откинуть назад и
снять.
d
открыть натяжную ленту (защиту от
наклонения).
• Замена электрической соедини
-
тельной проводки:
при замене соединительной проводки
ее следует менять на запасную часть
заменить
2 кВт:
№ заказа 02 06 71, или альтер
-
нативно с проводкой H05W-F3x1,0
3,3 кВт:
№ заказа 02 39 71, или аль
-
тернативно с проводкой H05W-F3x1,5.
соединительную проводку проложить
в направляющу
G
(
5
)!
Схема подключения
D
• Расположение датчика регулятора /
ограничителя в защитной трубе:
при замене или демонтаже регулятора /
ограничителя температуры вставить дат
-
чики в защитную трубу.
• Слив воды из прибора:
удалять воду из прибора следует через
соединительный патрубок.
• Удаление накипи:
демонтировать нагревательный фланец,
удалить грубую накипь путем осторож
-
ного похлопывания, нагревательные
элементы до фланцевой пластины пог
-
рузить в средство для удаления накипи.
• Проверка защитного провода:
отключить сетевой штекер и снять кре
-
гулятор температуры. проверку следует
произвести на крепежном болте регуля
-
тора температуры и на контакте защит
-
ного провода соединительной проводки.
H
I
C26_02_06_0112
100
70 mm
mm
G ½
G ½
100 mm
9 mm
Ø 14x1 mm
Ø
64
m
m
G
½
G
1
120
mm
120
mm
-10
100
70 mm
mm
G ½
G ½
100 mm
9 mm
Ø 14x1 mm
Ø
64
m
m
G
½
G
1
120
mm
120
mm
-10
1
2
3 4
5
6
KV 40
1
2
3 4
6
KV 307
1
2
6
3 / 4
5
7
1
2
6
3 / 4
7
1
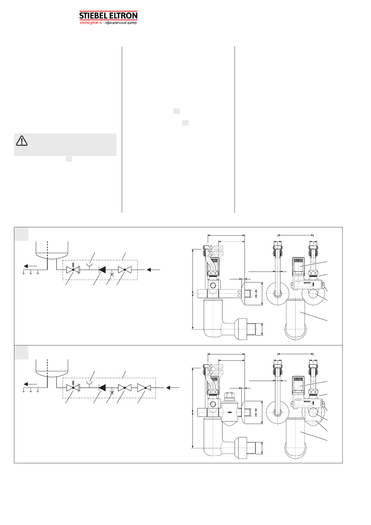
предохранительный клапан
2
обратный клапан
3
контрольный клапан
4
Запорный вентиль (дроссель)
6
Штуцер для манометра
7
сливная воронка с сифоном
1
предохранительный клапан
2
обратный клапан
3
контрольный клапан
4
Запорный вентиль (дроссель)
5
редукционный клапан
6
Штуцер для манометра
7
сливная воронка с сифоном
C26_02_06_0113
C26_02_06_0114
C26_02_06_0115
www.stiebel-gmbh.ru • info@stiebel-gmbh.ru • +7 (495) 565-34-82
г. Москва, Каширский проезд, д. 17, строение 5
Содержание
- 2 Montageaanwijzing; Инструкция по эксплуатации
- 3 mm
- 4 Инструкция по эксплуатации; для пользователя и специалиста
- 5 Инструкция по монтажу; для специалиста; Тип; Русский
- 7 Устранåниå нåисправностåй; äля пользоватåля и спåциалиста; Неисправность; Гарантия; recycling; disposed off according to local regulations.; recyclage; Les appareils munis de ce symbole ne doivent; Milieu en recycling; újrahasznosítás; Утилизация устаревших приборов; reciclagem; Уíищожаваíе íа остарели уреди.; Recycling












