Водонагреватели Kospel EPPV 18 Bonus - инструкция пользователя по применению, эксплуатации и установке на русском языке. Мы надеемся, она поможет вам решить возникшие у вас вопросы при эксплуатации техники.
Если остались вопросы, задайте их в комментариях после инструкции.
"Загружаем инструкцию", означает, что нужно подождать пока файл загрузится и можно будет его читать онлайн. Некоторые инструкции очень большие и время их появления зависит от вашей скорости интернета.

4
Монтаж и включение во-
донагревателя, а также
осуществление всех сопу-
тствующих провoдок сле-
дует поручить специали-
зированному обслуживаю-
щему персоналу.
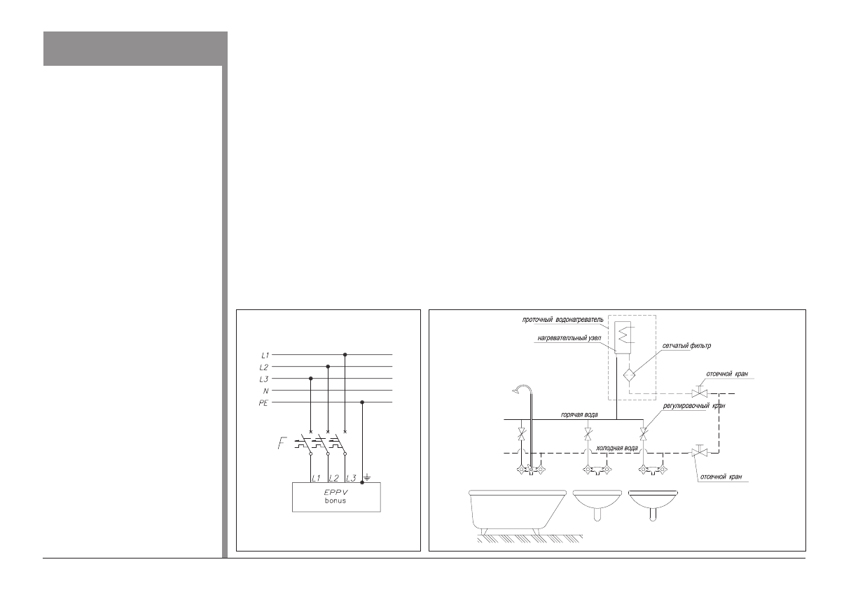
Рис.2 Схема водного подклю-
чения.
Все виды установочных
работ должны произво-
д и тс я то л ь к о п р и о т -
ключеном электрическом
питании и закрытой по-
дачe воды.
Рекомендации.
- с точки зрения экономии, водонагреватель должен быть установлен вблизи наиболее часто используемого
водоразборного крана,
- если на трубе подающей холодную воду установлен обратный клапан, следует обязательно замонтировать
предохранительный клапан между водонагревателем и обратным клапаном,
- для подачи холодной воды и отбора нагретой не использовать трубы, изготовленные из искусственных
материалов,
- на входе водонагревателя рекомендуется установить дополнительный клапан и водный фильтр.
Монтаж.
1. Подвести, согласно обязывающим правилам, к месту крепления водонагревателя трехфазную электри-
ческую сеть.
2. Подводя проводку воды следует помнить, что с с правой стороны подводится холодная вода (G1/2"), а с
левой забирается нагретая вода (G1/2"). Место подключения водонагревателя к водной проводке пред-
ставлено на рис.2.
3. Снять крышку водонагревателя (рис.3): открутить винты крепления [15], снять крышку и разъединить разъ-
ем [NAST].
Рис.1 Электрическое пoдсо-
единение
F - электрический выключа-
тель
Установка
1
2
Электропроводка должна
быть защищена диффе-
ренциальным выключате-
лем и средствами, обеспе-
чивающими отключение
прибора от электросети,
в к о то р ы х р а с с то я н и е
между контактами всех
полюсов составляет не
менее 3 мм.

