Водонагреватели Gorenje OGB 65 bslim - инструкция пользователя по применению, эксплуатации и установке на русском языке. Мы надеемся, она поможет вам решить возникшие у вас вопросы при эксплуатации техники.
Если остались вопросы, задайте их в комментариях после инструкции.
"Загружаем инструкцию", означает, что нужно подождать пока файл загрузится и можно будет его читать онлайн. Некоторые инструкции очень большие и время их появления зависит от вашей скорости интернета.

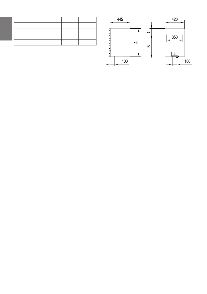
18
A
B
C
OGB 50 SEDD
690
470
250
OGB 80 SEDD
950
735
245
OGB 100 SEDD
1125
900
255
OGB 120 SEDD 1300
900
430
Connection and installation dimensions of the
water heater [mm]
CONNECTION TO THE WATER SUPPLY
The water heater connections for the in-flowing and out-flowing water are colour-coded. The
connection for the supply of cold water is coloured blue, while the hot water outlet is coloured
red.
The water heater may be connected to the water supply in two ways. The closed-circuit
pressure system enables several points of use, while the open-circuit gravity system enables
a single point of use only. The mixer taps must also be purchased in accordance with the
selected installation mode.
The open-circuit gravity system requires the installation of a non-return valve in order to
prevent the water from draining out of the tank in the event of the water supply running dry
or being shut down. This installation mode requires the use of an instantaneous mixer tap.
As the heating of water expands its volume, this causes the tap to drip. The dripping cannot
be stopped by tightening it further; on the contrary, the tightening can only damage the tap.
The closed-circuit pressure system requires the use of pressure mixer taps. For safety
reasons the supply pipe must be fitted with a return safety valve or alternatively, a valve of
the safety class that prevents the pressure in the tank from exceeding the nominal pressure
by more than 0.1 MPa. The outlet opening on the relief valve must be equipped with an outlet
for atmospheric pressure.
The heating of water in the heater causes the pressure in the tank to increase to the level set
by the safety valve. As the water cannot return to the water supply system, this can result in
the dripping from the outlet of the safety valve. The drip can be piped to the drain by installing
a catching unit just below the safety valve. The drain installed below the safety valve outlet
must be piped down vertically and located in the environment that is free from the onset of
freezing conditions.
In case the existing plumbing does not enable you to pipe the dripping water from the return
safety valve into the drain, you can avoid the dripping by installing a 3-litre expansion tank
on the inlet water pipe of the boiler.
In order to provide correct operation of the relief valve, periodical inspections of the relief
valve must be carried out by the user. To check the valve, you should open the outlet of the
return safety valve by turning the handle or unscrewing the nut of the valve (depending on
the type of the valve). The valve is operating properly if the water comes out of the nozzle
when the outlet is open.
EN












