Водонагреватели Electrolux EWH 30 Pride НС-1237189 - инструкция пользователя по применению, эксплуатации и установке на русском языке. Мы надеемся, она поможет вам решить возникшие у вас вопросы при эксплуатации техники.
Если остались вопросы, задайте их в комментариях после инструкции.
"Загружаем инструкцию", означает, что нужно подождать пока файл загрузится и можно будет его читать онлайн. Некоторые инструкции очень большие и время их появления зависит от вашей скорости интернета.

водонагрівачі
15
14
надійний і безпечний в експлуатації, має
довгий термін служби.
5. Економічний режим на панелі управління
забезпечує:
• нагрів води у водонагрівачі тільки до
комфортної температури 55 °С;
• запобігає утворенню накипу;
• збільшує ресурс роботи водонагрівача.
6. Внутрішня потовщена пінополіуретанова
теплоізоляція дозволяє ефективно
зберігати температуру нагрітої води,
зводить до мінімуму тепловтрати і знижує
енергоспоживання водонагрівача.
7. Вбудований температурний регулятор:
забезпечує постійний і надійний контроль
температури води у водонагрівачі.
8. Діапазон регулювання температури
нагріву води від 30 °С до 75 °С. шкала
регулювання відзначена діапазоном
«Low» — низька температура нагріву, «Еco»
— економічний режим — близько 55 °С,
«High» — висока температура нагріву.
9. Проста і зручна експлуатація та обслуго-
вування водонагрівача.
У разі не проведення технічного обслуго-
вування гарантія на водонагрівач та елек-
тричну частину складає 12 місяців з дати
продажу.
Панель управління
1. Iндикатор нагріву
2. Терморегулятор
3. Кнопка вмикання / вимикання
Монтаж водонагрівача
Примітка:
Упевніться, що для установки електрич-
ного водонагрівача використовуються
оригінальні деталі, надані виробниками,
які можуть витримати вагу наповненого
водою водонагрівача. Не встановлюй-
те водонагрівач на кріплення, поки не
переконаєтеся, що кріплення встановлено
надійно. В іншому випадку,електричний
водонагрівач може впасти зі стіни, що
призведе до його пошкодження або може
стати причиною серйозних травм. При
виборі місць під отвори для кріпильних
болтів, упевніться, що з обох сторін від стін
ванної кімнати або іншого помешкання до
корпуса водонагрівача мається зазор не
менше 0,2 м для полегшення доступу при
проведенні технічного обслуговування в
разі потреби.
У разі якщо у водонагрівач надходить вода
безпосередньо з свердловин, колодязів
або водонапірних веж, для експлуатації
водонагрівача обов’язково потрібно вико-
ристовувати фільтр грубого очищення, для
води що надходить у водонагрівач, холодної
води.
Фільтр грубої очистки можна придбати в
спеціалізованих магазинах.
Якщо фільтр грубої очистки не встановле-
ний, гарантія на виріб не поширюється.
1. Електричний водонагрівач слід встанов-
лювати на тверду вертикальну поверхню
(стіну). Встановлення водонагрівачів
Pride істотно полегшується можливістю
встановити їх як вертикально, так і гори-
зонтально в будь-якому місці Вашого
будинку, в опалювальному (!) приміщенні.
Бажано встановити водонагрівач якомога
ближче до місця використання гарячої
води, оскільки чим менше довжина труб,
тим менше втрати тепла. Як показано
на мал. 5, при горизонтальній установці
водонагрівача труби підводки повинні
бути розташовані ліворуч. При установці
водонагрівача поруч зі стіною, залиште
рекомендований вільний простір для
технічного обслуговування. Не встанов-
люйте водонагрівач на горизонтальній
поверхні і впритул до підлоги.
2. Після вибору місця монтажу визначте
місця під два кріпильні болти з гаками
(залежно від специфікацій обраного
вироби). Виконайте в стіні два отво-
ри необхідної глибини за допомогою
свердла розміром, відповідним розміру
кріпильних болтів, вставте гвинти,
поверніть гак вгору, щільно затягніть
гайки, а потім встановіть на нього елек-
тричний водонагрівач (
див. мал. 2
)
Мал. 2
Обсяг, л
30 50 80 100
Відстань між отворами, мм
210
3. Якщо ванна кімната дуже мала для
установки водонагрівача, він може бути
встановлений в будь-якому іншому
приміщенні, захищеному від потраплян-
ня прямих сонячних променів і дощу.
Однак для скорочення теплових втрат в
трубопроводі водонагрівач слід встанов-
лювати як можна ближче до місця вико-
ристання води.
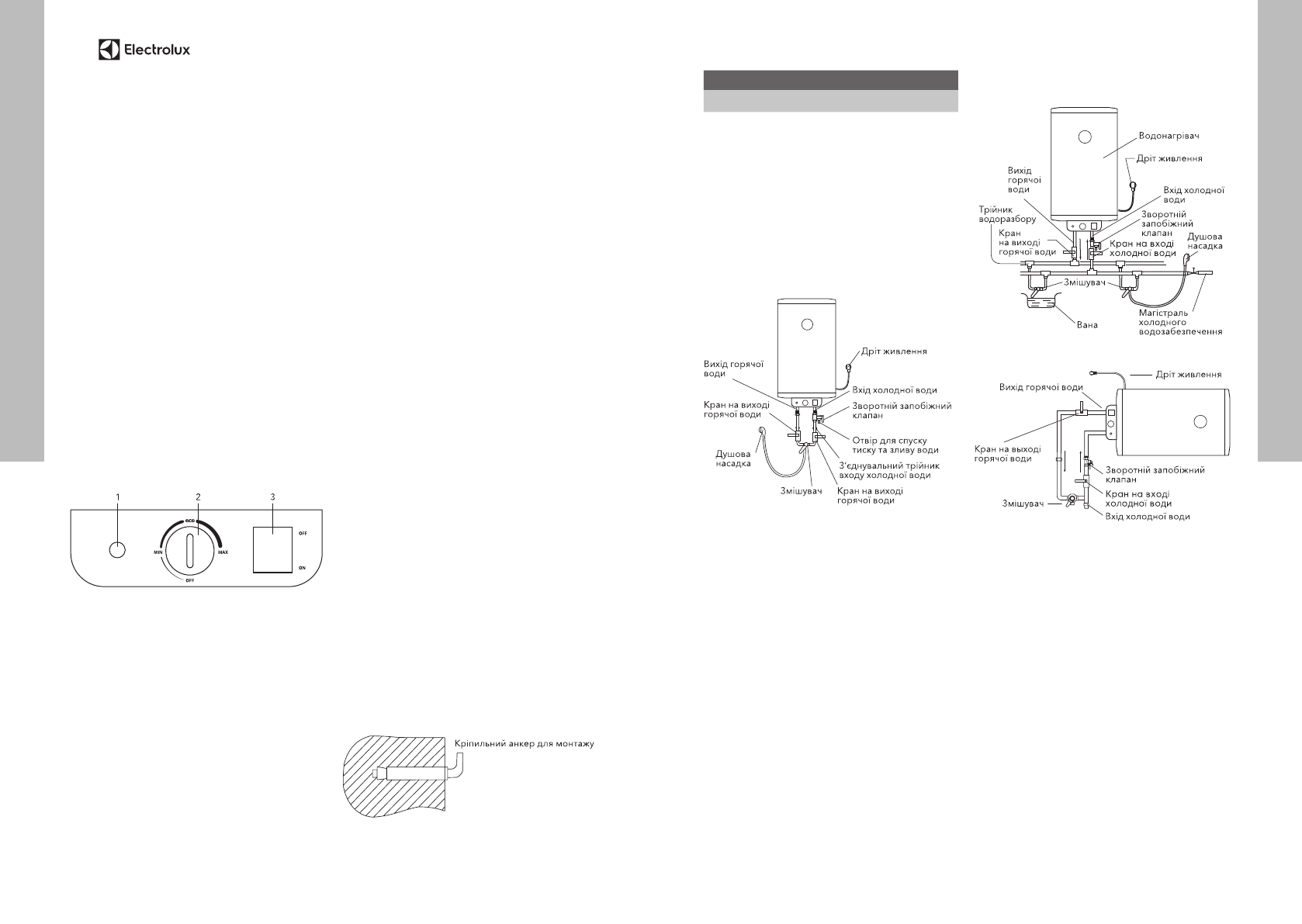
Підключення до водопроводу
Мал. 3
1. Для підключення водонагрівача до водо-
проводу застосовуються труби діаметром
G1/2.
2. Підключення зворотного запобіжного
клапана: клапан слід встановлювати в
місці входу холодної води (упевніться,
що гнучка зливна трубка встановлена,
на отвір спуску тиску і зливу води і
спрямована донизу).
3. При тривалій відсутності, проведенні
ремонтних, технологічних і профілактичних
робіт на лінії водопостачання або три-
валому невикористанні водонагрівача
необхідно обов'язково перекрити
індивідуальні запірні вентилі на лінії
подачі холодної води у водонагрівач і
на лінії виходу гарячої, а так само вим-
кнути водонагрівач та відключити від
електромережі, вийнявши вилку з розетки.
4. У разі використання водонагрівача в
приміщеннях з централізованою подачею
води, в період відключення гарячої води,
перекривати запірний вентиль подачі
гарячої в води від магістралей постачання
(стояка).
Мал. 4
Мал. 5
5. Щоб уникнути протікання при підключенні
трубопроводу на кінці різьбових з'єднань
слід встановити комплектні гумові про-
кладки ущільнювачів.
6. Якщо необхідно реалізувати багатоканаль-
ну систему водопостачання, використовуй-
те спосіб з'єднання (
див. мал. 4
).
7. Встановлення вентилів, обо додаткових
зворотніх клапанів, між входом холодної
води та заводським запобїжним клапаном,
призводить до виходу водонагрівача з
ладу та категорично заборонено.
8. Якщо в системі водопроводу, можливе
перевищення максимального тиску вище
5 Бар, необхідно обов'язково встано-
вити понижувальний редуктор тиску
(придбавається окремо, та встановлюється
якомого далі від водонагрівача).
Якщо тиск у водопроводі, хоча б разово,
може перевищити 5 Бар, обов*язково
потрібно встановити понижувальний
редуктор тиску (придбавається окремо).













