Водонагреватели Bosch WTD24 AME (Therm 6000 S) 7703311077 - инструкция пользователя по применению, эксплуатации и установке на русском языке. Мы надеемся, она поможет вам решить возникшие у вас вопросы при эксплуатации техники.
Если остались вопросы, задайте их в комментариях после инструкции.
"Загружаем инструкцию", означает, что нужно подождать пока файл загрузится и можно будет его читать онлайн. Некоторые инструкции очень большие и время их появления зависит от вашей скорости интернета.
Загружаем инструкцию

Функциональная схема
|
45
RU
6 720 646 305 (2011/02)
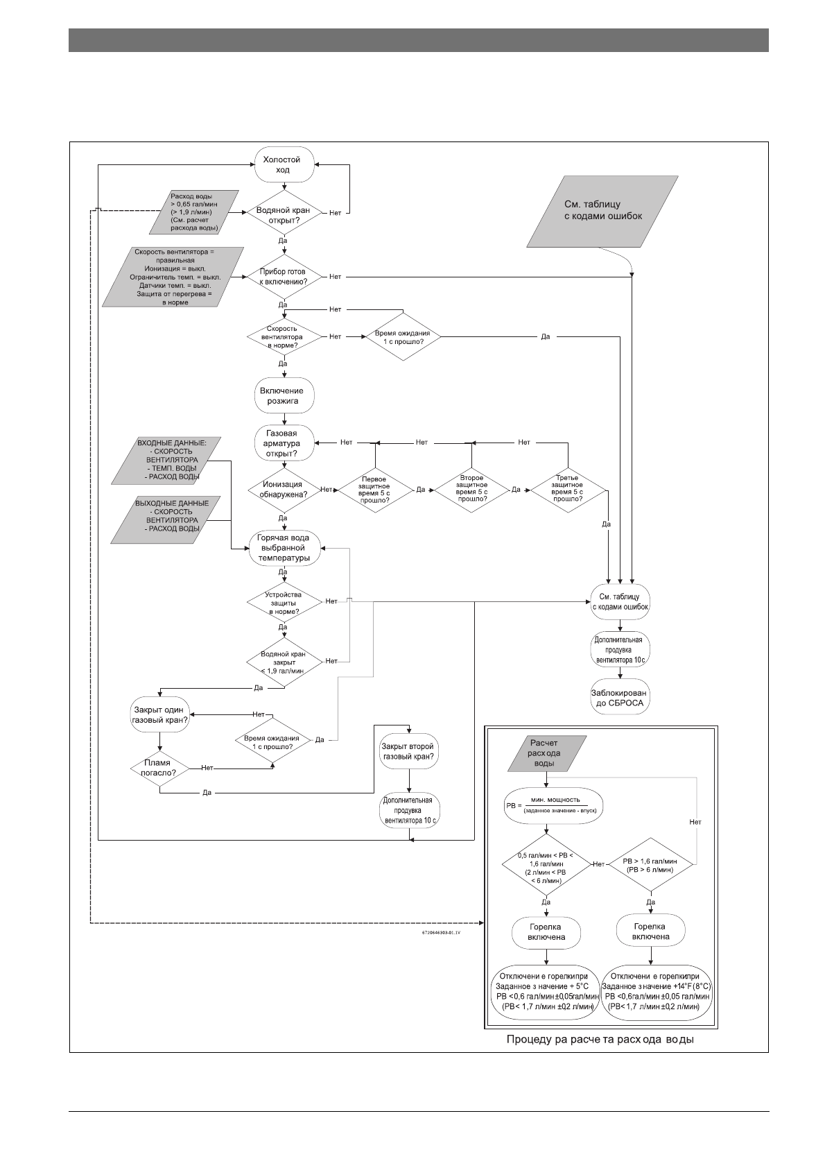
11 Функциональная схема
Рис 50
Содержание
- 2 Инструкция по установке и эксплуатации; Высокопроизводительный газовый проточный водонагреватель
- 3 Оглавление; Декларация о соответствии нормам ЕС . . 5
- 4 Знак
- 6 Технические характеристики и габариты; Расшифровка кодировки модели; Модель
- 7 Габариты
- 8 Вид прибора
- 9 Электрическая схема
- 10 Технические данные; Технические характеристики
- 11 Инструкция по эксплуатации; Горячая вода; вентилятор начинает работать; Защитное отключение вследствие перегрева воды; Для повторного пуска после защитного отключения:
- 12 Нормы
- 13 Инструкция по эксплуатации
- 14 Перед включением прибора; Подключение; Регулировка температуры воды
- 16 Программирование кнопки; Рис 17 Кнопка программирования; Использование функции программы; Функция приоритета
- 17 Для выбора приоритета; Нажимайте одну из кнопок выбора; Продувка прибора; Если есть риск замерзания, то выполните следующее:
- 19 Инструкции по установке; Важные замечания; Выбор места установки
- 20 Минимальные расстояния; Рис 21 Минимальные расстояния; Установка крепежного кронштейна; Рис 22 Установите крепежный кронштейн; Монтаж; Извлеките прибор из упаковки.
- 21 Соединение воды; Выполните подключение холодной и горячей воды.; Подключение газа; Убедитесь в том, что впускной трубопровод чистый.
- 24 Дополнительное оборудование для отвода дымовых газов; Убедитесь в том, что все; Тип; Конечный участок трубы,
- 25 Инструкция по сборке; Слегка смажьте сторону дымохода не
- 26 Рекомендованные конструкции дымоходов; Дымоход типа B
- 28 Электрические подключения; Рис 37 Подключение силового кабеля
- 30 Инструкция по монтажу; Заводские указания; Природный газ; Измерение давления газа; Подтверждение давления газа после установки.; Подключение манометра; Отключите подачу газа.; Испытание статического давления; Включите подачу газа.; Испытание рабочего давления; Рис 41 Режим настройки подачи газа; Показание статического давления газа; Показание рабочего давления газа
- 31 Регулировка CO; Если давление газа правильное:; Рис 42 Отверстие для измерения; Тип газа
- 32 Измерение CO; Рис 44 Регулировка уровня P1 CO2; Программа
- 33 Завершение регулировки; Нормативные значения CO; Дата
- 34 Программируемые значения; Програма
- 35 Диагностика платы управления; Часы использования
- 36 Пример
- 37 Подвод
- 38 Обслуживание; Проверка работоспособности
- 39 Водяной фильтр; Перекройте кран подвода холодной воды.; Прочистите водяной фильтр.
- 40 Пуск после обслуживания; Проверьте все соединения воды и газа.
- 41 Устранение неисправностей; 0 Устранение неисправностей; Причина; * Выполняется только монтажником или сервисным специалистом.
- 47 ГАРАНТИЙНЫЙ ТАЛОН; 2 ГАРАНТИЙНЫЙ ТАЛОН
- 50 Охрана окружающей среды; 3 Охрана окружающей среды; Упаковка













