Водонагреватели BaltGaz AQUA B200FR - инструкция пользователя по применению, эксплуатации и установке на русском языке. Мы надеемся, она поможет вам решить возникшие у вас вопросы при эксплуатации техники.
Если остались вопросы, задайте их в комментариях после инструкции.
"Загружаем инструкцию", означает, что нужно подождать пока файл загрузится и можно будет его читать онлайн. Некоторые инструкции очень большие и время их появления зависит от вашей скорости интернета.

6
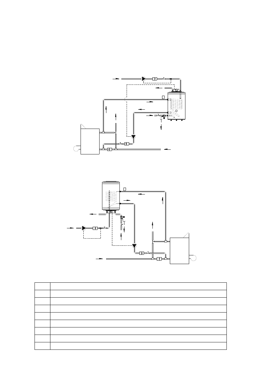
При монтаже бойлера также необходимо устанавливать сливной
клапан (кран) и обратный клапан во избежание возможного смешивания
холодной и горячей воды. Данная арматура приобретается отдельно.
Для облегчения проведения технического обслуживания и/или
демонтажа бойлера необходимо установить отсекающие запорные краны в
контуре подачи теплоносителя и запорный кран перед клапаном-регулятором
давления на трубе подачи холодной воды.
8
6
5
4
F
E
B
A
7
C
D
G
6
8
8
5
9
9
1
2
3
Рис. 2а. Подключение бойлера напольных моделей «F»
E
8
5
6
4
F
B
A
D
7
3
C
1
2
9
G
6
8
5
9
Рис. 2б. Подключение бойлера настенных моделей «W»
1
Комбинированный предохранительный клапан
2
Слив
3
Запорный вентиль
4
Трехходовой клапан
5
Вентиль прямого действия
6
Циркуляционный насос
7
Автоматический клапан удаления воздуха
8
Обратный клапан трубопровода возврата отопления
9
Место термостата насоса
Содержание
- 3 Накопительный бойлер косвенного нагрева с рециркуляцией; Технические характеристики; Название; Накопительный бойлер косвенного нагрева; Тип
- 4 В внутри упаковки находятся следующие комплектующие:
- 5 МОНТАЖ; рециркуляцию
- 8 Рис. 3а. Электрическая схема соединительных контактов бойлера
- 11 ГАРАНТИЙНЫЕ ОБЯЗАТЕЛЬСТВА
- 12 «HAJDU Hajdúsági Ipari Zrt.»












