Видеокамеры Sony DCR-TRV890E - инструкция пользователя по применению, эксплуатации и установке на русском языке. Мы надеемся, она поможет вам решить возникшие у вас вопросы при эксплуатации техники.
Если остались вопросы, задайте их в комментариях после инструкции.
"Загружаем инструкцию", означает, что нужно подождать пока файл загрузится и можно будет его читать онлайн. Некоторые инструкции очень большие и время их появления зависит от вашей скорости интернета.

193
Addit
ional inf
ormat
ion /
Дополнительная информация
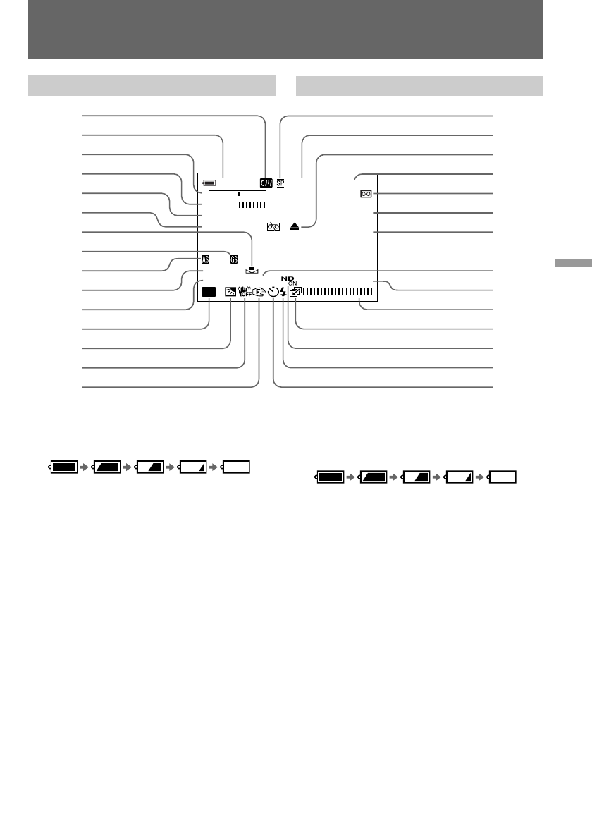
Op e r a t i o n i n d i ca t o r s
1
Casset t e memory indicat or
(p. 150)
2
Remaining bat t ery indicat or
(p. 158)
3
Zoom indicat or
(p. 17)
/ Exposure indicat or
(p. 59)
/ Dat a f ile name indicat or
(p. 119)
4
Digit al ef f ect indicat or
(p. 56)
5
PROG. SCAN indicat or
(p. 46)
/ 16:9W IDE
indicat or
(p. 51)
6
Pict ure ef f ect indicat or
(p. 54)
7
W hit e balance indicat or
(p. 61)
8
Gain shif t indicat or
(p. 69)
9
AE shif t indicat or
(p. 68)
0
Shut t er speed indicat or
(p. 60)
!¡
Apert ure indicat or
(p. 72)
!™
Program AE indicat or
(p. 71)
!£
Back light indicat or
(p. 50)
1 2 0 m i n
S T B Y
0 : 1 2 : 3 4
–
+
1 2 m i n
S T I L L
Z E R O
S E T
P R O G . S C A N
M E M O R Y
N E G . A R T
E N D
S E A R C H
. – 3
1 0 0 0 0
F 1 . 6
1 2 d B
1 6 B I T
A
AE
8
7
6
5
4
3
2
1
9
0
!¡
!™
!£
!¢
!∞
@£
@™
@¡
@º
!ª
!•
!¶
!§
@¢
@∞
@§
@¶
@•
@ª
I d e n t i f y i n g t h e p a r t s
1
Индикатор памяти кассеты
(стр. 150)
2
Индикатор оставшегося заряда
батарейного блока
(стр. 158)
3
Индикатор трансфокации
(стр. 17)/
индикатор экспозиции
(стр. 59)
/индикатор
имени файла данных
(стр. 119)
4
Индикатор цифрового эффекта
(стр. 56)
5
Индикатор PROG. SCAN
(стр.46)
/
индикатор 16:9 WIDE
(стр. 51)
6
Индикатор эффекта изображений
(стр. 54)
7
Индикатор баланса белого
(стр. 61)
8
Индикатор смещения усиления
(стр. 69)
9
Индикатор смещения АЕ
(стр. 68)
0
Индикатор скорости затвора
(стр. 60)
!¡
Индикатор апертуры
(стр. 72)
!™
Индикатор программы АЕ
(стр. 71)
!£
Индикатор задней подсветки
(стр. 50)
Опознавание частей
Рабочие индикаторы
Содержание
- 2 Русский; ПРЕДУПРЕЖДЕНИЕ; En g l i sh; W ARNING
- 4 Оглавление
- 5 Be f o r e y o u b e g i n; Usi n g t h i s m a n u a l; Types of dif f erences; N o t e o n Ca sse t t e M e m o r y; Типы различий; Примечание к кассете с памятью
- 6 Pr e ca u t i o n o n co p y r i g h t; • Do not let the camcorder get wet. Keep the
- 8 Ge t t i n g st a r t e d; I n st a l l i n g t h e b a t t e r y p a ck; Lift up the viewfinder.; Not e on t he bat t ery pack; Подготовка к эксплуатации; Установка батарейного блока; Поднимите видоискатель вверх.; Примечание к батарейному блоку
- 9 Ch a r g i n g t h e b a t t e r y p a ck; Connect the mains lead to mains.; normal charge; , which allows you to use the battery; Зарядка батарейного блока; на разъеме, направленным; нормальная зарядка; , которая позволяет Вам
- 10 Not es; • “– – – min” appears on the display window; Ch a r g i n g t i m e; Ba t t e r y p a ck; Ba t t e r y l i f e; W hile using w it h view f inder; • “– – – min” появляется в окошке дисплея в; Время зарядки
- 11 W hile using w it h LCD; • Remaining battery time is displayed on the; При использовании ЖКД; • Оставшееся время работы батарейного
- 12 To r e m o v e t h e b a t t e r y p a ck; BATT RELEASE; Для снятия батарейного блока
- 13 I n se r t i n g a ca sse t t e; You can use mini DV cassette with; To e j e ct t h e ca sse t t e; and; Вставка кассеты; Убедитесь, что источник питания установлен.; Для выталкивания кассеты; будут
- 14 Ba si c o p e r a t i o n s; Ca m e r a re co rd i n g; Основные операции
- 15 To st o p r e co r d i n g m o m e n t a r i l y [ a ]; Not e on St andby mode; Ca m e r a r e co r d i n g; Для временной остановки записи; Примечание к режиму готовности
- 16 Примечание к фиксирующей ручке
- 17 Not e on remaining t ape indicat or; A t t a ch i n g t h e l e n s h o o d; If t he lens hood is not at t ached properly; Usi n g t h e zo o m f e a t u r e; Примечание к индикаци оставшейся ленты; Сторона “
- 18 • Если Вы установите функцию D ZOOM на
- 19 Se l e ct i n g t h e st a r t /st o p m o d e; Recording starts when you press; The; Выбор режима запуска/остановки; Запись начинается когда Вы; ANTI GROUND SHOOTING :; Если Вы выбрали
- 20 Not es on 5SEC recording; • If you have turned off the indicators on the; Sh o o t i n g w i t h t h e LCD scr e e n; Ba ck l i g h t i n g t h e LCD scr e e n; OPEN; Примечания к записи 5SEC; • Если Вы выключили индикаторы на экране; Подсветка экрана ЖКД
- 21 Not es on t he LCD panel; Примечания к панели ЖКД
- 22 Pr; Для отмены зеркального режима; • Когда Вы поворачиваете панель ЖКД на
- 23 Se l f -t i m e r r e co r d i n g; To st o p se l f -t i m e r r e co r d i n g; Press PHOTO in step 2.; To ca n ce l se l f -t i m e r r e co r d i n g; Press; Self -t imer recording mode is cancelled w hen; Запись по таймеру самозапуска; Для остановки записи; Примечание
- 25 • Do not pick up the camcorder by the; Hi n t s f o r b e t t e r sh o o t i n g; • Не поднимайте видеокамеру за; Советы для лучшей съемки
- 26 To st o p p l a y b a ck; END SEARCH; На мгновение нажмите сторону; Для остановки воспроизведения; Отпустите EDITSEARCH.; Снова для начала записи
- 27 Pl a y i n g b a ck a t a p e; To rew ind t he t ape,; Usi n g t h e Re m o t e Co m m a n d e r
- 28 V a r i o u s p l a y b a ck m o d e s; Примечания к экранным индикаторам; Воспроизведение ленты
- 29 To l o ca t e a sce n e ( p i ct u r e se a r ch ); Для покадрового просмотра изображения
- 30 Not es on playback; • The sound is muted in the various playback; Not e on slow playback; Примечания к воспроизведению; • Звук будет приглушен в различных режимах
- 31 Not es on End Search; • When you use a tape without cassette memory,; Примечания к поиску конца изображения; • Когда Вы используете ленту кассеты без
- 32 Usi n g t h e m a i n s; To use the supplied AC power adaptor:; A d v a n ce d o p e r a t i o n s; Место; Примечание по источникам питания; Усовершенствованные операции
- 33 Usi n g a ca r b a t t e r y
- 34 CAMERA
- 35 Not es on changing t he mode set t ings; I t e m s f o r t h e; Ch a n g i n g t h e m o d e se t t i n g s; Функции для меню
- 36 AE SHIFT
- 37 LCD COLOUR
- 38 • Select MULTI SCRN to record nine pictures
- 40 или; CLOCK SET
- 41 Not es on DEM O M ODE; Примечания к DEMO MODE; W ORLD TIM E
- 42 DV EDITING
- 43 Ph o t o re co rd i n g; Запись фотографий
- 44 Ph o t o r e co r d i n g; При съемке в темных условиях
- 45 Pr i n t i n g t h e st i l l p i ct u r e; S VIDEO
- 46 Turn the control dial to select; To r e t u r n t o n o r m a l m o d e; Select OFF in step 4, then press the control dial.; Для возврата к нормальному режиму
- 47 Not e on t he progressive mode
- 48 REC; Для введения изображения
- 49 To ca n ce l t h e f a d e r f u n ct i o n; – The START/STOP MODE selector is set; or; Not e; previous scene; If you use t he f ader f unct ion repeat edly; Usi n g t h e FA D ER f u n ct i o n; Для отмены функции введения/; – Переключатель START/STOP MODE; ANTI GROUND
- 50 A f t e r sh o o t i n g; Not e on t he BACK LIGHT f unct ion; Нажмите BACK LIGHT. Индикатор; После съемки; исчезнет. В противном; Примечание к функции BACKLIGHT
- 51 Нажмите MENU для отображения меню.
- 52 To ca n ce l w i d e m o d e; Select OFF in step 5, then press the control dial.; Not es on w ide mode; • In wide mode, you cannot select the old movie; Примечание к широкоформатному режиму; • В широкоформатном режиме Вы не
- 53 Se l e ct i n g p i ct u r e e f f e ct; The colour of the picture is reversed.; The picture is sepia.; Выбор эффекта изображения; Цвет изображения будет негативным.; SEPI A; Изображение будет в цвете сепия.
- 54 Usi n g p i ct u r e e f f e ct f u n ct i o n; Not es on t he pict ure ef f ect; • When you turn the power off, the camcorder; En j o y i n g p i ct u r e e f f e ct; Возвращение к нормальному режиму; Примечания к эффектам изображений; • Когда Вы выключаете питание,
- 56 Длительность интервалов.
- 57 To ca n ce l d i g i t a l e f f e ct s; Not es on digit al ef f ect; • You cannot use the following functions while; Not es on t he OLD M OVIE mode; • Вы не можете использовать следующие; Примечания к режиму OLD MOVIE; – Функции с использованием кнопки
- 58 Фильтр ND, фокусировка; Селектор AUTO LOCK
- 59 A d j u st i n g e x p o su r e; Turn the control dial to adjust the exposure.; comes back to automatic adjustment again.; Регулировка экспозиции; Для возврата к режиму; Примечания
- 60 A d j u st i n g t h e sh u t t e r sp e e d; W hen shoot ing at slow shut t er speed; Регулировка скорости затвора; При съемке на низкой скорости затвора
- 61 A d j u st i n g t h e w h i t e b a l a n ce; Регулировка баланса белого
- 62 I f y o u h a v e se l e ct e d; Дисплей
- 63 Not es on t he
- 64 A d j u st i n g r e co r d i n g l e v e l; Set the POWER switch to CAMERA.; Регулировка уровня записи
- 65 Select AUTO in step 5, then press the control dial.; Not es on t he adjust ment; • The sound level setting is retained as long as; Usi n g t h e N D f i l t e r; Примечания к регулировке; • Установка уровня звука сохраняется до тех; Использование фильтра ND
- 66 Съемка с зебротаблицей
- 67 To e r a se t h e ze b r a p a t t e r n; Not es on shoot ing w it h t he zebra pat t ern; Для стирания зебротаблицы; Примечания к съемке с зебротаблицей; • Зебротаблица появляется при более, чем
- 68 Not es on t he St eady Shot f unct ion; A d j u st i n g A E sh i f t; Примечания к функции устойчивой съемки; • Функция устойчивой съемки не; Регулировка смещения AE
- 69 To d e a ct i v a t e A E sh i f t; W hen you adjust AE shif t; A d j u st i n g g a i n sh i f t; Для отключения смещения АЕ; Когда Вы регулируете смещение АЕ; Иникатор от; Регулировка смещения усиления
- 70 To d e a ct i v a t e g a i n sh i f t; Select 0dB in step 5, then press the control dial.; W hat is gain shif t; Для отключения смещения усиления; Что такое смещение усиления; Индикатор
- 71 Se l e ct i n g t h e b e st m o d e; A: Apert ure priorit y mode; • In the Sports lesson mode, you cannot take; Выбор наилучшего режима; • В режиме спортивных занятий Вы не
- 72 Apert ure priorit y mode:; AE; Режим приоритета апертуры:
- 73 W hen you f ocus in t elephot o; Iris; Shallow
- 74 Fo cu si n g m a n u a l l y; W h e n t o u se m a n u a l f o cu s; • Insufficient light; Ручная фокусировка; • Недостаточное освещение
- 75 A d j u st i n g f o cu s m a n u a l l y; To f o cu s i n i n f i n i t y; If light s up; появится на; Для фокусировки на бесконечность; появится на экране ЖКД или; Если загорается индикатор; Объект находится слишком близко.
- 76 I n t e r v a l re co rd i n g; Запись с интервалами
- 77 To ca n ce l t h e i n t e r v a l r e co r d i n g; I n t e r v a l r e co r d i n g; Для отмены записи с интервалами; • Установите INT.REC на OFF в системе
- 78 During t he int erval recording mode; The INTERVAL indicator appears.; Not es on int erval recording; • You cannot do interval recording with photo; В режиме записи с интервалами
- 79 Cu t re co rd i n g; а затем нажмите диск.; Запись с прерыванием
- 80 To ca n ce l t h e cu t r e co r d i n g; Not es on cut recording; if you use this function continuously.; Cu t r e co r d i n g; Для отмены записи с прерыванием; Примечания по записи с прерыванием
- 81 Su p e r i m p o si n g a t i t l e; Su p e r i m p o si n g t i t l e s; Press TITLE to display the title menu.; Наложение титра; Наложение титров
- 82 To u se t h e cu st o m t i t l e; Not es on superimposing a t it le; Для наложения титра от начала; Примечания к наложению титра
- 83 Er a si n g a t i t l e; Press MENU to display the menu.; Стирание титра
- 84 Нажмите TITLЕ для отображения меню титров.
- 85 To e d i t a t i t l e y o u h a v e st o r e d; In step 4, turn the control dial to select [; M a k i n g a cu st o m t i t l e; Для стирания знака; Создание собственного титра
- 86 La b e l l i n g a ca sse t t e; Insert the cassette you want to label.; Обозначение кассеты
- 87 To e r a se a ch a r a ct e r; In step 6 turn the control dial to select [; To ch a n g e t h e l a b e l y o u h a v e m a d e; If t he; Если в пункте 5 появляется знак
- 88 , Вам не нужно подсоединять
- 89 If your VCR or TV is a monaural t ype; Use the supplied 21-pin adaptor; W a t ch i n g o n a TV scr e e n; LASER LINK, к Вашему; Для воспроизведения на телевизоре; Нажмите
- 90 • When LASER LINK is activated (the LASER; Для отмены функции LASER LINK; • Когда функция LASER
- 91 If you t urn t he pow er of f or st op playing back; The picture effect is automatically cancelled.; The pict ure you apply pict ure ef f ect s t o
- 92 Turn the control dial to select the desired; The digital effect is automatically cancelled.; The pict ure you apply digit al ef f ect s t o; Поверните регулировчный диск для
- 93 displayed on the LCD screen.
- 95 To st op searching
- 98 Для остановки поиска
- 99 • Without using cassette memory.
- 102 Sca n n i n g p h o t o – p h o t o sca n; To st op scanning; Для остановки сканирования
- 103 Not e on t he t ape count er; Примечание к счетчику ленты
- 104 To se l e ct t h e i t e m s t o b e d i sp l a y e d; Для выбора элементов отображения
- 105 Betamax VCR that; Be f o r e e d i t i n g; Set the input selector on the VCR to LINE.; Перед монтажем
- 106 Ed i t i n g o n t o a n o t h e r t a p e; • Press DATA CODE, SEARCH MODE on the; Монтаж на другую ленту; • Нажмите DATA CODE, SEARCH MODE на
- 107 To perf orm a more precise edit ing; St a r t i n g e d i t i n g; To e d i t m o r e sce n e s; Для выполнения более точного монтажа; Начните монтаж; Для монтажа других сцен
- 110 Вместе нажмите кнопку
- 111 • If the S video plug is not provided on your TV; To st o p r e co r d i n g
- 113 To ch a n g e t h e e n d p o i n t; Not e on t he insert ed pict ure; Для изменения конечной точки; Примечание к вставленному изображению
- 114 A u d i o d u b b i n g; Передача сигнала
- 115 No connection is necessary.; AUDIO L; Никакие соединения не требуются.
- 116 To p l a y b a ck t h e n e w r e co r d e d so u n d; To end audio more precisely
- 117 If you make all t he connect ions
- 118 Image; I n st r u ct i o n o f f u n ct i o n s; Изображение; Объяснение функций
- 119 Th e t y p e s o f PC ca r d s y o u ca n u se; Compat ible PC cards
- 120 N o t e s o n t h e f l o p p y d i sk; Не допускайте, чтобы адаптер стал мокрым; Примечания к флоппи-диску; • Избегайт хранения флоппи-дисков в местах,
- 121 A b o u t t h e p o w e r so u r ce; About t he remaining bat t ery indicat or; N o t e o n p l a y b a ck co m p a t i b i l i t y; CAUTION; Относительно источника питания; Электропитание
- 122 MEMORY RELEASE; W hen t he access lamp is f lashing; Лампочка доступа
- 123 I n se r t i n g a f l o p p y d i sk; To e j e ct t h e f l o p p y d i sk; W hen t he PC card does not come out; Для выталкивания флоппи-диска; • Избегайте использования их под прямым
- 124 Se l e ct i n g i m a g e q u a l i t y m o d e; может не
- 125 Se t t i n g i m a g e q u a l i t y; Установка качества изображения; Установка; SUPER FINE
- 127 Not es on f ormat t ing; • Formatting erases all information on the floppy; Примечания к форматированию; • Форматирование стирает всю информацию
- 128 Bef ore operat ion; Перед началом операции
- 129 The memory of the PC card or floppy disk is full.; Sound recorded on a mini DV t ape
- 130 Follow the steps 3 and 4 on page 128.; Соединительный
- 131 • Insert a recorded mini DV tape and rewind the; • Вставьте ленту mini DV и перемотайте ленту
- 132 To ca n ce l co p y i n g; Press MENU to stop copying.; Rewind the tape all the way and start copying.; Для отмены копирования; Нажмите MENU для остановки копирования.; Когда мигает лампочка доступа
- 133 Insert a PC card into the unit.; W hen t he POW ER sw it ch is set t o M EM ORY
- 134 W hen you are recording a st ill image; Re co r d i n g i m a g e s co n t i n u o u sl y; You can record from 2 to 4 pictures continuously.; Непрерывная запись изображений; Непрерывный режим
- 136 Se t t i n g s o f co n t i n u o u s sh o o t i n g; Set t ing; Установки непрерывной съемки; OFF
- 137 To st o p m e m o r y p h o t o p l a y b a ck
- 138 To play back recorded images on a TV screen
- 139 • To display the following 6 images, keep; • Для отображения 6 следующих; Метка
- 140 Double-click on the file of the desired image.; Applicat ion; • For Macintosh, you can use the floppy disk; Прикладная программа; • Для Macintosh Вы можете использовать
- 141 Display the image you want to protect.
- 142 To ca n ce l p r o t e ct i o n o f t h e i m a g e; Для отмены защиты изображения
- 143 D e l e t i n g se l e ct e d i m a g e; To ca n ce l d e l e t i n g a n i m a g e; Er a si n g a l l t h e i m a g e s; D e l e t i n g i m a g e s; Для отмены удаления изображения; на желаемое изображение и; • Для отмены защищенного изображения; Стирание всех изображений
- 144 Удаление изображений
- 145 Select; W hile “DELETING” appears; Выберите; При появлении “DELETING”
- 147 To st o p co p y i n g i n t h e m i d d l e; During copying; You cannot record the index screen.; Во время копирования; Вы не можете записывать индексный экран.
- 149 To ca n ce l t h e sl i d e sh o w; Press MENU to stop the slide show.; To p a u se d u r i n g a sl i d e sh o w; Press MEMORY PLAY to set it in a pause.; To view t he recorded images on TV; Для отмены показа слайдов; Нажмите MENU для отмены показа слайдов.; Для паузы во время показа слайдов; Примечание к показу слайдов
- 150 A d d i t i o n a l i n f o r m a t i o n; Usa b l e ca sse t t e s a n d; Se l e ct i n g ca sse t t e t y p e s; You can use the; Выбор типов кассет; Дополнительная информация; Используемые кассеты и
- 151 W h e n y o u p l a y b a ck; Co p y r i g h t si g n a l; W hen playing back; A u d i o m o d e; Во время воспроизведения; Сигнал авторского права; При воспроизведении; Звуковой режим
- 152 N o t e s o n t h e m i n i D V ca sse t t e; To p r e v e n t a cci d e n t a l e r a su r e; Not e on gold-plat ed connect or; Примечания к кассете mini DV; Примечание к позолоченному контакту
- 153 • Or install the fully charged battery pack in the
- 154 Re se t t i n g t h e d a t e a n d t i m e; Установка даты и времени
- 155 To co r r e ct t h e d a t e a n d t i m e se t t i n g; If you do not set t he dat e and t ime; Повторите пункты с 2 по 5.; Если Вы не установили дату и время
- 156 Not e on W ORLD TIM E; Примечание к WORLD TIME
- 157 Pr e p a r i n g t h e b a t t e r y p a ck; A l w a y s ca r r y a d d i t i o n a l b a t t e r i e s; Подготовка батарейного блока
- 158 Ca u t i o n; появляется и начинает; Предостережение
- 159 Ba t t e r y p a ck ca r e; , and keep it in a cool; Th e l i f e o f t h e b a t t e r y p a ck; • Батарейный блок всегда разряжается, даже; Срок службы батарейного блока; , видеоаппаратура будет
- 161 ) battery pack in 25; N o t e s o n ch a r g i n g; A b r a n d -n e w b a t t e r y p a ck; Примечания к зарядке; Совершенно новый батарейный блок
- 162 N o t e s o n t h e t e r m i n a l s; Be su r e t o o b se r v e t h e f o l l o w i n g; • Do not expose the battery pack to any; Примечания к контактам; Обязательно соблюдайте следующее; • Храните батарейный блок подальше от
- 163 M o i st u r e co n d e n sa t i o n; I n si d e t h e ca m co r d e r; indicator flashes. Eject; On t h e l e n s; Конденсация влаги; Внутри видеокамеры; будет; На объективе; Информация по
- 164 V i d e o h e a d cl e a n i n g; Очистка видеоголовок
- 165 Pr e ca u t i o n s; Ca m co r d e r o p e r a t i o n; Предосторожности; Эксплуатация видеокамеры
- 166 A C p o w e r a d a p t o r; Charging; Сетевой адаптер переменного тока; Зарядка
- 167 N o t e o n d r y b a t t e r i e s; If bat t ery leakage occurred; • Wipe off the liquid in the battery case carefully; Примечания к сухим батарейкам; Если случится протечка батареек
- 168 PAL syst em; Brazil; NTSC syst em; Источники питания; Система PAL; Бразилия; Система NTSC
- 175 Причина и/или действия по устранению; Проверка неисправностей; Продолжается на следующей странице; Видеокамера; Питание; Признак; Признак
- 176 Причина и/или действия по исправлению
- 178 Прочее
- 180 Функция самодиагностики; Экран ЖКД/видоискатель; Пятизначный дисплей
- 182 Технические характеристики; Система; Экран ЖКД; LASER LINK
- 183 I d e n t i f y i n g t h e p a r t s
- 188 означает систему канала местного; Опознавание частей
- 189 Fl o p p y d i sk a d a p t e r; M emory slot connect or; Кнопка выталкивания флоппи-диска
- 190 Re m o t e Co m m a n d e r
- 191 I d e n t i f y i n g t h e Pa r t s; To p r e p a r e t h e Re m o t e Co m m a n d e r; Not e on bat t ery lif e; Re m o t e co n t r o l d i r e ct i o n; Примечание к сроку службы батареек
- 192 Not es on t he Remot e Commander; • Keep the remote sensor away from strong light; A t t a ch i n g t h e sh o u l d e r st r a p; Прикрепление плечевого ремня
- 193 Op e r a t i o n i n d i ca t o r s; Рабочие индикаторы
- 195 To w a t ch t h e d e m o n st r a t i o n; While holding down; D i sp l a y w i n d o w; счетчик памяти; Для просмотра демонстрации; Для ввода демонстрационного режима; Удерживая в нажатом состоянии; Окошко дисплея
- 196 : You can hear the beep sound when BEEP is; Wa r n i n g i n d i ca t o r s; : Вы можете слышать зуммерный звуковой
- 197 indicator; W a r n i n g i n d i ca t o r s; Лента приближается к концу.; Мигание становится быстрым.; Произошла конденсация влаги.
- 198 Алфавитный указатель; I n d e x












