Видеокамеры Sony DCR-TRV80E - инструкция пользователя по применению, эксплуатации и установке на русском языке. Мы надеемся, она поможет вам решить возникшие у вас вопросы при эксплуатации техники.
Если остались вопросы, задайте их в комментариях после инструкции.
"Загружаем инструкцию", означает, что нужно подождать пока файл загрузится и можно будет его читать онлайн. Некоторые инструкции очень большие и время их появления зависит от вашей скорости интернета.

211
B
ildvis
ning på en dat
or
Просмотр изображений с помощью персонального компьютера
M app/
Папка
Fil/
Файл
Innehåll/
Значение
DSC0
ssss
.JPG
Stillbilder/
101MSDCF (upp till 999MSDCF)/
Файл неподвижного изображения
(до 999MSDCF)
MOV0
ssss
.MPG
Rörliga bilder/
Файл движущегося изображения
V i sn i n g a v b i l d e r i n sp e l a d e p å e n
” M e m o r y St i ck ” p å e n d a t o r ( f ö r
W i n d o w -a n v ä n d a r e )
Sö k v ä g t i l l b i l d f i l e r s l a g r i n g s-
p l a t s o ch f ö r k l a r i n g a v b i l d f i l e r
Bilddata som spelats in med hjälp av
videokameran lagras i en mapp i isatt ”Memory
Stick”.
Filnamnen har följande betydelser.
ssss
står
för vilket nummer som helst inom omfånget 0001
till 9999.
Ex e m p e l : f ö r W i n d o w M e -a n v ä n d a r e
( D e n st a t i o n so m i d e n t i f i e r a r
v i d e o k a m e r a n ä r st a t i o n [ F:] .)
Просмотр изображений,
записанных на “Memory Stick”, на
персональном компьютере
(Для пользователей Windows)
M app innehållande bildf iler som spelat s in med hjälp av en
annan videokamera ut an mappskapande f unkt ion (endast
f ör visning)/
Папка, содержащая файлы изображений, записанных
на других видеокамерах без использования функции
создания папки (только для воспроизведения)
M app innehållande dat a f ör rörliga bilder som spelat s in
med hjälp av en annan videokamera ut an mappskapande
f unkt ion (endast f ör visning)/
Папка, содержащая данные движущихся изображений,
записанных на других видеокамерах без
использования функции создания папки (только для
воспроизведения)
M app innehållande bildf iler som spelat s in med denna
videokamera
Så länge ingen ny mapp har skapat s åt erf inns här endast
mappen ”101M SDCF”./
Папка, содержащая файлы изображений, записанных
на Вашей видеокамере
Если новых папок создано не было, имеется в наличии
только папка “101MSDCF”
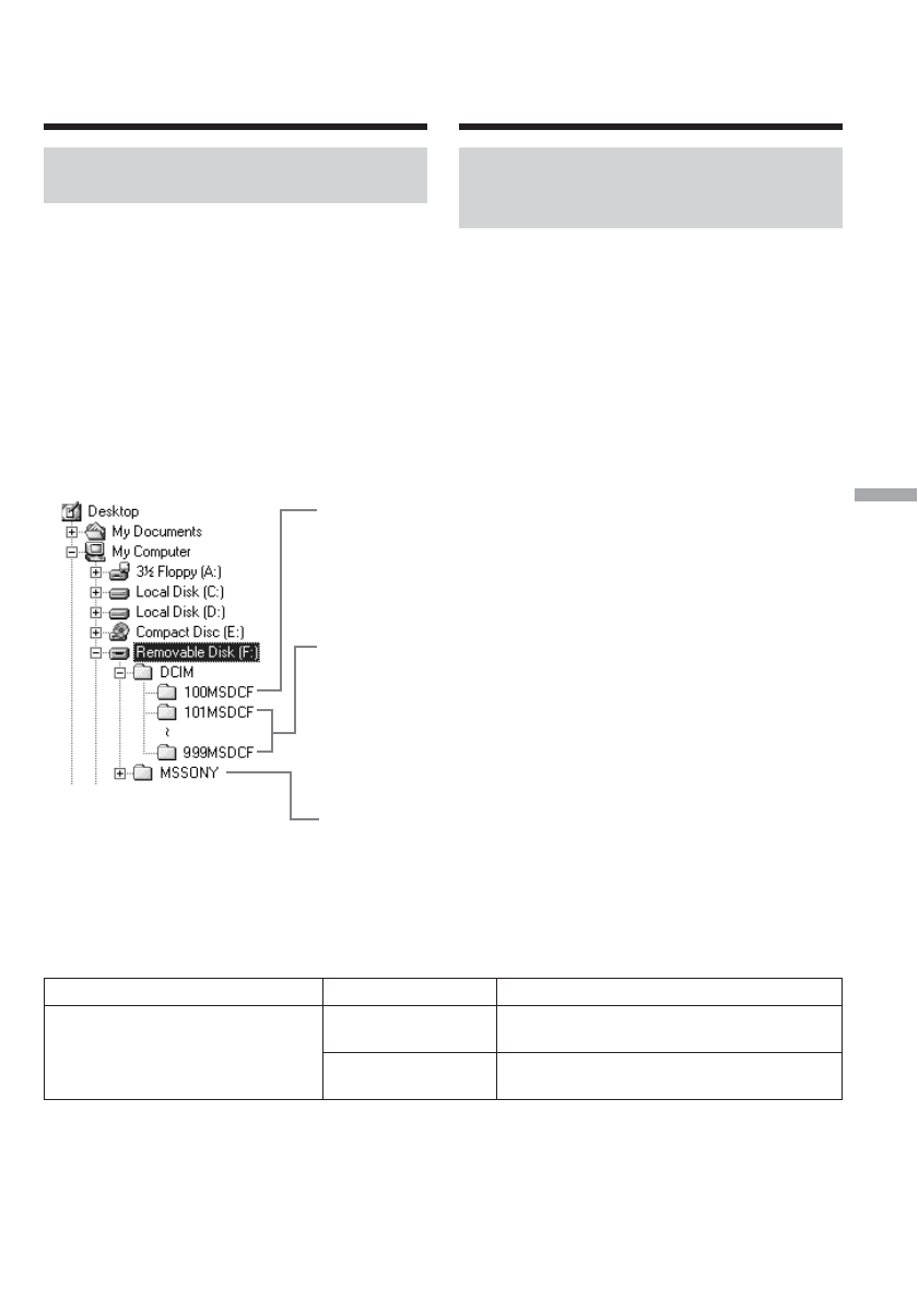
Места хранения файлов
изображений и файлы
изображений
Данные изображений, записанных с помощью
Вашей видеокамеры, хранятся в папке
“Memory Stick”.
Значения имен файлов таковы.
ssss
обозначает любое число в диапазоне от 0001
до 9999.
Пример: Для пользователей Windows
Me
(Устройство, представляющее Вашу
видеокамеру – [F:])
Содержание
- 2 ВНИМАНИЕ
- 6 Русский; Основные функции
- 7 Прочие применения; Установке по умолчанию соответствует положение; • Вы можете получать доступ в
- 10 Оглавление
- 11 Операции с “Memory Stick”
- 16 Руководство по быстрому запуску; Руководство по быстрому запуску – Запись на ленту; Подсоединение сетевого шнура; Для извлечения кассеты; Примечание; Установка кассеты
- 17 Запись изображения на ленту; Видоискатель
- 18 Установка “Memory Stick”; Пока лампочка доступа горит или мигает; Лампочка доступа
- 19 Установите; Запись неподвижных изображений на “Memory Stick”
- 20 Gäller endast DCR-TRV80E; Skillnader mellan modeller/
- 21 A n g å e n d e d e n n a b r u k sa n v i sn i n g
- 22 • LCD-skärmen och sökaren är t illverkade med; • Не допускайте, чтобы Ваша видеокамера
- 23 qa
- 24 Skjut batteriet neråt tills det klickar till.; Hu r b a t t e r i e t t a s l o ss; Tryck in och håll BATT intryckt och dra; Установка батарейного блока; Для снятия батарейного блока; Поднимите видоискатель.; St e g 1 Fö r b e re d e l se a v
- 25 St e g 1 Fö r b e r e d e l se a v; normal; Зарядка батарейного блока; штекера постоянного тока был; нормальная зарядка; будет завершена. Для; Пункт 1 Подготовка источника
- 26 Ef t e r a v sl u t a d l a d d n i n g; После зарядки батарейного блока; C для зарядки полностью; La d d n i n g st i d e r /; Батарейный блок
- 27 I n sp e l n i n g st i d e r /; Inspelning med hjälp av; Up p sp e l n i n g st i d e r /; Uppspelningst id med; * Приблизительное время в минутах при; C. Срок службы батарейного блока будет
- 28 – В батарейном блоке имеется; Информация о батарейном блоке
- 29 Anmärkningar; ПРЕДОСТЕРЕЖЕНИЕ; • Питание сетевого адаптера переменного
- 30 omkring; Пункт 2 Установка; около трех месяцев
- 31 FN; St e g 2 I n st ä l l n i n g a v d a t u m o ch; Å t e r g å n g t i l l f u n k t i o n sl ä g e t ( FN ); När videokameran ska användas ut omlands; Videokamerans klocka har ett 24-timmars; Пункт 2 Установка даты и; Установите опцию SUMMERTIME в; Примечание по индикатору времени
- 32 Klockan kan enkelt ställas om till gällande; Ti d ssk i l l n a d e r i v ä r l d e n; Разница мирового времени
- 33 St e g 3 A n v ä n d n i n g a v
- 34 A n n u l l e r i n g a v ä n d r a d e i n st ä l l n i n g a r; Tryck på; Fu n k t i o n sk n a p p a r so m v i sa s; EXPOSURE; När st römbryt aren POW ER st år i läget VCR; DATA CODE; St e g 3 A n v ä n d n i n g a v; Для возврата к индикации FN; Нажмите кнопку; Нажмите кнопку; Чтобы экранные индикации исчезли
- 35 Во время записи в память; Примечания; • При использовании сенсорной панели; При выполнении каждого пункта; Над пунктом появляется зеленая полоса.; Если пункты не доступны
- 36 Переключатель LOCK; Vi d e o i n sp e l n i n g; Запись – Основные положения; Запись изображения
- 37 V i d e o i n sp e l n i n g; Anmärkning gällande inspelning; Примечание по режиму записи; дольше по; Для обеспечения плавного перехода; – При замене батарейного блока установите; Запись с помощью таймера самозапуска
- 38 Inspelningshast ighet /; Anmärkning gällande låsomkopplaren LOCK
- 39 Angående t idskoden; Ef t e r i n sp e l n i n g; Код времени; После выполнения записи; Снимите источник питания.
- 40 Ju st e r i n g a v LCD -p a n e l e n; Kontrollera att LCD-panelen har öppnats till 90; Sökaren kopplas automatiskt ur vid användning; Vid visning av bilden på LCD-skärmen; LCD-panelen kan vridas runt och fällas in mot; Регулировка экрана ЖКД
- 41 Ta g n i n g m e d sp e g e l v i sn i n g; Angående bilden vid spegelvisning; Съемка в зеркальном режиме; Поверните панель ЖКД на 180 градусов.; Изображение в зеркальном режиме.
- 42 Задняя подсветка экрана ЖКД; На записанное изображение это не повлияет.; Полоса индикатора
- 43 Ju st e r i n g a v sö k a r e n; Bakgrundsbelysning i sökaren; Регулировка видоискателя; Задняя подсветка видоискателя
- 45 Zo o m n i n g; Zoomning st örre än 10; Наезд видеокамеры более 10
- 46 Hu r m o t l j u sk o m p e n se r i n g k o p p l a s u r; Angående t agning av bakif rån upplyst a mot iv; Нажмите кнопку BACK LIGHT еще раз.; BACK LIGHT
- 47 Hur Night Shot kopplas ur; Излучатель подсветки для ночной съемки
- 48 A n v ä n d n i n g a v N i g h t Sh o t -l j u s; Hur Color Slow Shut t er kopplas ur
- 49 Angående Night Shot -ljus; затвором; Подсветка ночной съемки
- 50 Sö k n i n g e f t e r sl u t e t; Angående sökning ef t er slut et; Нажмите кнопку END SCH еще раз.; Функция поиска конца
- 51 Sö k n i n g f ö r ö v e r sp e l n i n g; – : для продвижения назад; Просмотр записи; Нажмите кратковременно сторону
- 52 — Up p sp e l n i n g – Gr u n d e r —
- 53 Om st römmen lämnas påslagen en lång st und; Для перемотки ленты назад; Во время воспроизведения нажмите кнопку; Up p sp e l n i n g a v e t t b a n d
- 54 Olika inst ällningar/
- 55 Angående olika inst ällningar; Ol i k a u p p sp e l n i n g ssä t t; A n v ä n d n i n g a v p e k p a n e l e n; Воспроизведение ленты; Различные установки; Использование сенсорной панели
- 56 Fö r a t t se e n b i l d r u t a i t a g e t; Angående bandmanövreringsknappar; Кнопки видеоконтроля
- 57 När et t band spelas upp baklänges; Замедленное воспроизведение
- 59 Visning av skärmindikeringar på en t v-skärm; Только модели со знаком; TV
- 60 Tryck in PHOTO helt .; В режиме записи на ленту; Нажмите кнопку PHOTO сильнее.
- 61 Подробные сведения приведены на стр. 130.
- 62 I n sp e l n i n g p å e t t b a n d
- 63 Ti m e r st y r d i n sp e l n i n g sst a r t; Запись по таймеру самозапуска; • Режим записи по таймеру самозапуска
- 64 Välj läget OUTDOOR (
- 65 M a n u e l l i n st ä l l n i n g a v v i t b a l a n s; Vid inspelning under lysrörsbelysning; – Вы переносите Вашу видеокамеру из; В режиме HOLD; помещения наружу или наоборот.
- 66 или на обычном телевизоре
- 67 A n v ä n d n i n g a v b r e d b i l d sl ä g e; • В широкоэкранном режиме Вы не можете
- 68 BOUNCE
- 69 Hu r i n t o n i n g /u t t o n i n g k o p p l a s u r; Нажмите индикацию нужного режима.; Использование функции фейдера; FADER
- 70 “Memory Stick”; Примечание по функции BOUNCE; установках меню
- 71 : Цвет и яркость изображения; SEPIA; Выберите опцию P EFFECT в
- 73 Vad som kan just eras
- 75 SPOTLIGHT
- 76 или; • Следующие функции не работают в режиме
- 77 EXPO–
- 78 SPOT
- 79 Ручная фокусировка; FOCUS
- 80 M a n u e l l sk ä r p e i n st ä l l n i n g; Efter att EXPANDED F under; О расширенном фокусе; Для точной фокусировки; Информация о фокусном расстоянии
- 82 I n t e r v a l l i n sp e l n i n g; Пример; REC TIME
- 83 Hu r i n t e r v a l l i n sp e l n i n g k o p p l a s u r; Ställ INT. REC i läget OFF i menyinställningarna.; Запись с интервалами; Для отмены записи с интервалами
- 84 Hu r b i l d r u t e i n sp e l n i n g k o p p l a s u r; Выберите опцию FRAME REC в; Для отмены записи монтажного кадра
- 85 Hu r p r o g r e ssi v i n sp e l n i n g k o p p l a s u r; Anmärkning gällande progressiv inspelning; Нажмите кнопку PRGRE REC.; Примечание о прогрессивном режиме записи
- 86 на ленту или в режиме ожидания записи
- 88 A n v ä n d n i n g a v sö k a r e n; Использование видоискателя; Чтобы кнопки на экране ЖКД исчезли
- 89 • Вы не можете видоизменять эпизоды от
- 91 Hu r b a n d -PB ZOOM k o p p l a s u r; Сторона T : Увеличивает масштаб; Для отмены функции PB ZOOM ленты; M ot orzoomomkopplare/
- 92 Изображения в режиме PB ZOOM ленты
- 94 Före manövrering; Hu r sö k n i n g a v b r y t s; Hur t it lar läggs på; Для отмены поиска; Для наложения титра
- 95 Перед выполнением операции
- 97 VIDEO; — Re d i g e r i n g —; Ba n d k o p i e r i n g; A n sl u t n i n g m e d l j u d /v i d e o k a b e l; Монтаж; Перезапись ленты; Подсоединение к КВМ; или MICROMV
- 98 A n sl u t n i n g m e d i .LI N K-k a b e l; Ko p i e r i n g a v e t t b a n d; • Установите опцию DISPLAY в; Интерфейс DV
- 99 N ä r b a n d e t h a r k o p i e r a t s k l a r t; När videoapparat en har en S-videokoppling; Если Вы закончили перезапись ленты; Если Ваш КВМ монофонического типа; • Записанное изображение будет
- 100 Изменить порядок
- 101 St e g 1 : A n sl u t n i n g t i l l; Выберите опцию VIDEO EDIT в
- 102 Välj PAUSEMODE och tryck sedan på
- 103 КВМ
- 104 Anmärkning gällande IR SETUP-koden; Digital programredigering kan inte utföras på en; Angående IR SETUP-koden; IR SETUP-koden lagras i videokamerans minne.
- 105 St e g 3 : Ju st e r i n g a v; • После проверки кода в пункте “О коде IR; синхронизации КВМ
- 107 Å t g ä r d 1 : Sk a p a n d e a v e t t
- 108 Hu r sk a p a n d e a v p r o g r a m a v sl u t a s; Hu r e t t i n st ä l l t p r o g r a m r a d e r a s; Hur radering annulleras; Для завершения создания программы; Вы не можете устанавливать точки IN и OUT.; Для отмены стирания
- 109 Ra d e r i n g a v sa m t l i g a p r o g r a m; Hur radering av samt liga program annulleras; Å t g ä r d 2 : Ge n o m f ö r a n d e a v; Стирание всех программ; Для отмены стирания всех программ; Действие 2: Выполнение
- 110 Индикатор; När inget program har st ällt s in; går det inte att trycka på START.; Если программа не была установлена; Вы не сможете нажать кнопку START.
- 113 N ä r i n sp e l n i n g e n ä r k l a r
- 114 • Перед выполнением записи убедитесь, что
- 115 Лента до монтажа
- 117 På l ä g g n i n g a v l j u d; встроенного микрофона
- 118 Передача сигнала
- 119 Аудиоаппаратура
- 120 для начала
- 121 N ä r f j ä r r k o n t r o l l e n a n v ä n d s; Ljudpåläggning kan int e ut f öras i f öljande f all:
- 122 Выберите опцию AUDIO MIX в
- 123 VACATION
- 124 Påläggning av egna t it lar
- 125 Ra d e r i n g a v t i t l a r; Стирание титра; В пункте 5 выберите опцию CANCEL.
- 127 Sk a p a n d e a v e g n a t i t l a r; Hur et t t ecken raderas; Для ввода пробела
- 128 När en kasset t innehåller pålagda t it lar; Для стирания символа
- 130 — Fu n k t i o n e r f ö r ” M e m o r y St i ck ” —; Fi l f o r m a t; Typiska f ilnamn f ör bilddat a; Формат файлов; Типичное имя файла данных изображения
- 131 På baksidan av en ”M emory St ick”
- 134 был; Извлечение “Memory Stick”; Слегка нажмите “Memory Stick” один раз.; • Если Вы с усилием вставите “Memory Stick”; Если лампочка доступа горит или мигает
- 135 V a l a v b i l d k v a l i t e t f ö r st i l l b i l d e r; Inst ällning; По умолчанию установлен режим FINE.; Установка
- 136 V a l a v b i l d st o r l e k f ö r st i l l b i l d e r; M i n n e sb e h o v f ö r st i l l b i l d e r; Bildkvalit et; V a l a v b i l d k v a l i t e t o ch b i l d st o r l e k
- 137 По умолчанию выбирается размер 320
- 138 St i l l b i l d e r /; Rö r l i g a b i l d e r /; Размер изображения
- 139 Имя папки, в которую выполняется запись; перестанет мигать, а затем
- 141 Непрерывная запись изображений; Режим NORMAL; изображений размером 640; Режим HIGH SPEED; Режим EXP BRKTG
- 143 I n sp e l n i n g a v b i l d e r m e d b l i x t
- 145 A n g å e n d e HOLOGRA M A F
- 148 Вы не можете записывать звук с ленты.; Титры; Вы не можете записывать титры.
- 149 (Цветовая рирпроекция
- 150 strömbrytaren POWER står i läget CAMERA.; Синий фон
- 151 Angående provbilder
- 152 Hu r M EM ORY M I X k o p p l a s u r; Для отмены установки MEMORY MIX
- 153 Angående st illbilders bildst orlek; Размер неподвижных изображений
- 154 Hu r i n t e r v a l l f o t o g r a f e r i n g k o p p l a s u r; Для отмены фотосъемки с интервалами; I n t e r v a l l f o t o g r a f e r i n g; Фотосъемка с записью в память; PHOTO
- 155 Hu r i n sp e l n i n g a v b r y t s; Нажмите кнопку START/STOP; Для остановки записи; Доступная длительность записи на “Memory Stick”
- 157 I n sp e l n i n g a v e n st i l l b i l d
- 158 Для отмены таймера самозапуска
- 161 Sk a p a n d e a v p r o g r a m; Создание программы; • Вы не можете перезаписывать титры,; На незаписанном участке ленты
- 162 Under pågående skapande av et t program; Во время создания программы; Для остановки перезаписи; END для окончания
- 164 Sk a p a n d e a v e n n y m a p p; Создание новой папки; Выберите опцию NEW FOLDER в; Замена папки записи
- 165 V a l a v e n i n sp e l n i n g sm a p p; Выбор папки для записи; Ha n t e r i n g a v i n sp e l n i n g sm a p p a r
- 166 Hu r m i n n e sb i l d v i sn i n g k o p p l a s u r; När en mapp är t om
- 167 Angående inspelningsinf ormat ion; Данные записи
- 169 N X
- 170 Up p sp e l n i n g a v ö n sk a t a v sn i t t; Om inspelningst iden är f ör kort; Если продолжительность записи невелика
- 171 Angående inspelningsdat um/ t id; Номер папки
- 172 Нажмите кнопку PB FOLDR.
- 173 Hu r m i n n e s-PB ZOOM k o p p l a s u r; M otorzoomomkopplare/
- 174 Функция PB ZOOM памяти не работает.
- 175 Hu r v i sn i n g a v b i l d sp e l k o p p l a s u r
- 176 исчезнет с изображения.; INDEX; MARK
- 177 Ra d e r i n g a v u t v a l d a b i l d e r; • Для удаления защищенного изображения; DEL
- 178 Ra d e r i n g a v b i l d e r – D ELETE
- 179 Ra d e r i n g a v sa m t l i g a b i l d e r; M edan indikeringen DELETING visas; Выберите опцию DELETE ALL в; Удаление всех изображений; Вы не сможете удалить папки.
- 181 Angående rörliga bilder; Движущиеся изображения
- 184 Порт USB
- 185 A n g å e n d e ” M e m o r y St i ck ”; • Надлежащее функционирование “Memory; Программное обеспечение; • В зависимости от Вашего программного; Связь с персональным компьютером
- 186 на
- 187 Центральный процессор:; DirectX 8.0a или более поздняя версия; Акустическая система:; 4 Мб или более
- 189 I n st a l l a t i o n a v USB-d r i v r u t i n e n; Выберите на экране опцию “Handycam”.
- 190 • Драйвер USB будет зарегистрирован
- 191 I n st a l l a t i o n a v I m a g e Tr a n sf e r; Выберите язык для установки.
- 192 I n st a l l a t i o n a v I m a g e M i x e r
- 193 Angående albumet M EM ORY M IX
- 197 W indow s 98SE; Välj och radera de understrukna enheterna
- 198 Annat operat ivsyst em:
- 199 Visning av bilder inspelade på et t band
- 201 Klicka på; I n f å n g n i n g a v st i l l b i l d e r; Ввод неподвижных изображений
- 205 • Требуется персональный компьютер,
- 206 Up p sp e l n i n g a v v i d e o -CD -sk i v o r; Воспроизведение видео КД; sss; Созданные видео КД
- 207 Hur den direkt anslut na hjälpen st ängs; Vid f rågor angående ImageM ixer
- 208 Кнопка импорта
- 209 • Для просмотра изображений “Memory Stick”
- 211 Папка; ssss
- 213 inst alleras
- 214 Щелкните
- 215 Klicka på ”OK”, när ett meddelande visas.
- 216 V i sn i n g a v b i l d e r; Просмотр изображений
- 219 После ввода изображений и звука; • Вам необходимо программное обеспечение; Если компьютер оснащен разъемом USB
- 220 – Только модель DCR-TRV80E; Нажмите кнопку NETWORK.; Up p k o p p l i n g p å n ä t e t; Использование сетевой функции; Лампочка; – Gä l l e r e n d a st D CR-TRV 8 0 E
- 221 N ä r p e k p e n n a n h a r a n v ä n t s f ä r d i g t; После использования пера
- 222 A n v ä n d n i n g so m f j ä r r k a m e r a; Функция пересылки изображения; Нажмите кнопку IMAGE TRANS.
- 223 — Eg e n a n p a ssn i n g a v v i d e o k a m e r a n —; Изменение установок меню
- 235 регулировки скорости срабатывания затвора.; Примечания по опциям RED EYE R и FLASH LVL; Выбор установок режима по каждой опции; является установкой по умолчанию.
- 236 Примечания по функции устойчивой съемки; функцию устойчивой съемки.; В случае отмены функции устойчивой съемки; Появится индикатор
- 237 Примечание по NTSC PB; приблизительно на 10 процентов в течение записи.
- 238 Если Вы выберете режим качества изображения
- 239 * Имя папки отображается как; Примечания о форматировании; Stick” установлен в положение LOCK.
- 241 Примечания о режиме LP; баланс в установке AUDIO MIX.
- 242 Только европейские модели; Примечания о режиме DEMO MODE
- 244 При съемке близко расположенного объекта; OTHERS
- 256 В режиме записи; Возможная неисправность; Разновидности неисправностей и методы их устранения
- 261 • Вы, возможно, не сможете воспроизводить изображения в
- 264 Вероятная причина и/или метод устранения
- 265 Предупреждающие индикаторы; может
- 266 Только модель DCR-TRV80E; Предупреждающие сообщения
- 267 — Öv r i g i n f o r m a t i o n —; A n v ä n d b a r a k a sse t t e r; V a l a v k o r r e k t k a sse t t y p; Дополнительная информация; Выбор типов кассет
- 268 A n g å e n d e u p p sp e l n i n g; Метка; Это метка миниатюрных кассет; Во время воспроизведения; При воспроизведении; Используемые кассеты
- 269 A n g å e n d e l j u d l ä g e n
- 270 Hu r e t i k e t t e r k l i st r a s p å e n k a sse t t; При прикреплении метки на кассету
- 271 • Перед началом использования Вашей
- 272 Hu r b a t t e r i e t a n v ä n d s e f f e k t i v t; О батарейном блоке “InfoLITHIUM”
- 273 Hu r b a t t e r i e r b ö r f ö r v a r a s; Как хранить батарейный блок; • Если батарейный блок не используется; Срок службы батарейного блока; • Срок службы батарейного блока ограничен.
- 274 A n g å e n d e i .LI N K
- 275 Öv e r f ö r i n g sh a st i g h e t m e d i .LI N K
- 276 Бразилия; Система NTSC
- 277 Конденсация влаги; Примечание по конденсации влаги
- 278 A n g å e n d e u n d e r h å l l; Re n g ö r i n g a v v i d e o h u v u d e t; Как предотвратить конденсацию влаги; Очистка видеоголовки
- 279 Anmärkning gällande videohuvudet; A n g å e n d e r e n g ö r i n g a v LCD -sk ä r m e n; omkring t re; Очистка экрана ЖКД; примерно через три; , если Вы вообще не будете
- 280 Прикоснитесь к индикации; • Если Вы не нажмете нужное место, начните
- 281 Fö r si k t i g h e t så t g ä r d e r; A n g å e n d e d r i f t a v v i d e o k a m e r a n; Меры предосторожности; Эксплуатация видеокамеры
- 283 Перезаряжаемый батарейный блок
- 284 A n m ä r k n i n g g ä l l a n d e t o r r b a t t e r i e r; Om bat t eriläckage uppst år; Примечание о сухих батарейках; – Не используйте батарейки, в которых
- 287 Технические характеристики; Видеокамера
- 289 — Sn a b b r e f e r e n s —; På v i d e o k a m e r a n; Högt alare; Observera att samtliga inställningar (DCR-; Spak f ör inst ällning av sökarlinsen
- 290 I d e n t i f i e r i n g a v d e l a r o ch r e g l a g e; Kontrollera att stativets skruv är kortare än
- 291 для видеокамеры и обеспечивает
- 292 • Держатель для установки вспомогательных
- 293 LANC; О лампочке
- 294 Knappar f ör minnesmanövrering; qf
- 295 Hu r f j ä r r k o n t r o l l e n f ö r b e r e d s; Anmärkningar gällande f järrkont rollen; • Направляйте датчик дистанционного
- 297 Denna indikering visas endast när blixten
- 299 Алфавитный указатель; У – Я












