Видеокамеры Sony DCR-TRV17E - инструкция пользователя по применению, эксплуатации и установке на русском языке. Мы надеемся, она поможет вам решить возникшие у вас вопросы при эксплуатации техники.
Если остались вопросы, задайте их в комментариях после инструкции.
"Загружаем инструкцию", означает, что нужно подождать пока файл загрузится и можно будет его читать онлайн. Некоторые инструкции очень большие и время их появления зависит от вашей скорости интернета.

240
Op e r a t i o n i n d i ca t o r s
1
Casset t e memory indicat or
(p. 34, 213)
2
Remaining bat t ery t ime indicat or
(p. 34)
3
Zoom indicat or
(p. 33)
/ Exposure indicat or
(p. 66)
/ Dat a f ile name indicat or
(DCR-TRV17E only) (p. 162)
4
Digit al ef f ect indicat or
(p. 61)
/ M EM ORY
M IX indicat or
(DCR-TRV17E only) (p. 162)
/
FADER indicat or
(p. 56)
5
16:9W IDE indicat or
(p. 55)
6
Pict ure ef f ect indicat or
(p. 59)
7
Dat a code indicat or
(p. 43)
8
LCD bright indicat or
(p. 31)
/ Volume
indicat or
(p. 41)
/ Dat e indicat or
(p. 34)
/ Time
indicat or
(p. 34)
9
PROGRAM AE indicat or
(p. 63)
0
Backlight indicat or
(p. 35)
qa
St eadyShot of f indicat or
(p. 122)
qs
M anual f ocus/ Inf init y indicat or
(p. 67)
qd
Recording mode indicat or
(p. 34, 126)
qf
STBY/ REC indicat or
(p. 28)
/ Video cont rol
mode indicat or
(p. 44)
/ Image size indicat or
(DCR-TRV17E only) (p. 142)
/ Image qualit y
mode indicat or
(DCR-TRV17E only) (p. 141)
1 2 0 m i n
S T B Y
0 : 1 2 : 3 4
n
i
m
2
1
+
–
S T I L L
1 6 : 9 W I D E
N E G . A R T
O
T
U
A
B
W
A
0
5
F 1. 7
1 6 B I T
1 0 0 - 0 0 0 1
A / V
t
D V
Z E R O
S E T
M E M O R Y
E N D
S E A R C H
1
2
3
4
5
6
7
8
9
q;
qa
qs
qf
qd
qg
qh
qk
qj
ql
w;
wf
ws
wd
wg
wa
wj
wh
2
wk
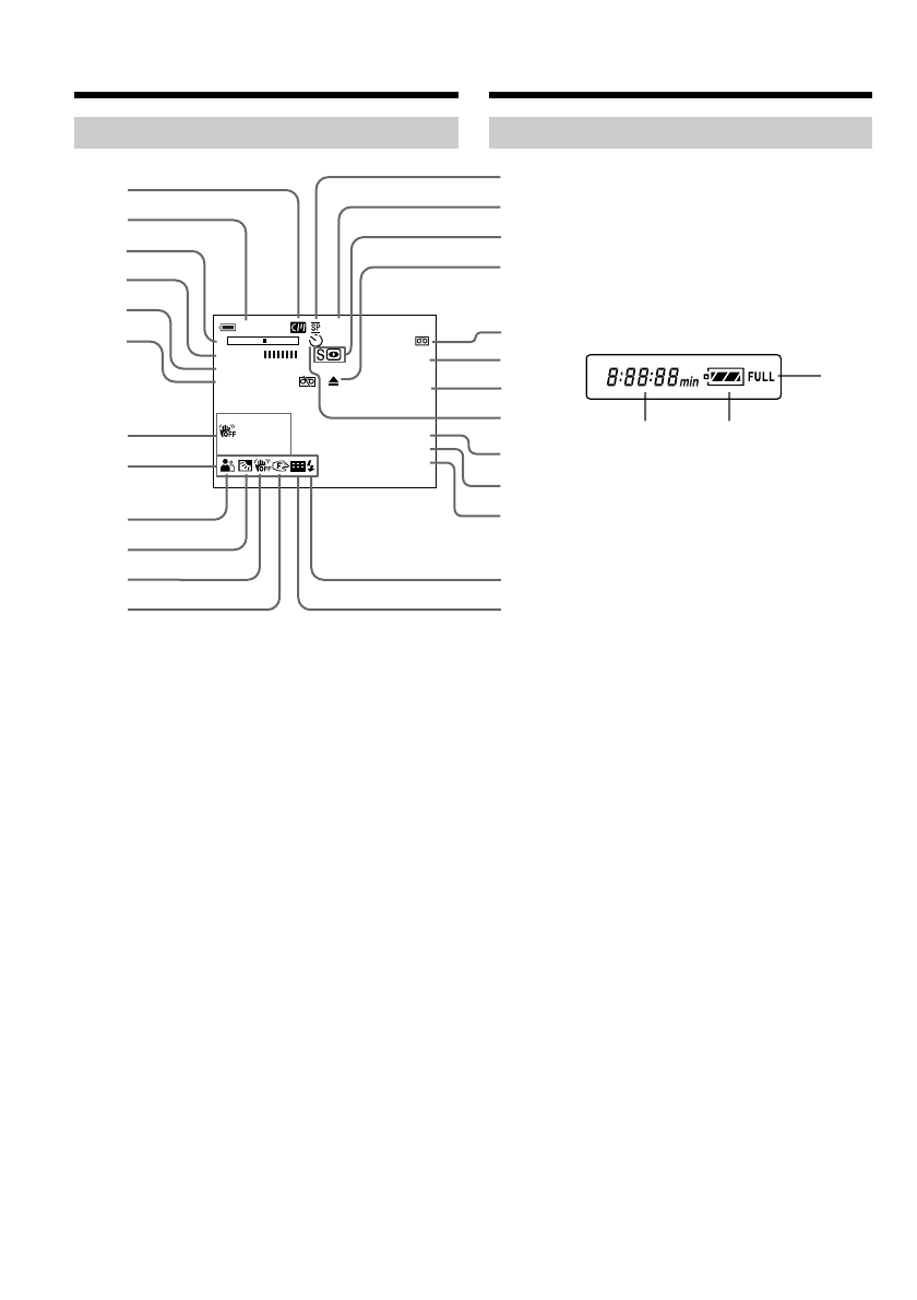
I d e n t i f y i n g t h e p a r t s a n d co n t r o l s
Обозначение частей и регуляторов
Рабочие индикаторы
1
Индикатор кассетной памяти
(стр. 34, 213)
2
Индикатор оставшегося времени заряда
батарейного блока
(стр. 34)
3
Индикатор наезда
(стр. 33)
/индикатор
экспозиции
(стр. 66)
/индикатор имени
файла данных
(только модель DCR-
TRV17E) (стр. 162)
4
Индикатор цифрового эффекта
(стр. 61)
/
индикатор MEMORY MIX
(только модель
DCR-TRV17E) (стр. 162)
/индикатор
FADER
(стр. 56)
5
Индикатор 16:9WIDE
(стр. 55)
6
Индикатор эффекта изображения
(стр. 59)
7
Индикатор кода данных
(стр. 43)
8
Индикатор яркости ЖКД
(стр. 31
)/
индикатор громкости
(стр. 41)
/индикатор
даты
(стр. 34)
/индикатор времени
(стр. 34)
9
Индикатор PROGRAM AE
(стр. 63)
q;
Индикатор задней подсветки
(стр. 35)
qa
Индикатор выключения функции
устойчивой съемки
(стр. 130)
qs
Индикатор фокусировки вручную/
бесконечность
(стр. 67)
qd
Индикатор режима зписи
(стр. 34, 134)
qf
Индикатор STBY/REC
(стр. 28)
/индикатор
режима видеоконтроля
(стр. 44)
/
индикатор размера изображения
(только
модель DCR-TRV17E) (стр. 142)
/индикатор
режима качества изображения
(только
модель DCR-TRV17E) (стр. 141)
Содержание
- 2 En g l i sh; camcorder. With your Digital; W ARNING; M e m o r y St i ck; ПРЕДУПРЕЖДЕНИЕ
- 4 Русский; Основные функции; Запись изображений на Вашем компьютере; • Цифровой вариообъектив (стр. 33) Установкой по умолчанию является
- 5 Только модель DCR-TRV17E
- 8 Оглавление
- 9 Дополнительная информация
- 12 Руководство по быстрому запуску; получения более подробной информации.; Установка кассеты; EJECT в
- 13 Запись изображения; ПРИМЕЧАНИЕ
- 14 — Ge t t i n g st a r t e d —; Usi n g t h i s m a n u a l; — Подготовка к эксплуатации —; Intelligent accessory shoe/
- 15 N o t e o n Ca sse t t e M e m o r y
- 16 • Do not let your camcorder get wet. Keep your
- 17 I n st a l l i n g t h e b a t t e r y p a ck; To r e m o v e t h e b a t t e r y p a ck; Lift up the viewfinder.; If you use t he large capacit y bat t ery pack; Уcтaнoвка батарейного блока; Поднимите видоискатель вверх.; Поднимите видоискатель вверх.
- 18 Ch a r g i n g t h e b a t t e r y p a ck; Connect the mains lead to the wall socket.; normal charge; is completed. To fully charge; St e p 1 Pr e p a r i n g t h e p o w e r; Пункт 1 Подготовка источника; нормальная зарядка; завершена. Для полной
- 19 A f t e r ch a r g i n g t h e b a t t e r y p a ck; Not e; “FULL” appears in the display window.; Remaining bat t ery t ime indicat or; “– – – min” appears in the display window.; После зарядки батарейного блока; Примечание; Ch a r g i n g t i m e /; Батарейный блок
- 20 St e p 1; Re co r d i n g t i m e /; Recording w it h; * Приблизительное время непрерывной
- 21 Pl a y i n g t i m e /; Playing t ime
- 22 W hat is ”Inf oLITHIUM ”?
- 23 Co n n e ct i n g t o a w a l l so ck e t; Connect the mains lead to a wall socket.; PRECAUTION; • Place the AC power adaptor near a wall socket.; Using a car bat t ery; ПРЕДОСТЕРЕЖЕНИЕ; • Расположите сетевой адаптер переменного
- 24 Turn the SEL/PUSH EXEC dial to select; Пункт 2 Установка даты
- 25 St e p 2 Se t t i n g t h e d a t e a n d t i m e; The year changes as f ollow s:; Пункт 2 Установка даты и; Если Вы не установите дату и время
- 26 Install the power source.; To e j e ct a ca sse t t e; Пункт 3 Установка; Установите источник питания.; Для извлечения кассеты
- 27 St e p 3 I n se r t i n g a ca sse t t e; Do not press EDITSEARCH.; Пункт 3 Установка кассеты; Не нажимайте кнопку EDITSEARCH.
- 28 — Re co r d i n g – Ba si cs —; Re co rd i n g a p i ct u re; Your camcorder automatically focuses for you.; — Запись – Основные положения —; Микрофон
- 29 Not es; in the LP mode on one tape.; Примечания
- 30 Recording dat a; A d j u st i n g t h e LCD scr e e n; Xz; Данные записи; Регулировка экрана ЖКД; Индикатор STBY появляется в виде
- 31 LCD screen backlight; The recorded picture will not be affected.; A f t e r r e co r d i n g; M ENU; Задняя подсветка экрана ЖКД; Это не повлияет на записанное изображение.; После записи
- 32 View f inder backlight; Задняя подсветка видоискателя
- 33 При выполнении съемки близко от объекта; • Цифровой вариообъектив начинает работать,; Usi n g t h e zo o m f e a t u r e; To use zoom great er t han 10
- 34 The indicators are not recorded on tapes.; Индикаторы не записываются на ленту.
- 35 indicator appears on the screen.; Night Shot Light emit t er/; появится на экране. Для; BACK LIGHT
- 36 Usi n g Su p e r N i g h t Sh o t; и “NIGHTSHOT” будут; • Не используйте функцию ночной съемки в; Подсветка для ночной съемки
- 37 Se l f -t i m e r r e co r d i n g; To st o p t h e co u n t d o w n; Для остановки обратного отсчета
- 39 Ch e ck i n g t h e re co rd i n g; EN D SEA RCH; You can search for the next recording start point.; END; Проверка записи; END SEARCH; кнопки
- 40 Re c Re v i e w; You can check the last recorded section.; End search f unct ion; The end search function may not work correctly.; Просмотр записи; Нажмите на мгновение сторону –; Функция поиска конца
- 41 — Pl a y b a ck – Ba si cs —; Pl a y i n g b a ck a t a p e; To st o p p l a y b a ck; — Воспроизведение – Основные положения —; Для остановки воспроизведения
- 42 W hen monit oring on t he LCD screen; Make sure that the LCD panel is set vertically.; Usi n g t h e d a t a co d e f u n ct i o n; Use the Remote Commander for this operation.; Воспроизведение ленты; При контроле на экране ЖКД; Использование функции кода данных; различные установки; DISPLAY
- 43 Различные установки; Not t o display various set t ings
- 44 To a d v a n ce t h e t a p e; Для ускоренной перемотки ленты вперед
- 45 To v i e w t h e p i ct u r e a t d o u b l e sp e e d; In t he various playback modes; В различных режимах воспроизведения
- 47 If your TV or VCR has an S video jack; Set the POWER switch to VCR.; V i e w i n g t h e r e co r d i n g o n TV; Перед началом работы; Нажмите кнопку; SUPER LASER LINK
- 48 If you t urn t he pow er of f; • You can turn on the TV automatically when; Если Вы выключите питание
- 49 — A d v a n ce d Re co r d i n g Op e r a t i o n s —; • During tape photo recording, you cannot; — Усовершенствованные операции съемки —
- 51 To ca n ce l se l f -t i m e r r e co r d i n g; Запись по таймеру самозапуска
- 52 Pr i n t i n g t h e st i l l p i ct u r e; LINE IN; Передача сигнала
- 53 in the; фотостудия
- 54 W hen you record under f luorescent light ing; • Вы вынесли Вашу видеокамеру на улицу из; В режиме фиксации баланса белого; дамашнего помещения или наоборот.
- 55 Usi n g t h e w i d e m o d e; The picture; To ca n ce l t h e w i d e m o d e; Set 16:9WIDE to OFF in the menu settings.; During recording; или на; Во время записи
- 56 M ONOTONE; Fade in only; Usi n g t h e f a d e r f u n ct i o n; FADER; Только введение изображения
- 57 To ca n ce l t h e f a d e r f u n ct i o n; Использование функции фейдера; При введении изображения; Для отмены функции фейдера
- 58 You cannot use the fader function.; установках меню
- 59 To ca n ce l t h e p i ct u r e e f f e ct f u n ct i o n; W hen you t urn t he pow er of f; : Цвет и яркость изображения; SEPIA; : Яркость света будет более
- 61 It ems t o be adjust ed
- 62 To ca n ce l t h e d i g i t a l e f f e ct f u n ct i o n
- 63 Spot light
- 64 Usi n g t h e PROGRA M A E f u n ct i o n; • Так как Ваша видеокамера настроена для
- 65 Even if t he PROGRAM AE f unct ion is select ed; You can adjust the exposure.; Даже если выбрана функция PROGRAM AE; Вы можете отрегулировать экспозицию.
- 66 EXPOSURE; ночные сцены) с большей достоверностью; NIGHTSHOT в положение ON.
- 67 Fo cu si n g m a n u a l l y; To r e t u r n t o t h e a u t o f o cu s m o d e; To f ocus precisely; Фокусировка вручную; Для съемки удаленных объектов; Для точной фокусировки
- 68 Время записи; Пример
- 69 I n t e r v a l r e co r d i n g; Запись с интервалами
- 70 To ca n ce l t h e i n t e r v a l r e co r d i n g; On recording t ime; Для отмены записи с интервалами; • Установите пункт INT. REC в положение; Относительно времени записи
- 71 Переместите объект и повторите пункт 6.
- 72 To ca n ce l t h e cu t r e co r d i n g; Not es on cut recording; if you use this function continuously.; Примечания к записи монтажных кадров
- 73 — A d v a n ce d Pl a y b a ck Op e r a t i o n s —; in the menu settings; Set P EFFECT to OFF in the menu settings.; • You cannot process the picture that is input; — Усовершенствованные операции воспроизведения —; в установках меню; • Вы не можете обработать изображение,
- 74 Set D EFFECT to OFF in the menu settings.; Для отмены функции цифрового эфекта
- 75 • Вы не можете обрабатывать эпизоды,
- 76 appears on; To ca n ce l t h e PB ZOOM f u n ct i o n; :Изображение перемещается влево; Для отмены функции PB ZOOM; Нажмите кнопку PB ZOOM.; – Установка переключателя POWER в; Изображения в режиме PB ZOOM
- 78 Bef ore operat ion; To st o p se a r ch i n g; Для остановки поиска
- 79 If you use a t ape w it hout casset t e memory
- 83 In t he; На индикаторе
- 84 Sca n n i n g p h o t o; To st o p sca n n i n g; Фотосканирование; Для остановки сканирования
- 85 — Ed i t i n g —; D u b b i n g a t a p e; Usi n g t h e A /V co n n e ct i n g ca b l e; • Set DISPLAY to LCD in the menu settings. (The; — Монтаж —; Перезапись ленты
- 86 If your VCR is a monaural t ype; Digital8; Если Ваш КВМ монофонического типа
- 88 See page 218 for more information about i.LINK.
- 89 St ep; St e p 1 : Co n n e ct i n g t h e V CR; Пункт 1; Пункт 1: Подсоединение КВМ; Поменять порядок
- 90 • Вы не можете перезаписывать титры,; Установка кода IR SETUP
- 92 Компонент телевизор/КВМ; Not e on IR SETUP code
- 93 ( 2 ) Se t t i n g t h e m o d e s t o ca n ce l; Кнопки для отмены паузы записи на КВМ
- 94 ( 4 ) Co n f i r m i n g V CR o p e r a t i o n; W hen t he VCR does not operat e correct ly; • After checking the code in “About the IR; Подтверждение работы КВМ; • После проверки кода в пункте “О коде IR
- 95 Press MENU to display the menu.
- 97 • When you complete step 3, the image to adjust; • Когда Вы закончите пункт 3, изображение
- 98 Действие 1: Создание программы
- 99 Er a si n g t h e p r o g r a m m e y o u h a v e se t; To cancel erasing; Er a si n g a l l p r o g r a m m e s; To cancel erasing all programmes; Select RETURN in step 2.; To cancel a programme you have set; Выберите команду RETURN в пункте 2.; Для отмены стирания всех программ; Выберите команду RETURN в пункте 2.
- 101 Af t er capt uring images and sound; Использование с аналоговой; Установите функцию A/V; После записи изображений и звука
- 102 • You need to install software which can; • Вам необходимо установить программное
- 103 TV
- 104 Re co r d i n g v i d e o o r TV p r o g r a m m e s; Когда Вы закончите перезапись ленты
- 105 W hen you dub a pict ure in digit al f orm; DV OUT; Перед выполнением записи
- 107 To ch a n g e t h e i n se r t e n d p o i n t; Skip steps 3 and 4. Press; Для изменения точки конца вставки; Пропустите пункты 3 и 4. Нажмите кнопку
- 108 A u d i o d u b b i n g; Intelligent Accessory Shoe/; Аудиоперезапись
- 109 No connection is necessary.; AUDIO L
- 110 To p l a y b a ck t h e so u n d; AUDIO DUB; Для воспроизведения звука
- 111 • New sound cannot be recorded on a tape; To add new sound more precisely; • Новый звук не может быть записан на
- 112 Su p e r i m p o si n g a t i t l e; VACATION; Наложение титра; в установках меню, а
- 113 Для использования собственного титра
- 114 Tit le set t ing; Установка титра; • Цвета титра изменяются следующим; Если появится знак “
- 115 Er a si n g a t i t l e; To ca n ce l e r a si n g a t i t l e; Select RETURN in step 6.; Для отмены стирания титра; Выберите установку RETURN в пункте 6.
- 117 To ch a n g e a t i t l e y o u h a v e st o r e d; To delet e t he t it le; M a k i n g y o u r o w n t i t l e s; Для удаления титра
- 118 La b e l l i n g a ca sse t t e; Insert the cassette you want to label.; Обозначение кассеты
- 119 To e r a se a ch a r a ct e r; If t he; Для стирания знака; Последний знак будет стерт.; Если в пункте 5 появляется знак
- 120 — Cu st o m i zi n g Y o u r Ca m co r d e r —; If you want to change other items, select; Изменение установок меню; RETURN и нажмите
- 129 Выбор установки режима по каждому пункту; означает установку по умолчанию
- 130 Примечания к функции устойчивой съекмки; функцию устойчивой съемки.; Примечание к режиму NTSC PB
- 134 Примечания к режиму LP; регулировать баланс в установке AUDIO MIX.
- 135 Примечания к режиму DEMO MODE
- 137 — “ M e m o r y St i ck ” o p e r a t i o n s —; – D CR-TRV 1 7 E o n l y; Typical image dat a f ile name; Usi n g a “ M e m o r y St i ck ”; — Операции с “Memory Stick” —; О формате файлов; Типичное имя файла данных изображения; Использование “Memory Stick”
- 138 Not es on image dat a compat ibilit y
- 139 I n se r t i n g a “ M e m o r y St i ck ”; mark facing up as illustrated.; Ej e ct i n g a “ M e m o r y St i ck ”; Lift up the viewfinder, and slide; If you ext end t he view f inder t o t he end; You cannot insert or eject a “Memory Stick.”; Вставка “Memory Stick”; как показано на рисунке.; Извлечение “Memory Stick”; MEMORY EJECT в; Лампочка доступа
- 140 Когда лампочка доступа горит или мигает
- 141 I m a g e q u a l i t y se t t i n g s; Set t ing; STANDARD (STD) This is the standard image; Установки качества изображения; Установка
- 142 FINE; Image qualit y mode indicat or; Se l e ct i n g t h e i m a g e si ze; Выбор размера изображения; Установкой по умолчанию является 320
- 143 Image size of st ill pict ures; Image size is automatically set to 640
- 144 M aximum recording t ime/; 0 изображений
- 146 You can record still pictures on “Memory Stick”s.; Insert a “Memory Stick” into your camcorder.; Number of recorded images/; – Только модель DCR-TRV17E; Вставьте “Memory Stick” в Вашу видеокамеру.
- 147 W hen t he POW ER sw it ch is set t o M EM ORY; – Режим спортивных состязаний (Индикатор
- 148 Re co r d i n g i m a g e s co n t i n u o u sl y
- 149 FULL” appears on the screen, and you; Co n t i n u o u s sh o o t i n g se t t i n g s; Установки непрерывной съемки; SINGLE
- 152 • Вставьте записанную ленту в Вашу
- 153 Your camcorder stops momentarily.; Ваша видеокамера на мгновение остановится.
- 155 To st o p r e co r d i n g; Для остановки записи
- 156 Sound is recorded in monaural.; Записанный звук будет монофоническим.
- 158 • Sound recorded in 48 kHz is converted to one; • Вы не можете использовать функцию PB
- 159 AUDIO
- 160 The “; Индикатор “; is marked on
- 161 Голубой фон
- 163 M. OVERLAP No adjustment necessary; To ch a n g e t h e m o d e se t t i n g; • You can not use MEMORY MIX function for; W hen you set t he POW ER sw it ch t o M EM ORY; Для изменения установки режима
- 164 You cannot change the mode setting.; Образцы изображений; Вы не можете изменить установку режима.
- 165 • Insert a recorded tape into your camcorder and; • Установите записанную ленту в Вашу
- 166 To st o p o r e n d co p y i n g; W hen t he access lamp is lit or f lashing
- 167 To st o p m e m o r y p h o t o p l a y b a ck; Press MEMORY PLAY again.; data modified with computer; – при воспроизведении данных изображения
- 168 Примечания к имени файла
- 169 A red
- 171 To st o p M PEG m o v i e p l a y b a ck; Press MPEG
- 172 To play back recorded images on a TV screen; • Connect your camcorder to the TV with the A/; The message “; Remaining battery time indicator/
- 173 On f ile f ormat; JPEG format; A p p l i ca t i o n so f t w a r e; Recommended W indow s environment; CPU: MMX Pentium 200 MHz or faster; Recommended M acint osh environment; • iMac with the Mac OS 8.6 standard; Формат MPEG; Прикладное программное обеспечение; Процессор: MMX Pentium 200 MГц или быстрее; Рекомендуемая конфигурация Macintosh; • iMac со стандартно установленной Mac
- 175 I n st a l l i n g t h e USB d r i v e r; Разъем USB; Установка драйвера USB
- 176 Fo r M a ci n t o sh u se r s; Restart your computer.; Для пользователей Macintosh; Перезапустите Ваш компьютер.
- 177 V i e w i n g i m a g e s; Fo r W i n d o w s 9 8 u se r s; * Copying a file to the hard disk of your; Просмотр изображений; Для пользователей Windows 98; Нужный тип файла; “Dcim” folder
- 178 N o t e s o n u si n g y o u r co m p u t e r; “ M e m o r y St i ck ”
- 179 Folder cont aining moving pict ure dat a/; ssss; Папка; ssss
- 180 To st o p co p y i n g i n t h e m i d d l e
- 181 During copying; You cannot record the index screen.; If you press EDITSEARCH during pause mode; Memory playback stops.; Во время копирования; Вы не можете записать индексный экран.
- 183 The digital effect function does not work.; Pict ures in t he PB ZOOM mode
- 185 To st o p t h e sl i d e sh o w; To view t he recorded images on TV; Для остановки показа слайдов; Нажмите кнопку MEMORY PLAY.
- 187 To ca n ce l i m a g e p r o t e ct i o n; You cannot carry out image protection.; Для отмены защиты изображения
- 188 D e l e t i n g i m a g e s; D e l e t i n g se l e ct e d i m a g e s; To ca n ce l d e l e t i n g a n i m a g e; Удаление изображений; Удаление выбранных изображений; Для отмены удаления изображения
- 190 W hile “DELETING” appears
- 192 To ca n ce l w r i t i n g p r i n t m a r k s; You cannot write print marks on still images.; M oving pict ures; You cannot write print marks on images.; Для отмены записи знаков печати; Движущиеся изображения
- 193 in the menu on your camcorder.; • Insert a recorded “Memory Stick” into your; в меню Вашей; Перед началом эксплуатации; • Вставьте записанную “Memory Stick” в Вашу
- 194 Usi n g t h e p r i n t e r ( o p t i o n a l ); – Движущиеся изображения, записанные на
- 204 — Поиск и устранение неисправностей —; Типы проблем и способы их устранения; В режиме записи; Возможная неисправность
- 205 В режиме воспроизведения
- 210 Пятизначная индикация
- 211 Предупреждающие индикаторы и сообщения; может мигать, даже если заряда; Предупреждающие индикаторы; * Вы услышите мелодию или зуммерный
- 212 Предупреждающие сообщения
- 213 — A d d i t i o n a l I n f o r m a t i o n —; Usa b l e ca sse t t e s; Se l e ct i n g ca sse t t e t y p e s; mark on t he casset t e; Используемые кассеты; Выбор типов кассет; Знак
- 214 W hen you play back; A u d i o m o d e; Sound f rom speaker
- 215 N o t e s o n t h e ca sse t t e; W h e n a f f i x i n g a l a b e l o n t h e ca sse t t e; so as not to cause a; A f t e r u si n g t h e ca sse t t e; После использования кассеты
- 217 Re m a i n i n g b a t t e r y t i m e i n d i ca t o r; О батарейном блоке “InfoLITHIUM”; Как хранить батарейный блок
- 218 A b o u t t h e N a m e “ i .LI N K”; Относительно названия “i.LINK”
- 219 i .LI N K Ba u d r a t e
- 220 Usi n g y o u r ca m co r d e r a b r o a d; PAL syst em; Brazil; NTSC syst em; Бразилия; Система NTSC
- 221 M o i st u r e co n d e n sa t i o n; I f m o i st u r e co n d e n sa t i o n o ccu r r e d; Not e on moist ure condensat ion; Конденсация влаги; Если произошла конденсация влаги; Примечание к конденсации влаги
- 222 M a i n t e n a n ce i n f o r m a t i o n; Cl e a n i n g t h e v i d e o h e a d; indicator and “; Cl e a n i n g t h e LCD scr e e n; Информаци по уходу за аппаратом; Очистка видеоголовок
- 223 Charging t he built -in rechargeable bat t ery:; Pr e ca u t i o n s; Ca m co r d e r o p e r a t i o n; Меры предосторожности; Эксплуатация видеокамеры
- 225 A b o u t ca r e a n d st o r a g e o f t h e l e n s
- 226 If bat t eries are leaking; • Wipe off the liquid in the battery compartment; Если случится протечка батареек; • Тщательно вытрите жидкость в батарейном
- 229 Технические характеристики; Видеокамера
- 231 Ca m co r d e r; * MTF is an abbreviation of Modulation; Примечание относительно объектива Карл Цейс
- 232 I d e n t i f y i n g t h e p a r t s a n d co n t r o l s; • The intelligent accessory shoe supplies power; Обозначение частей и регуляторов; • Держатель для установки вспомогательных
- 234 START/ STOP but t on; Гнездо DC IN
- 237 Fasten the grip strap firmly.; rk; Плотно пристегните ремень для захвата.
- 239 To p r e p a r e t h e Re m o t e Co m m a n d e r; Not es on t he Remot e Commander; • Point the remote sensor away from strong light; • Направляйте датчик дистанционного
- 241 * Этот индикатор появляется при работе
- 243 Алфавитный указатель; Ф – Я












