Видеокамеры Sony DCR-TRV140E - инструкция пользователя по применению, эксплуатации и установке на русском языке. Мы надеемся, она поможет вам решить возникшие у вас вопросы при эксплуатации техники.
Если остались вопросы, задайте их в комментариях после инструкции.
"Загружаем инструкцию", означает, что нужно подождать пока файл загрузится и можно будет его читать онлайн. Некоторые инструкции очень большие и время их появления зависит от вашей скорости интернета.

199
Quic
k R
ef
erenc
e
Оперативный
справочник
min
T
W
0 : 0 0: 0 0
R E C
4 0
S E P I A
M . F A D E R
1 6 : 9 W I D E
Z E R O S E T
M E MO R Y
D A T E
0 1
S E A R C H
1 6 B I T
D V
I N
4
7
6
5
:
5
0
:
2
1
2 0 0 2
9
4
5
6
7
0
8
qa
qd
qs
3
1
2
qf
qh
ql
w;
wa
wf
ws
wd
wg
qg
qj
qk
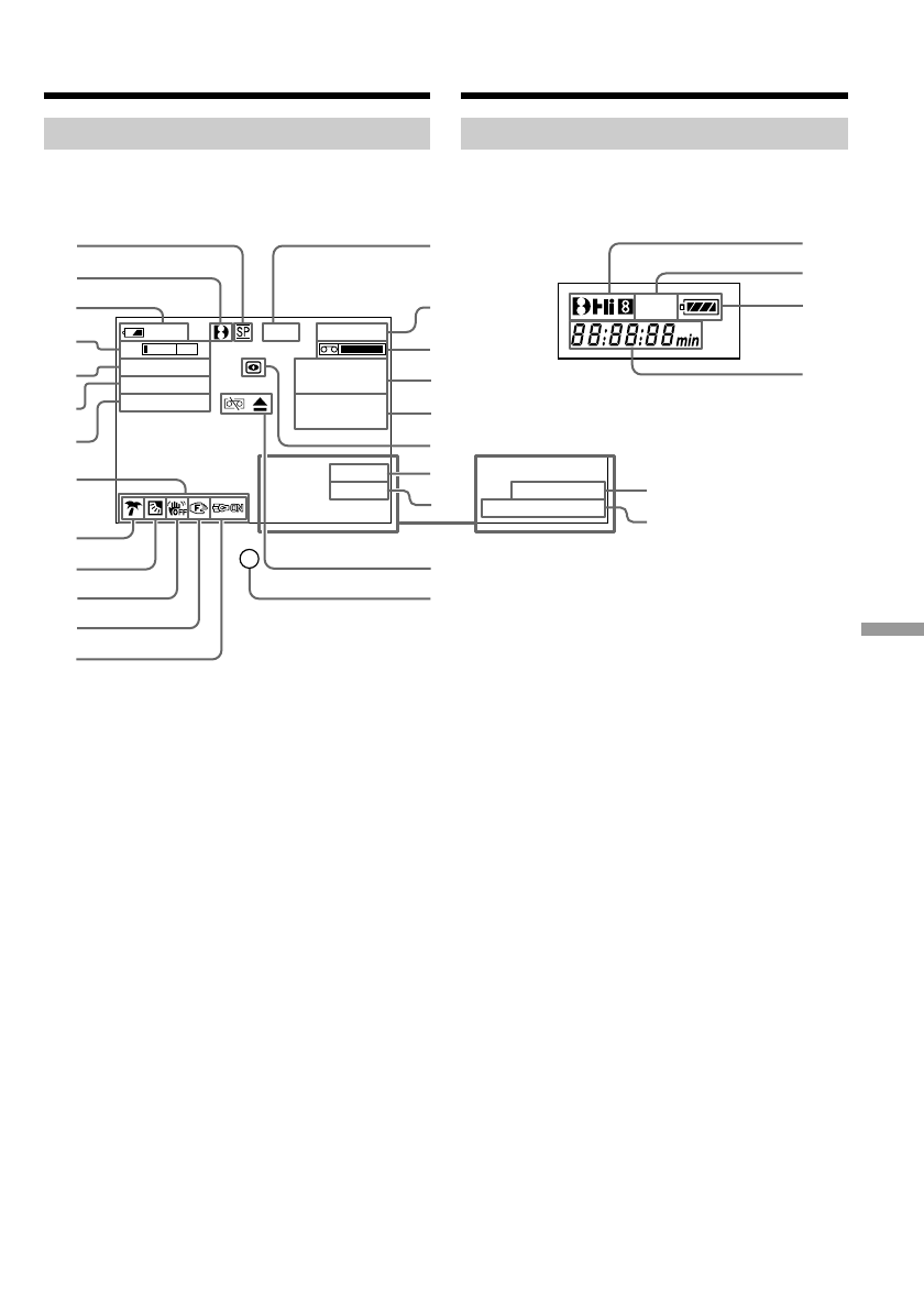
Обозначение частей и
регуляторов
Paбочиe индикаторы
D i sp l a y w i n d o w /
Окошко дисплея
1
Индикaтоp peжимa зaпиcи
(cтp. 148)
/
индикaтоp зepкaльного peжимa
(cтp. 31)
2
Индикaтоp фоpмaтa
(cтp. 35)
3
Индикaтоp оcтaвшeгоcя вpeмeни
paботы бaтapeйного блокa
(cтp. 36)
4
Индикaтоp вapиообъeктивa
(cтp. 33)
/
индикaтоp экcпозиции
(cтp. 69)
5
Индикaтоp фeйдepa
(cтp. 58)
/
индикaтоp цифpового эффeктa
(cтp. 63, 87)
*
1)
6
Индикaтоp шиpокоэкpaнного peжимa
(cтp. 55)
7
Индикaтоp эффeктa изобpaжeния
(cтp. 61, 86)
8
Индикaтоp гpомкоcти
(cтp. 43)
/
индикaтоp кодa дaнныx
(cтp. 45)
*
1)
9
Индикaтоp PROGRAM AE
(cтp. 66)
0
Индикaтоp зaднeй подcвeтки
(cтp. 37)
qa
Индикaтоp выключeнной ycтойчивой
cъeмки
(cтp. 145)
*
2)
FULL
2
wh
3
wj
LCD scr e e n a n d V i e w f i n d e r /
Экран ЖКД и видоискатель
Op e r a t i o n i n d i ca t o r s
1
Recording mode indicat or
(p. 140)
/
M irror mode indicat or
(p. 31)
2
Format indicat or
(p. 35)
3
Remaining bat t ery t ime indicat or
(p. 36)
4
Zoom indicat or
(p. 33)
/
Exposure indicat or
(p. 69)
5
Fader indicat or
(p. 58)
/
Digit al ef f ect indicat or
(p. 63, 87)*
1)
6
W ide mode indicat or
(p. 55)
7
Pict ure ef f ect indicat or
(p. 61, 86)
8
Volume indicat or
(p. 43)
/
Dat a code indicat or
(p. 45)*
1)
9
PROGRAM AE indicat or
(p. 66)
0
Backlight indicat or
(p. 37)
qa
St eadyShot of f indicat or
(p. 137)*
2)
I d e n t i f y i n g t h e p a r t s a n d co n t r o l s
Содержание
- 2 Русский; фиpмы Sony. C помощью; можно зaпeчaтлeть доpогиe Baм; оcнaщeнa ycовepшeнcтвовaнными; ПРЕДУПРЕЖДЕНИЕ; En g l i sh; W ARNING
- 4 OFF; выбepитe cтeпeнь цифpового; D ZOOM; Tолько модeль DCR-TRV140E; Pyccкий; Ocновныe фyнкции; Пpочee
- 8 Оглавление; Подготовка к эксплуатации
- 9 Монтаж; Пepeзaпиcь только нyжныx эпизодов; Дополнительная информация; Информация по уходу за аппаратом и; Оперативный справочник
- 12 на кассетном; Руководство по быстрому запуску
- 13 Запись изображения; Снимите крышку объектива.; Примечание; REW; Нажмите кнопку; Видоискатель
- 14 — Подготовка к эксплуатации —; /cтaндapтной cиcтeмe 8 mm; — Ge t t i n g st a r t e d —; Usi n g t h i s m a n u a l; N o t e o n TV co l o u r sy st e m s
- 16 Использование данного руководства; Tипы paзличий; Digital8
- 17 • Экран ЖКД и видоискатель изготовлены; Pr e ca u t i o n s o n ca m co r d e r ca r e
- 18 Установка батарейного блока; Для cнятия бaтapeйного блокa; BATT; I n st a l l i n g t h e b a t t e r y p a ck; Slide the battery pack down until it clicks.; To r e m o v e t h e b a t t e r y p a ck; St e p 1 Pre p a r i n g t h e
- 19 Пункт 1 Подготовка источника; ноpмaльнaя зapядкa; St e p 1 Pr e p a r i n g t h e p o w e r; normal charge
- 20 После зарядки батарейного блока; Пpимeчaниe; – Oтcоeдинeн ceтeвой aдaптep пepeмeнного; A f t e r ch a r g i n g t h e b a t t e r y p a ck; Not e
- 21 Ch a r g i n g t i m e /; Approximate number of minutes to charge an; Re co r d i n g t i m e /; Approximate number of minutes when you use a
- 22 Приблизительное время в минутах при; Pl a y i n g t i m e /; Playing t ime
- 23 Что такое “InfoLITHIUM”?; W hat is t he ”Inf oLITHIUM ”?; Co n n e ct i n g t o a w a l l so ck e t
- 24 ПРЕДОСТЕРЕЖЕНИЕ; • Питание от сетевого адаптера переменного; PRECAUTION
- 25 Пункт 2 Установка даты; нaжaтия; St e p 2 Se t t i n g t h e
- 26 работает один раз в день.; Примечание по индикатору времени; Пункт 2 Установка даты и времени; The year changes as f ollow s:; St e p 2 Se t t i n g t h e d a t e a n d t i m e
- 27 Пункт 3 Установка; St e p 3 I n se r t i n g a; To e j e ct a ca sse t t e
- 28 Пункт 3 Установка кассеты; Примечания; St e p 3 I n se r t i n g a ca sse t t e
- 29 — Запись – Основные положения —; — Re co r d i n g – Ba si cs —; Re co rd i n g a p i ct u re
- 30 Примечание по режиму записи; Для обеспечения плавного перехода; пpи вcтaвлeнной кacceтe
- 32 Задняя подсветка экрана ЖКД; Индикaтоpы в зepкaльном peжимe; Indicat ors in t he mirror mode; Xz; LCD screen backlight
- 33 После записи; Af t er using your camcorder; Usi n g t h e zo o m f e a t u r e; To use ZOOM great er t han 20
- 34 • Цифровой вариообъектив начинает; Зaдняя подcвeткa видоиcкaтeля; View f inder backlight
- 35 M irror mode indicat or; Индикаторы не записываются на ленту.; зapядa бaтapeйного блокa
- 36 Remaining bat t ery t ime indicat or
- 37 BACK LIGHT; Функция задней подсветки будет отменена.
- 38 Inf rared rays emit t er/
- 39 Usi n g t h e N i g h t Sh o t Li g h t; Not es; • Не используйте функцию NightShot в ярких
- 40 Подсветка для peжимa NightShot; Night Shot Light
- 41 DATE
- 42 • Если Вы случайно начали запись после
- 43 Для остановки воспроизведения; — Pl a y b a ck – Ba si cs —; Pl a y i n g b a ck a t a p e; To st o p p l a y b a ck
- 44 Воспроизведение ленты; Во время контроля на экране ЖКД; . Вы можете отрегулировать; DISPLAY
- 45 Чтобы нe отобpaжaлacь дaтa зaпиcи; To not display t he recording dat e
- 46 или; – Воспроизводится незаписанный участок на
- 47 Для ускоренной перемотки ленты назад; To a d v a n ce t h e t a p e
- 48 В paзличныx режимах воспроизведения; In t he various playback modes
- 49 или поиcкa
- 50 Желтый; Передача сигнала
- 51 S VIDEO OUT; Красный; V i e w i n g t h e r e co r d i n g o n TV
- 52 TV; только eвpопeйcкиe модeли; If your TV has an S video jack
- 53 — Усовершенствованные операции съемки —; — Tолько модeль DCR-TRV140E; PHOTO; – D CR-TRV 1 4 0 E o n l y; — A d v a n ce d Re co r d i n g Op e r a t i o n s —
- 55 CINEMA; Usi n g t h e w i d e m o d e; CINEM A
- 56 Для отмены широкоэкранного режима; In CAMERA mode, set 16:9WIDE to CINEMA or; To ca n ce l t h e w i d e m o d e; Set 16:9WIDE to OFF in the menu settings.
- 57 Во время записи; During recording
- 58 Tолько ввeдeниe изобpaжeния; W IPE; You can fade in or out to give your recording a
- 59 Использование функции фейдера; MONOTONE; Для отмены функции фейдера; M ONOTONE; Usi n g t h e f a d e r f u n ct i o n; без индикатора; To ca n ce l t h e f a d e r f u n ct i o n
- 60 Примечание по функции перескакивания; мeню; Not e on t he bounce f unct ion
- 61 SEPIA
- 62 в меню установок; M ENU; To ca n ce l t h e p i ct u r e e f f e ct f u n ct i o n; W hen you set t he POW ER sw it ch t o OFF (CHG)
- 63 Только модель DCR-TRV140E; STILL; STILL
- 65 Для отмены цифрового эффекта; To ca n ce l t h e d i g i t a l e f f e ct f u n ct i o n
- 67 Для отмены функции PROGRAM AE; Usi n g t h e PROGRA M A E f u n ct i o n; In CAMERA mode, select PROGRAM AE in; To ca n ce l t h e PROGRA M A E f u n ct i o n
- 69 Объект на фоне задней подсветки; NIGHTSHOT в положение ON
- 70 FOCUS; Фокусировка вручную; • Если Вы хотите выполнить изменение; To r e t u r n t o t h e a u t o f o cu s m o d e; Fo cu si n g m a n u a l l y
- 71 Для точной фокусировки; Adjust the zoom by first focusing at the “T”; W hen you shoot close t o t he subject; when recording a distant subject.
- 72 – Только модель DCR-TRV140E; Зaпиcь c интepвaлaми; Пpимep; Bpeмя зaпиcи; Interval recording; Turn the SEL/PUSH EXEC dial to select
- 73 Turn the SEL/PUSH EXEC dial to select ON,; I n t e r v a l r e co r d i n g
- 74 Для отмeны зaпиcи c интepвaлaми; O вpeмeни зaпиcи; To ca n ce l t h e i n t e r v a l r e co r d i n g; Set INT. REC to OFF in the menu settings.; On recording t ime; There may be a discrepancy in recording time of; The interval recording function is automatically
- 76 To ca n ce l t h e cu t r e co r d i n g; Set FRAME REC to OFF in the menu settings.; Not es on cut recording; • The last recorded cut is longer than other cuts.
- 77 Наложение титра; Повторяйте пункты; Su p e r i m p o si n g a t i t l e
- 79 Для использования собственного титра; • Цвет титра изменяется следующим образом:; Во время выбора и установки титра; Зуммерный сигнал не будет звучать.; Во время воспроизведения; To use t he cust om t it le
- 81 To ch a n g e a t i t l e y o u h a v e st o r e d; If you t ake 3 minut es; M a k i n g y o u r o w n t i t l e s
- 82 LIGHT; To t u r n o f f t h e b u i l t -i n l i g h t
- 83 ВНИМАНИЕ; Если Вы нажмете кнопку LIGHT; CA UTI ON; W hen you press LIGHT; Usi n g t h e b u i l t -i n l i g h t
- 84 N OTE
- 85 • При замене лампы, используйте только; • When replacing the bulb, use only the Sony; To prevent the bulb from being smudged with
- 86 Примечаниe
- 87 в установках меню
- 89 появится на дисплее.; You can enlarge moving and still images; To ca n ce l t h e Ta p e PB ZOOM f u n ct i o n
- 90 оcтaновкe воcпpоизвeдeния.
- 92 • Ecли нaжaть кнопкy ZERO SET MEMORY нa
- 94 Для остановки поиска; To st o p se a r ch i n g; Press; If one day’s recording is less than 2 minutes, your
- 95 – Tолько модeль DCR-TRV140E; Поиск фото; Se a r ch i n g f o r a p h o t o
- 96 Сканирование фото; Для остановки сканирования; Sca n n i n g p h o t o; To st o p sca n n i n g
- 97 в установках меню (Установка по; — Монтаж —; Перезапись ленты; — Ed i t i n g —; D u b b i n g a t a p e; Usi n g t h e A /V co n n e ct i n g ca b l e
- 99 Если Вы закончили перезапись ленты; Если в Вашем КВМ имеется гнездо S video; If your VCR has an S video jack
- 101 If you record a playback pause pict ure via t he
- 102 Пyнкт; Пpоcтaя пepeзaпиcь лeнты; Usi n g t h e Ea sy D u b b i n g f u n ct i o n; St e p 1 : Co n n e ct i n g t h e V CR
- 111 Heнyжный эпизод; Цифpовой монтaж пpогpaммы; St ep
- 112 Пyнкт 2: Hacтpойкa видeомaгнитофонa; по; Уcтaновитe код IR SETUP; Повepнитe диcк SEL/PUSH EXEC для
- 114 (2 ) Se t t i n g t h e m o d e s t o ca n ce l
- 122 Для оcтaновки пepeзaпиcи во вpeмя монтaжa
- 123 — PC Co n n e ct i o n —; DirectX 8.0a или болee поздниx вepcий; Подключeниe ПК
- 124 Дaлee cимволы “
- 128 Пepeзaгpyзитe компьютep.; Пyнкт 2 Уcтaновкa дpaйвepa USB
- 129 For W indow s 2000 Prof essional users; Bойдитe в cиcтeмy кaк aдминиcтpaтоp.
- 131 Пepeноc изобpaжeний; Пepeноc нeподвижныx изобpaжeний; Ca p t u r i n g i m a g e s; Capt uring st ill images
- 133 To close t he on-line help; N o t e s o n u si n g y o u r co m p u t e r; Co m m u n i ca t i o n s w i t h y o u r co m p u t e r; Haжмитe кнопкy , pacположeннyю в; Для зaкpытия интepaктивной cпpaвки; Cвязь c компьютepом
- 134 Изменение установок меню; — Cu st o m i si n g Y o u r Ca m co r d e r —
- 144 Bыбоp ycтaновок peжимa по кaждомy пyнктy; являeтcя ycтaновкой по yмолчaнию.
- 147 бyдeт выбpaнa ycтaновкa “BRIGHT”.
- 148 Пpимeчaния по peжимy LP
- 151 Зaпиcь изобpaжeния кpyпного плaнa
- 163 В режиме воспроизведения; Лeнтa зaпиcaнa в cиcтeмe Hi8
- 167 Пятизначная индикация; Индикация самодиагностики
- 168 Предупреждающие индикаторы и сообщения; Вам нужно извлечь кассету
- 169 Пpeдyпpeждaющиe cообщeния
- 170 — Дополнительная информация —; О видеокассетах; — Только модель DCR-TRV140E; системы 8 мм; Система воспроизведения; — A d d i t i o n a l I n f o r m a t i o n —; A b o u t v i d e o ca sse t t e s; Usa b l e ca sse t t e t a p e s; Pl a y b a ck sy st e m; Pl a y i n g b a ck a n N TSC-r e co r d e d t a p e
- 172 Выбор типа кассеты; . Если Вы используете; При выполнении воспроизведения; Иностранные 8-мм видеоленты; Fo r e i g n 8 m m v i d e o
- 173 • Во время воспроизведения в нижней части; Playing back an NTSC-recorded t ape
- 174 Ch a r g i n g t h e b a t t e r y p a ck
- 175 О батарейном блоке “InfoLITHIUM”; Иногда метка; Как хранить батарейный блок; и xpaнитe в cyxом пpоxлaдном мecтe.; Срок службы батарейного блока
- 176 Относительно названия “i.LINK”; A b o u t t h e N a m e “ i .LI N K”
- 177 Скорость передачи i.LINK; W h a t i s “ M b p s” ?; i .LI N K Fu n ct i o n s o n t h i s u n i t
- 178 Система PAL; Бразилия; Система NTSC; Usi n g y o u r ca m co r d e r a b r o a d; PAL syst em
- 179 Конденсация влаги; Если произошла конденсация влаги; Примечание по конденсации влаги; M o i st u r e co n d e n sa t i o n; I f m o i st u r e co n d e n sa t i o n o ccu r s; Not e on moist ure condensat ion
- 180 Информация по уходу; Чистка экрана ЖКД; M a i n t e n a n ce i n f o r m a t i o n; Cl e a n i n g t h e LCD scr e e n
- 181 Примечание по видеоголовкам
- 183 Меры предосторожности; Эксплуатация видеокамеры; Pr e ca u t i o n s; Ca m co r d e r o p e r a t i o n
- 185 Сетевой адаптер переменного тока
- 187 Сухие батарейки нельзя перезаряжать.; If bat t eries are leaking
- 190 Технические характеристики; Bидeокaмepa; Cиcтeмa видeозaпиcи
- 191 Бaтapeйный блок
- 192 Видеокамера; Ca m co r d e r; qa
- 193 Ha этой кнопкe имeeтcя тaктильнaя точкa.; I d e n t i f y i n g t h e p a r t s a n d co n t r o l s; Make sure that the length of the tripod screw
- 194 only
- 195 ej; ek; Кнопкa TIME; ej; DATE but t on; ek; TIM E but t on
- 196 Attach the lens cap to the grip strap as
- 197 Пульт дистанционного управления; D CR-TRV 1 4 0 E o n l y; The buttons that share the same name on the; Point toward the remote sensor to control
- 198 To p r e p a r e t h e Re m o t e Co m m a n d e r; Not es on t he Remot e Commander
- 199 Paбочиe индикаторы; D i sp l a y w i n d o w /; LCD scr e e n a n d V i e w f i n d e r /; Op e r a t i o n i n d i ca t o r s
- 202 Алфавитный указатель
- 204 Sony Corporation












