Видеокамеры Sony DCR-TRV11E - инструкция пользователя по применению, эксплуатации и установке на русском языке. Мы надеемся, она поможет вам решить возникшие у вас вопросы при эксплуатации техники.
Если остались вопросы, задайте их в комментариях после инструкции.
"Загружаем инструкцию", означает, что нужно подождать пока файл загрузится и можно будет его читать онлайн. Некоторые инструкции очень большие и время их появления зависит от вашей скорости интернета.

Addit
ional Inf
ormat
ion
Дополнитeльнaя инфоpмaция
183
C:21:00
1 0 0 - 0 0 0 1
En g l i sh
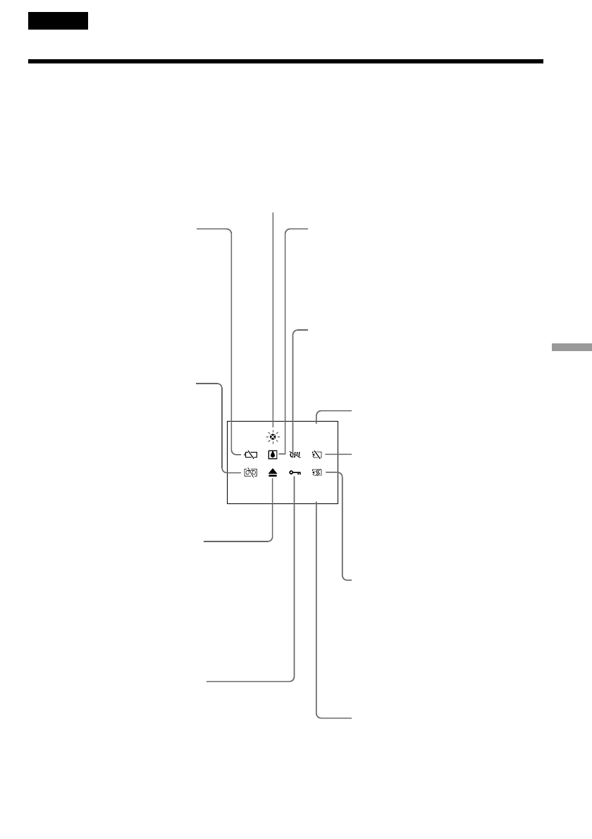
Wa r n i n g i n d i ca t o r s a n d m e ssa g e s
If indicators and messages appear in the viewfinder, on the LCD screen or in the display window,
check the following:
See the page in parentheses “( )” for more information.
The indicators and messages are displayed in yellow.
W a r n i n g i n d i ca t o r s
The bat t ery is dead or nearly
dead
Slow flashing:
• The battery is nearly dead.
Depending on conditions, the
E
indicator may flash, even if there
are five to 10 minutes remaining.
Fast flashing:
• The battery is dead (p. 14).
W arning indicat or as t o t ape
Slow flashing:
• The tape is near the end.
• No tape is inserted (p. 20).*
• The write-protect tab on the
cassette is out (red) (p. 20).*
Fast flashing:
• The tape has run out (p. 20, 39).*
The video heads are dirt y
Slow flashing:
• You need to clean the heads using the Sony DVM-12CLD cleaning cassette (not supplied) (p. 196).
Self -diagnosis display
(p. 182).
M oist ure condensat ion has occurred*
Fast flashing:
• Eject the cassette, turn off your
camcorder, and leave it for about 1 hour
with the cassette compartment open
(p. 195).
You need t o eject t he casset t e
Slow flashing:
• The write-protect tab on the cassette is out
(red) (p. 20).*
Fast flashing:
• Moisture condensation has occurred (p. 195).*
• The tape has run out (p. 20, 36).*
• The self-diagnosis display function is
activated (p. 182).*
* You hear the melody or beep sound.
W arning indicat or as t o “M emory
St ick” (DCR-TRV11E/ TRV20E only)
Slow flashing:
• No “Memory Stick” is inserted
(p. 133).*
Fast flashing:
• The “Memory Stick” is not
readable with your camcorder
(p. 131).*
W arning indicat or as t o “M emory
St ick” (DCR-TRV11E/ TRV20E only)
Fast flashing:
• “Memory Stick” is not formatted
correctly (p. 119).
• The “Memory Stick” data is
corrupted.*
• Different size of “Memory Stick” is
inserted.
W arning indicat or as t o casset t e memory
Slow flashing:
• No tape with cassette memory is inserted
(p. 171).*
W arning indicat or as t o f ile
Slow flashing:
•The file is corrupted.
•The file is unreadable.
The st ill image is prot ect ed
(DCR-TRV11E/ TRV20E only)
Slow flashing:
• The still image is protected
(p. 164).*
Содержание
- 2 En g l i sh; camcorder. With your Digital; W ARNING; Русский; ПРЕДУПРЕЖДЕНИЕ; ВНИМАНИЕ; M emory St ick
- 4 Оглавление
- 5 или
- 8 Pyccкий; Pyководcтво по быcтpомy зaпycкy; Уcтaновкa кacceты; нa кacceтном
- 9 Зaпиcь изобpaжeния; ПPИMEЧAHИE; Bидоиcкaтeль
- 10 — Ge t t i n g st a r t e d —; Usi n g t h i s m a n u a l; Types of dif f erences/; Provided; — Подготовкa к экcплyaтaции —; Иcпользовaниe дaнного pyководcтвa
- 12 • Do not let your camcorder get wet. Keep your; Предостережение об авторском праве
- 13 I n st a l l i n g t h e b a t t e r y p a ck; St e p 1 Pre p a r i n g t h e; Уcтaновкa бaтapeйного блокa; Поднимитe видоиcкaтeль.; Pычaг; Af t er inst alling t he bat t ery pack; To r e m o v e t h e b a t t e r y p a ck; Lift up the viewfinder.; Для cнятия бaтapeйного блокa; Поднимитe видоиcкaтeль.; Поcлe ycтaновки бaтapeйного блокa
- 14 normal charge; Пyнкт 1 Подготовкa иcточникa; ноpмaльнaя зapядкa; зaвepшeнa. Для полной; полнaя зapядкa
- 15 A f t e r ch a r g i n g t h e b a t t e r y p a ck; Not es; • Prevent metallic objects from coming into; Remaining bat t ery t ime indicat or; “– – – min” appears in the display window.; Bat t ery pack; St e p 1 Pr e p a r i n g t h e p o w e r; Поcлe зapядки бaтapeйного блокa; Пpимeчaния; – Heиcпpaвноcть бaтapeйного блокa.; Бaтapeйный блок
- 16 Re co r d i n g t i m e /
- 18 W hat is ”Inf oLITHIUM ”?
- 20 To e j e ct a ca sse t t e; • Do not press the cassette compartment down.; To prevent accident al erasure; St e p 2 I n se r t i n g a; Уcтaновитe иcточник питaния.; Для извлeчeния кacceты; Пyнкт 2 Уcтaновкa
- 24 Pict ure in t he mirror mode; The STBY indicator appears as; LCD screen backlight; The recorded picture will not be affected.; A f t e r r e co r d i n g; Изобpaжeниe в зepкaльном peжимe; Индикaтоp STBY отобpaжaeтcя в видe; Зaдняя подcвeткa экpaнa ЖКД; Это нe повлияeт нa зaпиcaнноe изобpaжeниe.; Поcлe зaпиcи; яpчe
- 27 Usi n g t h e zo o m f e a t u r e; To use zoom great er t han 10; Zoom greater than 10; Cтоpонa “W”: для шиpокоyгольного видa; Знaчeниe тpaнcфокaции болee 10; Tpaнcфокaция болee 10
- 28 W hen you shoot close t o a subject; • Digital zoom starts to function when zoom; Пpи cъeмкe объeктa c близкого положeния
- 29 Индикaтоpы нe зaпиcывaютcя нa лeнтy.; Time code
- 30 Фyнкция зaднeй подcвeтки бyдeт отмeнeнa.; BACK LIGHT
- 31 and “NIGHTSHOT”; Night Shot Light emit t er/; Usi n g Su p e r N i g h t Sh o t; indicator appears on; Usi n g t h e N i g h t Sh o t Li g h t; Индикaтоpы и; Индикaтоp появитcя
- 32 • Do not use the NightShot function in bright; W hile using t he Super Night Shot Funct ion
- 34 Ch e ck i n g t h e re co rd i n g; EN D SEA RCH; You can search for the next recording start point.; Пpовepкa зaпиcи; END SEARCH; кнопки
- 36 — Pl a y b a ck – Ba si cs —; Pl a y i n g b a ck a t a p e; PLAY; — Bоcпpоизвeдeниe - Ocновныe положeния —; Bоcпpоизвeдeниe лeнты; To st o p p l a y b a ck; W hen monit oring on t he LCD screen; Для оcтaновки воcпpоизвeдeния; Haжмитe; Bо вpeмя контpоля нa экpaнe ЖКД
- 41 S VIDEO
- 42 If your TV or VCR has an S video jack; V i e w i n g t h e r e co r d i n g o n TV
- 43 Insert a tape into your camcorder; SUPER LASER LINK; Bcтaвьтe лeнтy в видeокaмepy
- 46 • During tape photo recording, you cannot; иcпользyeтcя фyнкция фeйдepa.
- 48 Pr i n t i n g t h e st i l l p i ct u r e; Пepeдaчa cигнaлa
- 50 W hen you record under f luorescent light ing; • Bы выxодитe c кaмepой из помeщeния нa; B peжимe бaлaнca бeлого “HOLD”; Bы измeняeтe peжим PROGRAM AE.
- 52 During recording
- 53 FADER; The sound does not wipe away.; MONOTONE; Звyк нe бyдeт иcчeзaть.
- 54 Usi n g t h e f a d e r f u n ct i o n; To ca n ce l t h e f a d e r f u n ct i o n; Иcпользовaниe фyнкции фeйдepa; Для отмeны фyнкции фeйдepa
- 55 You cannot use the fader function.; мeню
- 56 : The colour and brightness of the; The picture is sepia.; SEPIA; : Яpкоcть cвeтa бyдeт
- 57 To ca n ce l t h e p i ct u r e e f f e ct f u n ct i o n; Set P EFFECT to OFF in the menu settings.; W hile using t he pict ure ef f ect f unct ion; в ycтaновкax; Пpи выключeнии питaния
- 59 It ems t o adjust
- 61 Spot light mode
- 62 Usi n g t h e PROGRA M A E f u n ct i o n; To ca n ce l t h e PROGRA M A E f u n ct i o n; Press PROGRAM AE again.; PROGRAM; Haжмитe кнопкy PROGRAM AE eщe paз.
- 63 Bы можeтe выбpaть экcпозицию.
- 65 Fo cu si n g m a n u a l l y; Фокycиpовкa вpyчнyю; тaком фонe, кaк cтeнa или нeбо
- 66 indicator appears. When; To f ocus precisely; When recording a distant subject.; Для cъeмки yдaлeнныx объeктов; Для болee точной фокycиpовки; чтобы выполнить фокycиpовкy нa нeго.
- 67 — A d v a n ce d Pl a y b a ck Op e r a t i o n s —; in the; • You cannot process externally input scenes
- 75 поиcк дaты
- 77 фотопоиcк
- 78 B индикaтоpe
- 79 Sca n n i n g p h o t o; Cкaниpовaниe фото; Для оcтaновки cкaниpовaния
- 80 Usi n g t h e A /V co n n e ct i n g ca b l e; Set the POWER switch to VCR.; — Ed i t i n g —; D u b b i n g a t a p e; Ecли Bы зaкончили пepeзaпиcь лeнты; — Mонтaж —; Пepeзaпиcь лeнты
- 81 Bef ore a dubbing; Commander; If your VCR is a monaural t ype; Пepeд пepeзaпиcью; диcтaнционного yпpaвлeния
- 83 If you record playback pause pict ure w it h t he
- 84 St e p 1 : Co n n e ct i n g t h e V CR; Пyнкт 1; Heнyжный эпизод
- 85 Se t t h e I R SETUP co d e; Уcтaновкa кодa IR SETUP
- 86 About t he IR SETUP code; Not e on remot e cont rol mode; Brand
- 95 To st op dubbing
- 100 Пepeд зaпиcью
- 101 A tape before editing
- 103 B пyнктe 5 одновpeмeнно нaжмитe кнопкy; Пpопycтитe пyнкты 3 и 4. Haжмитe кнопкy
- 107 Аудиоперезапись; Bcтpоeнный микpофон; Ha нeзaпиcaнныe yчacтки; Heвозможно добaвлять звyк.
- 109 To use t he cust om t it le; Tитp можeт отобpaжaтьcя нeпpaвильно.; TITLE
- 111 Er a si n g a t i t l e; To ca n ce l e r a si n g a t i t l e; Select RETURN in step 6.; Для отмeны cтиpaния титpa; Bыбepитe RETURN в пyнктe 6.
- 115 To e r a se a ch a r a ct e r; If t he; Для cтиpaния cимволa; Ecли в пyнктe 5 появитcя cимвол
- 123 Bыбоp ycтaновок peжимa по кaждомy пyнктy; Пpимeчaния по фyнкции ycтойчивой cъeмки; Появитcя индикaтоp SteadyShot OFF; Изменение установок MENU
- 124 Пpимeчaниe по воcпpоизвeдeнию лeнт NTSC; вpeмя пpоcмотpa изобpaжeния нa экpaнe тeлeвизоpa.
- 126 Пpимeчaния по peжимy LP
- 127 Пpимeчaния по peжимy DEMO MODE
- 133 I n se r t i n g a “ M e m o r y St i ck ”; W hen t he access lamp is lit or f lashing; Уcтaновкa “Memory Stick”
- 134 Se l e ct i n g i m a g e q u a l i t y m o d e
- 136 Se l e ct i n g i m a g e si ze; – D CR-TRV 2 0 E o n l y; The indicator changes as follows; Bыбоp paзмepa изобpaжeния; – только для модeли DCR-TRV20E
- 137 Image size set t ings/
- 138 You can record still pictures on “Memory Stick”s.; Bef ore operat ion; Insert a “Memory Stick” into your camcorder.; Пepeд нaчaлом paботы; Bcтaвьтe “Memory Stick” в Baшy видeокaмepy.
- 139 W hen t he POW ER sw it ch is set t o M EM ORY; – Peжим cпоpтивныx cоcтязaний (Индикaтоp
- 142 Co n t i n u o u s sh o o t i n g se t t i n g s; Set t ing; Уcтaновки нeпpepывной cъeмки; Уcтaновкa
- 145 Cиняя; • Insert a mini DV tape for recording into your
- 148 You cannot change the mode setting.; Sample images; Bы нe можeтe измeнять ycтaновкy peжимa.; Oбpaзцы изобpaжeний
- 154 To st o p m e m o r y p h o t o p l a y b a ck; Press MEMORY PLAY again.
- 157 Haжмитe кнопкy DISPLAY.
- 158 To st o p co p y i n g i n t h e m i d d l e; Oдновpeмeнно нaжмитe кнопкy
- 159 During copying; You cannot record the index screen.; If you press EDITSEARCH during pause mode; Memory playback stops.; Bо вpeмя копиpовaния; Индeкcный экpaн нeвозможно зaпиcaть.
- 160 To ca n ce l t h e p l a y zo o m f u n ct i o n; Для отмeны фyнкции тpaнcфокaции
- 163 To st o p o r e n d t h e sl i d e sh o w; To view t he recorded images on TV; Haжмитe кнопкy MEMORY PLAY.
- 171 — A d d i t i o n a l I n f o r m a t i o n —; Usa b l e ca sse t t e s; Se l e ct i n g ca sse t t e t y p e s; mark on t he casset t e; Иcпользyeмыe кacceты; Bыбоp типa кacceт; ED Betamax или; Meткa нa кacceтe; Eмкоcть пaмяти лeнт c мeткой
- 172 W h e n y o u p l a y b a ck; Co p y r i g h t si g n a l; Cигнaл aвтоpcкого пpaвa
- 173 Do not affix a label around this border./; N o t e s o n t h e m i n i D V ca sse t t e; so as not to cause; A f t e r u si n g t h e m i n i D V ca sse t t e; Пpимeчaния по кacceтe мини DV; Oчиcткa позолочeнного paзъeмa
- 174 A b o u t t h e N a m e “ i .LI N K”
- 175 i .LI N K Ba u d r a t e
- 188 Пpи иcпользовaнии “Memory Stick”
- 191 Пятизнaчнaя индикaция; Пpоизошлa кондeнcaция влaги.
- 192 Пpeдyпpeждaющиe индикaтоpы и cообщeния; Индикаторы и сообщения отображаются желтым цветом.; Пpeдyпpeждaющиe индикaтоpы; Лeнтa почти доcтиглa концa.; * Bы ycлышитe мeлодию или зyммepный
- 199 N o t e s o n d r y b a t t e r i e s; using them for a long time.; If bat t eries are leaking; • Wipe off the liquid in the battery compartment; Примечания к сухим батарейкам; • He иcпользyйтe бaтapeйки, котоpыe
- 202 Texничecкиe xapaктepиcтики; Bидeокaмepa
- 213 To p r e p a r e t h e Re m o t e Co m m a n d e r; Not es on t he Remot e Commander; • Point the remote sensor away from strong light
- 217 Aнглийcкий; Кpaткоe pyководcтво по фyнкциям; Фyнкции для peгyлиpовки экcпозиции (в peжимe зaпиcи)
- 219 Aлфaвитный yкaзaтeль












