Видеокамеры Sony DCR-PC6E - инструкция пользователя по применению, эксплуатации и установке на русском языке. Мы надеемся, она поможет вам решить возникшие у вас вопросы при эксплуатации техники.
Если остались вопросы, задайте их в комментариях после инструкции.
"Загружаем инструкцию", означает, что нужно подождать пока файл загрузится и можно будет его читать онлайн. Некоторые инструкции очень большие и время их появления зависит от вашей скорости интернета.

E
dit
ing
Монтаж
101
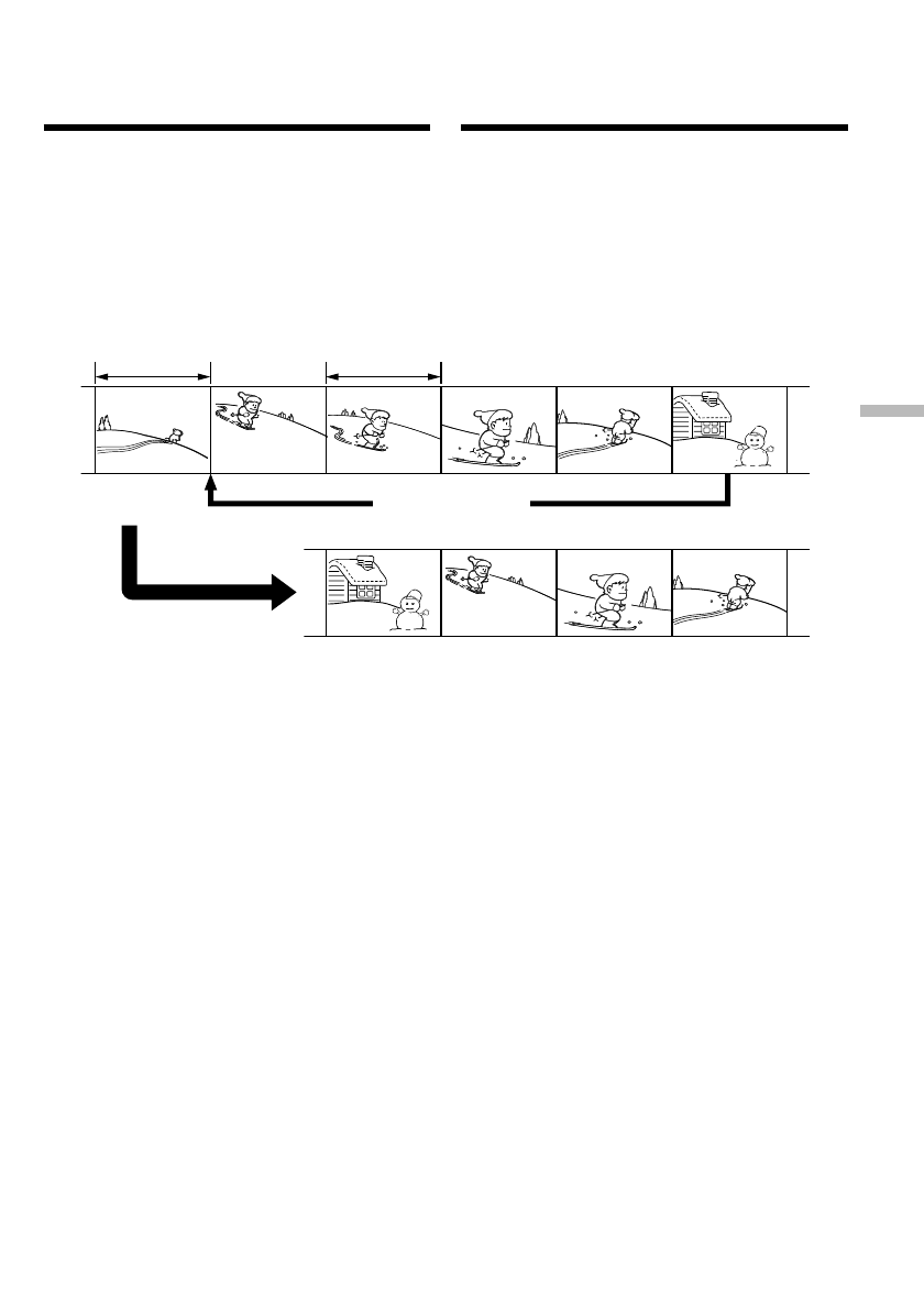
You can duplicate selected scenes (programmes)
for editing onto a tape without operating the
VCR.
Scenes can be selected by frame. You can set up
to 20 programmes.
Be f o r e o p e r a t i n g t h e D i g i t a l p r o g r a m
e d i t i n g
St ep 1
Connecting to the VCR (p. 102).
St ep 2
Setting the VCR for operation
(p. 102, 107).
St ep 3
Adjusting the synchronicity of the VCR
(p. 108).
When you dub using the same VCR again, you
can skip steps 2 and 3.
Usi n g t h e D i g i t a l p r o g r a m e d i t i n g
f u n ct i o n
Operat ion 1
Making the programme (p. 110).
Operat ion 2
Performing a Digital program
editing (dubbing a tape) (p. 112).
D u b b i n g o n l y d e si re d
sce n e s – D i g i t a l
p ro g r a m e d i t i n g
Вы можете сдублировать выбранные эпизоды
(программы) для монтажа на ленте без
управления КВМ.
Эпизоды могут быть выбраны по кадрам.
Вы можете установить до 20 программ.
Перед началом цифрового монтажа
программы
Пункт
1
Подсоединение КВМ (стр. 102).
Пункт
2
Установите КВМ для работы с
помощью соединительного кабеля
аудиовидео (стр. 102, 107).
Пункт
3
Регулировка синхронности КВМ
(стр. 108).
Когда Вы осуществляете перезапись снова с
использованием того же самого КВМ, Вы
можете пропустить пункты 2 и 3.
Использование функции цифрового
монтажа программы
Операция
1
Создание программ (стр. 110).
Операция
2
Выполнение цифрового
монтажа программы
(перезапись ленты) (стр. 112).
Перезапись только желаемых
эпизодов – Цифровой монтаж
программы
Unwanted scene/
Нежелаемый эпизод
Unwanted scene/
Нежелаемый эпизод
Switch the order/
Изменение порядка
Содержание
- 2 camcorder. With your Digital; W ARNING; En g l i sh; or; Русский; ПРЕДУПРЕЖДЕНИЕ
- 5 Основные функции; Запись изображений на Вашем компьютере
- 8 Оглавление; Подготовка к эксплуатации
- 9 Дополнительная информация
- 12 Установка кассеты; EJECT в; Руководство по быстрому запуску; был направлен в сторону
- 13 Видоискатель; Запись изображения; ПРИМЕЧАНИЕ
- 14 — Ge t t i n g st a r t e d —; Usi n g t h i s m a n u a l; Type of dif f erence
- 15 N o t e o n Ca sse t t e M e m o r y
- 16 • Do not let your camcorder get wet. Keep your
- 17 European models only
- 18 I n st a l l i n g t h e b a t t e r y p a ck; terminal cover in the direction of the arrow; St e p 1 Pre p a r i n g t h e; To r e m o v e t h e b a t t e r y p a ck; Not e on t he bat t ery t erminal cover; Установка батарейного блока; Пункт 1 Подготовка; Для снятия батарейного блока
- 19 Ch a r g i n g t h e b a t t e r y p a ck; mark facing the Holding Grip.; A f t e r ch a r g i n g t h e b a t t e r y p a ck; St e p 1 Pr e p a r i n g t h e p o w e r; штекера был направлен в сторону; После зарядки батарейного блока
- 20 Ch a r g i n g t i m e /V e r e i st e o p l a a d t i j d; Батарейный блок; Пункт 1 Подготовка источника; Примечание; C для зарядки полностью
- 21 Re co r d i n g t i m e /; Recording w it h t he view f inder/
- 22 Playing t ime on LCD screen/
- 23 Recommended charging t emperat ure
- 24 Co n n e ct i n g t o a w a l l so ck e t; mark facing the; PRECAUTION; • The AC power adaptor can supply power even; Using a car bat t ery; штекера; ПРЕДОСТЕРЕЖЕНИЕ; • Питание от сетевого адаптера переменного
- 25 St e p 2 Se t t i n g t h e; FN; Пункт 2 Установка даты; Выберите
- 26 The year changes as f ollow s:; To r e t u r n t o FN; If you do not set t he dat e and t ime; St e p 2 Se t t i n g t h e d a t e a n d t i m e; Год изменяется следующим образом:; Для возврата в положение FN; Если Вы не установите дату и время
- 27 To e j e ct a ca sse t t e; Not es; St e p 3 I n se r t i n g a; Для извлечения кассеты; Примечания
- 28 Press OPEN to open the LCD panel.; Press EXEC or; St e p 4 Usi n g t h e; В режиме CAMERA; Пункт 4 Использование; Нажмите EXEC или
- 29 St e p 4 Usi n g t h e t o u ch p a n e l; To ca n ce l se t t i n g s; Пункт 4 Использование сенсорной; Для отмены установок
- 30 — Re co r d i n g – Ba si cs —; Re co rd i n g a p i ct u re; Your camcorder automatically focuses for you.
- 31 A f t e r r e co r d i n g; Remove the battery pack.; – When you use a tape with cassette memory,; После записи; Удалите батарейный блок.
- 32 Recording dat a; Данные записи
- 33 A d j u st i n g t h e LCD scr e e n; Not e
- 34 Sh o o t i n g w i t h t h e M i r r o r M o d e; Pict ure in t he mirror mode; Xz; Изображение в зеркальном режиме
- 35 LCD screen backlight; The recorded picture will not be affected.; Нажмите; Задняя подсветка экрана ЖКД; Это не повлияет на записанное изображение.; OPEN; Индикатор полосы
- 36 A d j u st i n g t h e v i e w f i n d e r; View f inder backlight; Задняя подсветка видоискателя
- 37 Usi n g t h e zo o m f e a t u r e; To use zoom great er t han 10; Zoom greater than 10; Сторона “W”: для широкоугольного вида; Наезд видеокамеры более, чем 10; Наезд видеокамеры более 10
- 38 W hen you shoot close t o a subject; • Digital zoom starts to function when zoom; При съемке объекта с близкого положения; • Цифровой вариообъектив начинает; Remaining bat t ery t ime indicat or/; Remaining t ape indicat or/
- 39 Remaining bat t ery t ime indicat or; Код времени
- 40 indicator appears on the screen.; During back light f unct ion; BACK LIGHT
- 41 and “NIGHTSHOT” indicators flash on the; Usi n g Su p e r N i g h t Sh o t; Slide NIGHTSHOT to ON in CAMERA mode.; Usi n g t h e N i g h t Sh o t Li g h t; и “NIGHTSHOT” начнут; Night Shot Light emit t er/
- 42 • Не используйте функцию ночной съемки в; Подсветка для ночной съемки
- 43 Se l f -t i m e r r e co r d i n g; In the standby mode, press FN and select; To st o p t h e co u n t d o w n; Press SELFTIMER so that the; Для остановки обратного отсчета; – Переключатель POWER будет установлен в
- 44 EN D SEA RCH; Ch e ck i n g t h e re co rd i n g; Re c Re v i e w; EDIT; Проверка записи; Просмотр записи; Снова нажмите END SCH.
- 45 ED I TSEA RCH; End search f unct ion; EDITSEARCH; Держите нажатой сторону; Нажмите кратковременно сторону; Функция поиска конца
- 46 — Pl a y b a ck – Ba si cs —; Pl a y i n g b a ck a t a p e; — Воспроизведение – Основные положения —; Воспроизведение ленты
- 47 W hen monit oring on t he LCD screen; Open or close the LCD panel vertically.; Нажмите кнопку; Во время контроля на экране ЖКД
- 48 Usi n g t h e d a t a co d e f u n ct i o n; Using t he Remot e Commander; no indicator; Использование функции кода данных; Использование сенсорной панели; Нажмите кнопку DATA CODE.
- 49 Various set t ings; Различные устаановки; Различные установки
- 50 W h e n u si n g t h e t o u ch p a n e l
- 51 To v i e w t h e p i ct u r e a t d o u b l e sp e e d; Video cont rol but t ons; Для покадрового просмотра изображения; Кнопки видеоконтроля
- 52 Замедленное воспроизведение
- 53 S VIDEO
- 54 – Eu r o p e a n m o d e l s o n l y; If your TV has an S video jack; V i e w i n g t h e r e co r d i n g o n TV; – Только европейские модели
- 55 — A d v a n ce d Re co r d i n g Op e r a t i o n s —; — Усовершенствованные операции съемки —
- 56 • During tape photo recording, you cannot; • Во время фотосъемки Вы не можете
- 57 To ca n ce l t h e se l f -t i m e r r e co r d i n g; Press SELFTIMER so that the; PHOTO; Запись по таймеру самозапуска
- 58 Pr i n t i n g t h e st i l l i m a g e
- 59 The picture; Set 16:9WIDE to OFF in the menu settings.; During recording; Usi n g t h e w i d e m o d e; или на; Во время записи
- 60 Только введение изображения.; BOUNCE; W IPE
- 61 Select a desired fader mode.; To ca n ce l t h e f a d e r f u n ct i o n; OFF to; Usi n g t h e f a d e r f u n ct i o n; FADER; Использование функции фейдера; При введении изображения; Выберите желаемый режим фейдера.; Для отмены функции фейдера
- 62 in the menu; в установках меню
- 63 : Цвет и яркость изображения; SEPIA; : Яркость света будет; PASTEL; в установках меню для
- 64 Select OFF in P EFFECT in the menu settings.; W hile using t he pict ure ef f ect f unct ion; The picture effect is automatically canceled.; Выберите OFF в установках меню P EFFECT.
- 65 STILL
- 66 It ems t o adjust; Пункты для регулировки
- 69 Press MENU, then select PROGRAM AE in; • Because your camcorder is set to focus only on; Usi n g t h e PROGRA M A E f u n ct i o n; • Поскольку Ваша видеокамера настроена
- 70 • Следующие функции не работают в режиме
- 72 W hen you record under f luorescent light ing; house holding the exposure, or vice versa.; In t he hold w hit e balance mode; – Вы вынесли Вашу видеокамеру наружу из; В режиме блокировки баланса белого
- 73 EXPO–
- 74 SPOT
- 75 EXPOSURE is automatically set to MANUAL.; NIGHTSHOT в положение ON.
- 76 To r e t u r n t o t h e a u t o f o cu s m o d e; Fo cu si n g m a n u a l l y; FOCUS; Фокусировка вручную; таком фоне, как стена или небо
- 77 To r e co r d d i st a n t su b j e ct s; indicator appears. When you; To f ocus precisely; Для съемки удаленных объектов; . Если Вы отпустите кнопку; Для точной фокусировки; чтобы выполнить фокусировку на него.
- 78 Пример
- 79 I n t e r v a l r e co r d i n g
- 80 To ca n ce l t h e i n t e r v a l r e co r d i n g; On recording t ime; Для отмены записи с интервалами; меню в положение OFF.; О длительности записи; Запись с интервалами
- 81 In standby mode, press FN to display PAGE1.; To ca n ce l t h e cu t r e co r d i n g; The last recorded cut is longer than other cuts.; Для отмены записи монтажного кадра; меню в положение OFF в установках меню.
- 82 Usi n g t h e v i e w f i n d e r
- 83 Пpимeчания
- 84 — Усовершенствованные операции воспроизведения —; • Вы не можете видоизменять введенные из
- 87 To ca n ce l t h e PB ZOOM f u n ct i o n; Для отмены функции PB ZOOM
- 88 • You cannot process externally input scenes; Images in t he PB ZOOM; • Вы не сможете обработать вводимые извне; Изображения в режиме PB ZOOM
- 90 Bef ore operat ion; Перед выполнением операции
- 91 To st o p se a r ch i n g; If you use a t ape w it hout casset t e memory; You cannot superimpose or search a title.; To superimpose a t it le; Для остановки поиска; Для наоложения титра
- 96 Sca n n i n g p h o t o; To st o p sca n n i n g; Сканирование фото; Для остановки сканирования
- 97 Usi n g t h e A /V co n n e ct i n g ca b l e; • Set DISPLAY to LCD in the menu settings. (The; — Ed i t i n g —; D u b b i n g a t a p e; • Установите пункт DISPLAY в установках; Если Вы закончили перезапись ленты; — Монтаж —; Перезапись ленты; Передача сигнала
- 98 If your VCR is a monaural t ype; mini DV или; Если Ваш КВМ монофонического типа
- 99 Начните запись на КВМ.
- 100 See page 231 for more information about i.LINK.; If you record playback pause pict ure w it h t he
- 101 St ep 1; Performing a Digital program; Пункт; Нежелаемый эпизод
- 102 • You cannot dub the titles, display indicators, or; St e p 1 : Co n n e ct i n g t h e V CR; • Вы не можете перезаписывать титры,
- 103 (1 ) Se t t i n g t h e I R SETUP co d e; Press FN to display PAGE1.
- 104 About t he IR SETUP code; Марка; Not e on t he IR SETUP code; Код IR SETUP
- 105 (2 ) Se t t i n g t h e m o d e s t o ca n ce l t h e; паузы записи на КВМ; Кнопки для отмены паузы записи
- 106 (4 ) Co n f i r m i n g t h e V CR o p e r a t i o n; Insert a recordable tape into the VCR, then set; W hen t he VCR does not operat e correct ly; • After checking the code in “About the IR; • После проверки кода в пункте “О коде IR
- 109 • When you complete step 3, the image to adjust; • Когда Вы выполните пункт 3, изображение
- 110 Операция; Выберите VIDEO EDIT в
- 111 Er a si n g t h e p r o g r a m m e y o u h a v e se t; To cancel erasing; Er a si n g a l l p r o g r a m m e s; To cancel erasing all programmes; Нажмите CANCEL в пункте 2.; Стирание всех программ; Для отмены стирания всех программ; Нажмите CANCEL в пункте 3.; Для завершения создания программ
- 112 To st o p d u b b i n g d u r i n g e d i t i n g; You cannot record on t he VCR w hen:
- 113 Использование с аналоговым; – Только модель DCR-PC9E; DV OUT в
- 114 A f t e r ca p t u r i n g i m a g e s a n d so u n d; • You need to install software which can; После записи изображения и звука; • Вам необходимо установить программное
- 115 Set the POWER switch to VCR.; Нажмите кнопку REC CTRL.
- 118 W hen you dub a pict ure in digit al f orm; Во время цифрового монтажа
- 120 To ch a n g e t h e i n se r t e n d p o i n t; Skip step 3 and 4. Press; If you press FN
- 121 A u d i o d u b b i n g
- 122 No connection is necessary.; • When dubbing with A/V jack or the built-in; If you make all t he connect ions; Никаких подсоединений не требуется.; • При перезаписи через гнездо A/V или; Если Вы произвели все подсоединения; AUDIO L
- 123 Аудиоперезапись
- 124 To p l a y b a ck t h e so u n d; Для воспроизведения звука; • Новый звук не может быть записан на; Для более точного добавления нового звука
- 125 Su p e r i m p o si n g a t i t l e; VACATION; Наложение титра
- 126 If you set t he w rit e-prot ect t ab t o lock; TITLE; Для использования собственного титра; Вы не сможете наложить титр на ленту.
- 127 Not t o display t it le; Чтобы титр не отображался; • Цвет титра изменяется следующим; Если появляется знак “
- 128 Er a si n g a t i t l e; Press CANCEL in step 5.; в установках; Нажмите кнопку CANCEL в пункте 5.
- 129 Нажмите кнопку TITLE.
- 130 To erase t he t it le; To ent er a space; M a k i n g y o u r o w n t i t l e s; Для стирания титра; Для ввода пробела
- 131 La b e l l i n g a ca sse t t e; Insert the cassette you want to label.; Маркировка кассеты
- 132 If t he t ape has t oo many index signals
- 134 CAMERA; MENU
- 141 Выбор установок режима по каждому пункту; установка по умолчанию.; Примечания по функции устойчивой съемки; на функцию устойчивой съемки.; Если Вы отмените функцию устойчивой съемки; Появится индикатор устойчивой съемки
- 142 Примечание относительно воспроизведения NTSC PB
- 144 Stick” установлен в положение LOCK.
- 145 Примечания по режиму LP; время, а затем начнется снова приблизительно через 10 секунд.; Режим; Предназначение
- 146 * Только при использовании пульта дистанционного управления
- 147 — “ M e m o r y St i ck ” o p e r a t i o n s —; On f i l e f o r m a t; Typical image dat a f ile name; DSC00001.jpg: This file name appears on the; Типичное имя файла данных изображения; DSC00001.jpg: Данное имя файла появляется; — Операции с “Memory Stick” —
- 149 Not es on image dat a compat ibilit y
- 150 I n se r t i n g a “ M e m o r y St i ck ”; mark facing up; Ej e ct i n g a “ M e m o r y St i ck ”; W hile t he access lamp is lit or f lashing; Установка “Memory Stick”; был; Извлечение “Memory Stick”; Если лампочка доступа горит или мигает
- 151 Usi n g a t o u ch p a n e l
- 152 In the memory camera; Для возврата к опции FN; Нажмите кнопку EXEC или
- 154 Set t ing; Установка
- 155 80, regardless of image quality mode. The data; Image qualit y mode; 80, независимо от от режима качества; Емкость памяти
- 157 I m a g e si ze se t t i n g s/; M aximum recording t ime/
- 159 Insert a “Memory Stick” into your camcorder.; Approximate number of images can be; Перед началом работы; Вставьте “Memory Stick” в Вашу видеокамеру.
- 160 W hen t he POW ER sw it ch is set t o M EM ORY; – Sports lesson mode of PROGRAM AE (The; W hen you are recording a st ill image; Re co r d i n g i m a g e s co n t i n u o u sl y; M ult i screen mode; Если Вы записываете неподвижное изображение; Запись изображений непрерывно; Многоэкранный режим
- 161 FULL” appears on the screen, and you; Not e on using t he video f lash light (opt ional); FULL” появится на экране и Вы не
- 162 Press FN and select PAGE3.
- 164 • Установите записанную кассету с лентой в
- 165 W hen t he access lamp is lit or f lashing; Your camcorder stops momentarily.; Sound recorded on a t ape; You cannot record the audio from a tape.; Recorcing dat e/ t ime; Вы не можете записывать звук с ленты.
- 166 Bef ore oprat ion; If your TV or VCR has an S VIDEO jack; • Установите опцию DISPLAY в
- 167 The “; Индикатор “
- 168 To st o p r e co r d i n g; 40, максимальная длительность; Для остановки записи
- 169 Sound is recorded in monaural.; – Sports lesson of PROGRAM AE (The indicator; W hen using an ext ernal f lash (opt ional); – Режим спортивных состязаний PROGRAM; Во время записи на “Memory Stick”
- 171 • Sound recorded in 48 kHz is converted to one
- 172 • Set DISPLAY to LCD in the menu settings.; If your TV or VCR has an S video jack; • Установите опцию DISPLAY в положение
- 173 During recording on “M emory St ick”
- 175 * The superimposed image using Memory; Cиняя
- 176 images into your camcorder.; MEM; изображения
- 177 To ca n ce l M EM ORY M I X; Регулировка не требуется; Для отмены установки MEMORY MIX
- 178 OK для
- 179 Пункты регулировки; Для отмены режима MEMORY MIX
- 181 • Insert a recorded tape into your camcorder and; • Вставьте записанную ленту в Вашу
- 182 To st o p o r e n d co p y i n g
- 183 To st o p m e m o r y p h o t o p l a y b a ck; Not es on t he f ile name; •The directory number may not be displayed; PLAY
- 187 To st o p M PEG m o v i e p l a y b a ck; Press MPEG; Нажмите кнопку MPEG
- 190 Разъем USB
- 191 • You cannot install the USB driver if a “Memory
- 192 Restart your computer.; Для операционной системы Mac OS 9.1
- 193 V i e w i n g i m a g e s; Fo r W i n d o w s u se r s; * Copying a file to the hard disk of your; Просмотр изображений; Для пользователей Windows; Нужный тип файла; “Dcim” folder
- 194 N o t e s o n u si n g y o u r co m p u t e r; “ M e m o r y St i ck ”
- 195 Файл; ssss; Folder cont aining moving pict ure dat a/
- 196 Перед операцией; Для отмены функции PB ZOOM.
- 197 Pictures are not output through the DV jack.; In t he M emory PB ZOOM mode; The PB ZOOM function does not work.; Функция PB ZOOM не работает.
- 199 To st o p t h e sl i d e sh o w; To p a u se d u r i n g a sl i d e sh o w; To view t he recorded images on TV
- 200 You cannot carry out image protection.; INDEX; MARK
- 201 D e l e t i n g se l e ct e d i m a g e s; D e l e t i n g i m a g e s
- 202 DEL; Удаление изображений; Нжамите кнопку CANCEL в пункте 5.
- 203 D e l e t i n g a l l t h e i m a g e s; Select RETURN in step 3 or 4, then press EXEC.; W hile “DELETING” appears; Удаление всех изображений
- 205 You cannot write print marks on still images.; M oving pict ures
- 216 — Поиск и устранение неисправностей —; Разновидности неисправностей и методы их устранения; В режиме записи; Возможная неисправность
- 217 Возможная причина
- 221 Прочее
- 223 Пятизначная индикация; экран ЖКД или Видоискатель
- 224 Предупреждающие индикаторы и сообщения; Предупреждающие индикаторы
- 225 Предупреждающие сообщения
- 226 — A d d i t i o n a l I n f o r m a t i o n —; Usa b l e ca sse t t e s; Se l e ct i n g ca sse t t e t y p e s; mark on t he casset t e; Используемые кассеты; Выбор типа кассет; – Вы воспроизвели ленту в режиме VCR; Знак; составляет 4
- 227 Pl a y i n g b a ck a n N TSC-r e co r d e d t a p e; Co p y r i g h t si g n a l; W h e n y o u p l a y b a ck; A u d i o m o d e; При воспроизведении; Аудиорежим
- 228 N o t e s o n t h e m i n i D V ca sse t t e; A f t e r u si n g t h e m i n i D V ca sse t t e; Звук от динамика; Примечания по кассете мини DV; После использования кассеты мини DV
- 230 О батарейном блоке “InfoLITHIUM”
- 231 A b o u t t h e N a m e “ i .LI N K”; Относительно названия i.LINK
- 233 Usi n g y o u r ca m co r d e r a b r o a d; PAL syst em; Brazil; NTSC syst em; Бразилия; Система NTSC
- 234 M o i st u r e co n d e n sa t i o n; I f m o i st u r e co n d e n sa t i o n o ccu r r e d; Not e on moist ure condensat ion; Конденсация влаги; Если произошла конденсация влаги; Примечание по конденсации влаги
- 235 M a i n t e n a n ce i n f o r m a t i o n; Cl e a n i n g t h e v i d e o h e a d; indicator and “; Cl e a n i n g t h e LCD scr e e n; Информация по уходу; Чистка видеоголовок
- 236 In the reverse way of; Снимите два винта
- 237 Charging t he built -in rechargeable bat t ery:
- 238 Pr e ca u t i o n s; Ca m co r d e r o p e r a t i o n; Меры предосторожности; Эксплуатация видеокамеры
- 239 Ca m co r d e r ca r e
- 241 N o t e s o n d r y b a t t e r i e s; using them for a long time.; If bat t eries are leaking; • Wipe off the liquid in the battery compartment; Примечания к сухим батарейкам; • Не используйте батарейки, которые
- 244 Технические характеристики; Видеокамера
- 246 qa; Ca m co r d e r; qa
- 247 FOCUS but t on; Hold the Holding Grip firmly as illustrated.; I d e n t i f y i n g t h e p a r t s a n d co n t r o l s; qj; Гнездо LANC
- 248 * MTF is an abbreviation of Modulation
- 249 Fasten the grip strap firmly.; Надежно застегните ремень захвата.
- 250 Гнездо “Memory Stick”
- 251 Re m o t e Co m m a n d e r
- 252 To p r e p a r e t h e Re m o t e Co m m a n d e r; Not es on t he Remot e Commander; • Point the remote sensor away from strong light; • Держите дистанционный датчик подальше
- 253 Op e r a t i o n i n d i ca t o r s; LCD scr e e n a n d v i e w f i n d e r /
- 256 Алфавитный указатель; Sony Corporation












