Видеокамеры Sony DCR-PC350E - инструкция пользователя по применению, эксплуатации и установке на русском языке. Мы надеемся, она поможет вам решить возникшие у вас вопросы при эксплуатации техники.
Если остались вопросы, задайте их в комментариях после инструкции.
"Загружаем инструкцию", означает, что нужно подождать пока файл загрузится и можно будет его читать онлайн. Некоторые инструкции очень большие и время их появления зависит от вашей скорости интернета.

Пе
ре
за
пи
сь
/М
он
та
ж
Перезапись/Монтаж
115
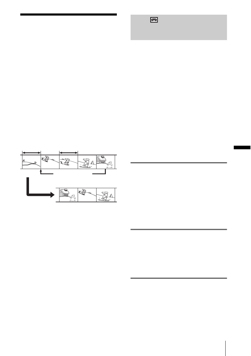
Перезапись
выбранных
эпизодов с кассеты
– Цифровой монтаж программы
Можно выбрать до 20 эпизодов
(программ) и записать их в нужном
порядке на другом записывающем
устройстве, например
видеомагнитофоне, или на карту
“Memory Stick Duo”, вставленную в
видеокамеру.
При записи на “Memory Stick Duo”
пропустите шаги 1 и 2 и начните с
раздела “Запись выбранных эпизодов в
виде программ” (стр. 119).
Шаг 1
: подготовка
видеокамеры и
видеомагнитофона к работе
Если цифровой монтаж программы на
кассету в видеомагнитофоне
выполняется в первый раз, выполните
указанные ниже действия. Их можно
пропустить, если указанный ниже
процесс настройки видеомагнитофона
выполнялся ранее.
b
Примечание
• Нельзя выполнить цифровой монтаж
программы на следующих устройствах:
– видеомагнитофон, не поддерживающий
коды [УСТАН ИК]
– записывающее устройство DVD,
записывающее устройство DVD с жестким
диском и т.д.
• При цифровом монтаже программы
управляющие сигналы не передаются через
гнездо LANC.
1
Подключите видеомагнитофон к
видеокамере в качестве
записывающего устройства
(стр. 109).
Для подсоединения можно
использовать соединительный кабель
A/V или кабель i.LINK. Перезапись
выполнить проще с помощью
соединения i.LINK.
2
Подготовьте видеомагнитофон к
работе.
• Вставьте кассету для записи.
• Если на видеомагнитофоне есть
селектор входного сигнала,
установите его в режим входа.
3
Подготовьте видеокамеру
(устройство воспроизведения) к
работе.
• Вставьте кассету для монтажа.
• Передвиньте переключатель
POWER для выбора режима PLAY/
EDIT.
Изменить порядок
следования
Результаты монтажа
Удалить ненужные эпизоды
,
продолжение
Содержание
- 2 ПРЕДУПРЕЖДЕНИЕ; Дата изготовления фотоаппарата; ДЛЯ ПОКУПАТЕЛЕЙ В ЕВРОПЕ; ВНИМАНИЕ; Примечание
- 3 Примечания по записи
- 6 Запись неподвижных изображений; функции, доступные только для; Содержание
- 7 Поиск точки начала записи; Воспроизведение; Просмотр фильмов, записанных на кассету
- 8 Использование меню
- 9 Использование видеокамеры за; Краткий справочник; Обозначение деталей и органов
- 10 Краткое руководство; Запись фильмов; Присоедините заряженный батарейный блок к
- 11 ратк; Начните запись, глядя на экран LCD для контроля
- 12 Запись неподвижных; Вставьте “Memory Stick Duo” в видеокамеру.; была в правом
- 13 Начните запись, глядя на экран LCD для контроля снимаемого
- 14 Простое выполнение операций; размер шрифта на экране (
- 15 Подготовка к эксплуатации
- 16 Можно зарядить; батарейный блок
- 17 была
- 18 на; После зарядки батареи
- 19 Время зарядки; * Приблизительное время в минутах при; Батарейный блок; BATTERY INFO; записи
- 20 Время воспроизведения; * Переключатель LCD BACKLIGHT; ПРЕДОСТЕРЕЖЕНИЕ
- 21 записи на “Memory Stick Duo”.; Выключение питания
- 22 видоискателя; Регулировка панели LCD; Регулировка яркости экрана LCD; Совет
- 23 Регулировка видоискателя
- 24 месяцев; Выберите; УСТ; УСТАН
- 25 Часы начнут работать.; Установка кассеты
- 26 Нажмите кнопку; Выньте кассету, затем нажмите; Установка “Memory Stick Duo”; была в
- 27 экране; Включите видеокамеру.
- 29 Запись; Выберите режим записи.; Запись на кассету
- 30 – Просмотр
- 31 Папка для записи
- 32 В меню; * Минимальное расстояние между
- 33 Съемка панорамных изображений; Запись в зеркальном режиме
- 34 Появится индикация; Отмена времени выдержки; – Режим прогрессивной
- 36 изображений; – Фотосъемка в память
- 37 Нажмите кнопку PHOTO до конца.; для возврата в режим; или; Качество изображения
- 38 Использование вспышки
- 39 производится без вспышки.
- 42 – Easy Handycam; Запись фильма; Нажмите кнопку EASY.; Запуск режима
- 43 Нажмите кнопку EASY еще раз.
- 44 Нажмите нужный элемент.; затем
- 45 На экране появится индикация
- 46 затем нажмите
- 47 Запись в темноте; – Super NightShot
- 48 Фокусировка
- 49 Автоматическая фокусировка; Ручная фокусировка
- 50 Нажмите кнопку FOCUS еще раз.; – FADER
- 51 Нажмите
- 52 – Цифровой
- 53 Эффект
- 54 Отмена цифрового эффекта
- 55 Нажимая; в левой части экрана; Для функции [ЦВЕТ КАМ; Дважды нажмите
- 56 При записи на кассету; Отмена функции MEMORY MIX
- 57 Отмена операции; Ручной поиск – EDIT SEARCH; Удерживайте
- 58 Один раз нажмите
- 59 Пауза
- 60 В режиме остановки нажмите; Просмотр фильмов в видоискателе; Индикатор движения ленты; Продолжайте нажимать; Выберите режим воспроизведения.
- 61 пока; Действие
- 62 Duo”
- 63 Размер изображения
- 64 Кнопка выбора изображения; Поиск эпизода фильма
- 65 При воспроизведении кассеты; Отмена функции Easy Handycam
- 67 воспроизведения; Выберите меню
- 69 Скорость затвора; * Отображается только во время
- 70 экране телевизора; * При использовании кабеля S video; IN
- 71 кассете
- 72 Нажимайте кнопки
- 73 ПОИСК] установлено значение
- 74 Усовершенствованные; Выбор элементов; УСТ ПАМЯТИ; РЕЖИМ ЗАП
- 75 Выберите нужную установку.; Индикация; Также можно нажать кнопку
- 76 . После выбора установки; УСТ КАМЕРЫ
- 78 РЕЗКОСТЬ; появится, когда значение резкости
- 79 АВТОЗАТВОP; Можно отрегулировать экспозицию с помощью кнопок
- 80 SUPER NS; Полосатый узор не записывается.
- 81 АВТОЗАПУСК
- 82 STEADYSHOT; Эта функция служит для компенсации подрагивания видеокамеры.; ПРОГР ЗАПИСЬ
- 83 ЗАПУСК; УСТ ПАМЯТИ
- 84 РАЗМ СНИМК; РАЗМ ИЗОБР
- 85 ОСТАЛОСЬ; ФОРМАТ; Нажмите дважды
- 86 НОМЕP ФАЙЛА; ПАПКА ЗАПИСИ; выберите; ПАПКА ВОСПР; Выберите папку для воспроизведения с помощью кнопок
- 87 – ЭФФЕКТ; ФЕЙДЕР
- 88 MEMORY MIX
- 89 ПОКАДР ЗАП
- 90 Чтобы выбрать нужный интервал, нажмите; Начнется запись, а индикатор
- 92 Начнет мигать индикатор; Индикатор; РЕЖИМ ДЕМО; ПЕЧАТЬ
- 93 . Набор настраиваемых; РЕД И ВОСПР
- 94 ЗАПИСЬ DVD; с функцией
- 95 Цвет
- 96 С помощью кнопок; ОТОБP ТИТР; Можно просмотреть титр во время воспроизведения изображения.
- 97 нажмите
- 98 – РЕЖИМ; После выбора установки; АУДИОPЕЖИМ; СТАНД НАБОР
- 99 МУЛЬТИЗВУК; БАЛАНС ЗВУКА; Эта установка не повлияет на записанное изображение.; ЯРКОСТЬ ЖКД; Можно отрегулировать яркость подсветки экрана LCD.
- 100 ЦВЕТ ЖКД; DV
- 101 КОНТР РАМКА
- 102 ПУЛЬТ ДУ; ИНДИК ЗАПИСИ
- 103 МЕНЮ НАЗАД
- 104 Экран отображает те; УСТАН ЧАСОВ; . Установка часов будет выполнена с учетом разницы во времени.; LANGUAGE
- 105 меню; Добавление меню – Добавить; несколько раз, пока оно не; Меню добавлено в конец списка.
- 106 Удаление меню – Удалить
- 107 чтобы; Сброс
- 112 со значком; При записи на “Memory Stick Duo”
- 113 При записи фильма
- 115 эпизодов с кассеты; – Цифровой монтаж программы
- 116 При использовании кабеля i.LINK
- 118 видеомагнитофон”
- 121 Удаление программ
- 122 Подготовка к записи звука
- 123 Запись звука; Воспроизведение остановится.
- 126 исчезнет с изображения.
- 127 Отмена установки метки печати
- 129 Печать; Чтобы остановить процесс печати
- 130 Устранение неполадок; Общие функции; Неполадка
- 131 Батарейки/источники питания
- 132 Кассеты
- 136 “Memory Stick Duo”
- 140 сообщения; Индикация самодиагностики/предупреждающие индикаторы
- 143 Предупреждающие сообщения; Тематики; Батарея
- 147 Дополнительная информация; Подача питания; Система; Система
- 148 Cassette Memory; является торговой маркой.; Сигнал авторского права; При воспроизведении
- 149 Примечания по эксплуатации; После использования кассеты
- 150 Типы “Memory Stick”
- 151 Обращение
- 153 Зарядка батарейного блока
- 154 О хранении батарейного блока
- 156 О требуемом кабеле i.LINK
- 157 Конденсация влаги; Если произошла конденсация влаги
- 158 Примечание по конденсации влаги; Видеоголовка; Очистка экрана LCD
- 159 Прикоснитесь к знаку “; Обращение с корпусом
- 161 Видеокамера; Цветовой сигнал PAL, стандарт CCIR
- 162 Экран LCD; сопротивление менее 2,2 k
- 163 Емкость
- 164 Динамик; * Этой кнопкой нельзя воспользоваться в; qa
- 166 Гнездо S VIDEO; Крючок для плечевого ремня
- 168 Гнездо; Гнездо управления; Крышка гнезда; * Этими кнопками нельзя воспользоваться в; qs
- 169 Разъем интерфейса; Удобно при переноске видеокамеры.
- 170 Прикрепление ремня для захвата; Handycam Station
- 171 Пульт дистанционного управления; Кнопки; Удаление изоляционной вкладки.
- 173 Индикаторы экрана LCD и видоискателя; Индикаторы
- 175 ра; Указатель












