Видеокамеры Sony DCR-PC115E / DCR-PC120E - инструкция пользователя по применению, эксплуатации и установке на русском языке. Мы надеемся, она поможет вам решить возникшие у вас вопросы при эксплуатации техники.
Если остались вопросы, задайте их в комментариях после инструкции.
"Загружаем инструкцию", означает, что нужно подождать пока файл загрузится и можно будет его читать онлайн. Некоторые инструкции очень большие и время их появления зависит от вашей скорости интернета.

203
“
M
emory S
tic
k
”
operat
ions
Работа с “Memory Stick”
Folder/
Папка
File/
Файл
M eaning/
Значение
100msdcf
DSC0
ssss
.JPG
Still image file/
Файл неподвижного изображения
Moml0001
MOV0
ssss
.MPG
Moving picture file/
Файл движущегося изображения
V i e w i n g i m a g e s u si n g co m p u t e r
Folder cont aining moving pict ure dat a/
Папка, содержащая данные
движущихся изображений
Folder cont aining st ill image dat a/
Папка, содержащая данные
неподвижных изображений
So f t w a r e
• Depending on your application software, the
file size may increase when you open a still
image file.
• When you load an image modified using a
retouch software from your computer to the
camcorder or when you directly modify the
image on the camcorder, the image format will
differ so a file error indicator may appear and
you may be unable to open the file.
Co m m u n i ca t i o n s w i t h y o u r co m p u t e r
Communications between your camcorder and
your computer may not recover after recovering
from Suspend, Resume, or Sleep.
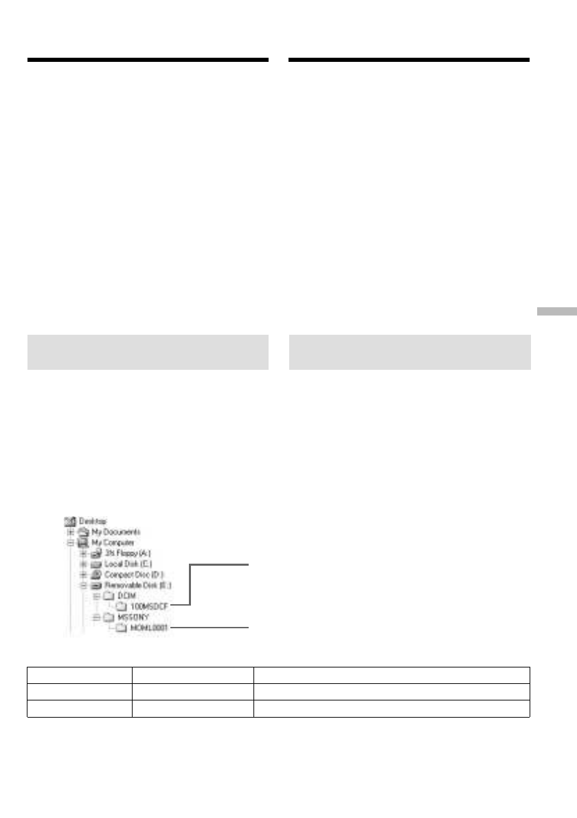
I m a g e f i l e st o r a g e d e st i n a t i o n s
a n d i m a g e f i l e s
Image files recorded with your camcorder are
grouped in folders by recording mode.
The meanings of the file names are as follows.
ssss
stands for any number within the range
from 0001 to 9999.
Fo r W i n d o w s M e u se r s
( Th e d r i v e r e co g n i si n g t h e ca m e r a i s
[ E:] .)
Просмотр изображений на
компьютере
Программное обеспечение
•
В зависимости от прикладного
программного обеспечения, размер файла
при открытии неподвижного изображения
может увеличиться.
•
В случае загрузки из компьютера на
видеокамеру изображения, измененного
путем ретуширования, или при
непосредственном изменении изображения
на видеокамере его формат изменится,
поэтому может появиться индикатор
ошибки файла и, возможно, файл не
удастся открыть.
Связь с компьютером
После выхода компьютера из режимов
Suspend, Resume или Sleep, связь между
видеокамерой и компьютером может не
восстановиться.
Файлы изображений и места их
хранения
Записанные с помощью видеокамеры файлы
изображений сгруппированы в папки по
режиму записи. Ниже пояснены значения
имен файлов.
ssss
обозначает любое
число в диапазоне от 0001 до 9999.
Для пользователей Windows Me
(Диск, соответствующий видеокамере
– [E:])
Содержание
- 2 En g l i sh; or; Fo r t h e cu st o m e r s i n Eu r o p e; ВНИМАНИЕ
- 5 Русский; Основные функции; Запись и воспроизведение движущихся и неподвижных изображений; увеличение более 10
- 8 Оглавление; Подготовка к эксплуатации
- 9 Дополнительная информация
- 12 Краткое руководство для быстрого спользования; Как вставить кассету; Вставьте штекер меткой
- 13 Съемка; ПРИМЕЧАНИЕ
- 14 — Ge t t i n g st a r t e d —; Usi n g t h i s m a n u a l; Type of dif f erences; Network function; — Подготовка к эксплуатации —; Функция доступа к сети
- 16 • Do not let your camcorder get wet. Keep your; • В ЖК-дисплее и видоискателе применена
- 17 European models only
- 18 I n st a l l i n g t h e b a t t e r y p a ck; , slide the battery terminal; To r e m o v e t h e b a t t e r y p a ck; W hen you st ore your camcorder; Пункт 1 Подготовка; Как установить батарейный блок; крышку-заглушку в направлении стрелки; Как вынуть батарейный блок
- 19 St e p 1 Pr e p a r i n g t h e p o w e r; mark; A f t e r ch a r g i n g t h e b a t t e r y p a ck; лампа CHG; Как зарядить батарейный блок; была обращена вверх.; После зарядки батарейного блока; Пункт 1 Подготовка источника
- 20 Ch a r g i n g t i m e /; Батарейный блок
- 21 Pl a y i n g t i m e /; Playing t ime on LCD screen/; Re co r d i n g t i m e /; Recording w it h t he view f inder/
- 23 Connect the mains lead to a wall socket.; PRECAUTION; • The AC power adaptor can supply power even; Using a car bat t ery; Подсоединение к стенной розетке; была обращена; ПРЕДОСТЕРЕЖЕНИЕ
- 25 St e p 2 Se t t i n g t h e d a t e a n d t i m e; If you do not set t he dat e and t ime; Пункт 2 Установка даты и; Если дата и время не установлены
- 26 W o r l d t i m e d i f f e r e n ce s; To adjust a t ime dif f erence; Разницы мирового времени; Для установки разницы времени; AREA
- 27 Install the power source.; To e j e ct a ca sse t t e; St e p 3 I n se r t i n g a; EJECT; Пункт; Установите источник питания.; Как вынуть кассету
- 28 Not es; • Do not press the cassette compartment down; W hen you use casset t e w it h casset t e memory; St e p 3 I n se r t i n g a ca sse t t e; Примечания; Если Вы нажмете не на метку; Как предотвратить случайное стирание; Пункт 3 Как вставить кассету
- 29 Микрофон; Re co rd i n g a p i ct u re; Your camcorder automatically focuses for you.; Запись изображения
- 30 in the LP mode on one tape.; эпизоды в различных режимах SP и LP.
- 31 • The transition between scenes may not be; Recording dat a; A f t e r r e co r d i n g; Remove the battery pack.; A d j u st i n g t h e LCD scr e e n; Данные о записи; После записи; Выньте батарейный блок.
- 32 with the; LCD screen backlight; M ENU; Темнее; Примечание; Регулировка яркости ЖК-дисплея; С помощью
- 33 View f inder backlight; Настройка видоискателя; Подсветка видоискателя; Установка прилагаемой бленды
- 34 Usi n g t h e zo o m f e a t u r e; Как пользоваться вариообъективом
- 35 To use zoom great er t han 10; Варообъектив больший, чем 10; Если снимается близкий предмет
- 36 The; Pict ure in t he mirror mode; В режиме ожидания виден значок; Изображение в зеркальном режиме
- 37 The indicators are not recorded on tapes.; На ленту индикаторы не записываются.; This appears when using a tape with cassette memory./; REC
- 38 Time code; indicator appears on the screen. To cancel,; BACK LIGHT
- 39 and “NIGHTSHOT” indicators flash on the; Usi n g Su p e r N i g h t Sh o t; and “NIGHTSHOT”; Usi n g t h e N i g h t Sh o t Li g h t; Night Shot Light emit t er/
- 41 To st o p t h e co u n t d o w n; Not e; Нажмите кнопку; Как остановить обратный отсчет
- 42 Ch e ck i n g t h e re co rd i n g; EN D SEA RCH; You can search for the next recording start point.; Проверка записи; Функция END SEARCH
- 43 Re c Re v i e w; You can check the last recorded section.; End search f unct ion; The end search function may not work correctly.; Функция Просмотра записи; В режиме ожидания нажмите часть –/; Функция поиска конца записи
- 44 — Pl a y b a ck – Ba si cs —; Pl a y i n g b a ck a t a p e; Open the LCD panel while pressing OPEN.; To st o p p l a y b a ck; — Воспроизведение — Основные функции —; Воспроизведение ленты; Остановка воспроизведения
- 45 Open or close the LCD panel vertically.
- 46 A b o u t d a t e /t i m e a n d v a r i o u s se t t i n g s; Not t o display various set t ings; Дата/время и настройки записи; Специальные настройки
- 47 Dat a code; V a r i o u s p l a y b a ck m o d e s; To a d v a n ce t h e t a p e; Код данных; Перемотка вперед
- 48 To v i e w t h e p i ct u r e a t d o u b l e sp e e d; In t he various playback modes; Просмотр изображения на двойной скорости; Во всех специальных режимах воспроизведения
- 49 TV; S VIDEO
- 50 – Eu r o p e a n m o d e l s o n l y; If your TV has an S video jack; V i e w i n g t h e r e co r d i n g o n TV; Просмотр записи на телевизоре; — Только для европейских моделей; Если телевизор имеет разъем S-видео
- 51 — A d v a n ce d Re co r d i n g Op e r a t i o n s —; — Дополнительные функции записи —
- 52 • During tape photo recording, you cannot; To record clear and less f luct uat ed st ill images
- 53 Нет индикатора
- 54 W hen you record images w it h t he f lash; Режим
- 55 during t he f ollow ing operat ions:; You cannot select the auto red-eye reduction.
- 56 Se l f -t i m e r r e co r d i n g; To ca n ce l se l f -t i m e r r e co r d i n g; Запись с использованием автоспуска; – Переключатель POWER установлен в
- 57 с помощью управляющей
- 58 W hen you record under f luorescent light ing; Рекомендуется проводить запись в режиме; В автоматическом режиме баланса белого; – Если видеокамера вынесена из помещения; В режиме удержания баланса белого; или занесена в помещение.
- 59 during a playback on a normal TV; To ca n ce l t h e w i d e m o d e; Set 16:9WIDE to OFF in the menu settings.; In t he w ide mode; Usi n g t h e w i d e m o d e; видны черные; Как отменить широкоэкранный формат; В настройках меню выберите OFF для 16:9WIDE.; В широкоэкранном формате
- 60 MONOTONE; Только введение изображения.
- 61 To ca n ce l t h e f a d e r f u n ct i o n; Usi n g t h e f a d e r f u n ct i o n; FADER; При введении изображения
- 62 W hen you set t he POW ER sw it ch t o M EM ORY; You cannot use the fader function.; Not e on t he bounce f unct ion; меню
- 63 SEPIA
- 64 To ca n ce l t h e p i ct u r e e f f e ct f u n ct i o n; Set P EFFECT to OFF in the menu settings.; W hile using t he pict ure ef f ect f unct ion; The picture effect is automatically cancelled.; Как отменить функцию спецэффекта
- 65 Неподвижное изображение; STILL
- 66 It ems t o be adjust ed
- 67 To ca n ce l t h e d i g i t a l e f f e ct f u n ct i o n; Отмена функции цифрового эффекта; Номер скорости затвора Скорость затвора
- 69 Usi n g t h e PROGRA M A E f u n ct i o n; To ca n ce l t h e PROGRA M A E f u n ct i o n; • Because your camcorder is set to focus only on; Как отменить функцию PROGRAM AE; свете
- 70 • When you set the POWER switch to MEMORY,; Even if t he PROGRAM AE f unct ion is select ed; You can adjust the exposure.; Даже если выбрана функция PROGRAM AE
- 71 faithfully; на управляющей
- 72 Fo cu si n g m a n u a l l y; FOCUS; To r e t u r n t o t h e a u t o f o cu s m o d e; Фокусировка вручную; капельками воды
- 73 To r e co r d d i st a n t su b j e ct s; To f ocus precisely; Как снимать удаленные объекты; Как выполнить точную фокусировку
- 74 I n t e r v a l re co rd i n g; Пример; Запись с интервалами
- 75 I n t e r v a l r e co r d i n g; MENU; On recording t ime; Как отменить запись с интервалами; – Переключите POWER из положения; О продолжительности записи
- 77 To ca n ce l t h e cu t r e co r d i n g; The last recorded cut is longer than other cuts.
- 78 with the control button; • You cannot process externally input scenes; — A d v a n ce d Pl a y b a ck Op e r a t i o n s —; — Дополнительные функции воспроизведения —
- 79 Set D EFFECT to OFF in the menu settings.
- 80 После обработки изображения с помощью
- 81 To ca n ce l t h e PB ZOOM f u n ct i o n; Отмена функции PB ZOOM; Нажмите кнопку PB ZOOM.
- 82 Images in t he PB ZOOM; – Установка переключателя POWER в; Изображения в режиме PB ZOOM
- 83 . Когда счетчик примерно
- 84 Bef ore operat ion; To st o p se a r ch i n g; Перед началом работы; Остановка поиска
- 85 If you use a t ape w it hout casset t e memory; You cannot superimpose or search a title.; To superimpose a t it le
- 90 Sca n n i n g p h o t o; To st o p sca n n i n g; Сканирование фотокадров; Остановка сканирования
- 91 — Ed i t i n g —; D u b b i n g a t a p e; Usi n g t h e A /V co n n e ct i n g ca b l e; • Set DISPLAY to LCD in the menu settings. (The; VCR; Передача сигнала; — Монтаж —; Перезапись ленты; управления
- 92 If your VCR is a monaural t ype; После завершения записи ленты; mini
- 93 DV; После завершения перезаписи ленты
- 95 St e p 1 : Co n n e ct i n g t h e V CR; to; видеомагнитофона; Установка кода IR SETUP
- 97 About t he IR SETUP code; Компонент телевизора/видеомагнитофона; Not e on t he IR SETUP code
- 98 pause is
- 99 (3 ) Se t t i n g y o u r ca m co r d e r a n d t h e
- 100 (4 ) Co n f i r m i n g t h e V CR o p e r a t i o n; W hen t he VCR does not operat e correct ly; • After checking the code in “About the IR; St e p 2 : Se t t i n g t h e V CR t o o p e r a t e
- 102 You cannot dub the titles or display indicators.; St e p 3 : A d j u st i n g t h e
- 103 Select and decide upon; • When you complete step 3, the image to adjust; Выберите
- 105 Er a si n g t h e p r o g r a m m e y o u h a v e se t; To cancel erasing; Стирание установленной программы; Отмена стирания
- 106 Er a si n g a l l p r o g r a m m e s; To cancel erasing all programmes; Стирание всех программ; Отмена стирания всех программ
- 107 To st o p d u b b i n g d u r i n g e d i t i n g
- 108 You cannot record on t he VCR w hen:; – The IR SETUP code is not correct (when IR is; NOT READY appears on t he LCD screen w hen:; – The programme to operate the Digital program
- 109 Set the POWER switch to VCR.; A f t e r ca p t u r i n g i m a g e s a n d so u n d; DV OUT в; После захвата изображений и звука
- 110 • You need to install software which can
- 111 По окончании перезаписи ленты
- 112 Usi n g t h e Re m o t e Co m m a n d e r; REC and MARK; Запись видео и телепрограмм; На 3 шаге нажмите одновременно кнопки; Если видеомагнитофон монофонический
- 113 DV OUT
- 114 During digit al edit ing; Во время цифрового монтажа
- 116 To ch a n g e t h e i n se r t e n d p o i n t; Как изменить конечную точку вставки; В пункте 5 нажмите одновременно кнопки
- 117 Not e on t he Remot e Commander
- 118 A u d i o d u b b i n g; Монтаж звукозаписи
- 119 No connection is necessary.; Аудиоаппаратура; Не требует подключений.; Встроенный микрофон
- 120 AUDIO DUB; Нажатием кнопки
- 121 To p l a y b a ck t h e so u n d; • New sound cannot be recorded on a tape; Воспроизведение звука
- 122 To add new sound more precisely
- 123 Su p e r i m p o si n g a t i t l e; VACATION; Наложение титров
- 124 Если на ленте есть незаписанный участок; и при
- 125 If t he t ape has t oo many index signals; Если на ленте много индексных сигналов
- 126 Set the POWER switch to CAMERA or VCR.; To ca n ce l e r a si n g a t i t l e; Select and decide upon RETURN in step 5.; с помощью; Как отменить удаление титра; В пункте 5 выберите RETURN.
- 127 To ch a n g e a t i t l e y o u h a v e st o r e d; on the control button.; Как изменить сохраненный титр; на управляющей клавише.
- 128 M a k i n g y o u r o w n t i t l e s; To erase t he t it le; Создание собственных титров; Удаление титра
- 129 La b e l l i n g a ca sse t t e; Insert the cassette you want to label.; Маркировка кассеты
- 130 To e r a se t h e l a b e l y o u h a v e m a d e; Select and decide upon [; To ch a n g e t h e l a b e l y o u h a v e m a d e; Удаление метки; В пункте 4 выберите [; Изменение метки; Выберите набор символов [
- 131 To ca n ce l d e l e t i n g; Отмена очистки
- 132 — Cu st o m i si n g Y o u r Ca m co r d e r —; — Настройка видеокамеры —
- 141 PROGRAM AE; Выбор настройки режимов по каждому пункту; установка по умолчанию.; Пояснения
- 142 D ZOOM; Примечание к функции устойчивой съемки; На экране появится пиктограмма; Примечание к функции FLASH LVL
- 143 HiFi SOUND; Примечание к функции NTSC PB
- 145 Примечание к форматированию; FORMAT
- 146 Примечание к PRINT SET
- 147 Примечание к режиму LP
- 149 — “ M e m o r y St i ck ” Op e r a t i o n s —; On f i l e f o r m a t; Typical image dat a f ile name; Dsc00001.jpg: This file name appears on the; О форматах файлов; Такое имя файла появляется; — Работа с “Memory Stick” —
- 150 Как использовать “Memory Stick”; – При использовании “Memory Stick” в зоне; Usi n g a “ M e m o r y St i ck ”; Место маркировки
- 151 N o t e s o n i m a g e d a t a co m p a t i b i l i t y
- 152 Как установить “Memory Stick”; была обращена лицом, как показано; Как извлечь “Memory Stick”; Слегка нажмите на “Memory Stick”.; MEMORYSTICK ERROR”; I n se r t i n g a “ M e m o r y St i ck ”; mark facing as; Ej e ct i n g a “ M e m o r y St i ck ”; Press the “Memory Stick” once lightly.; W hile t he access lamp is lit or f lashing
- 154 изображения
- 155 Se l e ct i n g t h e i m a g e si ze; The default setting is 1360; STILL SET; Выбор размера изображения; Движущиеся изображения: 320
- 156 SFN; M a x i m u m r e co r d i n g t i m e o f m o v i n g p i ct u r e s/; M aximum recording t ime/
- 157 Тип карты
- 158 You can record still images on “Memory Stick”s.; Insert a “Memory Stick” into your camcorder.; : Approximate number of; Перед началом записи; Вставьте “Memory Stick” в видеокамеру.
- 159 W hen t he POW ER sw it ch is set t o M EM ORY; – Sports lesson of PROGRAM AE (The indicator; W hile you are recording a st ill image; – режим спортивных состязаний PROGRAM
- 160 Re co r d i n g i m a g e s co n t i n u o u sl y; HIGH SPEED (Recording image size is 640
- 161 The number of images in cont inuous shoot ing; The flash does not work.; При непрерывной записи изображений
- 162 Если выбран режим HIGH SPEED; W hen select ing HIGH SPEED; No indicator
- 164 appears on the screen in a dark place,; A b o u t HOLOGRA M A F; * HOLOGRAM AF satisfies Class 1 (time base; HOLOGRAM AF emit t er/; О системе HOLOGRAM AF; HOLOGRAM AF удовлетворяет требованиям
- 166 – переключатель POWER установлен в; Как проверить записываемое изображение
- 167 Вставьте ленту с записью в видеокамеру.
- 168 Размер изображения для фотоснимка; Запись немедленно прекратиться.; Звук, записанный на ленте; Выполнить запись звука с ленты нельзя.; Титры, записанные на ленте
- 169 If your TV or VCR has an S video jack; AUDIO
- 170 The “; Индикатор “
- 171 (цветовая рирпроекция
- 172 Set the POWER switch to CAMERA.; Вставьте ленту для записи в видеокамеру.; Голубой
- 173 MEMORY
- 174 Как изменить параметры режима
- 175 Нажмите
- 176 on the control button before step 7, and; To ch a n g e t h e m o d e se t t i n g; To ca n ce l M EM ORY M I X
- 177 • You cannot use MEMORY MIX function for; During recording; You cannot change the mode setting.; Sample images; Нельзя изменять параметры режима.; Образцы изображений
- 178 To st o p r e co r d i n g; : Recording time can be recorded on the “Memory Stick”/; Как прекратить запись
- 179 Sound is recorded in monaural.; Дата и время записи
- 181 • Sound recorded in 48 kHz is converted to one
- 183 During recording on “M emory St ick”; При записи на “Memory Stick”
- 184 M a k i n g t h e p r o g r a m m e; Запись смонтированных; Составление программы
- 188 • Insert a recorded tape into your camcorder and; To st o p co p y i n g; Вставьте в видеокамеру ленту с записью и; Как остановить копирование
- 189 Image size of st ill images; Image size is automatically set to 640; W hen t he access lamp is lit or f lashing
- 190 To st o p m e m o r y p h o t o p l a y b a ck; – when playing back image data shot with other; – при воспроизведении кадров, снятых
- 191 Примечания к именам файлов
- 194 To st o p M PEG m o v i e p l a y b a ck
- 195 To play back recorded images on a TV screen; • Connect your camcorder to the TV with the; Recording dat e/ t ime; Picture number/Total number of recorded pictures/
- 196 JPEG format; Recommended W indow s environment; CPU: MMX Pentium 200 MHz or faster; Recommended M acint osh environment; and a slot loading type CD-ROM drive; формат JPEG; Рекомендуемая среда Windows; MMX Pentium 200 MГц или быстрее; Рекомендуемая среда Macintosh
- 197 V i e w i n g i m a g e s u si n g co m p u t e r; • Operations are not guaranteed for either the; I n st a l l i n g t h e USB d r i v e r; Установка драйвера USB
- 198 • You cannot install the USB driver if a “Memory
- 199 Connect the USB jack on your computer to the
- 200 Restart your computer.
- 201 V i e w i n g i m a g e s; Fo r W i n d o w s u se r s; * Copying a file to the hard disk of your; Нужный тип файла; “Dcim” folder; Для пользователей Windows
- 202 For M ac OS X users; N o t e s o n u si n g y o u r co m p u t e r; “ M e m o r y St i ck ”; • “Memory Stick” operations on your camcorder; Для пользователей Macintosh; Для пользователей Mac OS X; “Memory Stick”
- 203 Папка; Folder cont aining moving pict ure dat a/; So f t w a r e; • Depending on your application software, the; Co m m u n i ca t i o n s w i t h y o u r co m p u t e r; ssss; Программное обеспечение; ssss
- 204 To st o p co p y i n g i n t h e m i d d l e; Остановка в процессе копирования
- 205 During copying; You cannot record the index screen.; If you press EDITSEARCH during pause mode; Memory playback stops.; Во время копирования; Индексный экран не записывается.
- 207 In t he PB ZOOM mode; The digital effect function does not work.; M oving pict ures recorded on “M emory St ick”s; The PB ZOOM function does not work.; В режиме PB ZOOM; Функция цифрового эффекта не работает.
- 208 To st o p t h e sl i d e sh o w; Остановка показа слайдов; Нажмите кнопку MEMORY PLAY.
- 209 To view t he recorded images on TV
- 210 To ca n ce l i m a g e p r o t e ct i o n; Отмена защиты изображения
- 211 D e l e t i n g i m a g e s; D e l e t i n g se l e ct e d i m a g e s; To ca n ce l d e l e t i n g a n i m a g e; DELETE; Отмена удаления изображения; В пнкте 4 нажмите кнопку MEMORY
- 212 W hile DELETING appears; Удаление изображений
- 213 To ca n ce l w r i t i n g p r i n t m a r k s; Отмена записи меток печати
- 214 You cannot write print marks on still images.; M oving pict ures; You cannot write a print mark on the still image.; Движущиеся изображения
- 215 in the menu on your camcorder.; • Insert a recorded “Memory Stick” into your; SAM E PICS; Printer; Совместная печать 9 неподвижных; Принтер
- 216 Usi n g t h e o p t i o n a l p r i n t e r; Images recorded in mult i screen mode; You cannot print moving pictures.; W hen “M emory St ick” has no f iles; NO STILL IMAGE FILE” appears on the; W hen t here are no f iles w it h a PRINT M ARK; NO PRINT MARK” appears on the screen.; Если нет файлов с меткой PRINT MARK; На экране появляется индикация “
- 217 – D CR-PC1 2 0 E o n l y; Set the POWER switch to MEMORY.; On t rademarks; • The BLUETOOTH trademarks are owned by; You cannot use the optional printer.; — Usi n g t h e N e t w o r k f u n ct i o n —; A cce ssi n g t h e n e t w o r k; NETWORK; BROW SER M ENU; Доступ к сети; – Только для модели DCR-PC120E; Торговые знаки
- 227 — Поиск и устранение неисправностей —; Виды неисправностей и их устранение; В режиме записи; Признаки
- 228 В режиме воспроизведения
- 230 Не установлена “Memory Stick”.
- 232 Произошла конденсация влаги.
- 233 Пятизначный код
- 234 Предупреждающие индикаторы и сообщения; Предупреждающие индикаторы
- 235 Предупреждающие сообщения
- 236 — A d d i t i o n a l I n f o r m a t i o n —; Usa b l e ca sse t t e s; Se l e ct i n g ca sse t t e t y p e s; mark on t he casset t e; Используемые кассеты; Выбор типов кассет; Знак
- 237 Pl a y i n g b a ck a n N TSC-r e co r d e d t a p e; Co p y r i g h t si g n a l; W h e n y o u p l a y b a ck; A u d i o m o d e; При воспроизведении; Аудиорежим
- 238 N o t e s o n t h e ca sse t t e; W h e n a f f i x i n g a l a b e l o n t h e ca sse t t e; Звук от динамика; Примечания о кассете; Прикрепление наклейки на кассету; не вызвать неисправность видеокамеры.; После использования кассеты
- 239 Ch a r g i n g t h e b a t t e r y p a ck; – Используйте аккумуляторный блок
- 240 О батарейном блоке “InfoLITHIUM”; Хранение батарейного блока; Извлеките батарейного блока из; Срок службы батарейного блока
- 241 A b o u t t h e N a m e “ i .LI N K”
- 243 Usi n g y o u r ca m co r d e r a b r o a d; PAL syst em; Brazil; NTSC syst em; Бразилия; Система NTSC
- 244 M o i st u r e co n d e n sa t i o n; I f m o i st u r e co n d e n sa t i o n o ccu r r e d; Not e on moist ure condensat ion; Конденсация влаги; . Если в это же время; Если произошла конденсация влаги; не; Примечания к конденсации влаги
- 245 M a i n t e n a n ce i n f o r m a t i o n; Cl e a n i n g t h e v i d e o h e a d; indicator and “; Cl e a n i n g t h e LCD scr e e n; Информация по уходу; Чистка видеоголовки; и сообщение “
- 246 In the reverse way of; Caut ion; Удаление пыли из видоискателя; Затем привинтите винты по стрелке; Осторожно
- 247 Charging t he built -in rechargeable bat t ery:; Pr e ca u t i o n s; Ca m co r d e r o p e r a t i o n; Меры предосторожности; Эксплуатация видеокамеры
- 248 Следите за чистотой металлических
- 249 A b o u t ca r e a n d st o r a g e o f t h e l e n s; поверхности объектива; Храните батарейный блок вдали от огня.; Примечания к сухим элементам; – Не используйте протекающие батарейки.
- 250 If bat t eries are leaking; • Wipe off the liquid in the battery compartment; В случае утечки электролита из батареек
- 253 Технические характеристики; Видеокамера
- 255 qa; Ca m co r d e r
- 256 I d e n t i f y i n g t h e p a r t s a n d co n t r o l s; BX
- 257 • The intelligent accessory shoe supplies power
- 258 Fasten the grip strap firmly.
- 260 tl; Do not block this window when recording.
- 261 qf; Пульт дистанционного управления
- 262 To p r e p a r e t h e Re m o t e Co m m a n d e r; Not es on t he Remot e Commander; • Point the remote sensor away from strong light
- 263 Рабочие индикаторы
- 266 Алфавитный указатель












