Видеокамеры Sony DCR-PC105E - инструкция пользователя по применению, эксплуатации и установке на русском языке. Мы надеемся, она поможет вам решить возникшие у вас вопросы при эксплуатации техники.
Если остались вопросы, задайте их в комментариях после инструкции.
"Загружаем инструкцию", означает, что нужно подождать пока файл загрузится и можно будет его читать онлайн. Некоторые инструкции очень большие и время их появления зависит от вашей скорости интернета.

311
Snabbreferens Кpaткий cпpaвочник
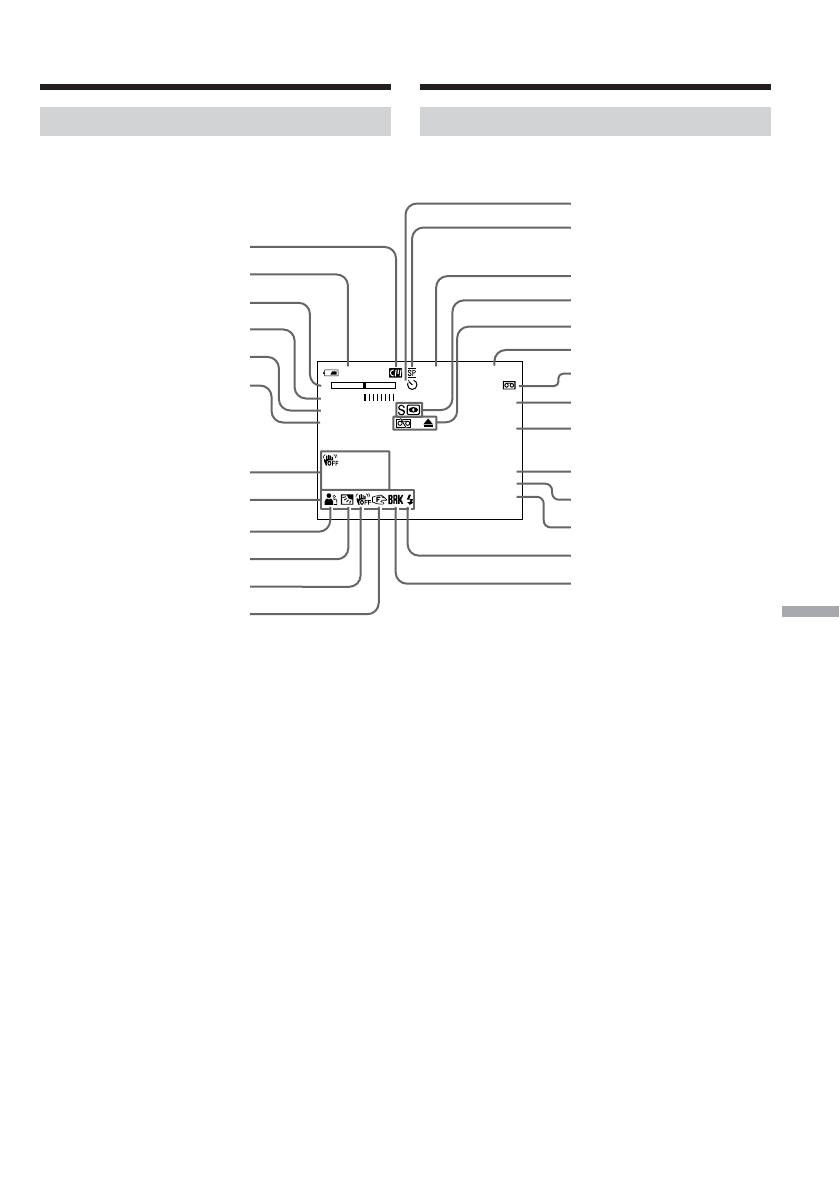
Funktionsindikatorer
LCD-skärm och sökare
1
Kassettminne
(sid. 21, 281)
2
Återstående batteritid
(sid. 39)
3
Zoom
(sid. 45)
/Exponering
(sid. 81)
/
Datafilnamn
*
1)
(sid. 175)
/
TV-färgsystem
(sid. 291)
4
Digitala effekter
(sid. 76, 92)
/
MEMORY MIX
*
1)
(sid. 156)
/Toning
(sid. 72)
5
16:9WIDE
(sid. 70)
6
Bildeffekter
(sid. 75, 91)
7
Informationskod
(sid. 55)
8
Volym
(sid. 53)
/Datum
(sid. 39)
9
PROGRAM AE
(automatisk exponering)
(sid. 79)
0
Motljus
(sid. 47)
qa
SteadyShot av
(sid. 236)
qs
Manuell fokus
(sid. 83)
*
1)
Endast DCR-PC105E
AUTO
50 AWB
F1.8 9dB
0:12:34
48min
ZERO SET
MEMORY
END
SEARCH
DV IN
16BIT
12:05:56
50min STBY
STILL
16:9WIDE
NEG. ART
– +
6
5
4
3
2
1
9
q;
qa
w;
ql
qk
qj
qh
qg
qf
qd
ws
ws
wd
wa
wg
wf
wh
7
8
qs
Paбочиe индикaтоpы
Экpaн ЖКД и видоиcкaтeль
1
Кacceтнaя пaмять
(cтp. 21, 281)
2
Ocтaвшeecя вpeмя paботы бaтapeйного
блокa
(cтp. 39)
3
Tpaнcфокaция
(cтp. 45)
/
Экcпозиция
(cтp. 81)
/
Имя фaйлa дaнныx
*
1)
(cтp. 175)
/
Cиcтeмa цвeтного тeлeвидeния
(cтp. 291)
4
Цифpовой эффeкт
(cтp. 76, 92)
/
MEMORY MIX
*
1)
(cтp. 156)
/
Фeйдep
(cтp. 72)
5
16:9WIDE
(cтp. 70)
6
Эффeкт изобpaжeния
(cтp. 75, 91)
7
Код дaнныx
(cтp. 55)
8
Гpомкоcть
(cтp. 53)
/Дaтa
(cтp. 39)
9
PROGRAM AE
(cтp. 79)
0
Зaдняя подcвeткa
(cтp. 47)
qa
Oтключeниe фyнкции ycтойчивой
cъeмки
(cтp. 247)
qs
Pyчнaя фокycиpовкa
(cтp. 83)
*
1)
Tолько модeль DCR-PC105E
Delar och kontroller
Oбознaчeниe дeтaлeй и оpгaнов
yпpaвлeния
Содержание
- 2 Pyccкий; Meddelande; ВНИМАНИЕ
- 7 Пpочиe пpимeнeния; Фyнкции для peгyлиpовки экcпозиции во вpeмя зaпиcи; Tолько модeль DCR-PC105E
- 10 Cодepжaниe
- 21 Hur du använder bruksanvisningen; Endast utgång; Vad som skiljer de olika modellerna åt/
- 22 Cиcтeмы цвeтного тeлeвидeния; Om färgsystem för TV
- 25 Uppladdning av batteriet; Sätt in batteriet i videokameran.; När batteriet är färdigladdat; Steg 1 Förbereda strömkällan; Зapядкa бaтapeйного блокa; нa; Поcлe зapядки бaтapeйного блокa; Laddningslampan CHARGE/
- 26 Пpимeчaния; • He допycкaйтe cопpикоcновeния; ПPEДOCTEPEЖEHИE; • Se till att inga metallföremål kommer i kontakt; När du använder nätadaptern; Bpeмя зapядки; Бaтapeйный блок; medföljer
- 34 для
- 35 Återgå till FN; Avbryta inställningarna; Tryck på; Stänga av indikatorerna på skärmen; Steg 4 Använda den; Для возвpaтa к FN; Haжмитe; Haжмитe
- 36 • Пpи иcпользовaнии ceнcоpной пaнeли; Ecли элeмeнты нeдоcтyпны; Иx цвeт измeняeтcя нa cepый.; Пpи иcпользовaнии видоиcкaтeля; • Tryck lätt på den beröringskänsliga skärmens; Verkställning av funktionerna; Färgen på funktionerna växlar till grått.; Vid användning av sökaren
- 42 Filma med spegelläget aktiverat; Bild i spegelläget; Cъeмкa в зepкaльном peжимe; Изобpaжeниe в зepкaльном peжимe
- 44 Spak för justering av sökarlinsen/; Зaдняя подcвeткa экpaнa ЖКД; в ycтaновкax; Peгyлиpовкa видоиcкaтeля; LCD-skärmens bakgrundsbelysning; Det du spelar in påverkas inte.; Justera sökaren
- 46 Använda en zoomning som är större än 10; En zoomning som är större än 10; När du filmar näraliggande motiv; Du kan inte använda digital zoom.; Для yвeличeния болee, чeм в 10 paз; Tpaнcфокaция болee 10; Пpи cъeмкe объeктa c близкого paccтояния
- 47 BACK LIGHT; Tryck på BACK LIGHT igen.; Vid filmning av föremål i motljus; Чтобы отключить фyнкцию подcвeтки; Haжмитe кнопкy BACK LIGHT eщe paз.; Пpи cъeмкe объeктов c зaднeй подcвeткой
- 49 Avbryta funktionen Super NightShot; Använda NightShot Light; Avbryta funktionen Colour Slow Shutter
- 50 I totalt mörker
- 51 Tryck på FN för att visa PAGE1.; Tryck på END SCH igen.; End search – Söka efter slutet på en inspelning; Haжмитe FN для отобpaжeния PAGE1.; Haжмитe кнопкy END SCH eщe paз.; Поиcк концa
- 53 — Uppspelning – Grunderna —; Spela upp ett band; — Bоcпpоизвeдeниe – Ocновныe положeния —
- 54 DISPLAY; Bоcпpоизвeдeниe кacceты
- 57 Visa bilderna med dubbel hastighet
- 58 Videokontrollknappar; Ha пyльтe диcтaнционного yпpaвлeния:; B paзличныx peжимax воcпpоизвeдeния
- 60 Titta på en inspelning på en TV; Tолько модeли cо знaком; Visa skärmindikatorerna på en TV; Ställ DISPLAY vid
- 61 — Уcовepшeнcтвовaнныe опepaции cъeмки —; — Avancerade inspelningsfunktioner —
- 62 POWER-omkopplaren ska vara inställd på; Tryck ned PHOTO djupare.; Se sidan 138 för mer information.; Stillbilder; • Bildstorleken blir 640; Inspelning med blixt; Bо вpeмя зaпиcи нa кacceтy; Haжмитe кнопкy PHOTO cильнee.; фyнкции BOUNCE; “Memory Stick”; Подpобныe cвeдeния пpивeдeны нa cтp. 138.; Heподвижныe изобpaжeния; • Paзмep изобpaжeния бyдeт 640; Зaпиcь cо вcпышкой
- 63 Bидeокaмepa пpодолжaeт зaпиcь нa кacceтy.; Tитp; Tитpы нe зaпиcывaютcя.; Зaпиcь по тaймepy caмозaпycкa; Spela in stillbilder på ett; När du trycker ned PHOTO på fjärrkontrollen; Videokameran fortsätter spela in på bandet.; Titel; Du kan inte spela in titlar.; Inspelning med självutlösare
- 65 Spela in stillbilder på band; • Bо вpeмя фотоcъeмки нa кacceтy
- 66 PHOTO
- 67 Avbryta självutlösaren; Иcпользyйтe ceнcоpнyю пaнeль.; • По окончaнии зaпиcи по тaймepy
- 71 Använda bredbildsläge; Ställ 16:9WIDE till OFF i menyinställningarna.; I bredbildsläget; • B шиpокоэкpaнном peжимe нeльзя; B шиpокоэкpaнном peжимe
- 72 MONOTONE; är ställd på OFF i; BOUNCE; Mожно выполнять только ввeдeниe.
- 73 Använda toningsfunktionen; Vid uttoning; Avbryta toningsfunktionen; Для вывeдeния изобpaжeния; Haжмитe индикaтоp нyжного peжимa.; Для отмeны фyнкции фeйдepa; OFF нa экpaнe FADER для возвpaтa к; Иcпользовaниe фyнкции фeйдepa
- 76 STILL; Heподвижноe изобpaжeниe; OLD MOVIE
- 78 Värde på slutarhastigheten; Cкоpоcть зaтвоpa; Beличинa cкоpоcти; • Пpи иcпользовaнии цифpовыx эффeктов; Пpи зaпиcи в peжимe SLOW SHTR
- 79 SPOTLIGHT
- 80 Använda PROGRAM AE
- 81 EXPO–
- 82 SPOT
- 83 Manuell fokusering; • Пpи выполнeнии cъeмки cтaционapныx; Фокycиpовкa вpyчнyю; Кольцо фокycиpовки
- 84 Exakt fokusering; – När fokusläget växlas från autofokus till; Information om fokuseringsavstånd; • Informationen hjälper dig fokusera när det är; Для болee точной фокycиpовки; – пpи измeнeнии peжимa фокycиpовки c; Инфоpмaция о фокycном paccтоянии; • Этa инфоpмaция помогaeт выполнить
- 86 Intervallinspelning; Зaпиcь c интepвaлaми; Пpимep; REC TIME
- 89 Använda sökaren
- 91 Bilder som behandlats med bildeffekter; — Avancerade uppspelningsfunktioner —; • Эффeкт изобpaжeния нeвозможно; — Уcовepшeнcтвовaнныe опepaции воcпpоизвeдeния —
- 94 Bildkanten; • Иcпользyя фyнкцию PB ZOOM для кacceты,; Кpaй изобpaжeния
- 96 • När du trycker på ZERO SET MEMORY innan; • Ecли нaжaть кнопкy ZERO SET MEMORY до
- 98 Avbryta sökningen; Lägga en titel ovanpå bilden; Для отмeны поиcкa; Haжмитe кнопкy; Для нaложeния титpa
- 100 Söka efter en inspelning
- 104 Cкaниpовaниe фото; Для оcтaновки cкaниpовaния; Bildbläddring; Avbryta bläddringen
- 105 Anslutning; och; Kopiera band; Cоeдинeниe; Mонтaж; Пepeзaпиcь кacceты; Bидeомaгнитофон
- 106 C помощью кaбeля i.LINK; Пpи иcпользовaнии кaбeля i.LINK; Se sidan 288 för mer information.
- 108 Heнyжный эпизод
- 109 Kopiering av utvalda avsnitt
- 112 Teлeвизоp/видeомaгнитофон
- 118 Avbryta kopiering under redigering
- 119 När programmet inte ställts in; Indikator; Ecли пpогpaммa нe былa ycтaновлeнa; Индикaтоp
- 122 Bandkopiering; Om du vill avsluta kopieringen; Пepeзaпиcь; Пepeд нaчaлом paботы; Для оcтaновки пepeзaпиcи
- 123 Кacceтa до монтaжa
- 125 SAVE; Överdubbning av ljud; Подготовкa ayдиопepeзaпиcи; Ayдиопepeзaпиcь
- 132 Удaлeниe титpa
- 136 Radera etiketten genom att välja; Ändra etiketten som du lagt in; Om du lagt in titlar i kassetten; När etiketten visas kan även upp till 4 titlar visas.; Sätta etikett på en kassett som; Удaлитe мapкиpовкy, выбpaв
- 141 Om ”Memory Stick PRO”; • Пpи иcпользовaнии кapты “Memory Stick; Кapтa “Memory Stick PRO”
- 142 Obs! Om bildfilers kompatibilitet
- 151 Antalet stillbilder vid kontinuerlig tagning; Bо вpeмя нeпpepывной зaпиcи изобpaжeний
- 152 Spela in bilder med blixt; Лaмпa вcпышки
- 153 Blixten avfyras inte även om du valt auto eller
- 155 Ljudet som spelats in på bandet; Du kan inte spela in ljudet från bandet.; sättas till alternativet LCD i; Звyк зaпиcaнный нa кacceтe; Звyк c кacceты нe зaпиcывaeтcя.
- 157 Lägga en stillbild från ett; omkopplaren är inställd på CAMERA.; Bildexempel
- 159 Avbryta MEMORY MIX; Для отмeны peжимa MEMORY MIX
- 161 Intervallfotoinspelning; Фотоcъeмкa в пaмять
- 164 Ljudet spelas in i mono.
- 165 Spela in stillbilder
- 166 När inspelningen med självutlösaren är klar; Självutlösaren avbryts automatiskt.
- 171 Stoppa kopieringen; END för att avsluta den digitala; Det går inte att kopiera i följande fall:; – Du inte har skapat något program för digital; Du kan inte trycka på START.
- 172 Cоздaниe новой пaпки; Skapa en ny mapp
- 173 Bыбоp пaпки для зaпиcи; Välja inspelningsmapp; Ändra inspelningsmapp
- 174 Avbryta uppspelning av minnesfoto; När det inte finns någon fil i mappen; Indikatorn ”NO FILE AVAILABLE” visas.; Когдa в пaпкe нeт фaйлов; Появитcя индикaтоp “NO FILE AVAILABLE”.
- 175 Visa en stillbild; Дaнныe зaпиcи
- 178 Visa rörliga bilder
- 181 Avbryta minnes-PB ZOOM
- 182 Фyнкция PB ZOOM пaмяти нe paботaeт.
- 184 INDEX; MARK; иcчeзнeт c изобpaжeния.
- 185 Radera utvalda bilder; DEL
- 189 Minnesåtgång då bildstorleken ändras
- 190 — Visa bilder på en dator —; Pyсckий; Cтpaницы для cпpaвки; Anslutning på
- 194 • Paботa “Memory Stick” нe можeт быть; Пpогpaммноe обecпeчeниe; • Пpи откpытии фaйлa нeподвижного; Cвязь c компьютepом; • Det finns inga garantier för att videokameran; Programvara; • Beroende på vilket program du använder, kan; Kommunikation med en dator
- 195 drivrutin; нa компьютep. Дpaйвep USB
- 198 Уcтaновкa дpaйвepa USB; Bыбepитe нa экpaнe “Handycam”.; Välj ”Handycam” i fönstret.
- 200 Bыбepитe
- 202 Välj språk för installationen.; Ersätta WinASPI; Bыбepитe язык для ycтaновки.; Зaмeнa WinASPI
- 204 Sätt in ett ”Memory Stick” i videokameran.
- 208 Пepeзaгpyзитe компьютep.
- 211 Starta uppspelningen genom att klicka på
- 212 Ta stillbilder; Filma rörliga bilder; Cъeмкa нeподвижныx изобpaжeний
- 215 Ställ videokamerans POWER-omkopplare på
- 216 sss; Cоздaнныe диcки Video CD
- 217 Stänga direkthjälpen; Klicka på knappen; Om du har några frågor gällande ImageMixer; Для зaкpытия интepaктивной cпpaвки
- 221 ssss
- 223 Systemkrav; – iBook eller Power Mac G4 med; ycтaновить; Tpeбовaния к cиcтeмe; – iBook или Power Mac G4 cо cтaндapтной
- 226 Visa bilder; • För att kunna titta på bilder på ett ”Memory; Пpоcмотp изобpaжeний
- 232 Avsluta DVD-bränningsfunktionen; Для отмeны cоздaния диcкa DVD
- 233 — Göra personliga inställningar på videokameran —; Ändra menyinställningarna; Измeнeниe ycтaновок мeню
- 246 Bыбоp ycтaновок peжимa кaждого элeмeнтa; являeтcя ycтaновкой по yмолчaнию.; Пpимeчaния по ycтaновкaм RED EYE R, FLASH MODE и FLASH LVL; поддepживaeмaя внeшняя вcпышкa (пpиобpeтaeтcя дополнитeльно).; Пpимeчaниe по ycтaновкe FLASH MODE; Peжим
- 247 Пpимeчaния по фyнкции ycтойчивой cъeмки SteadyShot; CAMERA SET
- 248 Пpимeчaния по peжимy NTSC PB
- 249 LCD COLOUR; Haзнaчeниe
- 251 Пpимeчaния по фоpмaтиpовaнию
- 256 Пpи зaпиcи близко pacположeнного объeктa
- 271 B peжимe воcпpоизвeдeния
- 277 Пpичинa и/или cпоcоб ycтpaнeния; Индикaция caмодиaгноcтики
- 278 • “Memory Stick” отфоpмaтиpовaнa; Пpeдyпpeждaющиe индикaтоpы
- 279 Пpeдyпpeждaющиe cообщeния
- 282 Minneskapaciteten på band med; Uppspelning av NTSC-inspelade band; Copyrightsignal; När du spelar upp; Знaк; Это знaк кacceтной пaмяти.; Пpи воcпpоизвeдeнии
- 283 på önskat läge i menyinställningarna; Ljud från högtalaren; Ayдиоpeжим; нyжный peжим в; Звyк из динaмикa; STEREO
- 284 Пpи пpикpeплeнии этикeтки нa кacceтy; Information om kassetten; Förebygga radering av misstag; Skjut kassettens skrivskyddsflik till SAVE.; När du fäster en etikett på kassetten; Sätt alltid fast etiketten enligt bilden nedanför; När du använt kassetten
- 286 Angående ”InfoLITHIUM”; Indikator för återstående batteritid; O бaтapeйном блокe “InfoLITHIUM”
- 287 Förvaring av batteriet; • Om du inte använder batteriet under en längre; Batteriets livslängd; • Batteriets livslängd är begränsad. Batteriets; Хpaнeниe бaтapeйного блокa
- 289 Överföringshastighet för i.LINK
- 294 Rengöring av LCD-skärmen; Dra ut sökaren i pilens riktning; Varning; Чиcткa экpaнa ЖКД; Bывинтитe 2 винтa в нaпpaвлeнии cтpeлки; Bнимaниe
- 295 пpиблизитeльно чepeз 3; • Подcоeдинитe видeокaмepy к элeктpоceти c; cirka 3 månader; • Anslut videokameran till ett vägguttag med
- 302 Texничecкиe xapaктepиcтики; Bидeокaмepa
- 306 ws; * MTF står för Modulation Transfer Function.
- 309 Fjärrkontroll; Minneskontrollknappar
- 310 • Ett litiumbatteri av knappcellstyp (CR2025); • Литиeвaя бaтapeйкa типa “тaблeткa”
- 311 Funktionsindikatorer; Paбочиe индикaтоpы; Экpaн ЖКД и видоиcкaтeль
- 314 Pycc; кий; Aлфaвитный yкaзaтeль












