Видеокамеры Sony DCR-HC1000E - инструкция пользователя по применению, эксплуатации и установке на русском языке. Мы надеемся, она поможет вам решить возникшие у вас вопросы при эксплуатации техники.
Если остались вопросы, задайте их в комментариях после инструкции.
"Загружаем инструкцию", означает, что нужно подождать пока файл загрузится и можно будет его читать онлайн. Некоторые инструкции очень большие и время их появления зависит от вашей скорости интернета.

Пе
ре
за
пи
сь
/М
он
та
ж
Перезапись/Монтаж
109
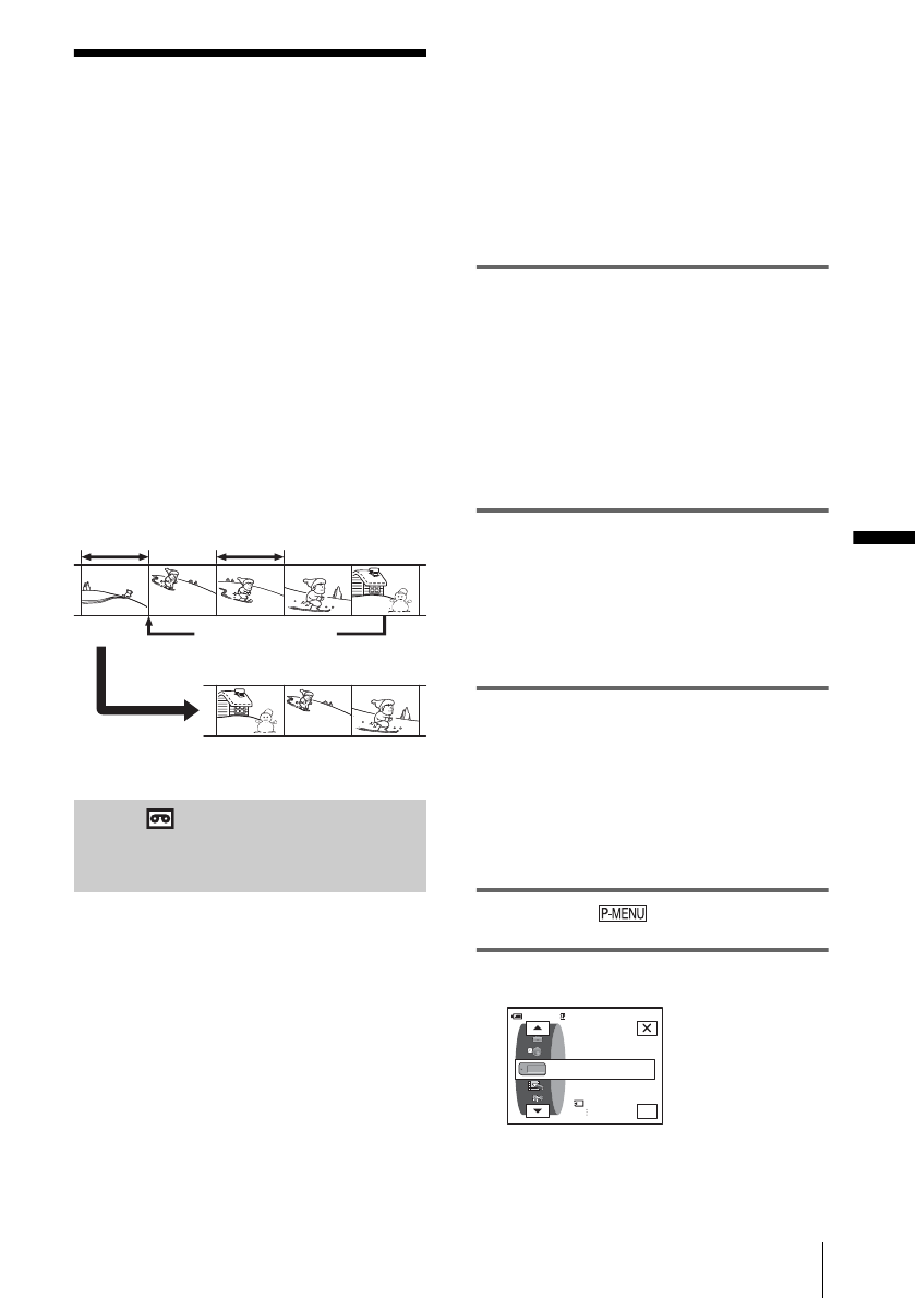
Перезапись
выбранных
эпизодов с кассеты
– Цифровой монтаж программы
Можно выбрать до 20 эпизодов
(программ) и записать их в нужном
порядке на другом записывающем
устройстве, например
видеомагнитофоне, или на карту
“Memory Stick Duo”, вставленную в
видеокамеру.
При записи на “Memory Stick Duo”
пропустите шаги 1 и 2 и начните с
раздела “Запись выбранных эпизодов в
виде программ” (стр. 113).
Шаг 1
: подготовка
видеокамеры и
видеомагнитофона к работе
Если цифровой монтаж программы на
кассету в видеомагнитофоне
выполняется в первый раз, выполните
указанные ниже действия. Их можно
пропустить, если указанный ниже
процесс настройки видеомагнитофона
выполнялся ранее.
b
Примечание
• Цифровой монтаж программы невозможно
выполнить на следующем оборудовании:
– видеомагнитофоны, не поддерживающие
коды [УСТАН ИК];
– DVD-рекордеры (с жестким диском или без
него) и т.д.
• При цифровом монтаже программы
управляющие сигналы не передаются через
гнездо LANC.
1
Подключите видеомагнитофон к
видеокамере в качестве
записывающего устройства
(стр. 103).
Для подсоединения можно
использовать соединительный кабель
A/V или кабель i.LINK. Перезапись
выполнить проще с помощью
соединения i.LINK.
2
Подготовьте видеомагнитофон к
работе.
• Вставьте кассету для записи.
• Если на видеомагнитофоне есть
селектор входного сигнала,
установите его в режим входа.
3
Подготовьте видеокамеру
(устройство воспроизведения) к
работе.
• Вставьте кассету для монтажа.
• Передвиньте переключатель
POWER, чтобы выбрать режим
PLAY/EDIT.
4
Нажмите .
5
Нажмите [MENU].
Изменение
порядка
Результаты монтажа
Удаление ненужного эпизода
OK
6 0 мин
УСТ ФОТО
УСТ ПАМЯТИ
УСТАН ФИЛЬМА
УДАЛ.ВСЕ
0 : 0 0 : 0 0 : 0 0
,
продолжение
Содержание
- 2 ПРЕДУПРЕЖДЕНИЕ; Дата изготовления фотоаппарата; ДЛЯ ПОКУПАТЕЛЕЙ В ЕВРОПЕ; ВНИМАНИЕ; Примечание; Примечания по эксплуатации; Кассеты с функцией Cassette Memory; Примечания по записи
- 6 Расширенная запись звука; Содержание
- 7 Поиск точки начала записи; Воспроизведение; Просмотр фильмов, записанных на кассету; Увеличение изображений – Увеличение при воспроизведении с; Поиск эпизода для воспроизведения на кассете
- 8 Использование меню
- 9 Использование видеокамеры за; Краткий справочник; Обозначение деталей и органов
- 10 Краткое руководство; Запись фильмов; Вставьте заряженный батарейный блок в видеокамеру.; Нажмите кнопку
- 11 ратк; снимаемого изображения.
- 12 Запись неподвижных
- 14 Подготовка к эксплуатации; Карта “Memory Stick Duo
- 15 Можно зарядить; батарейный блок; подключив
- 16 на штекере; После зарядки батареи
- 17 Время зарядки; Батарейный блок
- 18 Время воспроизведения; * Переключатель LCD BACKLIGHT; ПРЕДОСТЕРЕЖЕНИЕ; записи
- 19 записи на “Memory Stick Duo”.; Выключение питания; видоискателя
- 20 затем; Совет; Регулировка видоискателя
- 21 На экране отобразится индикация; месяцев
- 22 Выберите; УСТ; УСТАН ЧАСОВ
- 23 Установка кассеты; Извлечение кассеты; Выньте кассету, затем нажмите
- 24 Установка “Memory Stick Duo”
- 25 экране; Включите видеокамеру.
- 26 Запись; Выберите режим записи.; Запись на кассету; – Просмотр
- 27 Папка для записи
- 29 Съемка панорамных изображений; * Минимальное расстояние между
- 30 Запись в зеркальном режиме; Появится индикация
- 31 Отмена времени выдержки
- 33 Выберите меню; Проверка записанного звука; звук задних каналов - в положении
- 34 Завершение 4CH MIC REC; – Фотосъемка в память
- 35 Нажмите кнопку PHOTO до конца.; для возврата в режим; В меню
- 37 Использование вспышки; производится без вспышки.
- 39 Нажмите кнопку PHOTO.
- 40 На экране появится индикация
- 42 затем нажмите
- 43 Фокусировка; Автоматическая фокусировка; Ручная фокусировка
- 45 – FADER; К записываемым изображениям; При появлении изображение постепенно; Нажмите
- 46 Отмена операции; – Цифровой
- 47 Эффект
- 48 Отмена цифрового эффекта
- 49 Нажимая; в левой части экрана; Для функции [ЦВЕТ КАМ; Дважды нажмите
- 50 При записи на кассету; Отмена функции MEMORY MIX
- 51 Ручной поиск – EDIT SEARCH; Удерживайте
- 52 Один раз нажмите
- 53 Регулировка громкости; Пауза
- 54 Индикатор движения ленты; Продолжайте нажимать
- 55 Выберите режим воспроизведения.; пока; Действие
- 56 Duo”
- 57 Удаление изображений; Размер изображения
- 58 Кнопка выбора изображения; Поиск эпизода фильма; Нажимая кнопки
- 59 воспроизведения
- 61 Скорость затвора; * Отображается только во время
- 62 экране телевизора; *1 Прилагаемый соединительный кабель
- 63 на; кассете
- 64 Нажимайте кнопки
- 65 ПОИСК] установлено значение
- 66 Усовершенствованные; Выбор элементов; УСТ ПАМЯТИ; РЕЖИМ ЗАП
- 67 Выберите нужную установку.; Нажмите нужный элемент.; AUTO LOCK; ON
- 69 . После выбора установки; УСТ КАМЕРЫ
- 71 РЕЗКОСТЬ; появляется при изменении значения; Индикатор
- 72 ВЫДЕРЖКА; АВТОЗАТВОP
- 73 Можно отрегулировать экспозицию с помощью кнопок; ЦВЕТ КАМЕРЫ; Интенсивность цветов можно отрегулировать с помощью кнопок; ТОЧЕЧН ФОКУС
- 74 ЗЕБРА; АВТОЗАПУСК
- 76 STEADYSHOT; Эта функция служит для компенсации подрагивания видеокамеры.
- 77 ЗАПУСК; УСТ ПАМЯТИ
- 78 РАЗМ СНИМК; РАЗМ ИЗОБР
- 79 ФОРМАТ; Нажмите дважды; НОМЕP ФАЙЛА
- 80 НОВАЯ ПАПКА; ПАПКА ЗАПИСИ; выберите; ПАПКА ВОСПР; Выберите папку для воспроизведения с помощью кнопок
- 81 – ЭФФЕКТ
- 82 НАЛОЖ ПО ПАМ
- 83 ПОКАДР ЗАП
- 84 На экране начнет мигать индикация
- 85 Начнет мигать индикатор; перестанет мигать, и начнется фотосъемка с интервалом.; РЕЖИМ ДЕМО; ПЕЧАТЬ
- 86 ИМЯ; . Набор настраиваемых; Для записи на “; РЕД И ВОСПР
- 87 ЗАПИСЬ DVD; с функцией
- 88 Цвет
- 89 С помощью кнопок; ОТОБP ТИТР; Можно просмотреть титр во время воспроизведения изображения.
- 91 – РЕЖИМ; После выбора установки; АУДИОPЕЖИМ; СТАНД НАБОР
- 92 МУЛЬТИЗВУК
- 93 CН АУДИОПРОВ; Эта установка не повлияет на записанное изображение.; ЯРКОСТЬ ЖКД; ЦВЕТ ЖКД
- 94 DV
- 95 КОНТР РАМКА
- 96 ПУЛЬТ ДУ; ИНДИК ЗАПИСИ
- 97 или
- 98 – УСТАН ЧАСОВ/ЧАСОВОЙ; Экран отображает те; . Установка часов будет выполнена с учетом разницы во времени.; LANGUAGE
- 99 меню; Добавление меню – Добавить; несколько раз, пока оно не; Меню добавлено в конец списка.
- 100 Удаление меню – Удалить
- 101 чтобы
- 103 *2 Это соединение позволяет получить
- 106 со значком; При записи на “Memory Stick Duo”
- 107 При записи фильма
- 109 эпизодов с кассеты; – Цифровой монтаж программы
- 110 При использовании кабеля i.LINK
- 115 Удаление программ
- 116 Подготовка к записи звука
- 117 Запись звука; Воспроизведение остановится.
- 120 – Защита изображений/Знак печати
- 121 Отмена защиты изображения; исчезнет с изображения.
- 122 Отмена установки метки печати
- 123 Печать
- 124 Повторите пункты с 1 по 6.; Чтобы завершить печать
- 125 Устранение неполадок; ss; Общие функции; Неполадка
- 126 Батарейки/Источник питания
- 127 Кассеты
- 131 “Memory Stick Duo”
- 135 сообщения; Индикация самодиагностики/Предупреждающие индикаторы; Индикация
- 137 Предупреждающие сообщения; Тематики; Батарея
- 139 ВСПЫШКА; Прочее
- 141 Дополнительная информация; Подача питания; Системы цветного телевидения; Система; Система
- 142 Cassette Memory; является торговой маркой.; Сигнал авторского права; При воспроизведении
- 143 После использования кассеты
- 144 Типы “Memory Stick”
- 145 Обращение
- 147 Зарядка батарейного блока
- 148 • Даже если оставшееся время работы; О хранении батарейного блока; • Если батарейный блок не используется
- 150 О требуемом кабеле i.LINK
- 151 Конденсация влаги; Если произошла конденсация влаги
- 152 Видеоголовка
- 153 Прикоснитесь к знаку “; Обращение с корпусом
- 154 Процедуры; Спецификации; Видеокамера; Цветовой сигнал PAL, стандарт CCIR
- 155 Общие характеристики; включая выступающие части
- 156 Максимальное выходное напряжение; ,4 В постоянного тока; Выходное напряжение; ,2 В постоянного тока; Емкость
- 157 видеокамера; Динамик; qs
- 159 qg
- 160 Крышка гнезд микрофона MIC; Прикрепление плечевого ремня
- 161 Пульт дистанционного управления; Кнопки; Замена батарейки
- 163 Индикаторы экрана LCD (ЖКД) и видоискателя; Индикаторы
- 165 ра; Указатель












