Видеокамеры Sony CCD-TR718E - инструкция пользователя по применению, эксплуатации и установке на русском языке. Мы надеемся, она поможет вам решить возникшие у вас вопросы при эксплуатации техники.
Если остались вопросы, задайте их в комментариях после инструкции.
"Загружаем инструкцию", означает, что нужно подождать пока файл загрузится и можно будет его читать онлайн. Некоторые инструкции очень большие и время их появления зависит от вашей скорости интернета.

107
Quic
k R
ef
erenc
e
Оперативный справочник
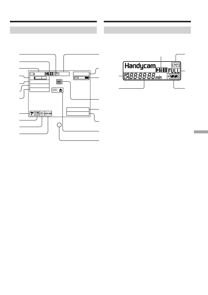
Op e r a t i o n i n d i ca t o r s
Рабочие индикаторы
V i e w f i n d e r /
Экран ЖКД и видоискатель
D
isplay window/Окошко дисплея
1
Recording mode indicat or
(p. 66)
2
Hi8 f ormat indicat or
3
Remaining bat t ery t ime indicat or
(p. 29)
4
Exposure indicat or
(p. 49)
/ Zoom indicat or
(p. 28)
5
Fader indicat or
(p. 42)
6
W ide mode indicat or
(p. 39)
7
Pict ure ef f ect indicat or
(p. 44)
8
PROGRAM AE indicat or
(p. 46)
9
Backlight indicat or
(p. 30)
q;
M anual f ocusing indicat or
(p. 50)
qa
Built -in light indicat or
(p. 56)
qs
STBY/ REC indicat or
(p. 29)
/ Video cont rol
mode indicat or
(p. 37, 38)
I d e n t i f y i n g t h e p a r t s a n d co n t r o l s
1
Индикатор режима записи
(стр. 71)
2
Индикатор формата Hi8
3
Индикатор оставшегося заряда
батарейного блока
(стр. 29)
4
Индикатор экспозиции
(стр. 49)
/
индикатор вариообъектива
(стр. 28)
5
Индикатор фейдера
(стр. 42)
6
Индикатор широкоформатного режима
(стр. 39)
7
Индикатор эффекта изображения
(стр. 44)
8
Индикатор PROGRAM AE
(стр. 46)
9
Индикатор задней подсветки
(стр. 30)
0
Индикатор выключенной устойчивой
съемки
(стр. 50)
qa
Индикатор ручной фокусировки
(стр. 56)
qs
Индикатор STBY/REC
(стр. 29)/
индикатор режима видеоконтроля
(стр. 37, 38)
Обозначение частей и
регуляторов
min
T
W
M . F A D E R
0 : 0 0: 0 0
S T B Y
4 0
C I N E M A
S E P I A
1 2 : 0 0 : 0 0
4
7 2 0 01
4
5
6
7
9
8
qa
0
3
1
2
qs
qf
qg
qh
qj
qk
ql
qd
w;
qk
3
wa
1
2
Содержание
- 2 En g l i sh; W ARNING; Русский; ПРЕДУПРЕЖДЕНИЕ; or
 - 4 Функции для использования при монтаже (в режиме записи); Основные функции
 - 6 Оглавление; Подготовка к эксплуатации
 - 10 Подсоединение провода электропитания; Сетевой адаптер; Установка кассеты; на кассетном; Руководство по быстрому запуску
 - 11 Запись изображения; ПРИМЕЧАНИЕ; Видоискатель
 - 12 — Ge t t i n g st a r t e d —; Usi n g t h i s m a n u a l; — Подготовка к эксплуатации —; Ty p e s o f d i f f e r e n ce s/; Цифровой вариообъектив; N o t e o n TV co l o u r sy st e m s
 - 13 • Do not let your camcorder get wet. Keep your
 - 14 I n st a l l i n g t h e b a t t e r y p a ck; Slide the battery pack down until it clicks.; To r e m o v e t h e b a t t e r y p a ck; St e p 1 Pre p a r i n g t h e; Установка батарейного блока; Для снятия батарейного блока; Пункт 1 Подготовка; BATT RELEASE
 - 15 St e p 1 Pr e p a r i n g t h e p o w e r; Connect the mains lead to the mains.; Пункт 1 Подготовка источника; был направлен вверх.
 - 16 A f t e r ch a r g i n g t h e b a t t e r y p a ck; Not es; • Prevent metallic objects from coming into; После зарядки батарейного блока; Примечания; • Не допускайте контакта металлических
 - 17 Ch a r g i n g t i m e /; Батарейный блок
 - 18 Pl a y i n g t i m e /; W hat is ”Inf oLITHIUM ”?
 - 19 на; Co n n e ct i n g t o t h e m a i n s
 - 20 PRECAUTION; • The AC power adaptor can supply power even; Using a car bat t ery; • Питание от сетевого адаптера переменного
 - 21 St e p 2 Se t t i n g t h e; Turn the SEL/PUSH EXEC dial to select; Пункт 2 Установка
 - 22 To ch e ck t h e p r e se t d a t e a n d t i m e; The year changes as f ollow s:; This function works only once a day.; Not e on t he t ime indicat or; back to ON in the menu settings.; Год изменяется следующим образом:; Переустановка даты и времени
 - 23 Закройте отсек для кассеты, нажав метку; Для извлечения кассеты; mark on the cassette compartment.; To e j e ct a ca sse t t e; St e p 3 I n se r t i n g a
 - 24 • Do not press the cassette compartment down.; To prevent accident al erasure; St e p 3
 - 25 — Re co r d i n g – Ba si cs —; Re co rd i n g a p i ct u re; Your camcorder automatically focuses for you.; Микрофон; Лампочка
 - 26 A f t e r r e co r d i n g; Attach the lens cap; Af t er using your camcorder; После записи; Прикрепите крышку объектива; После пользования видеокамерой
 - 28 Usi n g t h e zo o m f e a t u r e; Zoom greater than 20
 - 29 The indicators are not recorded on tape.; Индикатор формата Hi8; • Digital zoom starts to function when zoom
 - 30 indicator appears in the viewfinder.; BACK LIGHT; Функция задней подсветки будет отменена.
 - 31 and “NIGHTSHOT” indicators flash in the; Usi n g t h e N i g h t Sh o t Li g h t; Night Shot Light emit t er/; и “NIGHTSHOT” начнут
 - 32 • Do not use the NightShot function in bright; Night Shot Light; • Не используйте функцию ночной съемки в; Подсветка для ночной съемки
 - 33 Not e; Примечание
 - 34 Передача сигнала; Желтый
 - 35 If your TV has an S video jack; TV; Co n n e ct i o n s f o r p l a y b a ck
 - 36 Pl a y i n g b a ck a t a p e; Воспроизведение ленты; To st o p p l a y b a ck; Для остановки воспроизведения
 - 37 V a r i o u s p l a y b a ck m o d e s; To a d v a n ce t h e t a p e; DISPLAY
 - 38 In t he various playback modes
 - 39 CI N EM A; back on a normal TV; — A d v a n ce d Re co r d i n g Op e r a t i o n —; Usi n g t h e w i d e m o d e; — Усовершенствованные операции съемки —; CINEM A
 - 40 To ca n ce l t h e w i d e m o d e; Set 16:9WIDE to OFF in the menu settings.; In t he w ide mode
 - 41 M ONOTONE
 - 42 Usi n g t h e f a d e r f u n ct i o n; To ca n ce l t h e f a d e r f u n ct i o n; Использование функции фейдера; При введении изображения; Для отмены функции фейдера; без индикатора
 - 43 Not e on t he bounce f unct ion; the menu settings; Примечание по функции перескакивания
 - 44 The picture is sepia.; SEPIA; : Яркость света будет
 - 45 In CAMERA mode, select P EFFECT in; W hen you t urn t he pow er of f
 - 47 Usi n g t h e PROGRA M A E f u n ct i o n; In CAMERA mode, select PROGRAM AE in; M ENU
 - 48 • In the spotlight, sports lesson and beach & ski; • В режимах прожекторного освещения,
 - 49 faithfully; ночных сцен) с большой достоверностью; NIGHTSHOT в положение ON
 - 50 To r e t u r n t o t h e a u t o f o cu s m o d e; Fo cu si n g m a n u a l l y; FOCUS
 - 51 To f ocus precisely; Для точной фокусировки; близко для выполнения фокусировки.; Фокусировка вручную
 - 52 Su p e r i m p o si n g a t i t l e; Наложение титра; VACATION
 - 55 To ch a n g e a t i t l e y o u h a v e st o r e d; To delet e t he t it le; M a k i n g y o u r o w n t i t l e s; Если Вы выбрали команду [; вернуться к предыдущему экрану.; Для удаления титра
 - 56 To t u r n o f f t h e b u i l t -i n l i g h t; Press LIGHT until the; Для выключения встроенной подсветки; не появится в; LIGHT
 - 57 CA UTI ON; W hen you press LIGHT; ВНИМАНИЕ; Если Вы нажмете кнопку LIGHT; Usi n g t h e b u i l t -i n l i g h t
 - 58 • Встроенная подсветка может выключаться; Замена лампы накаливания; • The built-in light may be turned off when; Re p l a ci n g t h e b u l b; Replace the bulb using a dry cloth.
 - 59 • When replacing the bulb, use only the Sony; • При замене лампы накаливания
 - 60 — Ed i t i n g —; D u b b i n g a t a p e; Usi n g t h e A /V co n n e ct i n g ca b l e; Set the POWER switch to PLAYER.; —Монтаж —; Перезапись ленты; Если Вы закончили перезапись ленты; Нажмите кнопку; Черный
 - 61 mini DV or; mini DV или
 - 62 — Cu st o m i zi n g Y o u r Ca m co r d e r —
 - 69 Выбор установок режима по каждому пункту; установки по умолчанию.; Предназначение
 - 70 Примечание по воспроизведению лент NTSC
 - 71 REC MODE; Примечания по режиму LP; записанных в режиме LP на других видеокамерах или КВМ.; Примечания по установке ORC; выполните установку заново.
 - 72 Примечания по режиму DEMO MODE
 - 73 WORLD TIME
 - 80 Поиск и устранение неисправностей; Типы неисправностей и методы их решения; В режиме записи; Возможная неисправность
 - 81 В режиме воспроизведения
 - 82 Прочее
 - 83 Пятизначная индикация; Индикация самодиагностики
 - 84 Предупреждающие индикаторы и сообщения; Предупреждающие индикаторы; Загрязнились видеоголовки
 - 85 Предупреждающие сообщения
 - 86 — A d d i t i o n a l I n f o r m a t i o n —; Se l e ct i n g t h e ca sse t t e t y p e; Fo r e i g n 8 m m v i d e o; — Дополнительная информация —; Выбор типа кассеты; Иностранные 8-мм видеоленты
 - 87 Playing back an NTSC-recorded t ape; • During playback, a black band appears on the
 - 89 A b o u t “ I n f o LI THI UM ” b a t t e r y; Re m a i n i n g b a t t e r y t i m e i n d i ca t o r; О батарейном блоке “InfoLITHIUM”; Как хранить батарейный блок
 - 90 Usi n g y o u r ca m co r d e r a b r o a d; PAL syst em; Brazil; NTSC syst em; Бразилия; Система NTSC
 - 91 M o i st u r e co n d e n sa t i o n; I f m o i st u r e co n d e n sa t i o n o ccu r s; Not e on moist ure condensat ion; Конденсация влаги; Если произошла конденсация влаги; Примечание по конденсации влаги
 - 92 M a i n t e n a n ce i n f o r m a t i o n; Cl e a n i n g t h e v i d e o h e a d; indicator and “; Not e on video heads; Информация по уходу за аппаратом; Чистка видеоголовок; Примечание по видеоголовкам
 - 93 A b o u t ca r e a n d st o r a g e o f t h e l e n s; Caut ion; Удаление пыли изнутри видоискателя; Внимание
 - 94 Charging t he rechargeable lit hium cell:; Pr e ca u t i o n s; Ca m co r d e r o p e r a t i o n; Зарядка перезаряжаемого элемента:; Меры предосторожности; Эксплуатация видеокамеры
 - 95 Bu i l t -i n l i g h t
 - 97 N o t e s o n d r y b a t t e r i e s; using them for a long time.; If bat t eries are leaking; • Wipe off the liquid in the battery compartment; Примечания к сухим батарейкам; – Только модель CCD-TR728E; • Не используйте батарейки, которые потекли.
 - 99 Технические характеристики; Видеокамера
 - 101 I d e n t i f y i n g t h e p a r t s a n d co n t r o l s; PLAY (воспроизведение
 - 102 wa
 - 104 Fasten the grip strap firmly.
 - 105 Re m o t e Co m m a n d e r; – CCD -TR7 2 8 E o n l y; Transmit t er; To p r e p a r e t h e Re m o t e Co m m a n d e r; Пульт дистанционного управления; Передатчик
 - 106 Not es on t he Remot e Commander; • Point the remote sensor away from strong light
 - 107 Op e r a t i o n i n d i ca t o r s; V i e w f i n d e r /; qa
 - 110 Алфавитный указатель
 
 
 
 
 
 
 
 
 
 
 
 
 
 
 
 
 
 
 
 
 
 
 
 
 
 
 
 
 
 
 
 
 
 
 
 
 
 
 
 
 
 
 
 
 
 
 
 
 
 
 
 
 
 
 
 
 
 
 
 
 
 
 
 
 
 
 
 
 
 
 
 
 
 
 
 
 
 
 
 
 
 
 
 
 
 
 
 
 
 
 
 
 
 
 
 
 
 
 
 
 
 
 
 
 
 
 
 
 
 
 
 
 











