Видеокамеры Samsung VP-DC165W(i)/WB(i) - инструкция пользователя по применению, эксплуатации и установке на русском языке. Мы надеемся, она поможет вам решить возникшие у вас вопросы при эксплуатации техники.
Если остались вопросы, задайте их в комментариях после инструкции.
"Загружаем инструкцию", означает, что нужно подождать пока файл загрузится и можно будет его читать онлайн. Некоторые инструкции очень большие и время их появления зависит от вашей скорости интернета.

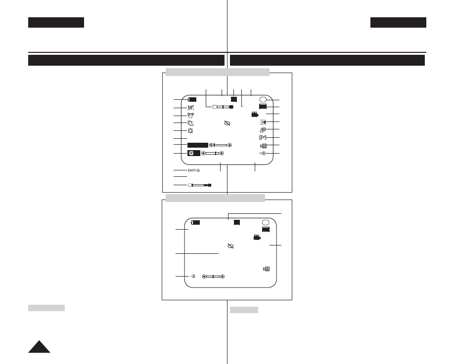
Информация на экране в ПЛЕЕР
27
25
26
24
12:00 01.ЯНВ.2006
001
PB ZOOM 2.0x
Нет диска!
AV Вход
10
SP
28
-RW
VR
0:00:00
►►
1
Информация на экране в KAMEPA
23
22 21 20 19
18
17
16
15
14
13
12
11
10
9
8
7
1
3
4
5
12:00 01.ЯНВ.2006
S.1/50
6
Сепия
Color N. 1/25
Ожид.
0:00:00
001
Нет диска!
SP
W
T
30 min
20
-RW
VR
2
2
6
Кино 16:9
23
W
T
MULTI
UKRAINIAN
Підготовка
Екранне меню в Реж. камери/Реж. прогр.
1.
Рівень заряду акумулятора
стор. 23
2.
Ручний фокус
стор. 52
EASY.Q
стор. 44
3.
Стабілізатор цифрового зображення
стор. 60
4.
Програмована автоматична експозиція
стор. 53
5.
Режим балансу білого кольору
стор. 55
6.
Режим цифрових спецефектів
стор. 57
16:9 Wide (режим широкого екрана 16:9)
стор. 59
7.
Витримка
стор. 51
8.
Експозиція
стор. 51
9.
Дата/Час
стор. 37
10. Color Nite
стор. 48~49
11. USB
стор. 110
(лише VP-DC163(i)/DC165W(i)/DC165WB(i))
12. Дистанційне керування
стор. 31
(лише VP-DC163(i)/DC165W(i)/DC165WB(i))
13. Компенсація вітру
стор. 50
14. BLC (Компенсація перевідбитого світла)
стор. 47
15. LED LIGHT (світлодіод)
стор. 49
(лише VP-DC165W(i)/DC165WB(i))
16. Номер заголовка
17. Формат диску
стор. 81
18. Тип диску
19. Лічильник
20. Залишок часу
21. Режим відеозапису
стор. 42
22. Режим роботи
23. Автоспуск
стор. 45
Положення цифрової трансфокації
стор. 61
24. Трансфокація PB
стор. 66
25. Рядок повідомлень
стор. 117
26. Регулювання гучності
стор. 63
27. Вхід аудіо/відео
стор. 85
(лише VP-DC161i/DC161Wi/DC161WBi/
DC163i/DC165Wi/DC165WBi)
28. Швидкість відтворення
стор. 64
Примітка
Установки функцій, не позначених
, будуть збережені при ввімкненні
живлення відеокамери DVD після її вимкнення.
Наведені тут пункти екранного меню базуються на моделі VP-DC163.
RUSSIAN
28
Подготовка к работе
Информация на экране дисплея в КАМЕРА/ПЛЕЕР
/
1.
Уровень заряда батареи
стр. 23
2.
Ручная фокусировка
стр. 52
Индикатор режима EASY.Q
стр. 44
3.
Цифровой стабилизатор изображения
стр. 60
4.
Программа автоматической экспозиции
стр. 53
5.
Режим баланса белого
стр. 55
6.
Режим цифровых спецэффектов
стр. 57
Кино 16:9
стр. 59
7.
Выдержка затвора
стр. 51
8.
Экспозиция
стр. 51
9.
Дата/Время
стр. 37
10. Индикатор режима цветной ночной съемки
стр. 48~49
11. Индикатор соединения USB
стр. 110
(только VP-DC163(i)/DC165W(i)/DC165WB(i))
12. Индикатор работы пульта ДУ
стр. 31
(только VP-DC163(i)/DC165W(i)/DC165WB(i))
13. Индикатор фильтрации шума ветра
стр. 50
14. BLC (Компенсация яркого фона)
стр. 47
15. СВЕТОДИОД ПОДСВЕТКИ
стр. 49
(только VP-DC165W(i)/DC165WB(i))
16. Номер раздела
17. Формат диска
стр. 81
18. Тип диска
19. Счетчик
20. Оставшееся время
21. Режим записи
стр. 42
22. Режим работы
23. Положение регулятора трансфокации
стр. 45
Цифровое увеличение
стр. 61
24. Увеличение при воспроизведении
стр. 66
25. Строка сообщений
стр. 117
26. Индикатор громкости
стр. 63
27. Вход АВ
стр. 85
(только VP-DC161i/DC161Wi/DC161WBi/
DC163i/DC165Wi/DC165WBi)
28. Скорость воспроизведения
стр. 64
Примечание
Функции, не отмеченные значком
, будут сохранены, когда DVD-
видеокамера снова будет включена после выключения.
Элементы OSD (экранного меню), представленные здесь, относятся к модели
VP-DC163.
Содержание
- 2 Зміст; RUSSIAN; Содержание
- 6 Примітки стосовно повертання РК-дисплея; Примітки та правила з техніки безпеки; Замечания и инструкции по технике безопасности; Замечания по поводу поворота ЖК-дисплея
- 7 Примітки стосовно очищення диску та роботи з ним; Замечания по поводу чистки дисков и обращения с ними
- 8 Примітки щодо умов використання відеокамери DVD; Замечания относительно DVD-видеокамеры
- 9 Ознайомлення з відеокамерою DVD; Властивості; Знакомство с DVD-видеокамерой; Особенности видеокамеры
- 10 Используемые диски; Диски, що можуть бути використані; Поганий
- 11 Описание типов дисков; Характеристика типу диску
- 12 Простота использования DVD-видеокамеры; Просте використання відеокамери DVD
- 13 Аксесуари, які входять до комплекту відеокамери DVD; Основні аксесуари; Основные аксессуары; Аксессуары, прилагаемые к DVD-видеокамере
- 14 Вигляд передньої та лівої сторін; Вид спереди и слева
- 15 MULTI; Вигляд лівої сторони; Вид слева
- 16 Вигляд правої та верхньої сторін; Вид справа и сверху
- 17 Вигляд з тильної та нижньої сторін; Вид сзади и снизу
- 19 Підготовка; Використання наручного ремінця та кришки об’єктива; Подготовка к работе; Использование ремешка для руки и крышки объектива
- 20 Встановлення літієвої батареї; Встановлення літієвої батареї для внутрішнього годинника; Установка литиевого элемента питания; Установка элемента питания для встроенных часов
- 21 Використання літієво-полімерної акумуляторної батаї; Зарядка літієво-полімерної; Использование ионно-литиевой аккумуляторной батареи; Зарядка ионно-литиевой
- 22 Час заряджання, запису згідно типу батареї; Продолжительность зарядки и непрерывной записи в
- 23 Індикатор рівня заряду акумулятора; Индикатор уровня заряда батареи
- 24 Технічне обслуговування акумуляторної батареї; Обслуживание батарейного модуля
- 25 Під’єднання джерела живлення; Використання побутового джерела живлення; Подсоединение к источнику питания; Использование питания от сети переменного тока
- 26 Про режими роботи; О режимах работы; Название режима
- 27 Використання МЕНЮ ШВИДКОГО ДОСТУПУ; Использование МЕНЮ БЫСТРОГО ДОСТУПА
- 28 Информация на экране в ПЛЕЕР; Информация на экране в KAMEPA; Информация на экране дисплея в КАМЕРА/ПЛЕЕР
- 29 Увімкнення/вимкнення екранного меню; Включение и выключение информации на экране; Включение и выключение вывода информации на экран
- 30 Початкове налаштування : Системні налаштування меню
- 31 Установка использования пульта дистанционного управления
- 32 Початкове налаштування : Налаштування системного меню
- 33 Налаштування звуку затвору (Звук затвору); Установка звукового сигнала при спуске затвора
- 34 Выбор языка экранной информации (Language)
- 36 Початкове налаштування : Налаштування екранного меню
- 37 Установка показа Даты/Времени
- 38 Использование видоискателя; Подстройка фокусировки; UKRAINIAN; Відеокамера DVD: Перед записом; Використання видошукача; Налаштування фокусу
- 39 Различные способы съемки; Съемка с помощью; Різноманітні техніки запису
- 40 Как вставить и извлечь диск; Вставлення та виймання диску
- 43 Ваша первая съемка; Відеокамера DVD: Початковий запис; Ваш перший запис
- 45 Использование внешнего микрофона; Використання зовнішнього мікрофону
- 46 Ввод изображения в “затемнение” и вывод из него (FADE); Начало съемки; Використання збільшення та зменшення кольоровості (FADE); Початок запису
- 47 Использование режима компенсации яркого фона (BLC)
- 48 Использование цветной ночной съемки (Color Nite); Використання Color Nite
- 49 Использование СВЕТОДИОДА ПОДСВЕТКИ
- 50 DVD-видеокамера: дополнительные возможности при съемке; Відеокамера DVD: Удосконалений запис
- 51 Рекомендуемые выдержки затвора при съемке; Налаштування витримки затвору й експозиції (Затвор/Експозиція); Рекомендується наступна витримка затвору при зйомці
- 52 Автоматическая фокусировка/Ручная фокусировка; Автоматическая фокусировка; Автофокус/ручний фокус; Автофокус
- 54 Установка программы автоматической экспозиции; Налаштування програмованої автоматичної експозиції
- 55 Налаштування балансу білого кольору (Баланс білого)
- 56 Установка пользовательского баланса белого; Налаштування індивідуального балансу білого кольору
- 58 Выбор цифрового спецэффекта; Вибір цифрових спецефектів
- 60 Установка режима цифрового стабилизатора изображения (DIS); Налаштування стабілізатора цифрового зображення (DIS)
- 61 Выбор цифровой трансфокации; Вибір цифрової трансфокації
- 62 DVD-видеокамера: Эскизный указатель и список воспроизведения; Что такое эскизный указатель?; Відеокамера DVD: Cписок піктограм і список відтворення; Що таке список піктограм
- 63 Воспроизведение сцен раздела; Регулировка громкости; Відтворення заголовку епізодів; Налаштування гучності; Відеокамера DVD
- 64 Различные функции в ПЛЕЕР
- 66 Увеличение изображения во время воспроизведения; Використання трансфокації при відтворенні
- 68 Видалення частини заголовка
- 69 Создание нового списка воспроизведения; Створення нового списку відтворення; Відеокамера DVD: Список відтворення
- 70 Воспроизведение списка воспроизведения; Відтворення списку відтворення
- 71 Удаление списка воспроизведения (Удалить)
- 76 Удаление сцен из списка воспроизведения; Видалення епізодів зі списку відтворення
- 77 Удаление части списка воспроизведения
- 79 Відеокамера DVD: Менеджер диску
- 83 Воспроизведение на ПК с приводом DVD; Відтворення на ПК чи за допомогою дисководу DVD
- 85 Відеокамера DVD: Під’єднання
- 86 Просмотр записей на экране телевизора; Просмотр на экране телевизора; Перегляд записів на телевізорі; Відтворення на телевізійному екрані
- 87 Подсоединение видеокамеры к телевизору, у которого; Під’єднання до телевізора без гнізда аудіо-/відеовходу
- 88 Копирование диска на видеокассету; Копіювання диску на плівку
- 89 Запись (копирование) телепередачи или видеокассеты на диск; Запис (копіювання) телепрограми чи відеоплівки на диск
- 90 Використання картки пам’яті (картка пам’яті, яка використовується)
- 91 Режим цифровой фотокамеры (только; Структура папок и файлов на карте памяти; Формат изображений; Режим цифрової фотокамери (лише; Структура папок і файлів на картці пам’яті; Формат зображення
- 92 Как выбрать качество фотографии; Количество изображений, которое можно сохранять на; Виберіть якість зображення
- 93 Установка режима нумерации файлов (Номер файла)
- 94 Фотосъемка изображений (JPEG) на карту памяти; Нерухоме зображення (JPEG) на картці пам’яті
- 97 Захист від випадкового видалення (Захист)
- 98 Удаление фотографий и видеоклипов (Удалить)
- 99 Одновременное удаление всех изображений; Видалення відразу всіх зображень
- 101 Запись видеоклипов (MPEG) на карту памяти; Сохранение видеоклипа на карту памяти; Доступное время записи на карту памяти; Запис рухомих зображень (MPEG) на картку пам’яті; Збереження рухомих зображень на картці пам’яті; Доступний час запису на картці пам’яті
- 102 Воспроизведение видеоклипов (MPEG) с карты памяти; Відтворення рухомих зображень (MPEG) на картці пам’яті
- 103 Запис нерухомих зображень на картку пам’яті під час
- 104 Установка метки печати для неподвижных изображений (Метка печ.)
- 105 Удаление метки печати; Зняття позначки для друку
- 106 Функция PictBridgeTM (только; Печать фотографий – использование интерфейса PictBridgeTM; Друк зображень за допомогою PictBridgeTM
- 108 Интерфейс USB (только; Использование интерфейса USB; Використання інтерфейсу USB
- 109 Video Codec
- 111 Установка программы DV Media PRO
- 113 Подсоединение к компьютеру; Отсоединение кабеля USB; Під’єднання до ПК; Від’єднання кабелю USB
- 114 Использование функции “Web-камера”; Використання функції ПК-камери
- 115 Использование функции передачи потокового видео через шину USB
- 116 Уход за видеокамерой; Использование видеокамеры DVD за границей; Источники питания; Технічне обслуговування; Використання відеокамери DVD за кордоном; Джерела живлення
- 117 Устранение неполадок; Пошук та усунення несправностей; Пошук та усунення несправностей
- 118 Вывод на ЖК-дисплей информации самодиагностики в
- 122 Установка параметров меню; Налаштування пунктів меню
- 123 только
- 124 Технические характеристики; Технічні характеристики
- 125 Предметный указатель
- 128 ЭТА ВИДЕОКАМЕРА DVD ПРОИЗВЕДЕНА:; ДАНА ВІДЕОКАМЕРА DVD ВИРОБЛЕНА:; Совместимость с RoHS
Характеристики
Остались вопросы?Не нашли свой ответ в руководстве или возникли другие проблемы? Задайте свой вопрос в форме ниже с подробным описанием вашей ситуации, чтобы другие люди и специалисты смогли дать на него ответ. Если вы знаете как решить проблему другого человека, пожалуйста, подскажите ему :)












