Видеокамеры Panasonic AJ-SDC905E - инструкция пользователя по применению, эксплуатации и установке на русском языке. Мы надеемся, она поможет вам решить возникшие у вас вопросы при эксплуатации техники.
Если остались вопросы, задайте их в комментариях после инструкции.
"Загружаем инструкцию", означает, что нужно подождать пока файл загрузится и можно будет его читать онлайн. Некоторые инструкции очень большие и время их появления зависит от вашей скорости интернета.

(095) 980-4205
www.panasonic.ru
Panasonic (СНГ)
80
Глава 7 Таблицы описания меню
7-1
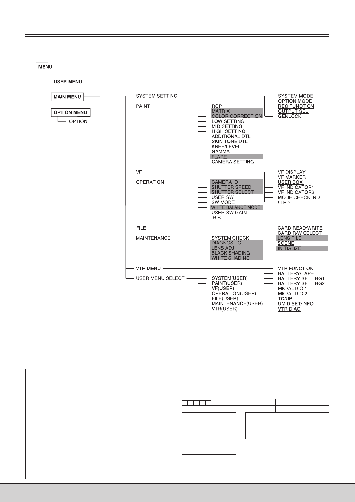
Конфигурация меню
Как открывать меню
Пользовательское меню
USER MENU:
Нажать на кнопку MENU.
Главное меню MAIN MENU:
Удерживать кнопку MENU нажатой
не менее 3 секунд.
Меню опций OPTION MENU:
Нажать на кнопку MENU, одновре-
менно удерживая нажатой кнопку
LIGHT.
<Примечания>
•
Вы можете сделать настройки в 42 пунктах меню камеры, расположенных на трех страницах (по 14 пунктов на
странице) и в 14 пунктах меню записывающего блока, расположенных на одной странице.
•
Затемненные пункты меню невозможно выбрать с помощью <USER MENU SELECT>.
•
Подчеркнутые пункты меню можно выбрать только с помощью <USER MENU SELECT> при условии, что все эти
пункты (как номера пунктов на одной странице) выбираются вместе. Выбрать эти пункты по отдельности невоз-
можно.
Как интерпретировать списки меню
Эти аббревиатуры показывают, будут ли изменения, вноси-
мые в меню, записываться (сохраняться) в соответствую-
щие данные или загружаться (считываться) из данных.
Символ “/” означает, что изменения не могут быть сохране-
ны или загружены.
S:
Изменения записываются или считываются как данные
файла съемочного плана.
C:
Запись или считывание данных возможно с помощью
CARD READ/WRITE.
U:
Изменения записываются или считываются как пользо-
вательские данные.
См. разделы “7-6-4 SCENE” и “7-6-5 INITIALIZE.”
F:
Изменения записываются или считываются как данные
READ FACTORY DATA.
См. раздел “7-6-5 INITIALIZE.”
E:
Изменения записываются или считываются с помощью
ECU DATA SAVE.
См. раздел “5-9 Подключение пульта управления (AJ-EC3E).”
Пункт/
Где хранятся
данные
REC SIGNAL
Диапазон
CAM
VIDEO
1394
Комментарии
Для выбора входных видеосигналов.
CAM:
Записываются сигналы, поступающие
с камеры.
VIDEO:
Сигналы -----
В этом столбце ука-
зывается диапазон
изменения каждого
пункта меню и на-
стройки, которые
можно выбрать в
данном пункте.
В этом столбце приводится опи-
сание операций, которые должны
выполняться в случае выбора на-
строек пункта меню.
/ C U F E
Содержание
- 2 Литиевая батарея; ВНИМАНИЕ; щиеся только к модели AJ-SDC905, отмечены значком
- 3 Батарея Anton Bauer
- 4 Содержание; -9-6 Как восстановить в меню стандартные; Глава 2 Основные части
- 5 -10 Установка ручки регулятора; Глава 6 Техническое обслуживание; -7 Техническое обслуживание; Глава 8 Технические характеристики 106
- 6 Глава 1 Общая информация; поддерживает форматы DVCPRO и DVCPRO50. (Модель AJ-SDC615
- 8 Поддержка метаданных; -3 Конфигурация системы; Батарея
- 9 Глава 2 Основные части и их функции; -1 Источник питания и приспособления для крепления; Для закрепления кабеля объектива или микрофона.
- 10 MIC
- 11 Динамик
- 12 воспроизведения; Примеры выбора фильтра; Переключатель SHUTTER; Электронный затвор не функционирует.; Регуляторы синхронизации развертки
- 13 Переключатель OUTPUT/AUTO KNEE; Кнопка MODE CHECK; ран маркеров закрыт); Кнопки USER MAIN, USER 1 и USER 2; В этом положении запись возобновляется,
- 14 Разъем GENLOCK IN; С этого устройства не подается питание.; Кнопка EJECT
- 15 Кнопка MENU
- 17 Индикация предупреждений; Индикация количества ленты
- 18 Индикация режима; Индикация, имеющая отношение к временному коду
- 20 Установка кассеты; Установите переключатель POWER в положение ON.; Глава 3 Запись и воспроизведение; Извлечение кассеты
- 21 -2 Основные процедуры; От включения питания до установки кассеты; Установите полностью заряженную батарею.; И до установки переключателей; Установка переключателей для съемки и записи
- 22 Последовательность съемки; Если баланс белого уже был сохранен в памяти:; * Более подробную информацию о том как вы-; Кнопки операций с лентой
- 23 -3 Неразрывность сцен; Снова включите питание.; -4 Функция NEWS REC
- 24 -6 Функция INTERVAL REC; позволяет осуществлять; Начало; Начало записи; TOTAL REC TIME
- 25 iREC
- 26 -7 Функция пересъемки RETAKE; Настройки пункта RETAKE MODE описаны ниже.; -8 Функция просмотра записи
- 27 ABB (регулировка баланса; -1 Регулировка баланса белого; Установите переключатели как показано на рисунке.; Область определения баланса белого; Глава 4 Регулировки и настройки для записи; Регулятор FILTER; Не менее четверти ширины экрана
- 29 Если устройство используется впервые; Память баланса черного
- 30 вора; затвора; Стандартный режим
- 31 становка режима синхрониза-; Выполните операции в следующем порядке.; лов и системы записи; Будут записываться сигналы с камеры.
- 32 Настройки; аудиосигналов; Окно дисплея; Кнопки
- 33 -5 Настройка времени; битов; Установите переключатель DISPLAY в положение UB.; Пользовательские биты VITC; Переключатель HOLD
- 35 становка временного кода; Временной код во время замены батареи; менного кода; Пример подключения для внешней синхронизации; Процедура внешней синхронизации; К следующей камере
- 36 Для отмены внешней синхронизации
- 38 Увеличение значения; ”. Однако вы можете задать настройки мак-
- 39 искателе; Лампочка аномального рабочего состояния; яния на экране видоискателя
- 40 Элемент индикации; Что выводится в видоискателе; Состояние, при котором появляется индикация
- 44 Выбор индикации, выводимой в видоискателе
- 45 обозначения камеры
- 46 экран FUNCTION; экран; ла на кране видоискателя
- 47 ния усиления USER SW GAIN; Настройки и подробности
- 48 Пункты меню и их настройки; USER MAIN, USER1 и USER2; Какие функции можно выбрать:
- 49 Назначена функция кнопки RET объектива.; становка цветовой температу-; Установочная карта; картой; Вставляем установочную карту; Не допускайте попадания воды на карту.
- 50 Операции с установочной картой; Форматирование установочной карты; Сохранение настроек на карте; В меню откройте экран “CARD READ/WRITE”.; Выбор номера файла
- 51 Присвоение заголовка выбранному файлу; Сохранение настроек в выбранном файле
- 52 Для того чтобы выйти из меню, нажмите на кнопку; Загрузка данных, записанных на карту; Загрузка данных выбранного файла
- 53 ские данные; Запись настроек в пользовательскую область
- 57 Установите переключатель POWER в положение OFF.; дартные заводские установки
- 58 Использование батареи Anton Bauer; Глава 5 Подготовка
- 59 Использование батареи типа BP-90; Снимите держатель батареи.
- 60 Использование батареи типа NP-1
- 61 Как установить направляющие; Направляющая; Контакт No
- 62 становка объектива и регу-; Установка объектива; Метка; Отрегулируйте задний фланец объектива.; Монтажная крышка
- 63 Регулировка белого пятна описана ниже.
- 65 Сохранение файла данных объектива; Выбор номер файла
- 66 Чтение данных объектива из файла
- 67 Откройте держатель микрофона.; микрофон
- 68 Если используется радиоприемник UniSlot ®; ройство; Переключатели AUDIO IN
- 69 становка камеры на шта-; Установите камеру на монтажную подставку.; Снятие камеры с монтажной подставки; -6 Как прикрепить наплечный
- 70 Как надеть дождевой чехол; Пример использования дождевого чехла SHAN-RC700; ра FRONT AUDIO LEVEL; Закройте на застежку.
- 71 Глава 6 Техническое обслуживание и проверка
- 73 Проверка с помощью внешних микрофонов; Микрофон с внутренним источником питания.; Проверка временного кода и пользователь-; Установите переключатель TCG в положение R-RUN.
- 74 ехническое обслуживание; с ПЗС; Размытость изображения; Резервная батарея
- 75 Разъемы и сигналы
- 76 Система предупреждений
- 79 • Не вращайте винт по часовой стрелке. Прекрати-; Кассетоприемник
- 80 Глава 7 Таблицы описания меню; Конфигурация меню; Как открывать меню; Нажать на кнопку MENU.; Главное меню MAIN MENU:; Как интерпретировать списки меню
- 85 Элементы со значком
- 90 Индикация настроечного изображения Zebra; ZEBRA 2; ON
- 91 VF INDICATOR1
- 93 Меню OPERATION
- 98 -8 Меню записывающего блока
- 105 Меню опций OPTION MENU
- 106 Призматическая система F1.4; Видеосистема; Аудиосистема; Ниже предела чувствительности; Глава 8 Технические характеристики
- 107 Система лентопротяга; Время перемотки вперед:; Входные разъемы аудиосигнала












