Видеокамеры JVC GR-DX57 - инструкция пользователя по применению, эксплуатации и установке на русском языке. Мы надеемся, она поможет вам решить возникшие у вас вопросы при эксплуатации техники.
Если остались вопросы, задайте их в комментариях после инструкции.
"Загружаем инструкцию", означает, что нужно подождать пока файл загрузится и можно будет его читать онлайн. Некоторые инструкции очень большие и время их появления зависит от вашей скорости интернета.

РУ
37
MasterPage: Advan_Heading0_Right
РЕДАКТИРОВАНИЕ
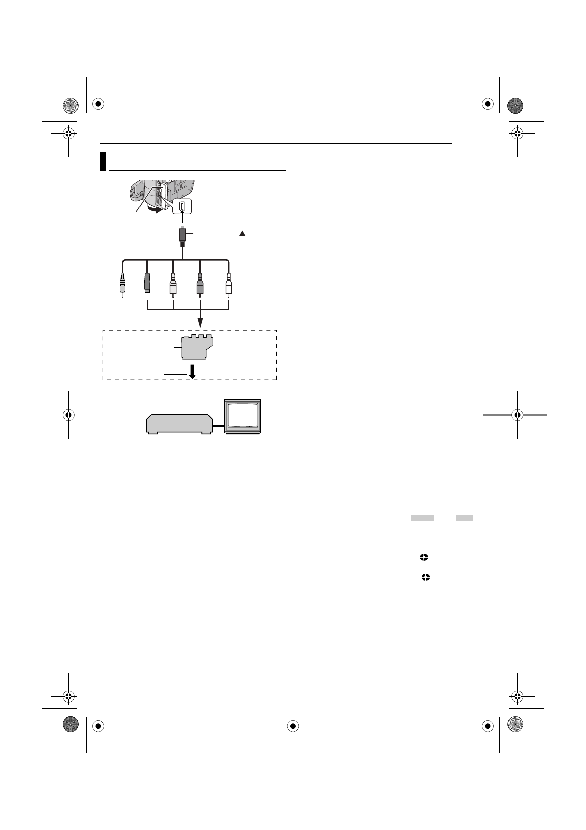
A
Не подсоединяется
B
К S-VIDEO IN или OUT**
C
Желтый к VIDEO IN или OUT
D
Красный к AUDIO R IN или OUT
E
Белый к AUDIO L IN или OUT
*
Если Ваш ВКМ имеет гнездо SCART, используйте
прилагаемый переходник кабеля. (Прилагаемый
переходник кабеля принимает только выходные
сигналы с этой видеокамеры. Чтобы использовать
эту видеокамеру в качестве записывающего
устройства, используйте имеющийся в продаже
переходник кабеля.)
** Подсоедините, когда Ваш ТВ/ВКМ имеет гнездо
S-VIDEO IN/OUT. В этом случае нет необходимости
подсоединять желтый видео кабель.
ПРИМЕЧАНИЕ:
Установите переключатель выбора видео выхода на
переходнике кабеля в нужное положение:
Y/C:
Когда подсоединяете к ТВ или к ВКМ, который
может принимать сигналы Y/C и использует кабель
S-Video.
CVBS:
Когда подсоединяете к ТВ или к ВКМ,
который не может принимать сигналы Y/C и
использует кабель аудио/видео.
Чтобы использовать эту видеокамеру в качестве
проигрывателя
1
Следуя рисункам, подсоедините видеокамеру и
ВКМ.
2
Начните воспроизведение на видеокамере.
3
В точке, где Вы хотите начать перезапись,
начните запись на ВКМ. (Обращайтесь к инструкции
по эксплуатации видео аппарата.)
4
Чтобы остановить перезапись, остановите запись
на ВКМ, затем остановите воспроизведение на
видеокамере.
ПРИМЕЧАНИЯ:
●
Рекомендуется в качестве источника
электроэнергии использовать сетевой адаптер
вместо батарейного блока. (
●
Чтобы выбрать, показывать или нет следующие
дисплеи на подсоединенном ТВ
• Дата и время
Установите пункт “DATE/TIME” в положение “AUTO”,
“ON” или “OFF”. (
стр. 27, 31) Или нажмите кнопку
DISPLAY
на пульте ДУ, чтобы включить/выключить
индикацию даты.
• Временной код
Установите пункт “TIME CODE” в положение “OFF”
или “ON”. (
• Индикации, отличающиеся от даты/времени и
временного кода
Установите пункт “ON SCREEN” в положение “OFF”,
“LCD” или “LCD/TV”. (
Чтобы использовать эту видеокамеру в качестве
записывающего устройства (только GR-DX97/77/
57/37)
1
Следуя рисункам, подсоедините видеокамеру и
ВКМ.
2
Установите пункт “REC MODE” в положение “SP”
или “LP”. (
3
Установите переключатель питания видеокамеры
в положение “PLAY”.
4
Установите пункт “S/AV INPUT” в положение “A/
V.IN” или “S.IN”*. (
* При использовании гнезда S-VIDEO OUT на Вашем ТВ/
ВКМ выберите положение “S.IN”.
5
Нажмите кнопку записи пуск/стоп, чтобы
активизировать режим паузы записи.
●
На экране появляется индикация “
” или “
”.
6
Начните воспроизведение на видеокамере.
7
В точке, где Вы хотите начать перезапись,
нажмите кнопку записи пуск/стоп, чтобы начать
перезапись. Вращается индикация
.
8
Снова нажмите кнопку записи пуск/стоп, чтобы
остановить перезапись. Индикация
заканчивает
вращаться.
ПРИМЕЧАНИЯ:
●
После выполнения перезаписи установите пункт “S/AV
INPUT” обратно в положение “OFF”.
●
С помощью этой процедуры аналоговые сигналы могут
быть преобразованы в цифровые сигналы.
●
Также возможно осуществлять перезапись с другой
видеокамеры.
Перезапись на или с ВКМ
1
2
3
4
5
ТВ
ВКМ
Откройте
крышку.
S/AV/Монтажный
кабель
(прилагается)
К гнезду AV
К ВКМ
Переключатель
видео выхода “Y/
C”/“CVBS”
Переходник
кабеля*
Маркировка
A/V . IN
S . IN
GR-DX97PAL_07Advanced.fm Page 37 Friday, January 9, 2004 12:38 PM
Содержание
- 2 Эффекты вытеснения/микширования; Простое нажатие кнопки; BACK LIGHT; делает; Основные функции этой видеокамеры
- 3 MEPЫ ПPEДOCTOPOЖHOCTИ
- 4 Пepeд зaпиcью вaжнoй cцeны...
- 5 СОДЕРЖАНИЕ; Основной режим съемки (Моментальный снимок
- 6 ПОДГОТОВКА К ЭКСПЛУАТАЦИИ; Указатель; При использовании ЖК монитора; позиции, показанной на рисунке сверху, ЖК монитор
- 7 Органы управления; Только во время видеозаписи; SOUND 1 2 B I T
- 8 BRIGHT
- 9 Во время видеовоспроизведения; UME; BLANK SEARCH; BR I GH T; Прилагаемые принадлежности
- 10 Как прикрепить крышку объектива; Высвободите стопоры на обоих концах фильтра с; Кабель USB; Закройте фильтр с сердечником до тех пор, пока
- 11 Зарядка батарейного блока; Чтобы отделить батарейный блок; Использование батарейного блока; Максимальное время непрерывной съемки; О батареях; Преимущества ионно-литиевых батарей; Электропитание
- 12 Операция подсоединения питания; Режим работы; Выполнение установок даты и времени
- 13 Регулировка ручного захвата; Регулировка яркости дисплея
- 14 Чтобы защитить ценные записи; Загрузка/выгрузка кассеты
- 15 ВИДЕОЗАПИСЬ; Приблизительное время записи; Оставшееся время записи на ленте; Во время использования ЖК монитора:; Основной режим записи
- 16 Трансфокация; Увеличение изображения; Журналистская съемка; Откройте ЖК монитор и
- 17 Временной код; Запись с середины ленты; ВИДЕОВОСПРОИЗВЕДЕНИЕ; Чтобы регулировать громкость динамика; Пауза воспроизведения; Нормальное воспроизведение
- 18 Поиск с просмотром; Поиск пустого промежутка; Подсоединение к ТВ или к ВКМ
- 19 Установка батарейки; Воспроизведение, используя пульт ДУ
- 20 Замедленное воспроизведение
- 21 Съемка с интервалом; SNAPSHOT
- 22 Воспроизведение с трансфокацией; SELECT; Воспроизведение видеоклипов
- 23 Просмотр информации о файле
- 24 Запись клипа для электронной почты; на ленте, на карту памяти; Сброс имени файла
- 25 Чтобы снять защиту; Защита файлов; Удаление файлов
- 26 Чтобы напечатать все стоп-кадры (одна копия; Форматирование карты памяти
- 27 МЕНЮ ДЛЯ ТОЧНОЙ РЕГУЛИРОВКИ; Меню без вспомогательных меню; Изменение установок меню
- 28 CAMERA; “OFF”; MANUAL; Меню записи
- 29 УСОВ; SYSTEM
- 30 VIDEO; Меню Воспроизведения
- 31 ФУНКЦИИ ДЛЯ ЗАПИСИ; Cветодиодная подсветка
- 32 Режим серии моментальных снимков; Ночная съемка
- 33 Регулировка экспозиции
- 34 Регулировка баланса белого; Эффекты вытеснения или
- 35 PROGRAM AE; Программа АЕ со спецэффектами
- 36 Чтобы удалить у меньшенные изображения
- 37 РЕДАКТИРОВАНИЕ; Перезапись на или с ВКМ
- 39 Возможно выполнять следующие действия:; кабель DV
- 40 Озвучивание; STOP; Редактирование вставкой
- 41 Настройка пульта ДУ/Код ВКМ; MBR SET
- 42 Выполните соединения; ВКМ JVC, оборудованный гнездом Remote
- 43 Выберите сцены
- 44 Автоматический монтаж на ВКМ; Для более аккуратного монтажа
- 45 СПР; ПОИСК И УСТРАНЕНИЕ НЕИСПРАВНОСТЕЙ
- 46 Другие проблемы; Баланс белого не может быть активизирован.
- 47 Предупреждающие индикации
- 48 NO IMAGES STORED; ОБСЛУЖИВАНИЕ ПОЛЬЗОВАТЕЛЕМ; Чтобы очистить внешнюю поверхность; Чистка видеокамеры
- 49 ПРЕДОСТЕРЕЖЕНИЯ; Батарейные блоки
- 50 Основной аппарат; Избегайте использовать аппарат
- 51 ТЕХНИЧЕСКИЕ ХАРАКТЕРИСТИКИ; Видеокамера; Монофонический; Сетевой адаптер; Постоянный ток 11 В; Общие сведения
- 52 ВИКТОР КОМПАНИ ОФ ДЖАПАН, ЛИМИТЕД; ТЕРМИНЫ











