Видеокамеры JVC GR-DX57 - инструкция пользователя по применению, эксплуатации и установке на русском языке. Мы надеемся, она поможет вам решить возникшие у вас вопросы при эксплуатации техники.
Если остались вопросы, задайте их в комментариях после инструкции.
"Загружаем инструкцию", означает, что нужно подождать пока файл загрузится и можно будет его читать онлайн. Некоторые инструкции очень большие и время их появления зависит от вашей скорости интернета.

ВИДЕОВОСПРОИЗВЕДЕНИЕ
18
РУ
MasterPage: Left
Поиск с просмотром
Позволяет выполнять во время
видеовоспроизведения поиск на высокой скорости в
любом направлении.
1)
Во время воспроизведения, нажмите кнопку
5
для поиска в прямом направлении или кнопку
3
для поиска в обратном направлении.
2)
Чтобы продолжить нормальное воспроизведение,
нажмите кнопку
4
/
9
.
●
Во время воспроизведения, нажмите и удерживайте
кнопку
5
или
3
. Поиск продолжается, пока Вы
удерживаете кнопку. Как только Вы высвободите кнопку,
продолжится нормальное воспроизведение.
●
Небольшие помехи в виде мозаики появляются на
дисплее во время поиска с просмотром. Это не является
неисправностью.
ВНИМАНИЕ:
Во время поиска с просмотром
части изображения могут быть
видны нечетко, особенно на левой
стороне экрана.
Поиск пустого промежутка
Помогает Вам найти, где Вы должны начать запись в
середине ленты, чтобы избежать прерывания
временного кода. (
1
Загрузите кассету. (
2
Установите переключатель
VIDEO/MEMORY
в
положение “VIDEO”. (только GR-DX97/77/67)
3
Установите переключатель питания в положение
“PLAY”, одновременно нажимая кнопку фиксатора,
расположенную на переключателе.
4
Нажмите кнопку
MENU
. Появляется экран меню.
5
Нажмите кнопку
или
, чтобы выбрать “
t
”, и
нажмите кнопку
SET
. Появляется меню VIDEO.
6
Нажмите кнопку
или
, чтобы выбрать
“BLANK SRCH”, и нажмите кнопку
SET
. Появляется
вспомогательное меню.
7
Нажмите кнопку
или
, чтобы выбрать
“EXECUTE”, и нажмите кнопку
SET
.
●
Появляется индикация “BLANK SEARCH”, и видеокамера
автоматически начинает поиск в прямом направлении или
обратном направлении, а затем останавливается в точке,
которая расположена приблизительно на 3 секунды
раньше, чем обнаруженный пустой участок.
●
Чтобы отменить поиск пустого промежутка на полпути,
нажмите кнопку
8
.
ПРИМЕЧАНИЯ:
●
Перед началом поиска пустого промежутка, если текущим
положением является пустой участок, то видеокамера
выполняет поиск в обратном направлении. Если текущим
положением является записанный участок, то
видеокамера выполняет поиск в прямом направлении.
●
Если во время поиска пустого промежутка достигается
начало или конец ленты, видеокамера автоматически
останавливается.
●
Пустой участок, который короче, чем 5 секунд ленты, не
может быть обнаружен.
●
Обнаруженный пустой участок может быть расположен
между записанными сценами. Перед тем, как Вы начнете
запись, убедитесь, что после пустого участка нет
записанных сцен.
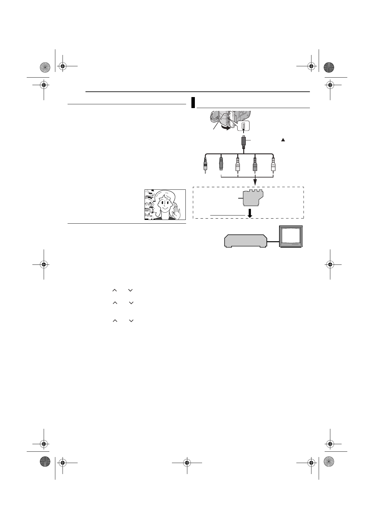
A
Не подсоединяется
B
Черный к S-VIDEO IN (Подсоедините, если Ваш
ТВ/ВКМ имеет разъемы входа S-VIDEO IN и A/V. В
этом случае нет необходимости подсоединять
желтый видео кабель.)
C
Желтый к VIDEO IN (Подсоедините, если Ваш ТВ/
ВКМ имеет только разъемы входа A/V.)
D
Красный к AUDIO R IN**
E
Белый к AUDIO L IN**
*
Если Ваш ВКМ имеет гнездо SCART, используйте
прилагаемый переходник кабеля.
** Не требуется для просмотра только стоп-кадров.
ПРИМЕЧАНИЕ:
Установите переключатель выбора видео выхода на
переходнике кабеля в нужное положение:
Y/C:
Когда подсоединяете к ТВ или к ВКМ, который
может принимать сигналы Y/C и использует кабель
S-Video.
CVBS:
Когда подсоединяете к ТВ или к ВКМ, который
не может принимать сигналы Y/C и использует кабель
аудио/видео.
1
Убедитесь, что все аппараты выключены.
2
Подсоедините видеокамеру к ТВ или к ВКМ, как
показано на рисунке.
Если используется ВКМ
Если нет
.
3
Подсоедините выход ВКМ ко входу ТВ, обращаясь
к инструкции по эксплуатации Вашего ВКМ.
4
Включите видеокамеру, ВКМ и ТВ.
5
Установите ВКМ в режим входа AUX, и установите
ТВ в режим VIDEO.
6
Начните воспроизведение на видеокамере.
Подсоединение к ТВ или к ВКМ
1
2
3
4
5
ТВ
ВКМ
Откройте крышку.
К гнезду AV
К ТВ или к ВКМ
Переключатель
видео выхода
“Y/C”/“CVBS”
Переходник
кабеля*
S/AV/Монтажный
кабель
(прилагается)
Маркировка
GR-DX97PAL.book Page 18 Thursday, January 8, 2004 6:06 PM
Содержание
- 2 Эффекты вытеснения/микширования; Простое нажатие кнопки; BACK LIGHT; делает; Основные функции этой видеокамеры
- 3 MEPЫ ПPEДOCTOPOЖHOCTИ
- 4 Пepeд зaпиcью вaжнoй cцeны...
- 5 СОДЕРЖАНИЕ; Основной режим съемки (Моментальный снимок
- 6 ПОДГОТОВКА К ЭКСПЛУАТАЦИИ; Указатель; При использовании ЖК монитора; позиции, показанной на рисунке сверху, ЖК монитор
- 7 Органы управления; Только во время видеозаписи; SOUND 1 2 B I T
- 8 BRIGHT
- 9 Во время видеовоспроизведения; UME; BLANK SEARCH; BR I GH T; Прилагаемые принадлежности
- 10 Как прикрепить крышку объектива; Высвободите стопоры на обоих концах фильтра с; Кабель USB; Закройте фильтр с сердечником до тех пор, пока
- 11 Зарядка батарейного блока; Чтобы отделить батарейный блок; Использование батарейного блока; Максимальное время непрерывной съемки; О батареях; Преимущества ионно-литиевых батарей; Электропитание
- 12 Операция подсоединения питания; Режим работы; Выполнение установок даты и времени
- 13 Регулировка ручного захвата; Регулировка яркости дисплея
- 14 Чтобы защитить ценные записи; Загрузка/выгрузка кассеты
- 15 ВИДЕОЗАПИСЬ; Приблизительное время записи; Оставшееся время записи на ленте; Во время использования ЖК монитора:; Основной режим записи
- 16 Трансфокация; Увеличение изображения; Журналистская съемка; Откройте ЖК монитор и
- 17 Временной код; Запись с середины ленты; ВИДЕОВОСПРОИЗВЕДЕНИЕ; Чтобы регулировать громкость динамика; Пауза воспроизведения; Нормальное воспроизведение
- 18 Поиск с просмотром; Поиск пустого промежутка; Подсоединение к ТВ или к ВКМ
- 19 Установка батарейки; Воспроизведение, используя пульт ДУ
- 20 Замедленное воспроизведение
- 21 Съемка с интервалом; SNAPSHOT
- 22 Воспроизведение с трансфокацией; SELECT; Воспроизведение видеоклипов
- 23 Просмотр информации о файле
- 24 Запись клипа для электронной почты; на ленте, на карту памяти; Сброс имени файла
- 25 Чтобы снять защиту; Защита файлов; Удаление файлов
- 26 Чтобы напечатать все стоп-кадры (одна копия; Форматирование карты памяти
- 27 МЕНЮ ДЛЯ ТОЧНОЙ РЕГУЛИРОВКИ; Меню без вспомогательных меню; Изменение установок меню
- 28 CAMERA; “OFF”; MANUAL; Меню записи
- 29 УСОВ; SYSTEM
- 30 VIDEO; Меню Воспроизведения
- 31 ФУНКЦИИ ДЛЯ ЗАПИСИ; Cветодиодная подсветка
- 32 Режим серии моментальных снимков; Ночная съемка
- 33 Регулировка экспозиции
- 34 Регулировка баланса белого; Эффекты вытеснения или
- 35 PROGRAM AE; Программа АЕ со спецэффектами
- 36 Чтобы удалить у меньшенные изображения
- 37 РЕДАКТИРОВАНИЕ; Перезапись на или с ВКМ
- 39 Возможно выполнять следующие действия:; кабель DV
- 40 Озвучивание; STOP; Редактирование вставкой
- 41 Настройка пульта ДУ/Код ВКМ; MBR SET
- 42 Выполните соединения; ВКМ JVC, оборудованный гнездом Remote
- 43 Выберите сцены
- 44 Автоматический монтаж на ВКМ; Для более аккуратного монтажа
- 45 СПР; ПОИСК И УСТРАНЕНИЕ НЕИСПРАВНОСТЕЙ
- 46 Другие проблемы; Баланс белого не может быть активизирован.
- 47 Предупреждающие индикации
- 48 NO IMAGES STORED; ОБСЛУЖИВАНИЕ ПОЛЬЗОВАТЕЛЕМ; Чтобы очистить внешнюю поверхность; Чистка видеокамеры
- 49 ПРЕДОСТЕРЕЖЕНИЯ; Батарейные блоки
- 50 Основной аппарат; Избегайте использовать аппарат
- 51 ТЕХНИЧЕСКИЕ ХАРАКТЕРИСТИКИ; Видеокамера; Монофонический; Сетевой адаптер; Постоянный ток 11 В; Общие сведения
- 52 ВИКТОР КОМПАНИ ОФ ДЖАПАН, ЛИМИТЕД; ТЕРМИНЫ











