Видеокамеры Canon DC201 / DC210 / DC211 - инструкция пользователя по применению, эксплуатации и установке на русском языке. Мы надеемся, она поможет вам решить возникшие у вас вопросы при эксплуатации техники.
Если остались вопросы, задайте их в комментариях после инструкции.
"Загружаем инструкцию", означает, что нужно подождать пока файл загрузится и можно будет его читать онлайн. Некоторые инструкции очень большие и время их появления зависит от вашей скорости интернета.

Общая информация
73
Допол
н
ит
ел
ьн
ая информ
ация
Общая информация
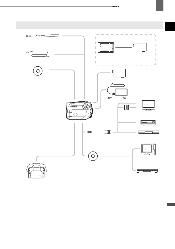
Состав видеосистемы
(Наличие в продаже зависит от региона)
BP-208
Аккумулятор
CG-300E
Зарядное устройство
Стереофонический
видеокабель STV-250N
Компактный блок
питания CA-570
Мягкий футляр для
переноски SC-2000
Наручный ремень WS-20
Наплечный ремень SS600/SS650
BP-208
Аккумулятор
Телевизор
Компьютер
Видеомагнитофон
Диск Mini DVD
DVD-R/DVD-RW/
DVD-R DL (Canon DVD-R DL54)
DVD проигрыватель/
рекордер
Адаптер
SCART
DVD проигрыватель/
рекордер


