Весы Scarlett SC-BS33ED82 - инструкция пользователя по применению, эксплуатации и установке на русском языке. Мы надеемся, она поможет вам решить возникшие у вас вопросы при эксплуатации техники.
Если остались вопросы, задайте их в комментариях после инструкции.
"Загружаем инструкцию", означает, что нужно подождать пока файл загрузится и можно будет его читать онлайн. Некоторые инструкции очень большие и время их появления зависит от вашей скорости интернета.

IM015
www.scarlett.ru
SC-BS33ED82
2
GB DESCRIPTION
RUS
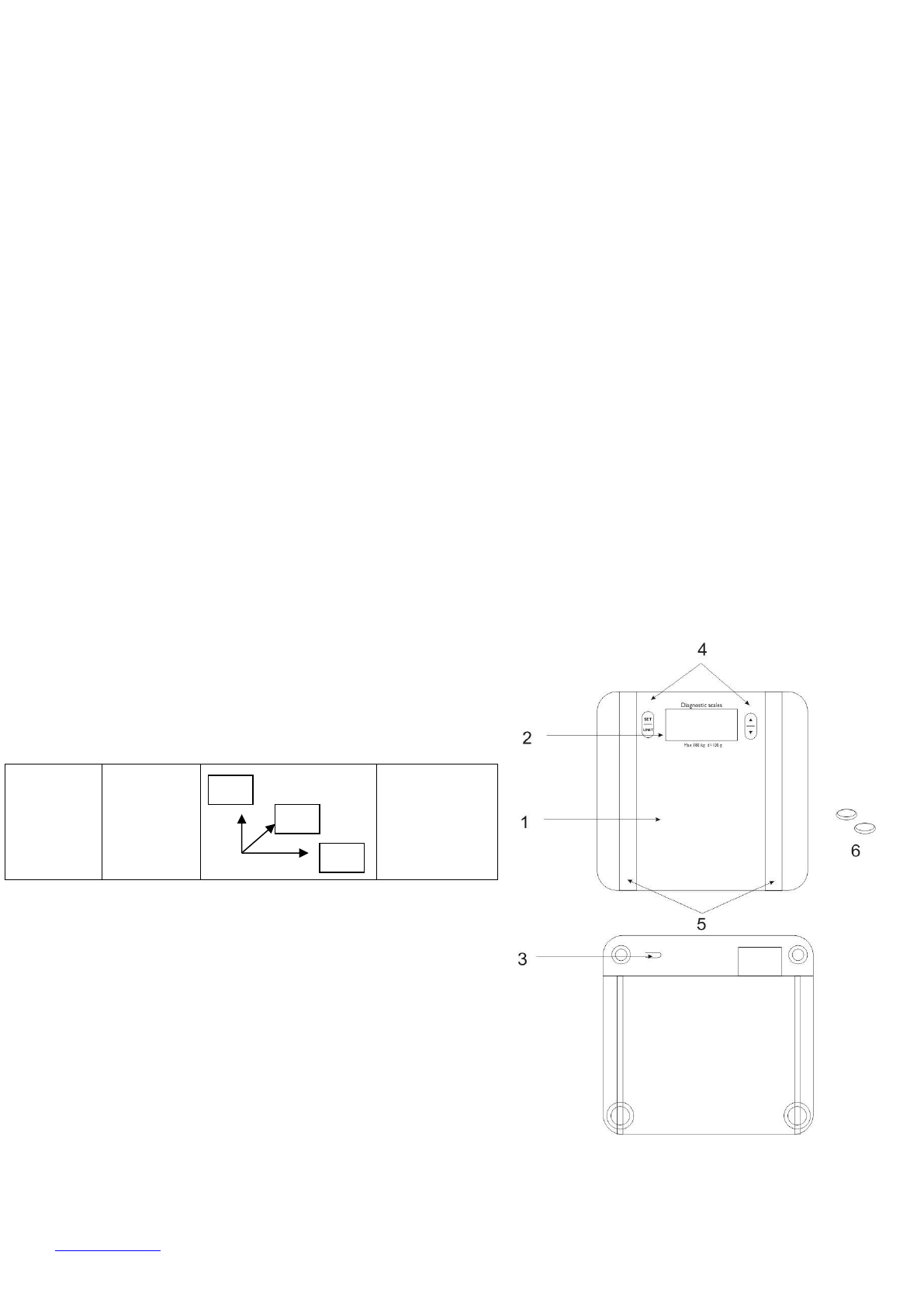
УСТРОЙСТВО ИЗДЕЛИЯ
1.  Body 
2.  Display 
3.  Switch of metages 
4.  Control buttons 
5. 
Еlectrodes
6. 2 Batteries 3V CR2032 ( included)
1.
Корпус
2.
Дисплей
3.
Переключатель единиц измерения
4.
Кнопки управления
5.
Электроды
6.
2 Батарейки 3V CR2032 (включены в комплект)
UA
ОПИС
KZ
СИПАТТАМА
1.
Корпус
2.
Дисплей
3.
Перемикач одиниць виміру
4.
Кнопки управління
5.
Електроди
6. 2
Батарейки 3V CR2032 (входять до комплекту)
1.
Тұлға
2.
Дисплей
3.
Айырып-қосқыш өлшем бірлігім
4.
Басқару тақтасы
5.
Электродтар
6. 2 3V CR2032
батареялар
EST KIRJELDUS
LV APRAKSTS
1.  Korpus 
2. 
Näita
3.  Switch Osakute 
4.  Juhtimispaneel 
5. 
Еlektroodid
6. 2 Patareid, 3V CR2032
1.  Korpuss 
2.  Rodyti 
3.  Perjungti vienetai 
4. 
Vadības panelis
5.
Еlektrodi
6. 2 Baterijas 3V CR2032
LT
APRAŠYMAS
H
LEÍRÁS
1.  Korpusas 
2.  Displejs 
3. 
Mērvienību pārslēdzējs
4.
Valdymo plokštė
5.
Еlektrodai
6. 2 3V CR2032
baterijos (į komplektą)
1.
Készülékház
2.  Prikaz 
3.  Switch Jedinice 
4. 
Vezérlő
5.
Еlektrode
6. 2 3V CR2032 elem
RO DETALII PRODUS
1.  Corp 
2.  Display 
3. 
Comutator pentru unităţi de măsură
4.  Panou de control 
5.  Electrozi 
6.  2 Baterii 3V CR2032 
(incluse în set)
 
 
 
 
 
 
 
 
 
 
 
 
 
 
 
 
 
 
 
 
 
 
MAX
180 kg
1.83 / 2 kg
mm
 
 
2 x 3V CR2032
305
30
300

 
 
 
 
 
 











