Весы Scarlett SC-BS33ED82 - инструкция пользователя по применению, эксплуатации и установке на русском языке. Мы надеемся, она поможет вам решить возникшие у вас вопросы при эксплуатации техники.
Если остались вопросы, задайте их в комментариях после инструкции.
"Загружаем инструкцию", означает, что нужно подождать пока файл загрузится и можно будет его читать онлайн. Некоторые инструкции очень большие и время их появления зависит от вашей скорости интернета.

IM015
www.scarlett.ru
SC-BS33ED82
2
GB DESCRIPTION
RUS
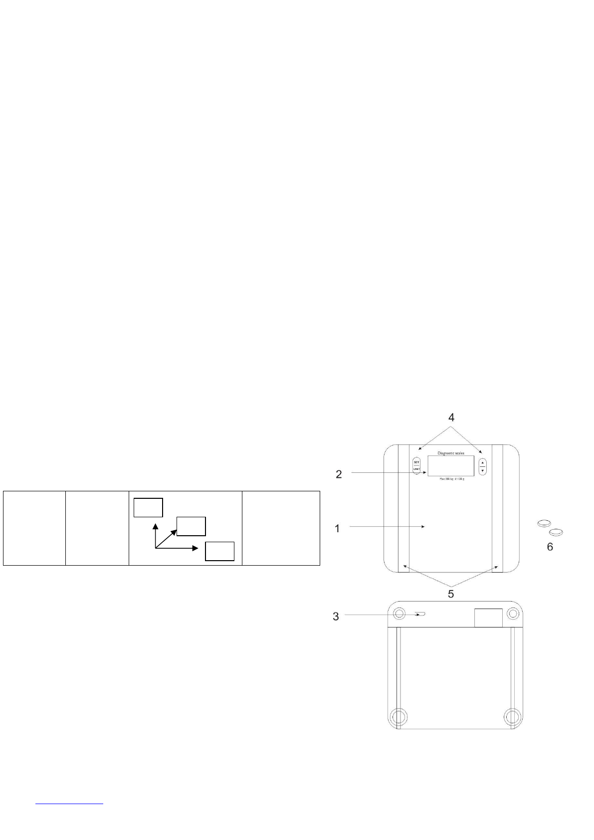
УСТРОЙСТВО ИЗДЕЛИЯ
1. Body
2. Display
3. Switch of metages
4. Control buttons
5.
Еlectrodes
6. 2 Batteries 3V CR2032 ( included)
1.
Корпус
2.
Дисплей
3.
Переключатель единиц измерения
4.
Кнопки управления
5.
Электроды
6.
2 Батарейки 3V CR2032 (включены в комплект)
UA
ОПИС
KZ
СИПАТТАМА
1.
Корпус
2.
Дисплей
3.
Перемикач одиниць виміру
4.
Кнопки управління
5.
Електроди
6. 2
Батарейки 3V CR2032 (входять до комплекту)
1.
Тұлға
2.
Дисплей
3.
Айырып-қосқыш өлшем бірлігім
4.
Басқару тақтасы
5.
Электродтар
6. 2 3V CR2032
батареялар
EST KIRJELDUS
LV APRAKSTS
1. Korpus
2.
Näita
3. Switch Osakute
4. Juhtimispaneel
5.
Еlektroodid
6. 2 Patareid, 3V CR2032
1. Korpuss
2. Rodyti
3. Perjungti vienetai
4.
Vadības panelis
5.
Еlektrodi
6. 2 Baterijas 3V CR2032
LT
APRAŠYMAS
H
LEÍRÁS
1. Korpusas
2. Displejs
3.
Mērvienību pārslēdzējs
4.
Valdymo plokštė
5.
Еlektrodai
6. 2 3V CR2032
baterijos (į komplektą)
1.
Készülékház
2. Prikaz
3. Switch Jedinice
4.
Vezérlő
5.
Еlektrode
6. 2 3V CR2032 elem
RO DETALII PRODUS
1. Corp
2. Display
3.
Comutator pentru unităţi de măsură
4. Panou de control
5. Electrozi
6. 2 Baterii 3V CR2032
(incluse în set)
MAX
180 kg
1.83 / 2 kg
mm
2 x 3V CR2032
305
30
300
Характеристики
Остались вопросы?Не нашли свой ответ в руководстве или возникли другие проблемы? Задайте свой вопрос в форме ниже с подробным описанием вашей ситуации, чтобы другие люди и специалисты смогли дать на него ответ. Если вы знаете как решить проблему другого человека, пожалуйста, подскажите ему :)












