Весы Cas CI-600D - инструкция пользователя по применению, эксплуатации и установке на русском языке. Мы надеемся, она поможет вам решить возникшие у вас вопросы при эксплуатации техники.
Если остались вопросы, задайте их в комментариях после инструкции.
"Загружаем инструкцию", означает, что нужно подождать пока файл загрузится и можно будет его читать онлайн. Некоторые инструкции очень большие и время их появления зависит от вашей скорости интернета.

5-1.
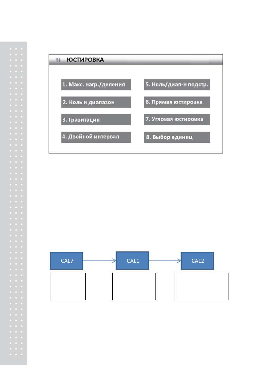
Меню
режима
юстировки
(CAL1 – CAL8)
CAL 1:
Макс
.
нагр
./
деления
CAL 2:
Ноль
и
диапазон
CAL 3:
Гравитация
CAL 4:
Двойной
интервал
CAL 5:
Ноль
/
диапазон
подстр
.
CAL 6:
Прямая
юстировка
CAL 7:
Угловая
регулировка
CAL 8:
Выбор
единиц
Примечание
.
При
необходимости
проведения
угловой
регулировки
,
необходимо
выполнить
ее
до
юстировки
рабочего
диапазона
Процесс
юстировки
24
Угловая
юстировка
Установка
максимальной
нагрузки
Юстировка
рабочего
диапазона
и
нулевой
точки
Содержание
- 4 : Single pass automatic span
- 9 Габаритные
- 11 Клавиатура; Функциональные
- 14 LOADCELL; COM; OPTION
- 15 Контакт
- 16 firmware
- 17 DLC; Описание; ID
- 19 – ID
- 21 ROM
- 23 ЮСТИРОВКА
- 25 Процесс
- 26 Кол
- 29 Подстройка; хххххх
- 30 Adjustment; ENTER
- 31 ВВОД; Осевая
- 32 Выбор; тонна
- 34 Функция; ZERO
- 35 Тарирование
- 37 ITEM
- 38 pushed”; Печать
- 40 Изменение
- 42 Меню; ТЕСТ; Тест; RTC
- 43 Код
- 44 Вход; Выход; Выход
- 45 CAS Corporation; Внешний
- 46 Aout; EEPROM Memory Error; Время
- 47 Доступ
- 48 USB
- 49 Set Value 0; Set Value 1
- 51 up not used; up used; Value Hold
- 52 at zero; entering Hold Key; Operational; ᄋᄋ
- 53 TARE; x 1 Digit; key; Key
- 54 _Tare Cancelling Key
- 56 Value; CAS
- 57 Output
- 59 Значение; Примечание
- 60 Used
- 63 Line; Weight Value Is –
- 64 Print Count Number
- 65 BCD
- 66 Bcd; Дополнительные; Initialized; PC Connection
- 67 upon Moving the Mode; XXXX
- 68 Подключение
- 70 Computer
- 71 Формат; байта; МАССА
- 72 ПРИЛОЖЕНИЯ; Приложение; Прием
- 74 ASCII
- 75 PLC
- 76 BCD –; контакта; Разъем
- 77 Сообщения; Ошибка
- 78 DLP
 
  
  
  
  
  
  
  
  
  
  
  
  
  
  
  
  
  
  
  
  
  
  
  
  
  
  
  
  
  
  
  
  
  
  
  
  
  
  
  
  
  
  
  
  
  
  
  
  
  
  
  
  
  
  
  
  
  
  
  
  
  
  
  
  
  
  
  
  
  
  
  
  
  
  
  
  
  
  
  
  
  
  
 