Страница 3 - Содержание; Commander SK
Руководство Приступаем к работе Commander SK Редакция : 7 www.controltechniques.com Содержание 1 Техника безопасности ....................................................... 5 1.1 Подразделы Предупреждение , Внимание и Примечание .................. 5 1.2 Электрическая безопасность - общее предупрежд...
Страница 4 - Декларация; Руководство
4 Руководство Приступаем к работе Commander SK www.controltechniques.com Редакция : 7 Декларация о соответствии Control Techniques LtdThe GroNewtownPowysUKSY16 3BE Перечисленные выше модели электроприводов переменного тока были спроектированы и изготовлены с соблюдением следующих согласованных станд...
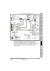
Страница 5 - Техника
Руководство Приступаем к работе Commander SK 5 Редакция : 7 www.controltechniques.com Те х н и ка безо п асно сти Номи наль ные данн ые Меха ни че ск ая ус та но вк а Э л ектр ич ес ка я ус та но вк а Клав иа ту ра и дисплей Парам ет ры Быстрая пу ск он а л адка Диаг ност ик а О пции Спи сок параме ...
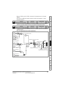
Страница 7 - Регулировка; Control Techniques
Руководство Приступаем к работе Commander SK 7 Редакция : 7 www.controltechniques.com Те х н и ка безо п асно сти Номи наль ные данн ые Меха ни че ск ая ус та но вк а Э л ектр ич ес ка я ус та но вк а Клав иа ту ра и дисплей Парам ет ры Быстрая пу ск он а л адка Диаг ност ик а О пции Спи сок параме ...
Страница 8 - Номинальные; SK A 1 2 XXXXX
8 Руководство Приступаем к работе Commander SK www.controltechniques.com Редакция : 7 2 Номинальные данные Рис . 2-1 Объяснение кода модели Таблица 2-1 Блоки Commander SK, 1- фазные , 100 до 120 В ±10%, 48 до 62 Гц * Динамическое торможение недоступно в электроприводе Commander SK габарита A 110 В ....
Страница 9 - Выходная; Pr
Руководство Приступаем к работе Commander SK 9 Редакция : 7 www.controltechniques.com Те хн и ка бе зо па сно сти Номинальны е д анные Меха ни че ск ая ус та но вк а Э л ектр ич ес ка я ус та но вк а Клав иа ту ра и дисплей Парам ет ры Быстрая пу ск он а л адка Диаг ност ик а О пции Спи сок параме т...
Страница 10 - Механическая; Рис
10 Руководство Приступаем к работе Commander SK www.controltechniques.com Редакция : 7 3 Механическая установка В стандартном комплекте поставки электропривод имеет степень защиты IP20. Рис . 3-1 Размеры Commander SK Монтажные отверстия : 4 x отверстие M4 ( габариты A до C), 4 x отверстие M5 ( габар...
Страница 12 - Электрическая; Подключение; Внутренний
12 Руководство Приступаем к работе Commander SK www.controltechniques.com Редакция : 7 4 Электрическая установка 4.1 Подключение клемм питания Рис . 4-1 Подключение клемм питания габарита A Рис . 4-2 Подключение клемм питания габаритов B, C и D * Более подробно это описано в разделе 4.3.1 Внутренний...
Страница 13 - Утечка; При
Руководство Приступаем к работе Commander SK 13 Редакция : 7 www.controltechniques.com Те хн и ка бе зо па сн ос ти Номи наль ные данн ые Меха ни че ск ая ус та но вк а Элек тр и ч ес ка я ус та н о в ка Клав иа ту ра и дисплей Парам ет ры Быстрая пу ск он а л адка Диаг ност ик а О пции Спи сок пара...
Страница 14 - Если; AC
14 Руководство Приступаем к работе Commander SK www.controltechniques.com Редакция : 7 1- фазные электроприводы 200 В 10 мА переменного тока на 230 В , 50 Гц ( пропорционально напряжению питания и частоте ) Габарит В 1- фазные электроприводы 110 В 10 мА переменного тока на 110 В , 50 Гц ( пропорцион...
Страница 15 - ЭМС
Руководство Приступаем к работе Commander SK 15 Редакция : 7 www.controltechniques.com Те хн и ка бе зо па сн ос ти Номи наль ные данн ые Меха ни че ск ая ус та но вк а Элек тр и ч ес ка я ус та н о в ка Клав иа ту ра и дисплей Парам ет ры Быстрая пу ск он а л адка Диаг ност ик а О пции Спи сок пара...
Страница 16 - SELV
16 Руководство Приступаем к работе Commander SK www.controltechniques.com Редакция : 7 • Экранированный кабель двигателя , причем экран должен быть заземлен к заземленной металлической панели • Экранированный кабель управления , причем экран должен быть заземлен к заземленной металлической панели По...
Страница 17 - VoLt
Руководство Приступаем к работе Commander SK 17 Редакция : 7 www.controltechniques.com Те хн и ка бе зо па сн ос ти Номи наль ные данн ые Меха ни че ск ая ус та но вк а Элек тр и ч ес ка я ус та н о в ка Клав иа ту ра и дисплей Парам ет ры Быстрая пу ск он а л адка Диаг ност ик а О пции Спи сок пара...
Страница 19 - Клавиатура; Кнопки; Панель
Руководство Приступаем к работе Commander SK 19 Редакция : 7 www.controltechniques.com Те хн и ка бе зо па сн ос ти Номи наль ные данн ые Меха ни че ск ая ус та но вк а Э л ектр ич ес ка я ус та но вк а Клавиат ура и дисплей Парам ет ры Быстрая пу ск он а л адка Диаг ност ик а О пции Спи сок параме ...
Страница 20 - Выбор
20 Руководство Приступаем к работе Commander SK www.controltechniques.com Редакция : 7 5.3 Выбор и изменение параметров Рис . 5-2 Нажатие и удержание кнопки РЕЖИМ в течении 2 секунд в режиме состояния переключает дисплей от показа скорости к показу нагрузки и наоборот . Нажатие и отпускание кнопки Р...
Страница 21 - Таблица; LoC
Руководство Приступаем к работе Commander SK 21 Редакция : 7 www.controltechniques.com Те хн и ка бе зо па сн ос ти Номи наль ные данн ые Меха ни че ск ая ус та но вк а Э л ектр ич ес ка я ус та но вк а Клавиат ура и дисплей Парам ет ры Быстрая пу ск он а л адка Диаг ност ик а О пции Спи сок параме ...
Страница 22 - Восстановление
22 Руководство Приступаем к работе Commander SK www.controltechniques.com Редакция : 7 Pr 10 автоматически изменяется от значения LoC в L1 и Pr 25 автоматически сбрасывается в 0, чтобы скрыть код защиты . Pr 10 можно изменить в значение L2 или L3, чтобы разрешить доступ только по просмотру параметро...
Страница 23 - Параметры; Уровень; Описание
Руководство Приступаем к работе Commander SK 23 Редакция : 7 www.controltechniques.com Те хн и ка бе зо па сн ос ти Номи наль ные данн ые Меха ни че ск ая ус та но вк а Э л ектр ич ес ка я ус та но вк а Клав иа ту ра и дисплей Параме тры Быстрая пу ск он а л адка Диаг ност ик а О пции Спи сок параме...
Страница 30 - Коды; diS
30 Руководство Приступаем к работе Commander SK www.controltechniques.com Редакция : 7 Введите коэф . мощности двигателя cos ϕ ( взяв значение с шильдика двигателя ). L1 : Доступ уровня 1 - доступны только первые 10 параметров L2 : Доступ уровня 2 - доступны все параметры от 01 до 60 L3 : Доступ уро...
Страница 33 - OFF
Руководство Приступаем к работе Commander SK 33 Редакция : 7 www.controltechniques.com Те хн и ка бе зо па сн ос ти Номи наль ные данн ые Меха ни че ск ая ус та но вк а Э л ектр ич ес ка я ус та но вк а Клав иа ту ра и дисплей Параме тры Быстрая пу ск он а л адка Диаг ност ик а О пции Спи сок параме...
Страница 35 - Auto
Руководство Приступаем к работе Commander SK 35 Редакция : 7 www.controltechniques.com Те хн и ка бе зо па сн ос ти Номи наль ные данн ые Меха ни че ск ая ус та но вк а Э л ектр ич ес ка я ус та но вк а Клав иа ту ра и дисплей Параме тры Быстрая пу ск он а л адка Диаг ност ик а О пции Спи сок параме...
Страница 36 - Ur S; Ur
36 Руководство Приступаем к работе Commander SK www.controltechniques.com Редакция : 7 Ur S : Сопротивление статора измеряется всегда , когда электропривод разрешен и работает Ur : Измерения не производятся Fd : Постоянная форсировка Ur A : Сопротивление статора измеряется при первом разрешении и за...
Страница 39 - до
Руководство Приступаем к работе Commander SK 39 Редакция : 7 www.controltechniques.com Те хн и ка бе зо па сн ос ти Номи наль ные данн ые Меха ни че ск ая ус та но вк а Э л ектр ич ес ка я ус та но вк а Клав иа ту ра и дисплей Параме тры Быстрая пу ск он а л адка Диаг ност ик а О пции Спи сок параме...
Страница 40 - Пример; Диагностические
40 Руководство Приступаем к работе Commander SK www.controltechniques.com Редакция : 7 Пример : Пусть нужно отрегулировать значение параметра Pr 1.29 ( Частота пропуска 1 ). Настройте один из параметров от Pr 71 до Pr 80 в 1.29, величина Pr 1.29 появится в соответствующем параметре от Pr 61 до Pr 70...
Страница 41 - Быстрая; Управление
Руководство Приступаем к работе Commander SK 41 Редакция : 7 www.controltechniques.com Те хн и ка бе зо па сн ос ти Номи наль ные данн ые Меха ни че ск ая ус та но вк а Э л ектр ич ес ка я ус та но вк а Клав иа ту ра и дисплей Парам ет ры Быс трая п уск оналадка Диаг ност ик а О пции Спи сок параме ...
Страница 44 - PAd
44 Руководство Приступаем к работе Commander SK www.controltechniques.com Редакция : 7 Действие Подробно До включения питания Убедитесь : • Нет сигнала разрешения , клемма B4 разомкнута • Двигатель подключен к электроприводу • Двигатель подключен правильно по схеме Δ или Y • На электропривод подано ...
Страница 45 - Диагностика
Руководство Приступаем к работе Commander SK 45 Редакция : 7 www.controltechniques.com Те хн и ка бе зо па сн ос ти Номи наль ные данн ые Меха ни че ск ая ус та но вк а Э л ектр ич ес ка я ус та но вк а Клав иа ту ра и дисплей Парам ет ры Быстрая пу ск он а л адка Диагн о стика Опц ии Спи сок параме...
Страница 46 - rS; hot; FAIL
46 Руководство Приступаем к работе Commander SK www.controltechniques.com Редакция : 7 * Отключение O.Ld1 нельзя сбросить с помощью клеммы Разрешение / Сброс . Используйте кнопку Стоп / Сброс . ** Эти отключения нельзя сбросить в течение 10 секунд после их появления . Смотрите Расширенное руководств...
Страница 48 - Опции
48 Руководство Приступаем к работе Commander SK www.controltechniques.com Редакция : 7 9 Опции Название опции Функция Картинка SmartStick Сохранение параметров электропривода на SmartStick для хранения и простой настройки идентичных электроприводов или загрузки параметров в запасной электропривод Lo...
Страница 49 - Документация; Руководства; IP
Руководство Приступаем к работе Commander SK 49 Редакция : 7 www.controltechniques.com Те хн и ка бе зо па сн ос ти Номи наль ные данн ые Меха ни че ск ая ус та но вк а Э л ектр ич ес ка я ус та но вк а Клав иа ту ра и дисплей Парам ет ры Быстрая пу ск он а л адка Диаг но стик а Опц и и Спи сок пара...
Страница 50 - Список
50 Руководство Приступаем к работе Commander SK www.controltechniques.com Редакция : 7 10 Список параметров Par Описание По умолчанию Настройка 1 Настройка 2 Eur USA Параметры уровня 1 01 Минимальное задание скорости ( Гц ) 0.0 02 Максимальное задание скорости ( Гц ) 50.0 60.0 03 Величина ускорения ...
Страница 52 - Информация
52 Руководство Приступаем к работе Commander SK www.controltechniques.com Редакция : 7 11 Информация о списке UL Таблица 11-1 Сертификаты 11.1 Информация UL ( для Commander SK габаритов A, B, C и D) Номер файла UL для Control Techniques равен E171230. Проверить внесение в списки UL можно на веб - са...