Варочная панель Maunfeld MVI31.FL2-BK - инструкция пользователя по применению, эксплуатации и установке на русском языке. Мы надеемся, она поможет вам решить возникшие у вас вопросы при эксплуатации техники.
Если остались вопросы, задайте их в комментариях после инструкции.
"Загружаем инструкцию", означает, что нужно подождать пока файл загрузится и можно будет его читать онлайн. Некоторые инструкции очень большие и время их появления зависит от вашей скорости интернета.

ОПИСАНИЕ ПРИБОРА
-15-
www.maunfeld.ru
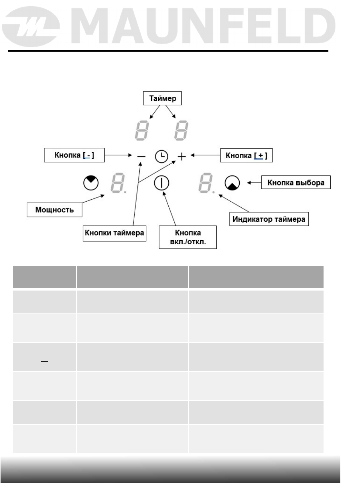
СЕНСОРНАЯ ПАНЕЛЬ УПРАВЛЕНИЯ
ДИСПЛЕЙ
НАЗНАЧЕНИЕ
ФУНКЦИИ
0
Нуль
Включение конфорки
1 …. 9
Уровень мощности
Задание уровня нагрева
конфорки.
U
Наличие посуды
Посуда отсутствует или не
подходит.
E
Сообщение об
ошибке
Неисправность
электронной аппаратуры.
H
Остаточное тепло
Конфорка горячая.
L
Блокировка
Блокировка панели
управления