Варочная панель Kuppersberg ICS 311 - инструкция пользователя по применению, эксплуатации и установке на русском языке. Мы надеемся, она поможет вам решить возникшие у вас вопросы при эксплуатации техники.
Если остались вопросы, задайте их в комментариях после инструкции.
"Загружаем инструкцию", означает, что нужно подождать пока файл загрузится и можно будет его читать онлайн. Некоторые инструкции очень большие и время их появления зависит от вашей скорости интернета.

42
TECHNICAL PASSPORT
ENGLISH
Built-In Induction Hob
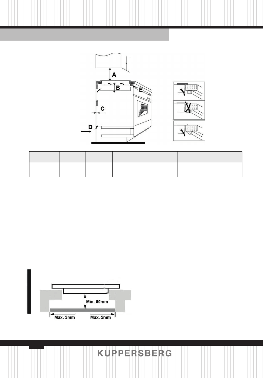
A (mm)
B (mm)
C (mm)
D
E
760min
50min
20min
Air intake 50mm
Air exit 50mm
Make sure the induction cooker hob
is well ventilated and that air inlet and
outlet are not blocked. In order to avoid
accidental touch with the overheating
bottom of the hob, or getting un-
expectable electric shock during
working, it is necessary to put a wooden
insert, fixed by screws, at a minimum
distance of 50mm from the bottom of
the hob. Follow the requirements below:
Â
There are ventilation holes
around outside of the hob. YOU MUST
ensure these holes are not blocked by
the worktop when you put the hob into
position.
Â
Be aware that the glue that
join the plastic or wooden material
to the furniture, has to resist to
temperature not below 150
0
C. to avoid
the unstuck of the paneling.
Â
The rear wall, adjacent and
surrounding surfaces must therefore
be able to withstand an temperature of
90
0
C.
Содержание
- 51 технике безопасности
- 52 ПРЕДУПРЕЖДЕНИЕ: Во время
- 53 Технические характеристики
- 55 Сенсорное управление
- 56 НАЧАЛО ПРИГОТОВЛЕНИЯ
- 57 БУСТЕР
- 59 Установка таймера отключения
- 60 Установка таймера
- 61 ПРИГОТОВЛЕНИЮ; риса
- 62 Обнаружение мелких предме
- 63 ИНДИКАЦИЯ И ПРОВЕРКА НЕИСПРАВНОСТЕЙ
- 64 Обратите Ваше внимание!; Неисправностями Изделия не являются:
- 65 ПОДКЛЮЧЕНИЕ
- 67 Меры предосторожности; Подключение варочной
- 68 Кабель должен регулярно прове
- 70 Год; Эм энд Джи Хаусгерате ГмбХ; конструкцию, комплектацию и дизайн приборов.
- 71 УСЛОВИЯ ГАРАНТИЙНОГО ОБСЛУЖИВАНИЯ.
- 77 ГАРАНТИЙНЫЙ СЕРТИФИКАТ
- 80 Kuppersberg
Характеристики
Остались вопросы?Не нашли свой ответ в руководстве или возникли другие проблемы? Задайте свой вопрос в форме ниже с подробным описанием вашей ситуации, чтобы другие люди и специалисты смогли дать на него ответ. Если вы знаете как решить проблему другого человека, пожалуйста, подскажите ему :)













