Усилители Yamaha RX-V1600 - инструкция пользователя по применению, эксплуатации и установке на русском языке. Мы надеемся, она поможет вам решить возникшие у вас вопросы при эксплуатации техники.
Если остались вопросы, задайте их в комментариях после инструкции.
"Загружаем инструкцию", означает, что нужно подождать пока файл загрузится и можно будет его читать онлайн. Некоторые инструкции очень большие и время их появления зависит от вашей скорости интернета.

17
ПОДКЛЮЧЕНИЯ
Подключение
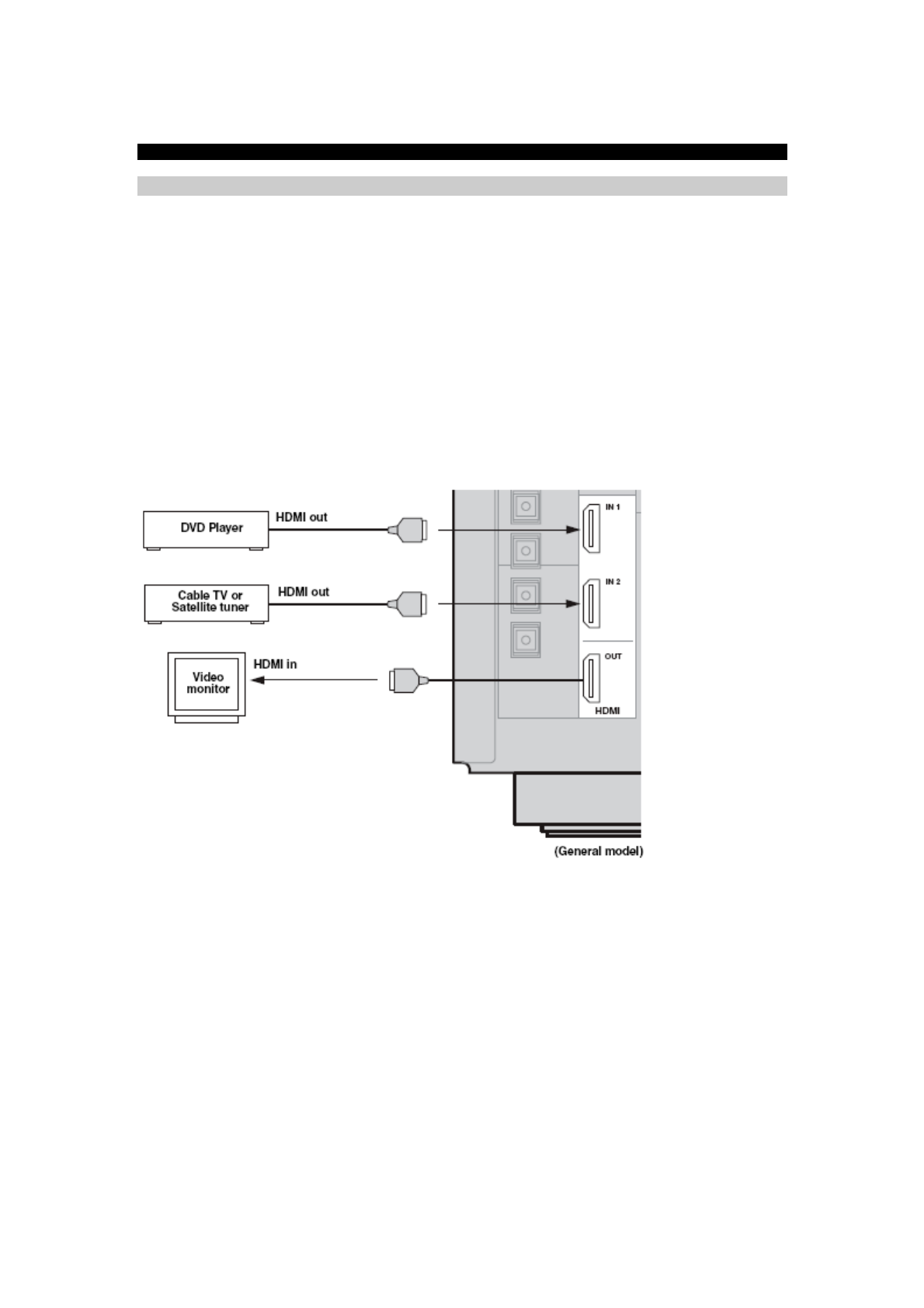
HDMI
компонентов
Данное
устройство
имеет
HDMI 1
и
HDMI 2
разъемы
для
поступающих
цифровых
аудио
и
видео
сигналов
,
а
также
HDMI OUT
выход
для
выводимых
цифровых
аудио
и
видео
сигналов
.
Подключите
HDMI 1 IN
и
2
IN
разъемы
данного
устройства
к
соответствующим
выходным
HDMI
разъемам
другого
HDMI
совместимого
компонента
(
например
, DVD
плеера
).
Видео
или
аудио
сигналы
,
поступающие
на
HDMI IN1
или
HDMI IN2
разъемы
можно
выбрать
с
помощью
I/O ASSINGNMENT
в
меню
HDMI IN
или
переключателем
INPUT
на
передней
панели
.
Примечания
•
Мы
рекомендуем
использовать
HDMI
кабель
длинной
менее
5
метров
с
логотипом
HDMI.
•
Цифровые
аудио
сигналы
,
поступающие
на
HDMI IN
разъемы
не
выводятся
от
AUDIO OUT
разъемов
.
•
Некоторые
аудио
сигналы
могут
не
выводится
от
DIGITAL OUTPUT
разъемов
в
зависимости
от
типа
сигнала
.
•
Аналоговые
аудио
сигналы
,
поступающие
на
композитные
видео
, S-
видео
и
компонентные
видео
разъемы
могут
быть
переконвертированы
в
цифровом
домене
для
вывода
от
HDMI OUT
разъема
.
Для
активации
этой
функции
,
установите
HDMI I/P
в
положение
ON
в
меню
Ручная
Настройка
.
•
Некоторые
видео
мониторы
,
подключенные
к
данному
устройству
через
DVI
подключение
,
не
распознают
поступающие
HDMI
аудио
сигналы
,
если
такие
мониторы
переведены
в
режим
ожидания
.
В
этом
случае
,
непостоянно
мигает
индикатор
HDMI,
и
на
дисплее
передней
панели
отображается
HDCP ERROR,
так
как
DVI
мониторы
не
поддерживают
HDCP
стандарты
защиты
от
копирования
.
Содержание
- 3 ОСОБЕННОСТИ; только; Комплект; FM
- 4 Установка; Примечания
- 5 Примечание; INPUT SELECTOR
- 6 Разъем
- 7 Пульт; gf
- 8 Pure Direct
- 9 Дисплей
- 10 Задняя; некоторые
- 11 ПОДКЛЮЧЕНИЯ; Размещение; Предупреждение
- 12 SPEAKERS; FRONT A; SPEAKERS A
- 14 Подключения
- 15 Цифровые
- 16 Видео; COMPONENT; Поток
- 17 Подключение
- 19 MULTI CH INPUT; INPUT CH; VIDEO AUX
- 21 FRONT PRE OUT –
- 22 AC OUTLETS
- 23 Переключатель
- 24 Введение
- 25 LEVEL; SIZE; EQ; Если; RESULT; Для
- 26 ENTER; Проверка
- 27 SET
- 28 ВОСПРОИЗВЕДЕНИЕ; ВНИМАНИЕ; Основные
- 29 Дополнительные; SILENT CINEMA
- 30 Воспроизведение; Программы; Высококачественное
- 31 Virtual CINEMA DSP
- 32 Аудио; EXIT
- 33 ЗАПИСЬ; Специальные
- 34 TUNED; Ручная; TUNER
- 35 MEMORY
- 36 Режим; RDS
- 37 «PTY HOLD»; Классификация; Функция; EON
- 39 Сброс
- 40 Описание
- 42 MULTI
- 43 DSP LEVEL; LIVENESS; размер
- 44 уровень
- 45 ProLogic IIx Music; STD
- 46 PRNS
- 47 Резервная; Использование
- 49 REVERSE; SPEAKER LEVEL
- 50 Значение; Расстояние; THX Set; Графический
- 51 MAX; Muting Type; AUTO
- 52 INPUT; COMPONENT VIDEO; CD; OPTICAL IN; AMP; Volume Trim
- 53 OSD
- 54 HDMI; OFF
- 55 SP B; MAIN
- 56 Zone2 Volume; ZONE2 AMP; Zone2 Amplifier
- 60 Управление; OPTN –
- 62 Программирование; SOURCE; LEARN
- 63 RENAME
- 64 MACRO; Включение
- 65 Удаление
- 67 DVD
- 69 Zone 2
- 70 Что; High Definition Multimedia Interface (HDMI) —
- 71 Настройка; Базовые



