Усилители Yamaha DSP-E800 - инструкция пользователя по применению, эксплуатации и установке на русском языке. Мы надеемся, она поможет вам решить возникшие у вас вопросы при эксплуатации техники.
Если остались вопросы, задайте их в комментариях после инструкции.
"Загружаем инструкцию", означает, что нужно подождать пока файл загрузится и можно будет его читать онлайн. Некоторые инструкции очень большие и время их появления зависит от вашей скорости интернета.

9
·
:
LD
Dolby Digital RF,
RF
(
).
·
Dolby
Digital RF
LD
COAXIAL DVD/LD
.
·
DVD/LD
CBL/SAT
AUTO
:
COAXIAL –
OPTICAL –
.
·
32
, 44.1
,
48
96
.
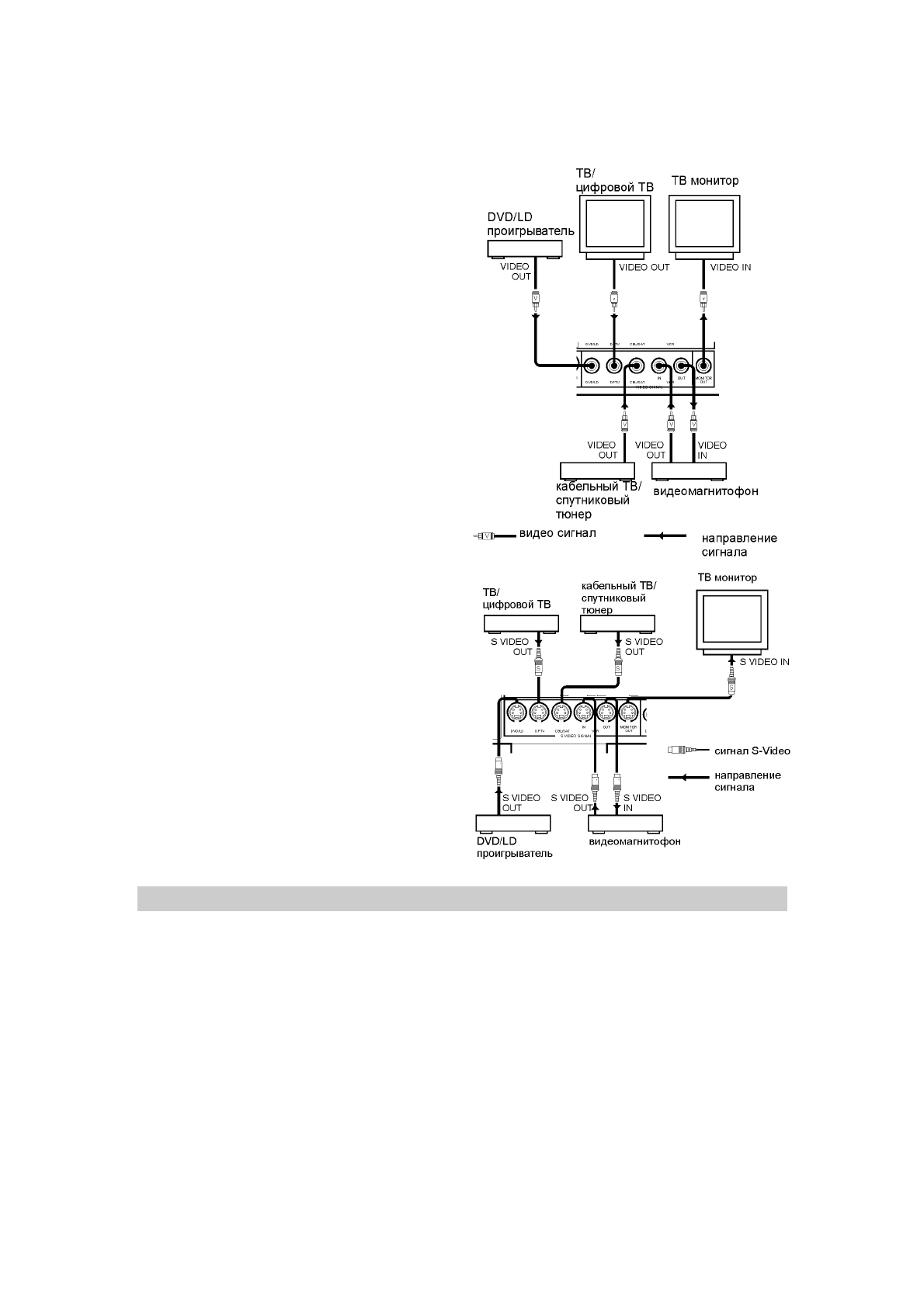
В
(
)
S-Video,
VIDEO.
(IN)
(OUT)
.
·
.
·
S-Video
.
S-Video
S-
Video
,
:
S-Video
-
S-VIDEO
.
(IN)
(OUT)
.
·
S-Video,
.
·
S-Video
.
2-
.
,
.
.
:
·
,
.
·
,
/
.
2-
MAIN OUTPUT
.
AUX
,
–16
–18
.



