Усилители Sony STR-DH830 - инструкция пользователя по применению, эксплуатации и установке на русском языке. Мы надеемся, она поможет вам решить возникшие у вас вопросы при эксплуатации техники.
Если остались вопросы, задайте их в комментариях после инструкции.
"Загружаем инструкцию", означает, что нужно подождать пока файл загрузится и можно будет его читать онлайн. Некоторые инструкции очень большие и время их появления зависит от вашей скорости интернета.

25
UA
D:\NORM'S JOB\SONY HA\SO130042\STR-DH830_DH730_PMRF
03\4408151622_RUUA\UA04GET_STR-DH730-CEL.fm
masterpage: Right
STR-DH830/STR-DH730
4-408-151-
62
(2)
Під
к
лючення
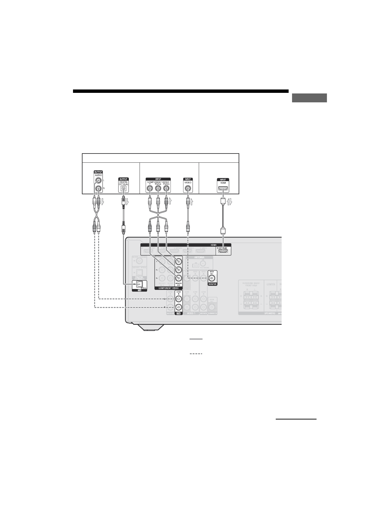
3: Підключення телевізора
Можна переглядати вибране вхідне зображення, підключивши роз’єм HDMI TV OUT
або MONITOR OUT до телевізора. Цим приймачем можна керувати за допомогою
GUI (Graphical User Interface — графічний інтерфейс користувача), якщо
підключити роз’єм HDMI TV OUT до телевізора.
Перш ніж підключати кабелі, обов’язково відключіть шнур живлення змінного
струму.
ARC
Телевізор
A
Аудіо- та
відеосигнали
Аудіосигнали
Відеосигнали
B
*
C
D
E
*
або
або
**
A
Звуковий кабель (не входить до
комплекту постачання)
B
Цифровий оптичний шнур (не
входить до комплекту постачання)
C
Компонентний відеокабель (не
входить до комплекту постачання)
D
Відеокабель (не входить до
комплекту постачання)
E
Кабель HDMI (не входить до
комплекту постачання)
Компанія Sony рекомендує використовувати
затверджені HDMI-кабелі чи кабелі HDMI
Sony.
Рекомендований спосіб
підключення
Альтернативний спосіб
підключення
продовження
Содержание
- 3 Для покупателей в Poccии
- 4 Авторские права
- 6 Оглавление; Подключения
- 7 Другие операции; Переключение между цифровым и
- 8 батареек соответствовали схеме в; Примечания
- 9 Описание и расположение частей; Фронтальная панель
- 11 Индикаторы на панели дисплея; qs
- 13 Задняя панель; Секция аудиосигнала; Секция видеосигнала
- 14 Секция ANTENNA
- 15 Для управления ресивером
- 18 Для управления другим оборудованием Sony; Необходимо удерживать SHIFT (
- 20 Подготовка к эксплуатации; Подготовка ресивера; Настройка громкоговорителей
- 21 ния; : Установка громкоговорителей; Центральный громкоговоритель
- 22 Совет
- 23 : Подключение громкоговорителей; Монофонический аудиокабель (не входит в комплект)
- 25 : Подключение к телевизору
- 27 a: Подключение видеооборудования; Характеристики HDMI
- 29 Подсоединение проигрывателя дисков Blu-ray,
- 30 Подключение спутникового тюнера, кабельного
- 32 Примечание; Подключение
- 34 Преобразование видеосигналов; • При преобразовании данным
- 35 b: Подключение аудиооборудования
- 37 еси
- 38 громкоговорителя к ресиверу.
- 39 • Подключите микрофон для; или
- 40 Несколько раз нажмите
- 41 Снова выполнить
- 42 Советы; Для отмены автокалибровки; – Нажмите кнопки ввода на пульте
- 44 Использование меню
- 45 Выход из меню
- 46 Появится меню параметров.; Выход из меню параметров
- 47 Выберите “; Базовые функции
- 48 Нажмите MUTING или
- 49 Воспроизведение с iPod/iPhone; Совместимые модели iPod/iPhone
- 51 чтобы; Примечания о iPod/iPhone; • Если iPod/iPhone подключен к
- 54 Список сообщений USB
- 55 Функции тюнера
- 57 ра; На экране появится сообщение
- 61 ых эф
- 63 При подключении сабвуфера
- 64 Цифровые аудиоформаты, поддерживаемые ресивером
- 66 • Если ваш телевизор не поддерживает
- 68 (Воспроизведение одним; Выбор соответствующего входа; Ресивер и телевизор; • Включение; Tелевизор
- 69 • При регулировке громкости
- 70 Таблица соответствий
- 71 Приоритет отдается; – Назначение гнезд COMPONENT
- 72 Появится экран “Input Assign”.
- 73 Рег; нажмите
- 74 Список меню Settings; Manual Setup
- 75 Если подключены
- 76 Test Tone
- 77 Distance Unit
- 78 Меню EQ Settings; • Bass; Меню Audio Settings; Задержка аудиосигнала не активна.
- 79 Основной язык будет; Night Mode; Меню HDMI Settings; ON; Pass Through; Если ресивер находится в режиме
- 80 Audio Out; Auto Standby
- 82 Обзор меню
- 87 Удерживая кнопку AV; Пример: Удерживая кнопку AV; Категории; Рекордер дисков Blu-ray
- 88 Сброс кнопок ввода; и INPUT или; Безопасность; • Перед эксплуатацией ресивера
- 89 Нагрев
- 90 Питание
- 91 Звук
- 94 Не осуществляется запись.
- 95 Тюнер
- 96 Устройство USB
- 98 Сообщения об ошибках
- 101 Алфавитный указатель












