Усилители Sony STR-DA5700ES - инструкция пользователя по применению, эксплуатации и установке на русском языке. Мы надеемся, она поможет вам решить возникшие у вас вопросы при эксплуатации техники.
Если остались вопросы, задайте их в комментариях после инструкции.
"Загружаем инструкцию", означает, что нужно подождать пока файл загрузится и можно будет его читать онлайн. Некоторые инструкции очень большие и время их появления зависит от вашей скорости интернета.

36
RU
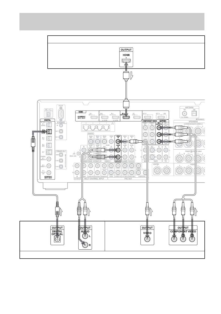
Не обязательно подключать все кабели. Подключите кабели в соответствии с
разъемами оборудования.
Подключения, необходимые для просмотра программ
спутникового вещания или кабельного телевидения
Спутниковый тюнер, приставка кабельного телевидения с разъемом HDMI
Видео/аудиосигналы
или
или
Аудиосигналы
Видеосигналы
A
B
C
D
E
Спутниковый тюнер, приставка кабельного телевидения без разъема HDMI
Содержание
- 4 О данном руководстве; Об авторских правах
- 6 Основные характеристики ресивера; Совместимость с различными соединениями и форматами
- 8 Другие возможности
- 9 Оглавление; Воспроизведение по сети
- 10 Регулировка настроек
- 11 Описание и расположение компонентов; DIMMER; Передняя панель; Снятие крышки
- 12 Разъем PHONES; Для подключения наушников.; INPUT SELECTOR
- 13 Индикация на дисплее
- 16 Задняя панель; Раздел DIGITAL INPUT/OUTPUT
- 17 Примечание
- 18 нажмите; Цветные кнопки; Нажмите
- 19 TV; – выбора номеров каналов более; DISPLAY
- 20 DISC SKIP; После нажатия кнопки TV (; TOP MENU
- 22 Подготовка к эксплуатации; Установка колонок
- 23 к э; компонентные видеосигналы.; Функция для преобразования видеосигналов
- 24 Форматы цифрового аудио, поддерживаемые ресивером
- 26 Совет
- 27 Передняя колонка; Подключение колонок
- 29 Подключение ZONE 2; можно выделить колонкам зоны
- 30 : Подключение монитора
- 32 : Подключение видеооборудования; Подключение оборудования с разъемами HDMI
- 33 Подключение оборудования с иными разъемами, кроме HDMI
- 40 Свойства HDMI
- 41 : Подключение аудиооборудования
- 46 Примечания
- 48 • Для просмотра контента по домашней; Системные требования
- 49 Пример конфигурации
- 50 на пульте дистанционного; Включение ресивера
- 51 Нажмите кнопку
- 52 • Перед активацией подключенного
- 53 Выбор передних колонок
- 54 – Подключение наушников.; Ручная настройка ресивера
- 55 Нажимая кнопки
- 56 Для выхода из меню; Использование меню
- 57 Советы
- 58 PC; Операционная система; Требования к системе
- 61 DLNA; Можно воспроизводить
- 62 Отображается Favorites List.; Доступные опции
- 64 Для “My Video”/“My Music”
- 67 сканирует в сторону повышения; Настройка
- 69 Для отмены ввода названия
- 70 Выбор звукового поля; Выберите “Sound Effects” в главном меню, а затем нажмите; Применение звуковых эффектов
- 71 Воспроизведение с многоканальным окружающим звучанием
- 73 рим; Наслаждение эффектом окружающего звучания для музыки
- 74 Усиление не выполняется.; Sound Field Mode
- 76 Выберите “Bass” или “Treble”.
- 77 Выполнение многозонального подключения; : Подключения зоны 2; Основная зона
- 78 : Подключения зоны 3; Колонки
- 79 Кнопки AMP и ZONE будут мигать.
- 80 Кнопка ZONE начнет светиться.; Функция зоны будет активирована.
- 81 Нажмите ZONE, а затем нажмите
- 82 Что такое “BRAVIA” Sync?
- 83 Pass Through
- 84 • Когда выполняется регулирование; Выбор сцены
- 85 Таблица соответствия; HDMI B
- 87 • OPT
- 96 и подключите разъемы со
- 97 Настройка колонок
- 101 Easy Setup; Position; Auto Calibration
- 102 Отрегулируйте частоту.
- 103 • Sur; Automatic Phase Matching; Off; Speaker Relocation; Type A
- 104 Положение колонок не изменяется.; для используемой системы колонок.; Выберите “Level”, а затем нажмите; Speaker Connection; Speaker Setup
- 105 Выберите “Size”, а затем нажмите
- 106 Появится экран Test Tone.; Появится экран Phase Noise.; Test Tone
- 107 Появится экран Phase Audio.; Расстояние показывается в метрах.; feet; Расстояние показывается в футах.; Center Analog Down Mix
- 108 Audio Settings; Sound Optimizer
- 109 Динамический диапазон не сжимается.; Dual Mono
- 110 Sound Field
- 111 Video Settings; Можно настраивать параметры отображения видео.; Direct; Resolution (Преобразование видеосигналов)
- 112 Zone Resolution
- 113 Playback Resolution
- 114 HDMI Settings; D Output Settings
- 115 AMP; Audio Out
- 116 Input Settings; отображается в меню Watch.; Control for HDMI
- 117 Заводская настройка по умолчанию.; Network Settings; Можно настраивать параметры сети.
- 118 External Control
- 119 Allow; Zone Settings; Выберите “Input”, а затем нажмите; Internet Video Unrated
- 120 Line Out; Fixed; для выбора входа, а
- 121 System Settings; Не переключаться в режим ожидания.; Language
- 122 Обновление ПО ресивера; Network Update; System Information
- 123 Несколько раз нажмите; Возврат к предыдущему шагу
- 129 Изменение индикации
- 130 Кнопки, используемые для управления различным оборудованием
- 132 Нажмите AV; Кнопка RM SET UP будет мигать.
- 133 Для управления DAT-декой
- 139 Для отмены запоминания
- 140 удерживайте
- 142 О расположении
- 143 Общие характеристики
- 145 или Adobe; Функция Pass Through не работает.; Аудио
- 149 Тюнер
- 150 Для Windows XP
- 152 Локальная сеть
- 154 Не удается воспроизвести контент.
- 155 Сообщения об ошибках
- 156 • Если ресивер используется в
- 157 Список сообщений после измерений Auto Calibration
- 158 Справочные разделы; Нажмите и удерживайте; Секция усилителя; Очистка памяти; Для удаления; Перезагрузка ресивера
- 161 Прилагаемые принадлежности
- 162 Алфавитный указатель; Цифровые












