Усилители Pioneer VSX-S300 - инструкция пользователя по применению, эксплуатации и установке на русском языке. Мы надеемся, она поможет вам решить возникшие у вас вопросы при эксплуатации техники.
Если остались вопросы, задайте их в комментариях после инструкции.
"Загружаем инструкцию", означает, что нужно подождать пока файл загрузится и можно будет его читать онлайн. Некоторые инструкции очень большие и время их появления зависит от вашей скорости интернета.

13
Ru
02
02
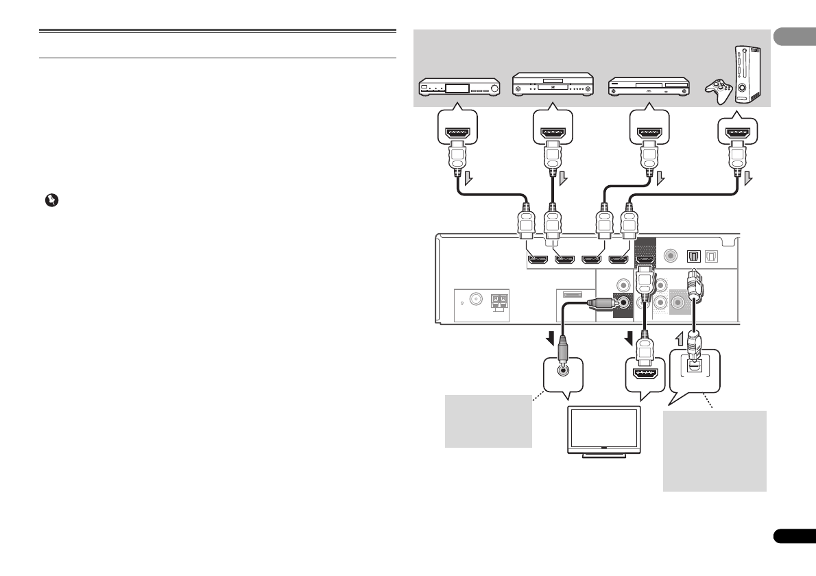
HDMI
HDMI
DVI ( HDCP) (
Blu-ray Disc,
.),
HDMI.
Control
HDMI,
Control
HDMI (
.
HDMI
. 31).
•
/
.
-
HDMI,
(
).
-
HDMI,
HDMI,
.
,
ARC
HDMI Setup
ON
(
.
HDMI Setup
. 31).
•
HDMI,
(OSD)
.
,
RCA.
,
,
(
. .).
•
Control
HDMI
ON
(
),
HDMI
,
TV
.
,
OFF
Control
HDMI (
.
HDMI Setup
. 31).
HDMI
AUDIO
VIDEO
SURR BACK/
FRONT HEIGHT
PRE OUT
ASSIGNABLE
ANTENNA
OPTICAL
SUBWOOFER
R
L
(Single)
OUT
MONITOR
OUT
ANALOG
AUX
IN
(ANALOG
AUX)
IN
COAXIAL
CD IN
STB IN
GAME IN
BD/BDR IN
DVD/DVR IN
TV IN
DIGITAL AUX IN
FM
UNBAL
75
AM LOOP
ADAPTER PORT
(OUTPUT 5 V
0.1 A MAX)
VIDEO IN
HDMI IN
HDMI OUT
HDMI OUT
HDMI OUT
DIGITAL AUDIO OUT
OPTICAL
,
HDMI/DVI
,
HDMI/DVI
Э
,
.
HDMI,
.
DVD,
HDD/DVD
Blu-ray Disc,
Blu-ray Disc












