Timberk TEC.E15 DG 1000 - Инструкция по эксплуатации

Timberk TEC.E15 DG 1000

Обогреватель Timberk TEC.E15 DG 1000 - инструкция пользователя по применению, эксплуатации и установке на русском языке. Мы надеемся, она поможет вам решить возникшие у вас вопросы при эксплуатации техники.

Если остались дополнительные вопросы — свяжитесь с нами через контактную форму.

1 Страница 1
2 Страница 2
3 Страница 3
4 Страница 4
5 Страница 5
6 Страница 6
7 Страница 7
8 Страница 8
9 Страница 9
10 Страница 10
11 Страница 11
12 Страница 12
13 Страница 13
14 Страница 14
15 Страница 15
16 Страница 16
17 Страница 17
18 Страница 18
19 Страница 19
20 Страница 20
21 Страница 21
22 Страница 22
23 Страница 23
24 Страница 24
25 Страница 25
26 Страница 26
27 Страница 27
28 Страница 28
Страница: / 28

Содержание:

  • Страница 10 – СОДЕРЖАНИЕ; Уважаемый покупатель!; мация, касающаяся Вашей безопасности, а также рекомендации по
  • Страница 11 – МЕРЫ ПРЕДОСТОРОЖНОСТИ
  • Страница 12 – ТЕХНИЧЕСКИЕ ХАРАКТЕРИСТИКИ
  • Страница 13 – ОПИСАНИЕ КОНВЕКТОРА; Раскройте заводскую упаковку и аккуратно извлеките из нее при-
  • Страница 14 – ПОДКЛЮЧЕНИЕ К ЭЛЕКТРИЧЕСКОЙ СЕТИ
  • Страница 15 – Панель управления и эксплуатация конвектора
  • Страница 17 – УСТРАНЕНИЕ НЕИСПРАВНОСТЕЙ
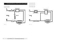
  • Страница 18 – ПРИНЦИПИАЛЬНАЯ ЭЛЕКТРИЧЕСКАЯ СХЕМА
  • Страница 21 – Гарантийные обязательства; Если при эксплуатации изделия Вы столкнулись с неполадками в его
  • Страница 24 – Бланк гарантийного талона.; Заполняется фирмой-продавцом; Без подписи покупателя Гарантийный талон является недей-; ности (если прибор проверялся в его присутствии при продаже) приоб-
Загрузка инструкции

Instruction manual

Руководство по эксплуатации

Электрический
конвектор

Модели/Models:

TEC.E15 M 1000
TEC.E15 M 1500
TEC.E15 M 2000
TEC.E15 DG 1000
TEC.E15 DG 1500
TEC.E15 DG 2000
TEC.E15 GL 1000
TEC.E15 GL 1500
TEC.E15 GL 2000

Electric
convector
heater

Outlook of devices, aslo colour scores can be revised without any special advance
notices.
Производитель вправе менять внешний вид прибора и цветовую гамму при-
бора без специального уведомления.

Руководство по эксплуатации включает в себя гаратийный талон

"Загрузка инструкции" означает, что нужно подождать пока файл загрузится и можно будет его читать онлайн. Некоторые инструкции очень большие и время их появления зависит от вашей скорости интернета.

Краткое содержание

Страница 10 - СОДЕРЖАНИЕ; Уважаемый покупатель!; мация, касающаяся Вашей безопасности, а также рекомендации по

www .timberk.com • электрический конвектор 10 1. Важная информация2. Меры предосторожности3. Технические характеристики4. Описание конвектора5. Комплект поставки6. Установка7. Подключение к электрической сети8. Эксплуатация9. Обслуживание10. Устранение неисправностей11. Принципиальная электрическая ...

Страница 11 - МЕРЫ ПРЕДОСТОРОЖНОСТИ

www .timberk.com • электрический конвектор 11 При использовании конвектора, необходимо соблюдать ряд мер пре- досторожности. Неправильная эксплуатация в силу игнорирования мер предосторожности может привести к причинению вреда здоровью пользователя и других людей, а также нанесения ущерба их имущест...

Страница 12 - ТЕХНИЧЕСКИЕ ХАРАКТЕРИСТИКИ

www .timberk.com • электрический конвектор 12 на панели управления в положение «O» («выключено») и отсоедините вилку сетевого шнура от розетки. Никогда не тяните за сетевой шнур и не отсоединяйте вилку резко.19. Не просовывайте пальцы и исключите попадание посторонних предметов в какие-либо вентиляц...

Характеристики

Другие модели - Обогреватели Timberk

Все обогреватели Timberk