Timberk T-HG3-Q12T - Инструкция по эксплуатации

Timberk T-HG3-Q12T

Обогреватель Timberk T-HG3-Q12T - инструкция пользователя по применению, эксплуатации и установке на русском языке. Мы надеемся, она поможет вам решить возникшие у вас вопросы при эксплуатации техники.

Если остались дополнительные вопросы — свяжитесь с нами через контактную форму.

1 Страница 1
2 Страница 2
3 Страница 3
4 Страница 4
5 Страница 5
6 Страница 6
7 Страница 7
8 Страница 8
9 Страница 9
10 Страница 10
11 Страница 11
12 Страница 12
13 Страница 13
14 Страница 14
15 Страница 15
16 Страница 16
17 Страница 17
18 Страница 18
19 Страница 19
20 Страница 20
Страница: / 20

Содержание:

  • Страница 3 – ВНИМАНИЕ! НЕ НАКРЫВАЙТЕ ПРИБОР
  • Страница 6 – прибора; КОМПЛЕКТ ПОСТАВКИ; Гарантийный талон – 1 шт.
  • Страница 9 – ПРИНЦИПИАЛЬНЫЕ ЭЛЕКТРИЧЕСКИЕ СХЕМЫ; – переключатель
Загрузка инструкции















ТЕПЛОВЕНТИЛЯТОР ЭЛЕКТРИЧЕСКИЙ (ТЕПЛОВАЯ ПУШКА)
ELECTRIC FAN HEATER

РУКОВОДСТВО ПО ЭКСПЛУАТАЦИИ
INSTRUCTION MANUAL





























Модели:

T-HG2-Q11T
T-HG3-Q11T

T-HG3-Q12T
T-HG5-Q12T

"Загрузка инструкции" означает, что нужно подождать пока файл загрузится и можно будет его читать онлайн. Некоторые инструкции очень большие и время их появления зависит от вашей скорости интернета.

Краткое содержание

Страница 3 - ВНИМАНИЕ! НЕ НАКРЫВАЙТЕ ПРИБОР

IM2022 3 - всегда отключайте устройство от электросети перед сборкой, разборкой и очисткой, или если Вы его не используете. Существует малая вероятность электрического удара от статического напряжения, даже когда прибор выключен. - никогда не используйте прибор в ситуации, когда он может соприкасать...

Страница 6 - прибора; КОМПЛЕКТ ПОСТАВКИ; Гарантийный талон – 1 шт.

IM2022 6 *Изображение приведено в качестве справочной информации и может отличаться от реального прибора 6. КОМПЛЕКТ ПОСТАВКИ 1. Электрическая тепловая пушка – 1 шт. 2 . Руководство по эксплуатации – 1 шт. 3. Гарантийный талон – 1 шт. 4. Упаковка – 1 шт. 7. ПОДКЛЮЧЕНИЕ К ЭЛЕКТРИЧЕСКОЙ СЕТИ 1. Перед ...

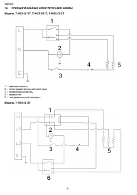
Страница 9 - ПРИНЦИПИАЛЬНЫЕ ЭЛЕКТРИЧЕСКИЕ СХЕМЫ; – переключатель

IM2022 9 10. ПРИНЦИПИАЛЬНЫЕ ЭЛЕКТРИЧЕСКИЕ СХЕМЫ Модель T-HG2-Q11T, T-HG3-Q11T, T-HG3-Q12T 1 – переключатель 2 – электродвигатель вентилятора 3 – термоограничитель 4 – термостат 5 – нагревательный элемент Модель T-HG5-Q12T

Характеристики

Другие модели - Обогреватели Timberk

Все обогреватели Timberk