Тепловые завесы Тепломаш КЭВ-6П2281Е - инструкция пользователя по применению, эксплуатации и установке на русском языке. Мы надеемся, она поможет вам решить возникшие у вас вопросы при эксплуатации техники.
Если остались вопросы, задайте их в комментариях после инструкции.
"Загружаем инструкцию", означает, что нужно подождать пока файл загрузится и можно будет его читать онлайн. Некоторые инструкции очень большие и время их появления зависит от вашей скорости интернета.

22
Руководство по эксплуатации и монтажу. Технический паспорт
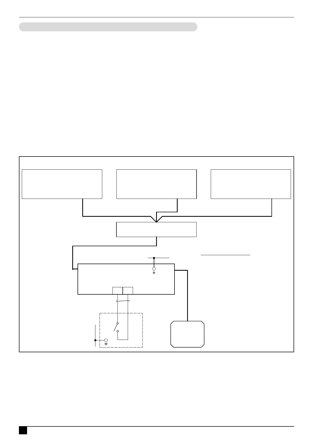
УПРАВЛЕНИЕ
Приёмно-контрольный прибор (ПКП) охранно-пожарной сигнализации должен быть с нормально открытым
контактом.
Принцип работы:
При срабатывании ПКП (передача сигнала «ПОЖАР» завесе), контактное соединение
замыкается, цепи управления пульта отключаются, тем самым отключая нагреватели и вентилятор завесы.
Когда причина сигнализации устранена, ПКП возвращает прежнее состояние контактного соединения, а завеса
или группа завес вернутся в режим, который был установлен до срабатывания ПКП или выключатся, если они
были выключены.
Если в системе присутствует концевой выключатель, тогда ПКП имеет приоритет по сравнению с концевым
выключателем, т.е. при срабатывании ПКП положение концевого выключателя не имеет значения.
Чтобы подключить ПКП к завесе или к их группе необходимо:
• дополнительно приобрести БЛОК-WA (ver.E) (см. раздел «Опционное оборудование»);
• подключить БЛОК-WA (ver.E) к завесе в соответствии с инструкцией на БЛОК-WA (ver.E);
• подключить к БЛОКу-WA (ver.E) ПКП на контакты П, П1 в соответствии с инструкцией на БЛОК-WA (ver.E);
• ПКП должен быть заземлён, используйте общий контур заземления;
• используйте медные проводники сечением 0,5-1,0 мм
2
.
Подключение ПКП охранно-пожарной сигнализации
Условные обозначения:
ПКП - прибор приёмно-контрольный пожарный
П
П
1
N.O.
ПКП
220 В 50 Гц
PE
БЛОК-
WA (ver.E)*
Каб
ель управ
ления
БЛОК-
W
A (ver
.E)
X2
X1
PE
Кабель управления (
Master
)
Кабель
управления
(
Slave
)
Кабель управления
(
Slave
)
Ведущая
Ведомая
Ведомая
Завеса
Завеса
Завеса
Монтажная коробка
2
Кабель 7*0,5 мм
Схема подключения ПКП к группе завес
ТМ310212
ПУЛЬТ HL10
Подключение кабелей управления завес
к монтажной коробке указано в разделе
«Управление: Управление группой»
Содержание
- 2 многолетний опыт и профессионализм при изготовлении продукции.; Поздравляем Вас с приобретением; Внешний вид изделий или отдельных компонентов может отличаться; Филиал АО «НПО» Тепломаш» в Москве
- 3 Содержание
- 4 ОПАСНО; МЕРЫ БЕЗОПАСНОСТИ
- 5 за советом и информацией.; ВНИМАНИЕ; в технических характеристиках.; Не устанавливайте завесу в следующих местах:; г внутри рефрижератора или другого холодильного оборудования; ПРЕДУПРЕЖДЕНИЕ; Места для установки
- 6 Срок службы завесы составляет не менее 5 лет; Шум и вибрация
- 7 Маркировка воздушно-тепловых завес; МАРКИРОВКА И ЗНАКИ; Серийный номер
- 8 Знаки нанесенные на изделие:; Предупреждающие знаки
- 9 Обязательный комплект поставки; КОМПЛЕКТНОСТЬ
- 10 ТЕХНИЧЕСКИЕ ХАРАКТЕРИСТИКИ
- 12 Функциональные возможности:; НАЗНАЧЕНИЕ И УСТРОЙСТВО; Назначение и функции
- 13 не снабжены самовозвратным механизмом.; аварийный термовыключатель; Аварийное отключение нагревателей
- 14 Принудительное включение вентилятора
- 15 Проводной пульт HL10 с электронным термостатом; находится внутри упаковочной коробки.; Пульт HL10 с электронным термостатом; УПРАВЛЕНИЕ; Пульт дистанционного управления
- 16 Панель дисплея; Room; Установка скорости вентилятора:; Управление завесой
- 17 Установка заданной температуры:; При нажатии кнопок на пульте
- 18 Установка/снятие защиты от низких температур:; Установка параметров пульта
- 19 Выбор единицы измерения температуры С; Коды ошибок пульта; Режим энергосбережения:; скорость вращения вентилятора вернётся в прежнее положение.
- 20 ПУЛЬТ; *Красный провод изолировать; Lo; Схема подключения группы завес; с медными многопроволочными жилами.; Управление группой
- 21 Подключение концевого выключателя; • Контакты КВ замкнуты; продувки ТЭНов для удаления остаточного тепла.; КВ; Ведущая; Монтажная коробка; Схема подключения концевого выключателя
- 22 Чтобы подключить ПКП к завесе или к их группе необходимо:; Подключение ПКП охранно-пожарной сигнализации; ПКП
- 23 поставлено за отдельную плату по желанию заказчика.; Наименование оборудования может; Опционное оборудование
- 24 Модель; МОНТАЖ, ПОДКЛЮЧЕНИЕ И ОБСЛУЖИВАНИЕ ЗАВЕСЫ; МОНТАЖ; Габаритные и установочные размеры
- 25 max W; Основные этапы монтажа:; Подвешивание к потолку
- 26 Монтаж на шпильки, закрепленные в корпус завесы.
- 27 ПОДКЛЮЧЕНИЕ К ЭЛЕКТРОСЕТИ; Защитные устройства
- 28 Основные этапы подключения:; Монтажный люк завесы; Ведущая завеса; Ведомая завеса; Схема подключения к электросети
- 29 • удалить две перемычки с клеммной колодки завесы
- 30 Перед включением выполнить следующие проверки:; завесу на 20 минут в хорошо проветриваемом помещении.; Транспортные повреждения:; Проверка безопасности; ВВОД В ЭКСПЛУАТАЦИЮ; Пробный пуск; ТРАНСПОРТИРОВКА
- 31 Перечень работ по техническому обслуживанию:; отключение нагревателей».; УХОД И ТЕХНИЧЕСКОЕ ОБСЛУЖИВАНИЕ; Периодичность технического обслуживания
- 32 Проблема; Устранение неисправностей
- 33 Страна происхождения товара: Российская Федерация; СВЕДЕНИЯ О СЕРТИФИКАЦИИ; AC; ALLIANCE CERTIFICATION; национальная
- 34 Для заметок
- 36 Печатное издание доступно в электронном формате PDF.












