Тепловые пушки Ballu BHP-24.000 - инструкция пользователя по применению, эксплуатации и установке на русском языке. Мы надеемся, она поможет вам решить возникшие у вас вопросы при эксплуатации техники.
Если остались вопросы, задайте их в комментариях после инструкции.
"Загружаем инструкцию", означает, что нужно подождать пока файл загрузится и можно будет его читать онлайн. Некоторые инструкции очень большие и время их появления зависит от вашей скорости интернета.

12
Приложение
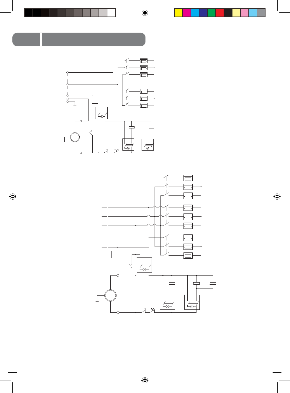
Рис. 6. Схема электрическая тепловентиляторов BHP-24.000, BHP-30.000
~50 Гц 380 В
ХТ2
КМ1.2
КМ1.1
SA1
SK1
SK2
t 50°
XT1
SK3
t 1°
SA2.1
SA2.2
КМ2.1
ЕК1
ЕК2
ЕК3
ЕК4
ЕК5
ЕК6
КМ2.2
L3
L2
L1
N
PE
M
M1
~
ЕК1... ЕК6 – электронагреватели,
KМ1, KМ2 – магнитный пускатель;
М1 – электродвигатель;
SA1 – сетевой выключатель;
SA2 – выключатель нагревателей;
SK1, SK2 – термовыключатель;
SK3 – термоограничитель;
ХT1, ХT2 – колодка клеммная.
Рис. 7. Схема электрическая тепловентиляторов BHP-36.000
N
PE
KM 1.2
K M 3.2
EK 5
EK 4
EK 7
EK 8
EK 9
~
50 Гц 38 0
EK 6
SA2.1
SA2.2
K M 1.1
K M 2 .1
S K 3
t
S K 1
S A 1
S K 2
t50
M 1
M
KM 1.2
EK 2
EK 1
EK 3
L
3
L
2
L
1
K M 3.1
~
~
X T 1
ЕК1... ЕК9 – электронагреватели,
KМ1, KМ2, KМ3 – магнитный пускатель;
М1 – электродвигатель;
SA1 – сетевой выключатель;
SA2 – выключатель нагревателей;
SK1, SK2 – термовыключатель;
SK3 – термоограничитель;
ХT1 – колодка клеммная.
Ballu BHP ALL.indd 12
Ballu BHP ALL.indd 12
29.06.2010 12:14:56
29.06.2010 12:14:56
Характеристики
Остались вопросы?Не нашли свой ответ в руководстве или возникли другие проблемы? Задайте свой вопрос в форме ниже с подробным описанием вашей ситуации, чтобы другие люди и специалисты смогли дать на него ответ. Если вы знаете как решить проблему другого человека, пожалуйста, подскажите ему :)












