Тепловые пушки Ballu BHD-20S - инструкция пользователя по применению, эксплуатации и установке на русском языке. Мы надеемся, она поможет вам решить возникшие у вас вопросы при эксплуатации техники.
Если остались вопросы, задайте их в комментариях после инструкции.
"Загружаем инструкцию", означает, что нужно подождать пока файл загрузится и можно будет его читать онлайн. Некоторые инструкции очень большие и время их появления зависит от вашей скорости интернета.

15
видетельство о приемке
и упаковывании
Упаковывание произвел __________________________ __________________________________
(личная подпись) (расшифровка подписи)
М.П. «_____» ______________________ 20__г.
.
Приложение A
Приложение А
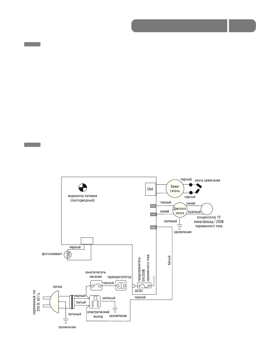
хемы электрические принципиальные
Модель BHD-15S
$/
$/4
¿ÂÊÏÅÈÜÏËÍ
¿ÂÊÏÅÈÜÏËÍ
$/
$/
ÇͽÎÊØÆ
ÇͽÎÊØÆ
Характеристики
Остались вопросы?Не нашли свой ответ в руководстве или возникли другие проблемы? Задайте свой вопрос в форме ниже с подробным описанием вашей ситуации, чтобы другие люди и специалисты смогли дать на него ответ. Если вы знаете как решить проблему другого человека, пожалуйста, подскажите ему :)